Fórum témák
» Több friss téma |
Fórum » NYÁK terv ellenőrzése
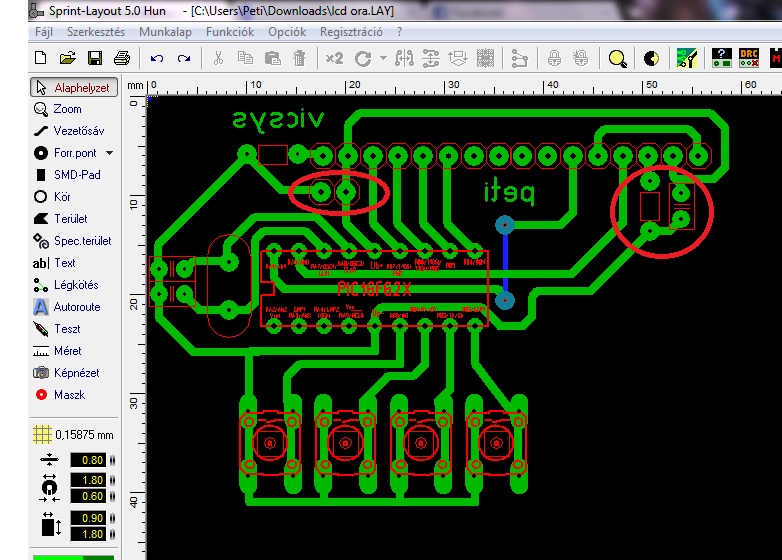
És azért kell belle az ellenállás meg a kondenzátor?
Az nem azért kell.. A kondi az egy 100nF os zavarszűrő kondi az ellenállás meg az 1k-s kontraszt beállító ellenállás a bal oldali ellenállás az lcd mellett meg a háttérvilágítás ellenállása, ha az lcd-d nem háttér világításos akkor az nem kell.
Na de ezeket nem értem a nyák terven jó azt már értem a jobb oldalit ezekre tudnál válaszolni
A baloldali karika a tápcsatlakozó ott megy be a jobb oldaliba az 5V a bal oldaliba meg a test. a másik karikádat meg az előbb írtam le hogy mi.
Az ellenállás mind a 2 1kohmos a kondi meg akkor 100nf-es?
Még kérhetek egyetlen egy valamit icsp-t tudnál beleteni bár meg csinálom én ha már nincs kedved?!
Azt nem, de stabic-t tettem rá neked.
Még valami, lehet hogy tévedek de a gombok így nem az lcd mögé kerülnek, ezáltal használni körülményes? Lejjebb kellene húzni őket az lcd kerete alá hogy lehessen nyomkodni.
Tettem rá. Kiosztásra figyelni mert nem azonos a PK2-vel.
Szerintem, bármelyik oldalról be lehet forrasztani. Viszont az LCD a fólia oldal felől van.
És a gombok meg hátul? nem egy oldalon kellene lennie? mert amerről nézi arról fogja úgy is nyomkodni.
Arra gondoltam hátul. Hiszen csak egyszer kell beállítani...
Te nézed is amit küldök, vagy csak írsz? Láthatod, hogy az lcd sorszámozása pont ellenirányú... A végén a 100 ohm pedig a háttérvilágításé, ha olyan LCD-d van.
Igen köszönöm szépen még egyszer majd holnap írok hogyan sikerült
Udv mindenkinek! Elkeszitettem a koppans gatlo nyakjat kicsit modositottam ,mert inkabb teszek kicsit nagyobb tranyot minthogy esetleg melegedjen,hosszab uzemido miat.Mellekelm a kapcsolasi rajzot es a nyakot is,egy hidalas muszaly volt,mert az erositobe kicsi a hely es minel kiseb helyet foglal annal jobb.Anyi hogy meg a relenek a pontos furatok nincsennek kijelolve,mert meg nem kaptam meg a relet.Koszonom elore is segitsegetek.
Sziasztok! Smd szerelt nyákot tervezek. Audió célú alkalmazáshoz. Az a problémám az lenne hogy most kezdenék belekóstolni az smd világba a számtalan előnyei miatt és nem találtam túl sok információt a tervezési szabályokról. Pontosabban elhelyezés, táp vezetékelés (szürőkondik elhelyezése) , test felület kialakítás stb. Ha már smd-zni akarok akkor szeretném tényleg profin
Sziasztok!
Valaki,akinek akad két szabad perce, lenne olyan szíves, hogy átfutja nekem a csatolt tervet? Nem szabadna benne hibának lennie,de több szem többet lát. Üdv! Krisztián
Szívesen meg néztem volna, de én csak Eagle--t használok
És azt is ajánlom !
A Kül. Szerkesztőprogramok miatt érdemes JPG-be exportálni
Már hoztam is a JPG-t!
Én meg a rajzot
Épp ez alapján készült,át is néztem, de jó lenne,ha még valaki átfutná,nem kötöttem-e el mégis valamit.
Szia! Jó lesz!
Hálás köszönet!
|
Bejelentkezés
Hirdetés |







