Fórum témák
» Több friss téma |
Fórum » Motorgyújtás
Egy gyári gyújtásrészletet visszarajzoltam anno, de esélytelen az előkerítése.
Amire emlékszem:4-500V-os darlington volt benne, meg egy kicsi tirisztor, aminek a vezérlőfeszültségét a darlington emitterében lévő figyelőellenálláson eső feszültség adta. Egy bizonyos áramerősség fölött a tirisztor bekapcsolt, testelte a darlington bázisát és ekkor keletkezett a feszültségrúgás.
Sziasztok! Lada Samara gyújtás modul helyett szeretnék építeni egyet, mert már a harmadik ment tönkre a faterom kocsiján. Az eredeti Hall jeladót megtartva, szeretnék egy strapabíró , minél egyszerűbb kapcsolást építeni. Ha valakinek van egy használható rajza , kérem segítsen. Előre is köszönöm! Üdv.: Qtya
Sziasztok!
3 napos nyűglődés után összeépítettem a Nyemi által feltárt 4 ütemű kínai cdi kapcsolását. A rajzon az én szerény tudásom alapján mentem el ill. az alapján is építettem. Valamit sikeresen el bénáztam és nem akar működni. Mellékeltem a dolgokat. Annyit produkál, hogy a trafó oldalán 0.7 V jelenik meg váltó feszültségben. Elvileg ez egy AC CDI azaz nem az aksiról táplálkozik. Nálam a gyujtás kapcsoló szál egy kill switch azaz le testel leállításnál. Mindenki segístégét nagyon szívesen fogadom, főleg a Nyemiét. Nyemi ha olvasod, nagyon számítok rád.
Szia
A képeket nézve , egy átkötés hiányzik a 22kohm ellenállás mellet. Milyen motorra készíted amúgy? Mert a impulzus tekercs polaritása fontos a kapcsolás elkészítésénél. Üdv nyemi.
Drága Nyemi. Hálásan köszönöm válaszod. Már korrigálom is. juhhhiiiiiiii
. BT49QT-12a ez volna a blokk tipus száma. ez egy kínai technika. Baoitan cdi volt benne. Amíg várakoztam a válaszra elkezdtem mégjobban lebontani a gyantát a régiről és elképedve láttam, hogy a régibe dolgozik egy pic is. Pedig a blokk gyakorlatilag ac-s cdi-t igényel. Gyártottak AC-s cdi-ket is piccek?
Hát ez nem nyert. Valamit nagyon elbénáztam. A gerjesztőről a kapcsolás nélkül 61 Volt váltó feszültség jön önindítóval forgatva. Az impulzus tekercsen pedig + 0.2 voltot mértem ugyan ezen a fordulaton.
Sziasztok,
Robi 55-ös rotációskapának a gyújtásához a fekete tirisztoron kívül kell más is? (trafó)
A trafó egybe van öntve a gyújtás elektronikával. Nincs ott más.Bővebben: Link
Sziasztok!
Újra itt vagyok ezzel a kínai csodálattal. A gyujtás problémát gyorsan kiszűrtem amikor a fekete füstös puffogást produkálta. Akkor már tudtam, hogy nem csak a cdi lehet a hiba, ugyanis ezek a jófajta kínai robogók annyira spéci vezetékekkel vannak szerelve, hogy képesek akár fél év alatt is teljesen elrohadni. Na mindegy. Először kezdtem a cdi-vel, megépítettem nyemi cdi kapcsolását, nem vált be. Szereztem egy hasonló cdi-t mint ami benne volt. Azzal azt produkálta, hogy az első pár fordulatnál volt szikra ill. utána is szórványosan. Akkor döntöttem úgy, hogy újra vezetékelem az egész motort. Ez meg is történt az utolsó szálig. Ezek után is ugyan ezt a jelenséget tapasztalom. Most jön a nagy kérdés, hogy MI A SZÁJBA ...(sípszó)... K...(trágár tartalom)... KÍNAI GYEREK KÓCOS F...(csúnya beszéd)... BAJA LEHET. A gerjesztő feszültség 60-80 V önindítóval. Az impulzus tekercsen az első pár fordulatnál 410 mV, aztán 120-140 mV mérhető. Esetleg az impuzus tekercs volna rossz? A tekercs ellenálása 125 ohm. Kérlek benneteket segítsetek. Lassan 1 hónapja szenvedek vele.
Hi
Sajnos nekem is volt már dolgom a cdi csodával, de nekem úgy rémlik hogy 240-250 ohm körül kellene lennie az imp. trafónak, és ~150V körül volt a kimeneti fesz. Ez egy Yamaha jog-ban volt,de valószínű hogy amennyi konstrukció annyiféle gyújtás.
Szia!
Akkor elképzelhető hogy menetzárlatos volna? A helyzet az hogy mikorra fény derült a cdi bajra akkorra már az oldala kidudorodott a cdi-nek. Valahogy megsütötte volna a tekercset?
Üdv mindenkinek!
A segítségetekre lenne szükségem! Vásároltam egy Kínai 4T Lifan 150 ccm motorblokkot minden egyéb tartozék nélkül. Egy vázba szeretném építeni, de az elektromos bekötéssel bajban vagyok. Ami szerintem kell hozzá, gyújtótrafó, cdi valami még kelhet? A motorblokkból csak 5 külön szál vezeték jön ki (Sárga, Zöld, Fehér, Kék-fehér, és Fekete-barna) szerintetek, hogy áljak neki mit hova kellene kötni? Kapcsolási rajz sokat segítene, köszönöm előre is?
Kezd azzal, hogy leveszed a lendkereket és megnézed melyik drót hová van bekötve. Szín alapján kicsi az esély, hogy valaki tudja. Ha csak nincs ugyanilyen blokkja ugyan abból a sorozatból.
Elég általános színek (ez egy Honda licence által készült blokk, értsd: koppintás), de mérés után egyértelmű lenne. Még csak le sem kell szedni a lendkereket.
Kék-fehér: jeladó (100-200 Ohm környéke) Fekete-barna (inkább fekete-vörös): gyújtótekercs (500 Ohm felett) Sárga: világítás (1-2 Ohm nagyságrend) Fehér: töltés (1-2 Ohm nagyságrend) Zöld: elég nagy valószínűséggel test (blokkhoz képest 0 Ohm, azaz rövidzár). CDI, trafó, feszültségszabályzó. Ezekre van szükséged. Utóbbi csak akkor kell, ha akarsz világítást és töltést.
Sziasztok,
találtam egy robi 55-ös tirisztort + trafót (egyben), csak nem tudom, hogy a 3 három láb közül melyik - melyik. (az összes jelölés lekopott sajnos).Ilyen, pont így is van előttem lerakva. Mi a lábkiosztása? Köszönöm.
Megtaláltam. Akinek szüksége lenne rá, az itt megtalálja.
Hello. Ha a csatolt rajzba a 3 dióda nem a rajzban megadott okozhat nagy fordulaton gyujtás kimaradást?
D1,D4,D5-re gondolok.
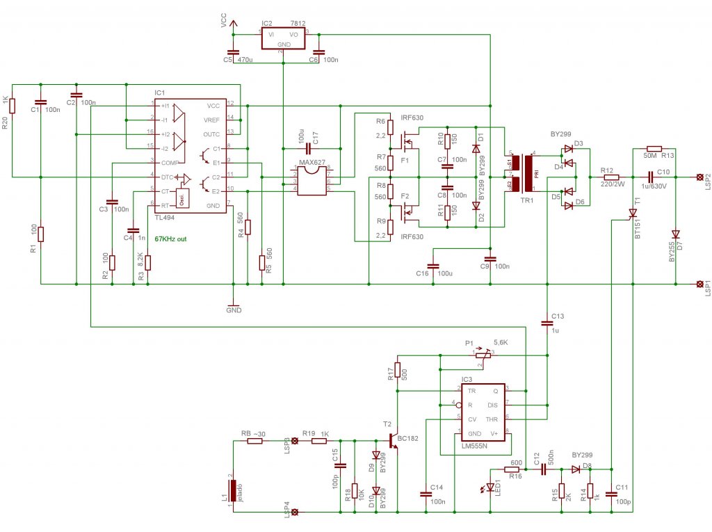
Sziasztok!Kisérletezgetek egy sg3525 hajtotta gyujtás inverterrel.Odáig eljutottam hogy minden stimmel szépen megy az inverter de a kikapcsolása az sehogy sem akar jolenni.Az ic-nek a shutdown funkciója ugy müködik hogy a 10-es lábát egy 2.2k-ohmos ellenálással felkell huzni a 16-os lábra.Mikor ez megtörtént az ic lekapcsol.Namost a jeladotekercs jelére kellene hogy lekapcsoljon az egész annyi idöre még kisül az 1uf-os kondi.Hogy csináljam meg hogy a jeladótekercs jelére a 10-es láb a 16-osra kerüljön?Segitsetek!
Legegyszerűbb, ha indítasz egy monostabilt a jeladóval. Az időzítés időtartama 500us-1ms közti érték legyen. Ha a monostabil például 555, vagy annak kisebb fogyasztású változata, akkor a 16 lábról jövő 2.2k ellenállást rákötöd a kimenetére, (3-as) láb, de egy diódát még iktass az ellenállás és a kimenet közé, katóddal csatlakozzon a kimenethez. A dióda anód, és az ellenállás közös pontja menjen a 10-es lábra.
Így tehát a működés: a jeladó impulzusára indul a monostabil időzítése is, és ennek időtartamáig a kimenetén magas szint található, tehát a 2.2k ellenálláson az 555 felé nem folyik áram, de eljut a 10-es lábra. Mikor lejár az időzítés az 555 kimenete alacsony szintre kerül, kinyit a dióda, és az ellenálláson feszültség esik, nem tudja megvezérelni a shutdown bemenetet, vagyis rezeghet az oszci. A dióda egyébként védelmi célt is szolgál: nem engedi az 555 kimenetének magas szintjét a shutdown bemenetre, mert az csak a referenciafeszültséget kaphatja meg, mig az 555 kimenetén közel tápfeszültségnyi érték van jelen.
Szia!Esetleg egy konkrét kapcsolást tudnál feltenni?Megépitettem a mellékelt gyujtásban lévö 555monostabilt de valamiért nemmegy.Igy gondoltad amit irtál?Vagy rossz kapcsolást épitettem?Esetleg nemjol raktam össze ezért nemmegy?
Nem egészen így, mindenesetre a rajzon nem látom az 555 honnan kap tápfeszültséget, mert a stabkockáról biztosan nem...
Ezt én rajzoltam valamikor, és tényleg lehagytam az 555 tápját, amúgy működnie kell a monostabil résznek, de a gyújtás egésze ebben a verzióban nem volt kipróbálva.
Szia!Hát igen a figyelmetlenség
A kapcsolás jó és müködik (persze tápot gondoltam hogy kell rá adni 4-8 és 1-es láb.)Mindenesetre egy valamit rosszul kötöttem be vagyis besem kötöttem és ezért nem akart müködni a dolog.De mostmár megy szépen és dobálja a szikrákat!Köszönöm hogy segitettél !
Sly meg szolgai módon utánépítette...
Ha nem érti az emberfia mitől "forog", akkor könnyen így jár.
Sziasztok!
Egy jeladó nélküli gerjesztőtekercses gyújtást kellene építenem. Az alábbi áramkörre gondoltam, csak nem teljesen értem, hogy mitől gyújt be a tirisztor... Valaki el tudná magyarázni?
Ha a felső tekercscsatlakozás pozitív, akkor töltődik a gyújtókondi, mert a GND-hez kapcsolódó diódák közül az egyik kinyit, így lehetővé teszi, hogy a trafó primeren keresztül záruljon a töltőáram.
Ha a felső csatlakozáson polaritásváltás van, akkor viszont a negatív pont a dióda miatt (ami a felsőre csatlakozik katóddal) lekerül a tirisztor katódra, ami viszont össze van kötve a trafó primerrel is. A GND pont viszont ennél egy diódán eső feszültséggel pozitívabb lesz, és így be tudja gyújtani a tirisztort, (legalábbis azt a típust). A helyedbe én sorbakötnék kettő, három diódát, és egy soros áramkorlátozó ellenállással vezérelném a tirisztor kapuját, így sokkal többféle tirisztor is alkalmas lehet.
Így gondoltad? Az ellenállást melyik ágra kössem (nem teljesen értem)?
Amúgy BT151/800R-est szeretnék vezérelni. A gerjesztőtekercs egyedi tekercselés, egy nagyon régi belső lendkerekes gyújtáshoz való. Csak életre akarjuk kelteni. Vagy van még ez a másik kapcsolás is, igaz bonyolultabb.
Sziasztok!
Akit érint, vagy érdekel esetleg, készítettem egy nyáktervet a nyemi féle elektronikus, inverteres, PICes gyújtáshoz. Az inverter trafóját én egy pc tápból bontottam, így ahhoz készült a rajz, de egyszerűen átrajzolható bármilyen maghoz. A terv Sprint Layoutban készült.
A 2-es vonalszakasz helyére.
Szerintem inkább a GND től jobbra az első diódát kellene megnégyszerezni, 47ohm tól balra betenni egy 100 ohmot, és 47ohmot nagyobbra cserélni úgy 1kohm környékére.
|
Bejelentkezés
Hirdetés |






. BT49QT-12a ez volna a blokk tipus száma. ez egy kínai technika. Baoitan cdi volt benne. Amíg várakoztam a válaszra elkezdtem mégjobban lebontani a gyantát a régiről és elképedve láttam, hogy a régibe dolgozik egy pic is. Pedig a blokk gyakorlatilag ac-s cdi-t igényel. Gyártottak AC-s cdi-ket is piccek? 


A kapcsolás jó és müködik (persze tápot gondoltam hogy kell rá adni 4-8 és 1-es láb.)Mindenesetre egy valamit rosszul kötöttem be vagyis besem kötöttem és ezért nem akart müködni a dolog.De mostmár megy szépen és dobálja a szikrákat!Köszönöm hogy segitettél
! 







