Fórum témák
» Több friss téma |
Ezeknek a stabilizátoroknak mindig több feszültség kell 2.5v-tal,hogy legyen miből diszipálni,ahhoz hogy mindig meg lesgyen a stabil 5v.
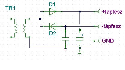
Ha neked csak 1×9v Ac-d van,akkor mindenféleképpen az én általam vázolt rajz szerint kell csinálnod,hogy 2×5v-od legyen Dc-ben. Ezzel a kapcsolással,leegyenirányítva nem lesz 12.6-voltod mint ahogy írtad, csak greats-el! Itt oldalanként kb 1.7v-al nő meg a feszültség. Nos,neked lesz 2×6.2 voltod,ami kevés.Nembeszélve,hogy a trafón feltüntetett teljesítmény is a valóságban megfeleződik.
Nos, tévedés. Az egyenirányítás után kapott feszültség üresjáratban a meghajtó váltófeszültség csúcsértéke, függetlenül attól, hogy egyutasan, vagy kétutasan egyenirányítjuk. Ha a megfelelő teljesítmény leadására képes (kis belső ellenállású) trafót használjuk, akkor a feszültség sem fog jelentősen leesni. Mivel a kérdező nem utalt arra, hogy milyen, mekkora teljesítményű trafója van, illetve arra sem hogy mekkora árammal kíván terhelni, így a kapcsolás működik. Később kiderült, hogy mit szeretne táplálni róla, ez az áramkör 10 mA körüli terhelést jelent, ami ugye 2× értendő, ez összesen még a veszteségekkel együtt is 0,6 W fogyasztást jelent. Tehát egy 10 W -os nyáktrafónak vidáman vinni kellene.
Nem hiszem hogy tévedtem,hisz azt írtam hogy oldalanként 1.7v-tal fog megnőni a feszültség egyenirányítás után,ami kevés ahhoz hogy egyáltalán az IC stabilizátorként működjön,mert áram töblet nélkül úgy fog működni mint egy "soros ellenállás"és így nagy lesz az ingadozás,mégha nem is lesz túlterhelve akkor is.Itt viszont,a lényeg a stabil 5v.
Mint ahogy írtam is,minimum 7.5v-tal kell táplálni a stabokat hogy stabilizátorként működjenek.Bővebben: Link
Nem is tudom miről beszélsz. Az általad linkelt oldalon a táblázat tetején ott vannak a peremfeltételek, TS7805 esetén Vin=10 V, stb. Szó sincs 7,5 V ról.
De honnan veszed, hogy 9 Veff váltófeszültséget egyenirányítod, akkor 1,7 V -al fog megnőni a feszültség? De ha így lenne, még akkor is 10,7 V lesz, ami elég a stabkocka működéséhez. Ha 9 Veff váltófeszültséget egyenirányítasz, annak a csúcsértéke 12,6 V, és ez fog megjelenni a pufferkondikon terheletlen állapotban. Ha a terhelés hatására leesik a feszültség minimálisan a dióda(ák) nyitóirányú feszültségével, ami 1×. vagy kétutas egyenirányításnál 2× kb 0,7 V, még mindíg marad elég feszültség a stabok működéséhez. De az általad írt min 7,5 V is bőven meg van a 9 V egyenirányításakor, még jelentős feszültségcsökkenés esetén is.
Hogy nem tudod megérteni,hogy miről beszélek.Ha kétszer 5v-ra van szükség,ahhoz kell egy negarív benetü és egy pozitív benetú Ic (stabilizátor)pl ua7905 és egy ua7805.
Ezeknek külön külön ,negetív és pozitív ágban 2.5v-tal több kell,hogy meglegyen a stabil 5volt. SZIMETRIKUS TÁPRÓL BESZÉLEK! Ja,és nézd meg jobban az általam bekinelt oldalon,hogy mindegyik tipusnál,5,6,8,9,12v-os staboknál a bemenő minimum feszültség több 2.5v-tal. Honnan veszem hogy 9 Veff váltófeszülségből egyenirányítva 1.7v.al fog megnőni? Azt írtam,oldalanként1.7v,de pontosítok,hivatalosan 1.8v,de mérésekkel 1.7v jött ki,ez lehet műszer hiba is. Ha ezt kettővel szorzod,3.4V,de hivatalosan 3.6v. 9v+3.6v=12.6v. Akkor miről beszélünk? Ne felejzsd el,szimpla 9 V Ac-ból kell 2×5v. Amit fel tettem rajzot arról beszélek.
De a rajzodon mindkét tápfesz gyök2*9V lesz. Ilyen meg hogy: oldalanként 1,7V ilyen nincs.
Egyébként a rajzon lévő kapcsolás megfelel a 7x05 stabilizátoroknak megfelelő kapacitású kondenzátorok, és trafó esetén.
Ha műszerrel rámérsz a rajzodon levő kimenetekre, akkor a GNd -hez képest a + tápfesz kivezetésen +12,6 V ot, a - tápfesz kivezetésen - 12,6 V -ot fogsz mérni. Erre kell tenned a pozitív tápfesz kivezetése, és a GND közé a 7805 -öt, és a negatív tápfesz kivezetése, és a GND közé a 7905 -öt. Akkor mennyi is van a stabkockák bemenetén?
Most én kérdezem: mit nem lehet ezen érteni? Nem az egyenirányított 12 V -ot osztod kétfelé, hanem a pozitív félperiódusból csinálsz egy 12 V -ot, és a negatív félperiódusból egy negatív 12 V -ot. A kettő közös pontja a GND.
Sziasztok van nekem egy ilyen trafóm eből szeretnék szimetrikusat épiteni hogyan lehetne.
Sziasztok!
Ha ezt a kapcsolást megcsinálom hány ampert tudok leveni a traforol.
Annyit amennyi az LM7812és az LM7912 terhelhetősége. Az az adatlapja szerint 1A.Bővebben: Link
Nem tudom milyen áramkört szeretnél vele hajtani, de ha az előző hozzászólásodban lévő trafót használnád hozzá a feszültség stabilizátorokra nincs szükség, mert nem lesz akkora a bemeneti feszültségük, hogy működni tudjanak.
Van olyan stab kocka ami le enged veni 10A t
"le enged veni" magyarul terhelhető.. :no:
Sziasztok!
Erősitőt szeretnék vele hajtani tda 7269a azt a nagy trolidot használnám ami otvan egy pár hozászolásal előbb.
Végfokoknak, a legritkább esetben van szüksége stabilizált tápellátásra. Kár erre energiát fecsérelni. Az előtte levő erősítő részeknél már szükséges lehet, viszont ott már nincsenek nagy áramok.
Erősítőnek nem kell a stabilizátor, hogy pucuka is írta. Tegyél rá jó sok pufferkondit és áldás békesség.
Sziasztok,
Megepitettem a kovetkezo kapcsolast,de van vele egy problema,a -5V helyett -10V-ot ad le, a masik oldala az tokeletesen mukodik ott +5V-ot merek.A 7905-nek tudom h mas a labkiosztasa mar mindent leellenoriztem,szerintetek mi a problema?Lehet h nem jo az IC?
Ez igen!
Koszi szepen a gyors valaszod! Igy mar -5V-ot mertem,mar ki akartam lokni az egeszet.Akkor igy rakothetem a kijelzore nem lesz problema,mert terheles alatt -5Vlesz?Ez egy ICL7107-hez kell.
Sziasztok megépitetem ezt a tápegységet de nekem nem müködik.
Nen raktam rá puffer kondit diodát jol raktam be az egyik diodán 9,9volt volt másikon1,1 volt jöt ki.
Szia! A "másik" dióda ezek szerint rossz. Ha van dióda vizsgáló a multimétereden ellenőrizd vele.
Megnéztem a diodát szakadás vizsgálóval mind a két diodánál ugyan azt mutata a multi.
Puffer kondik nélkül nem lesz szimmetrikus a tápod. A diódák helyett egy grécz híd jobban megfelelne.
Üdv,
ismét előjött a szimmetrikus táp kérdés az erősíőmmel kapcsolatban. A 2 kondis diódás bekötést akartam, de lebeszéltek róla, hogy az erősítőnek nem lenne jó. Milyen más egyéb megoldás van még? 30V-os 2A-es a trafóm. Ezt szeretném kétfelészedni. Jelenleg most az erősítő kb 44-45V-ot kap. Ezt a feszt szeretném megcsinálni szimmetrikusra.
Szia! Nem akarom rád tukmálni, csak emlékeztetnélek.
Bővebben: Link
Helló emberek, ismét kérdéssel állnék elő. Előre is elnézést az OFF miatt, mert kicsit azért az leszek.
Van két kis toroidom, egyik sem szimmetrikus. Az egyik 12V 80VA a másik 10V 30VA értékeket produkál szekunder körön. Ezekből szeretnék egy-egy szimpla tápot készíteni, viszont a kondik méretezésével gondban vagyok. (nomeg a biztosíték értéke is nyitott kérdés)A kérdésem az lenne, van esetleg valahol egy jobbféle leíró dokumentum, akár lehet könyv is, amiből ezt ki tudnám olvasni? Esetleg, ha eseti jelleggel segítene valaki, azért is nagyon hálás lennék. Előre is köszönet: IGB
Szia! Egy szimpla táp belefér egy hozzászólásba.
A névleges teljesítmény és a szekunder feszültség hányadosa megadja a szekunder tekercsből (ésszerűen) kinyerhető legnagyobb áramot. Ez legyen a biztosíték értéke (a táp szempontjából, a fogyasztó védelme indokolhatja kisebb érték alkalmazását is). A szűrő kondenzátor általános esetben legyen 1000µF amperenként. Az első trafónál maradva: maximális szekunder áram: 80VA/12V= 6,7A. A biztosíték lehet 6,3A, esetleg 7A. Kondenzátor 6,7x1000µF ~ 6800uF. |
Bejelentkezés
Hirdetés |









Koszi szepen a gyors valaszod! Igy mar -5V-ot mertem,mar ki akartam lokni az egeszet.Akkor igy rakothetem a kijelzore nem lesz problema,mert terheles alatt -5Vlesz?Ez egy 
Van két kis toroidom, egyik sem szimmetrikus. Az egyik 12V 80VA a másik 10V 30VA értékeket produkál szekunder körön. Ezekből szeretnék egy-egy szimpla tápot készíteni, viszont a kondik méretezésével gondban vagyok. (nomeg a biztosíték értéke is nyitott kérdés)




