Fórum témák
» Több friss téma |
Üdv!
Meg építtetem egy egyszerű kis PWM-es kapcsolást. Ha a kimenetére egy pc táp ventilátort vagy kis dc motort-továbbiakban eszköz- csatlakoztatok és a potméter le van húzva akkor sípol és nem indul el a rákapcsolt eszköz. Picit feljebb tekerve a potmétert szintén nem indul el de kézzel megindítva lassan forog és sípol. Ha feljebb tekerem a potmétert hallani hogy felpörög a rákapcsolt eszköz.Ez így rendben is van mert ez a dolga. Viszont ha kimenetre párhuzamosan egy kondenzátort kapcsolok és a potméter le van teljesen csavarva akkor nagyon lassan cammog az eszköz. Ha feljebb tekerem akkor tompítja az eszköz sípolását. 680 mikrofarádnál a potméternél állásától függetlenül ugyan úgy jár az eszköz. 47 mikrofaradnál letekert potméternél erőteljesen küzd az eszköz de megy. 100-200 mikrófarád között halk és letekert potméternél erőlködés nélkül szépen jár.Értem hogy szűrőként viselkedik a kondenzátor de egyik kapcsolási rajzon sem szerepel. Kell akkor a kapcsolásba vagy csak elrontottam valamit a PWM áramkörben. PWM áramkör
Hello!
- A motor addig nem fog elindulni, míg le nem győzi a súrlódási erőket. Vagy a fordulatszám visszacsatolásával kialakított szabályzó áramkör kellene.. - A kimenetre igazából nem köthetsz kondit, mert az "legyilkolja" a tranyót. Hiszen itt a tápot a tranyó rákapcsolja a kondira, abba pedig végtelen töltőáram folyna ha ideális lenne mindenki. Akkor lehetne szűrni a kimentet, ha azzal sorban egy megfelelő értékű induktivitás lenne. De ekkor ez már egy kapcsolóüzemű táp. Vagy is nézz meg egy ilyen táp kimenti körének rajzát. - Próbáld meg csökkenteni a PWM frekvenciát, hátha jobb eredményt érsz el. üdv! proli007
A PC táp ventillátorában manapság már nem klasszikus DC motor van, igy azt nem igen lehet rendesen meghajtani PWM jellel (abban a motorban már benne van a megfelelö meghajto elektronika, ami nem reagál a PWM jelre - vagy nem ugy ahogy kellene).
Nekem mukodott a PWM szabalyzas.
A 19V DC-t viszont mar nem elte tul Idézet: „ami nem reagál a PWM jelre - vagy nem ugy ahogy kellene).” Naná, hiszen a vezérlő elektronikától veszed el a tápot, amikor éppen kikapcsolt állapotban van a pwm fázis. Szerencsétlen meg próbálná a beépített hall elemekkel tartani a fordulatszámot Szerintem ez eléggé típusfüggő jelenség lehet, hogy melyik bírja ki, melyik kergül meg tőle.A belső hűtő ventik viszont pont pwm jellel vezérelhetők a harmadik lábukon. Legalábbis ha ismereteim nem csalnak..
Természetesen ha van a ventillátornak egy 3. lába az más kérdés, de erröl nem volt szo.
Azt se felejtsd el, hogy legujabb ventillátorok (zajmentes) általában softstarttal rendelkeznek, ami valoszinüleg minden árammegszakadásra reagál, igy egy PWM jelre valoszinü, hogy teljesen kiszámitathatatlanul reagál.
A három vezetékesnél nem úgy van, hogy alaplap PWM-el hajtja, és a 3.-on fordulat jelet ad vissza az alaplapnak?
Nem tudom, de a logika azt mondja, hogy az alaplap azon küldi a parancsot a motornak és igy szabályozza annak a fordulatszámát a terheléstöl, hömérséklettöl függöen.
Ráadásul valahogyan kompatibilisnek is kell lennie igy a maradék két vezetéken valoszinü, hogy stabil egyenáram van igy a szabályozatlan ventillátorok is müködöképesek.
Mostani gépeken nem tudom, hogy működik. Mikor én utoljára gépet raktam össze akkor tuti úgy működött, hogy azon fordulat jel jött vissza. Az alaplap PWM-el hajtotta és azon keresztül kontrollálta, hogy mennyit pörög, és különböző progik ki is írták az aktuális fordulatot! Hozzá teszem kB kettő éve nem nyúltam géphez azóta lehet így működik ahogy írtad, de én ebben mégis kételkedem!
Na, most már túrnom kell egy ilyen ventit, hogy ránézzek szkóppal..
Helyes!
Van benne egy HALL IC az adja a TTL jelet ha minden igaz! Meg az kapcsolgatja a tekercsekre a feszt!
Üdv!
Ez a kapcsolás megfelel nekem arra a célra, hogy egy pc tápról hajtott 12V-os ventilátor szabályozzak vele ami akár 8-10 ampert is felvehet? Esetleg egy nyáktervet is tudnál hozzá prezentálni vagy csak vezetékezzem össze? És még valami: Ha alacsonyabb fordulaton zajos lenne akkor, majd tudsz tippet adni, hogy mit változtassak meg? Köszi!
Üdv!
A visszacsatolós áramkörbe egyenlőre nem mennék bele. lényegében akkor nem lehet egy úgy mond univerzális pwm szabályzót építeni ami mindenhez jó, legalábbis az általam linkelt kapcsolással biztosan nem. A frekvenciát megpróbálom módosítani, ha jól tudom akkor az 1esés 2 es láb közé kapcsolt kondenzátor cseréjével valósít ható meg.
Sziasztok!
Egy 10.6KHz-es jelet szeretnék kisimítani, hogy tudjak róla rádiót üzemeltetni. Meg persze mást is 1-10A áramfelvételig. Aluláteresztő szűrőt tudna nekem valaki méretezni? Köszönöm.
Szia!
Egy pufferkondi nem lenne jó? Milyen tápegység ez?
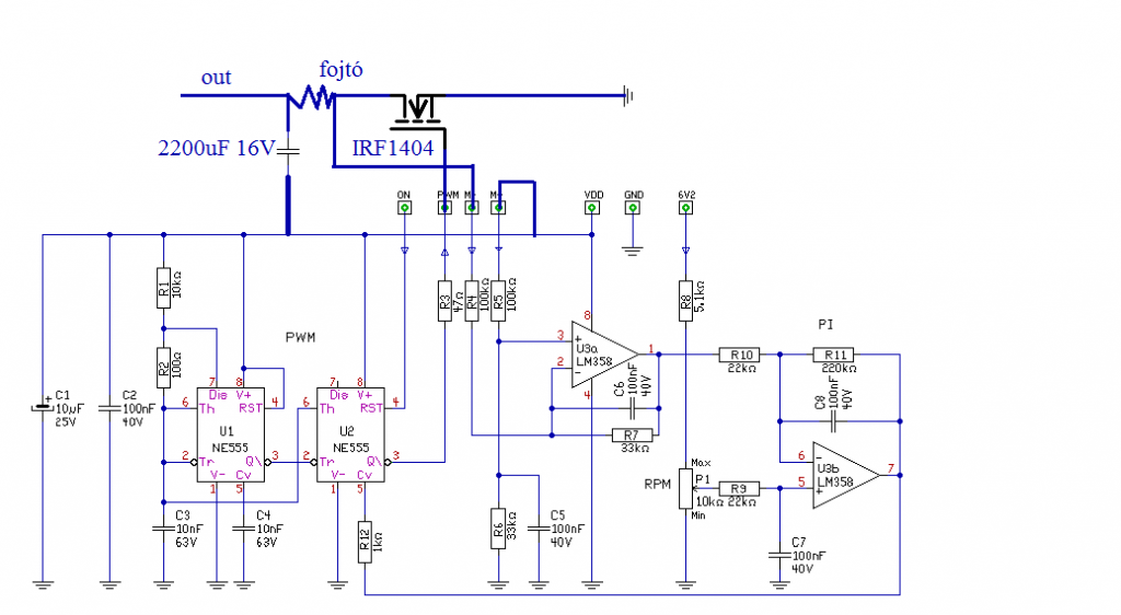
Ez Ne555-ös icvel rezgő fet tápegység. A sima kondi melegszik közvetlen rákötve/a fet is melegszik/, ha teszek elé egy folytót akkor már a kondi hideg marad, de a fet eléggé melegszik ezért kérnék egy szakszerű méretezést.
A FET-es kimeneti részt is rajzold bele.
10u-100µF-os kondikkal szűrd. (Egy kisebb csoporttal. És egy fojtó sem árt. A méretezésnél használd a thomson képletet.) és legalább egy dekáddal előrébb méretezz, vagyis 1kHz-re. Ekkor már jónak kell lenni a tápszűrésnek.
Amatőr vagyok nem tudok mit kezdeni a képlettel.
Rajzod már le a FET-es végfokot is. Abból lehetne látni, ha valamit rosszul kötöttél volna. Az elkóknak nem kellene melegedniük, csak ha valamit rosszul kötsz vagy nem jó az egyenirányítás.
ez az egész rajz
Egyenáramról megy a kapcsolás /12V/. Nincs végfog nem erősítő, ha motort vagy égőt kötök rá szépen megy a szabályozás és nem melegszik a fet, de ha kondit teszek rá akkor minden melegszik.
Nem olyan bonyolult. -->google-->thomson képlet
ha komoly szűrést akarsz, akkor min. 1000µF/A-t tegyél. A thomson képletbe beírod a frekit, a kapacitást és megkapod az induktivitást. Még arra ügyelj hogy az induktivitás megadott árama elbírja a max. áramot, ami kell. (Ennél részletesebben nem szeretném leírni.) Itt a képlet: Thomson képlet
De könyörgöm hová teszed azt a nyomorult kondit? Csak egy Fetet kötöttél a gétjénél fogva a PWM kimenetre, a meg sourse-t a testre. Ezen a rajzon mit kellene látni? A FET az bizony egy végfokozat, mert utána már nincs erősítő. Ja és bizony az a FET egy erősítő, még akkor is, ha nem úgy hívják.
Az out-ra mi van kötve? Vagy az csak a levegőben lóg? Ennek a kapcsolásnak se füle se farka. Egy feszültségnövelő konverternek valahogy így kellene kinéznie. Egy feszültségcsökkentőnek meg ilyen kinézetet kell adni. Mindkettő esetben fontos, hogy egy diódával megszabjuk az áramok folyási irányát.
Én ezt több mindenre szeretném használni pl kamionba inverternek rádiót rákötni, li-ion töltö betáp csökkentésére 19V-ról 12V-ra. Természetesen a vezérlő elektronika mindíg 12V-ot fog kapni.
Ez a kapcsolás nem alkalmas ezekre a célokra.
|
Bejelentkezés
Hirdetés |




Szerintem ez eléggé típusfüggő jelenség lehet, hogy melyik bírja ki, melyik kergül meg tőle.








