Fórum témák
» Több friss téma |
Fórum » Erősítőhöz való hangsugárzó védelem (koppanásgátló)
Témaindító: Thom, idő: Márc 14, 2006
Témakörök:
Okés ki próbálom úgy, hogy elindítom, és egy kis idővel elveszem az AC figyelés vezetékét a váltóról. Nem sokára jelentkezem.
Ez tiszta és világos. Bekapcsolt állapotban kösd le az AC-t. Az a kérdés ilyenkor mi történik, illetve mennyi idő alatt old le.
Na megnéztem úgy ahogy mondtad reloop (raktam rá egy krokodilt
), és amint levettem egyből le is kapcsolt. Szóval nem értem... ezek szerint visszadolgozna a puffer?
Tehát, ha jól értem, levetted a Ac bemenetről a vezetéket, és leoldott?
A kikapcsolás pillanatában a C4-en meg sem rezdül a feszültség, ennek rendesen kéne működni. A reléd elég megbízható? Nem ragad be időnként?
Igen amint levettem egyből oldott. Ahogy hozzáérintettem vissza is kapcsolt.
Hát ragadást nem tapasztaltam, bár szerintem a behúzás jó de az érintkezők ránézésre nem érintkeznek. :S Lehet, hogy csak a relém lenne a rossz?
A led megmutatja, hogy mikor kap áramot a relé tekercs.
Persze az világít is amikor bekapcsolom a védelmet. Ha elveszem az AC-t vagy egyen feszültséget adok neki akkor kialszik.
Amikor élesben össze van rakva a rendszer és lekapcsolod, de még a relé nem ejt el, a led legalább halványul valamennyit?
Hát az az igazság, hogy a végfokokat majd még csak most fogom összerakni hozzá. De amúgy azt vettem észre, hogy ha puffer nélkül van rákötve halványabban ég a led és kicsit mintha pislogna is, pufferrel viszont szépen erőteljesen világit.
Még egy kérdés. Úgy látom szelénes diódád van. Jól lezár? Nem lehet, hogy a puffer kondi feszültsége visszakerül?
Én is agyaltam ezen, de más egyenirányító híddal is ezt csinálta. Amúgy nem szelénes hanem régi akksi töltőből kivett egyenirányító 4 db generátor dióda alumínium lemezbe rakva.
Ok. Elnéztem. Képről így nézett ki a szelénes is. Egy próba: tegyél egy diódát még a vezetékbe a puffer elé, így biztosan nem mehet vissza fesz. Lássuk mit csinál..
Igen, én így gondoltam, hogy tulajdonképpen a feszültség ezen a plusz diódán keresztül táplálja az áramkört, és kikapcsolás esetén visszafelé semmi képen nem tud a puffer kisülni. de mint írtam, ez csak egy próba lenne. Mivel nem túl munkaigényes, érdemes kipróbálni.
Bocs, hogy csak most írok ki fogom próbálni és utána írok.
Na kipróbáltam úgy ahogy mondtad, (híd és puffer közé egy dióda) működik, amint kikapcsolom old is egyből. Azt kérdezném, hogy akkor is ezt csinálná vajon ha a D1 diódát megfordítanám és a kondi helyére ismét beraknám a 3db 0,33-ast?
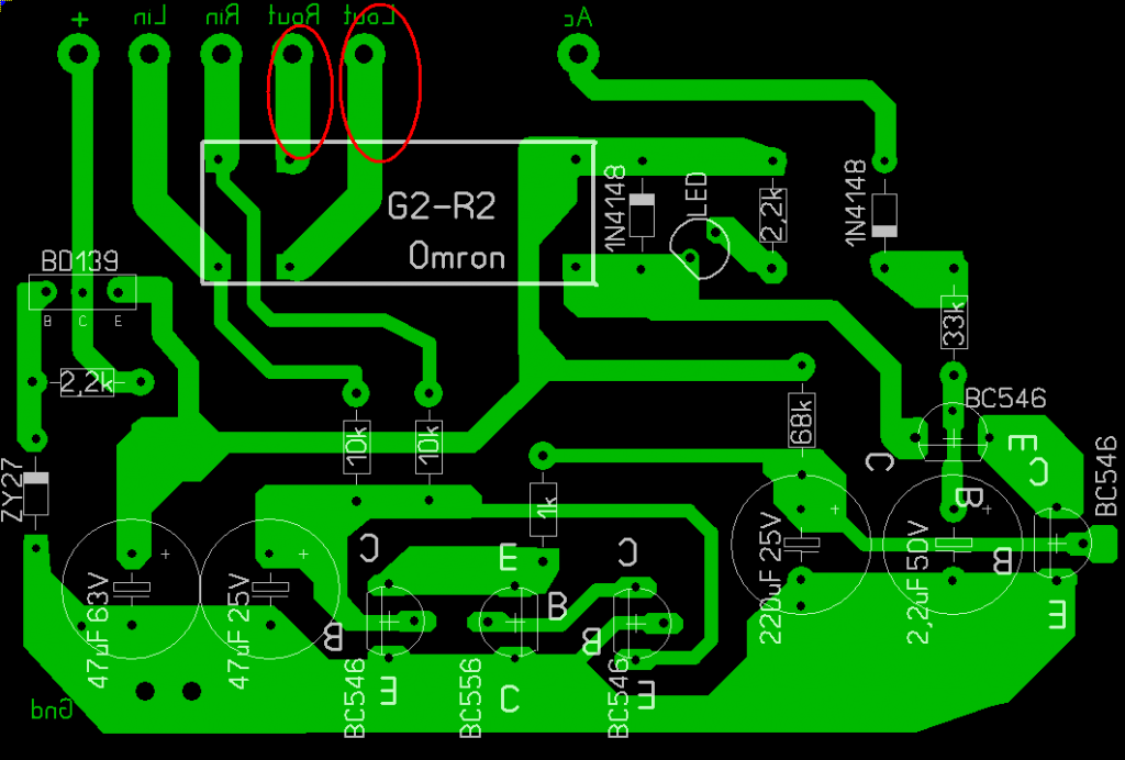
Plusz még valamit nem értek. Mondtam ugye, hogy szerintem nem jól érintkeznek a relé érintkezői. Ezért szakadás vizsgálattal rá is mértem behúzott relénél és nem is sípolt tehát tényleg nem jók. De viszont néztem az egyenfeszültség védelmet is a másik kép bekarikázott pontjain és ott még is működött tehát lekapcsolt. Akkor csak érintkeznének???
Örülök, hogy működik. Nos, a diódát ne fordítsd meg, mert a T4 tranzisztornak nyitó irányban pozitív feszültségre van szüksége. Ha megfordítod, negatívra töltődik. A relé jósága könnyen mérhető. Ott mérj, ahol a záró érintkezők kimennek a panelról. Nos, vagy összekapcsol, vagy nem!
Hát végül is én is örülök, hogy így működik csak így végfokba beépítve érdekes lenne, hogy kell még egy plusz dióda egyenirányító híd után.
Nem tudom erre mi lenne az igazán jó megoldás...
Ez egyébként még így is jobb, ha jól dolgozik, mintha sehogy!! Főleg ha megvédi majd az áramkörödet!!!!! Egyébként ne add fel. Biztosan visszakerül valahogy a trafó tekercsére a puffer kondi feszültsége. Esetleg, még eszembe jutott, hogy az AC feszültséget nézd meg, közvetlen a trafó kivezetéséről hoztad- e? Ha nem, ide kösd át, és valószínűleg minden rendben lesz. Üdv. Subi
Na újra itt vagyok. Végül kipróbáltam egy másik diódahidat és egy másik puffert, és végre működik rendesen. Rákötöttem egy IC-s erősítőre, hangszóróra és így is működik, szóval köszönöm a segítségeteket.
Ez az!!!! Nos, milyen szívatós tud lenni egy még működő, de paramétereit tekintve már hibás elektronikus egység.
Örülök, hogy minden működik. Használd egészséggel....
Köszi szépen de amúgy azon gondolkodtam, hogy amikor már majd a kész végfokokkal lesz így fogom bekötni a tápellátását.
Jónak tűnik, de a puding próbája az evés. Egyébként mintha nem látnék bekötve AC védelmet. Vagy rosszul látom? Pedig az kell......
Jól látod ebben nincs csak a táp ellátás miatt mutattam.
Üdv! Amit múltkor még csináltunk hangszóróvédőt, annak ma csináltam egy külön tápot, hogy ne az erősítő szűrt tápjáról menjen, na és az lenne a problémám, hogy amikor megkapja a váltófeszültséget akkor a relé szakadozva húz be és utána is rezeg tovább. Vissza raktam az előző tápra annál is szakadozva húz be, de utána már nem rezeg. Szerinted mi lehet a baja?
Az új tápban amit most csináltam neki abban van két-két 1000µF puffer és két-két 100nF hidegítő. +-17V-os a táp. Köszi!
A hangját mellékeltem ahogy behúz a relé, meg utána ahogy rezeg.
|
Bejelentkezés
Hirdetés |




), és amint levettem egyből le is kapcsolt. Szóval nem értem...
ezek szerint visszadolgozna a puffer?
Akkor csak érintkeznének??? 

Nem tudom erre mi lenne az igazán jó megoldás...




