Fórum témák
» Több friss téma |
Kamionba CB rádióhoz elég macerás lesz. (Oda a legegyszerűbb egy sima lineáris táp.) Kapcsolóüzembe szerintem igen magas frekin kellene mennie. 1MHz körül, hogy jó legyen. Alatta zavarni fogja a rádiót. (De nem vagyok biztos benne hogy 1MHz körül nem zavarná.) Annyi viszont biztos hogy 10-220kHz között zavarja. megfelelő szűréssel ugyan csökkenthető, de nem az igazi.
Jó szűréssel ,megfelelő árnyékolással működni kellene kisebb frekvencián is.(legalábbis mozdonyokon kapcsolóüzemű táppal simán megy a rádió,és néha még a sípolás is hallatszik ,tehát alacsony frekvenciás a táp biztos)
Ez az, hogy néha hallatszik a sípolás. (Erre mondtam én macerás lesz.) A saját projektemben is ez volt a hiba. Bárhogy szűrtem az RF résznél látszott a táp zaja. (Kapott lineáris tápot és hibátlanul működik.)
Sziasztok!
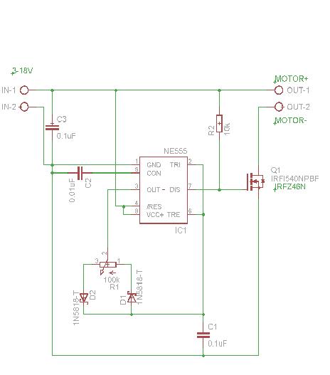
Ez a kapcsolás mennyire lassítja meg a motort mert én megépítettem és nekem semmi nem történik csak pörög a motor és nem venni észre hogy lassul! Eseteleg az lehet a hiba, hogy MBR2045 öst kaptam az mbr1645 helyett és azt mondták hogy a középső lábát vágjam le és úgy jó lesz lehet ez a probléma?
Szerintem az idözitö kondi tul kicsi (C1), cseréld ki joval nagyobbra, és meglátod, hogy egyáltalán mennek-e az impulzusok. Ha igen akkor utánna lehet kisebbet is bele rakni. Az MBR dioda nem nagyon lényeges igy az nem okozhat ilyesmit. (Esetleg egy izzolámpávval helyettesitsd a motrot amig megtalálod a hibát).
Ezt azért meggondolnám induktív terhelésnél!
"Az MBR dioda nem nagyon lényeges"
A probléma szempontjából lényegtelen (ráadásul a FET védve is van, igy nem annyira veszélyes - 12V-on)
Megpróbáltam amit irtál de így se lett jobb! :S
Fontos lenne hogy jó legyen! :s
Ilyet szeretnék csinálni! Ehhez kellene a motorok fordulatát változtatni! Nagyon kicsi motorról van szó esetleg potméterrel meg lehetne oldani? Ahhoz lineális vagy logaritmikus kell?
Én is jártam így, a dióda hiány miatt, első ki be kapcsolásánál elhalálozott a FET. Onnantól teljes gázon ment a moci! Ja ott is 12V volt, ráadásul a fet egy irfp450 ami 500V-os. mégis rúgott vissza akkorát, hogy elhalálozzon!
Akkor tegyél a C1 helyére egy még nagyobb kondit (ha nincs oszcilloszkopod), a 3-as kimenetre köss egy LED-et 470 Ohm-os ellenállással a FET helyett, és nézd meg, hogy megy-e az 555-s. A LED-nek villognia kell a nagy kondival.
Majd kösd vissza a FET-et (a LED maradhat), a motornak ugrálnia kell (indul - megáll). Igy kiszürheted a hibát.
Ilyennel én is találkoztam, egyszer én is kifogtam nagytelejsitményü FET-eket amik a dioda megléte ellenére is sorba mentek tönkre (5 darab). Utánna vettem ujabb 10-et, azok a mai napig mind mennek.
Máig sem tudom mi volt a baj. Meg olyannal is, hogy a 20 A-re méretezett meghajto (gondosan beállitott elektronikus biztositék) 3-4 amperes áramnál meghal. (már csak zárojelben, mindig olyankor amikor nem vagyok ott )
Szia!
Ezek a kapcsolások azért szoktak működni! Az MBR diódádnak a középső lábát csak akkor vágd ki, ha magát a fejét használod mint közös katódot. A két szélső lábat kell közösíteni, az lesz a dióda anódja (a tű) és a középső lába a katód (a lap). A pozitív tápra kell kötnöd a középső lábat, a két szélsőt pedig a FET "Drain" lábára. Ha ennyire nem reagál a motor a poti forgatására, akkor próba képen tedd a következőt. Kösd ki a FET vezérlő lábát, a motort hagyd benne. Ha a motor eleve forog teljes fordulattal így is, akkor zárd rövidre a FET "G" és "S" lábát ( a két szélső lesz az), mire a motornak le kell állnia! Ha ezt nem teszi, akkor zárlatos a FET. Ha leáll, akkor pedig a "G" lábra adott kis pozitív impulzussal el kell, hogy induljon, és így is marad, mindaddig, amíg ismét le nem állítod az előző módon. Eddig volt a FET vizsgálat. Most jön a vezérlés. A potmétert ellenőrizd, hogy jó e, egyszerűen Ohm méréssel, minden lábát, vagyis a két szélét is, aztán azt, hogy a középső lába és valamelyik szélső között folyamatosan változik e az ellenállás, ha tekered. Ha rossz, esetleg szakadt, cseréld ki. Most jönnek a diódák. Mind a két diódát, ami a poti két végére megy ellenőrizd le szintén, megméred a nyitófeszültségét, ezzel a helyes bekötési irányt is látod majd, de legalább az egyik végét forraszd ki, hogy ne kapjál hamis eredményt. A bekötésüket is ellenőrizd, a poti két szélére nem kerülhet egyforma állásban, vagyis egyiknek a katódja, a másiknak az anódja kerül rá. A kondikat csak zárlatra tudod megvizsgálni, bár gyanítom azok jók. Maga az 555-ös is lehet rossz, nekem előfordult sokszor, igazán nem is szeretem használni. Szerintem, ha ezeket végigcsinálod, akkor megtalálod a hibás alkatrészt, vagy elkötést.
Nekem nem a fetek voltak rosszak, csak kimaradt az a dióda! Égővel élesztettem, és tökéletesen működött. Amint rá tettem a mocit első indulásnál kinyiffant a fet! Azóta is működik az a projekt ugyan olyan fettel, csak benne van a panelben a dióda is!
Sziasztok!
Egyenáramú motort szeretnék szabályozni PWM szabályzással. Készítettem egy kapcsolási rajzot, érdekelne a véleményetek,h megfelelőnek mondható-e? Esetleg van-e valami hiányossága? Sajnos az EAGLE-ben még nem vagyok túl gyakorlott, amilyen alkatrészt nem találtam meg , sem az alkatrészlistában, sem a lib.-t, oda oda írtam a nevét, elméletileg a NYÁK-on a lábkiosztásuk megegyezik... A kapcsolást a neten találtam, és egy ablaktörlő motrot szeretnék vezérelni. Érdekelne,h működőképes-e a kapcsolás?! Válaszotokat előre is köszönöm! Üdv!
Szia!
Ezzel a verzióval jobban jársz:Bővebben: Link Ha a saját verziódat kiegészited egy gate ellenállással és egy motorral párhuzamosan kötött gyors védődiódával, jó is lehet. üdv: hp
Helló
Egy versenyre készülök a suliba, egy autóra kell olyan programot írni, hogy egy fekete csíkkal kijelölt pályán végigmenjen, akié a leggyorsabb az nyer, video A csíkot egy 128*1 pixeles kamerával figyeli, a kerekeket szervo motorok fordítják, az autó mozgatását két egyenáramú motor végzi PWM szabályzással, az egész lelke a freescale álltal gyártott 5604B nevű 32bites processzor. A problémám az lenne, hogy mindaddig viszonylag stabilan követi a vonalat amíg rá nem kötöm valamelyik egyenáramú motort, ha a bal oldalit kötöm rá akkor nagyon ritkán kezd el kitérni, lehet ez még nem is lenne baj,de ha csak a jobb oldalit, ekkor a legroszabb a jelenség, szinte állandóan jobbra balra ugráll a kerék, ha mind a kettőt akkor valamivel jobb a helyzet. Teszek fel egy video az egészről, nagyon szépen lehet látni rajta a problémát és mellékelem a kapcsolási rajzokat. Valaki tudna erre valami megoldást? Köszönöm
A rajzból nem derül ki, hogy hova kötöd a motorokat.
Igen valoszinü, hogy a motor igen gyengén van leválasztva az áramforrásról (ezért kellene tudni, honnan kap áramot). Az a stabilizátor ami a rajzon van ilyen formában talán egy LED meghajtására jo, de nem egy motorhoz. A motor áramellátását teljesen le kellene választani a maradék elektronikárol (külön akku) és lehet, hogy árnyákolni is kell.
Hát a rajzon fent levő két legnagyobb kocka(MC33931) táplálja a motorokat, amit a J7, J1,J2 pinre kell kötni, több fajta elrendezés lehetséges, lehet csak egy motort használni, lehet sorba kötni őket és lehet külön külön is vezérelni(ezt használom). Az akkut a rajz bal felén levő J3ba kell kötni, itt van egy kapcsoló amivel belehet kapcsolni az egészet, itt állítódik elő a +VM, ami 7-8V.
A lent levő +5V Motor supply a szervó motornak szolgáltatja az áramot, a +5V Logic supply a kamerának az MC33931nek. A processzor direktbe megkapja a +VMet a J5 csatlakozóra csatlakozva, saját stabilizátora van a nyákján. Próbáltam úgy, hogy nem vettem figyelembe a kamerát, beállítottam a processzort hogy pl. 1500uS szélességű impulzus jelet adjon a szervónak és akkor stabilan középre állt, nem zavarták őt az egyenáramú motorok, ezért gondolom, hogy nem a procit zavarják, hanem a kamerát. Megpróbálok csinálni a kamerának 7805el 5Vot, amit az akku sarkairól fogok táplálni, ez elég lehet? Más áramforrást nem lehet használni a külön akku szóba se jöhet. Vagy valami más ötlet?
Szia!
Megnéztem a videódat, nagyon aranyos kis szerkezet. A látottak alapján szerintem a motorok nem megfelelőek, de megmondom mire gondolok. A kefés motoroknak pont a kefék szikrázása miatt nagy a meghatározhatatlan frekvenciájú, viszont igen magas feszültségű zavarjele. A permalloy árnyékolást nem véletlen alkalmazzák a dc motorokon még a 30 éves közönséges magnókban sem. A motor vezetékeit árnyékoltan kellene vezetned, ha nem azzal van, másrészt a motor tápegységén kellene valami zavarjelet keresni. A motorokon (magán a motoron) is szokott lenni zavarszűrő tekercs és kondi. Lehet, hogy tévedek, de azért vezetem vissza magára a motorra jelenséget, mert csak az egyik motorod viselkedik nagyon rosszul, bármelyik csatlakozóba is dugtad. Tehát egyértelműnek tűnik, hogy ez az egyetlen zavarforrás - egyenlőre. Ha akarod, akkor teszek fel képet is, hogy mire gondolok.
külön akku szóba se jöhet. Vagy valami más ötlet?
Az baj, és ez lesz a projekt waterlooja. Én rádios modelleket szoktam épitgetni, illetve beüzemelni, az alap mindig az, hogy a vevö külön akkurol kap delejt. (a kamerának, meg az analog egységnek lehet, hogy egy-két gombakku is elég). Ha ezt ki akarod küszöbölni, akkor nagyságrenddel jobb áramstabilzátorokat kell épitened, azokat mechanikusan is elválasztani egymástól és ahogy a kolléga is irta árnyékolni, árnyékolni és árnyékolni. Egy hasonlo orosz robotban (1989-ben vettem) az is 2 DC motorral ment, de a processzor extra elemekröl lett táplálva). Még talán annyit, hogy egy ilyen feladatra a PWM meghajtás nem a legoptimálisabb én inkább léptetö motorokat használnék - azokkal kevesebb ilyen irányu baj van.
Igen, igen az egyik motor viselkedik nagyon rosszul, ezt nem értem, pedig ugyanaz mint a másik. Hát a vezetékek elég vastag hangszóróvezetékek, próbáljam meg becsavarni alufóliával és azt leföldelni? A motor házát földeljem le? Megpróbállom szétszedni és átvezetékezni őt, pedig mindkettőt ugyanúgy kötöttem be... Ilyen permalloy árnyékolást öreg magnókból lehet bontani?
Elöször probálj a motorra ráforrasztani néhány 10n-s kondit (keramikus vagy WMS) a kép polusra.
Ha ez nem segit, akkor kapni ferritrudas szüröket (kb 2-3 mm x 15-20mm ferritrudon kb. 20-30 menet - optimalizálni kell a motorhoz (nem tudom milyen motorokat használsz, ilyen gépekhez illene Faulhaber/Maxxon/Sagami - Glockenanker = vasmentes motorokat használni). Néha jót tesz, ha a motor mind a két polusára és a testre (motorházra) forrasztol kb. 5-20n kondit, és a motorházát (közös pontot) leföldeled (összekötöd az akku - polusával).
Szia!
A mellékletben láthatod a két legelterjedtebb módszert. Az "A" kép a ferritgyűrűs szűrőtagot mutatja, a "B" kép pedig azt, amikor a tápfeszültség először egy-egy kondi van a motor házára van kötve, majd onnan egy-egy ellenálláson keresztül kapják a kefék a feszültséget. Ez a minimum, amit meg kellene tenned a zavarok kiszűrése érdekében.
Köszönöm midenkinek a segítségét, a ferritrudas szűrő jónak tűnt, találtam otthon hasonló méretben mint ajánlottad és még a motor házát a másik pólusra kötöttem úgy néz ki megoldódott a probléma, jelenleg töltöm úgyhogy túl sokat nem tudtam tesztelgetni, de semmi zavart nem tapasztaltam, feltöltött állapotban amúgy is kevésbe ugrált.
Sziasztok, én kefés DC motorokat szeretnék IGBT-s teljes hidakkal vezérelni és az IGBT-k meghajtására nem találtam megfelelő alkatrészt eddig. Csatolom az IGBT-s híd adatlapját, (P624F24) ill. 2 különböző alkatrész adatlapját, amivel szerintem meg lehetne oldani az IGBT-k vezérlését. Az első egy FET-es optocsatoló. A második pedig kimondottan MOSFET-ek meghajtására tervezett eszköz. Nekem ez utóbbi szimpatikusabb, mivel vannak benne védelmek és egy charge-pump ÁK-is. Ami azért sokat könnyít a dolgon. Ti melyiket javasoljátok, már ha egyáltalán jók ezek ilyen célra. (Főleg olyannak a véleménye érdekel, aki ismeri is az IGBT-et. Mivel nem akarom tönkretenni fölöslegesen ezeket a hidakat.)
Üdv.: Miki
Szia!
Hálózati feszültségre szeretnéd méretezni a hidat, vagy kis feszültségre?
Szia!
Vezérlés szempontjából IGBT = MOSFET. |
Bejelentkezés
Hirdetés |





) 
Milyet rakjak rá? 





