Fórum témák

» Több friss téma
Fórum » Akkumulátor töltő
 
Témaindító: josephx, idő: Jan 18, 2006
Lapozás: OK   97 / 310
(#) proli007 válasza matyusz hozzászólására (») Jan 17, 2012 /
 
Hello!
Elég érdekes amit írsz, mert ha a D6 dióda és C7 kondi nincs az áramkörben, akkor csak Te, kézzel tudod ki-be billenteni az RS tárat. Ekkor a töltésnek ki-be kell kapcsolni. Az, hogy az aksi rátételének pillanatában az RS tár átbillen, nincs jelentősége, mert zavart bárhonnan összeszedhet. Viszont hogy ekkor kézzel sem tudod billenteni, az gyanús. Aksival, vagy nélküle, az RS tárnak ugyan úgy kell működni. Biztos, hogy a D6-ot szedted ki? Vagy nincs elkötve valami?
De próbáld meg úgy is hogy az aksi és a lámpa egy időben van rajta a kimeneten..
üdv! proli007
(#) teodor válasza Novak hozzászólására (») Jan 17, 2012 /
 
Szia, toltheted nyugodtan a harom akut harom toltovel ha atovabbi aramkoroknek nem szamit a 2-3 V brumfeszultseg, ami termeszetesen pluszban jelentkezik.
(#) Novak válasza teodor hozzászólására (») Jan 17, 2012 /
 
Amikor az akkuk töltőn vannak, akkor minden egyéb fogyasztó le van róla kapcsolva fizikailag, úgyhogy a némi többletfeszültség nem okoz problémát.
Akkor a 3 töltővel a 3 sorbakötött akkut egyszerre minden gond nélkül tölthetem, ugye?
Köszönöm a segítségeteket
(#) matyusz válasza proli007 hozzászólására (») Jan 19, 2012 /
 
Üdv.
Köszönöm a segítséget. igen próbáltam úgy is az izzóval együtt. El nem kötögettem semmit, nem értem mi lehet a probléma, de majd hétvégén még átnézem párszor. Már vagy 5x átnéztem minden értéket, a nyákot is és minden jó nem értem. Hétvégén még átnézem. Minden alkatrész új. A változás (az alap alkatrészekhez képest), hogy a diódák Ky 708-ak a 2 IC HCF4001.
(#) proli007 válasza matyusz hozzászólására (») Jan 19, 2012 /
 
Hello!
Lehet vissza kellene térni az első próbákra, hogy tényleg képes-e tölteni az aksit a töltő vagy sem.
"- De elsőként vedd ki a T3 tranyót, és próbáld meg a P1 potival szabályozni a töltőáramot. Ha ez már lehetséges, csak akkor lépj tovább."
- Próbaképpen célszerű lenne kicserélni az R26 és R27 ellenállásokat a tízszeres értékűre (15ohm és 8,2ohm-ra). Ekkor a kisütőáram kb. 0,5A lesz, így aksi helyett labortáppal is lehetne próbálni a kisütés és komparátor működését. Természetesen erre az időre a töltést hatástalanítani kell, T3kollektor-emitter rövidre zárásával.
üdv! proli007
(#) tornius hozzászólása Jan 20, 2012 /
 
Szia proli007!
Megépítettem ezt az általad tervezett 12V/20A-es thirisztoros ólómsavas akkutöltőt. Bemérésénél mindent rendben találtam. A műterhelésses vizsgálatnál viszont gondok adódtak. Beállítottam a kívánt 10A-es töltést(100Ah) és egy kis idő elteltével az áram elkezd felfelé mászni. Ha RESET-elem úgyanúgy folytatja. Mitől lehet ez az egész?
(#) proli007 válasza tornius hozzászólására (») Jan 20, 2012 /
 
Hello!
Lehet, hogy csak a visszaszabályozásba futottál bele. 12,5V-tól állandó árammal tölt, de kb. 14V-tól csökkenti a töltőáramot, mert ha nem, akkor gyenge aksinál szinte egyből elérné a 14,5V feszültséget, ha nagy töltőáramot állítasz be. (Már mint az aksi képességeihez mérten nagy.)
Így előfordul, hogy egy aksi "részegségét úgy kezeli le, hogy először a feszültség felmegy, az áram kisebb lesz, és amikor az aksi már feltudja venni a töltést, nőni kezd az áram. Ekkor a feszültség is minimálisan csökkenni szokott. Így az áram mellett, a feszültséget is figyelni kell.
Szóval erre tippelek.
üdv! proli007
(#) peppyscot hozzászólása Jan 24, 2012 /
 
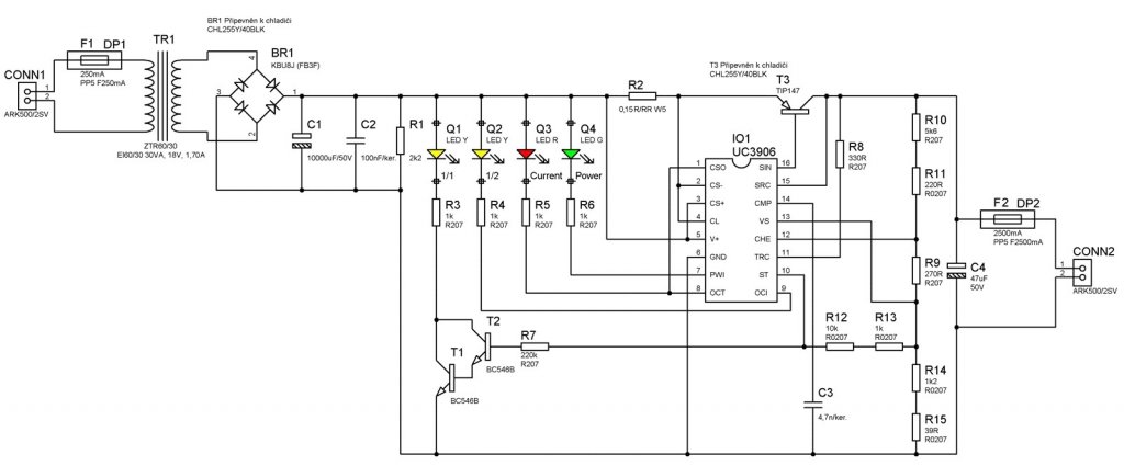
Sziasztok!Újra a segítségetekre lenne szükségem.Megépítettem az UC3906 töltőt, szerintem jó is lett....csak nem értem hogy a ledek mit jelőlnek.nem értem a cseh leírást.a q4-es sárga led nem akar kialudni 13,60v töltés mellett egy nap után sem.annak midnig kellene égni ha felvan töltve az akku(csepptöltés)?a piros kialszik, csak a sárga (Q1) és a zöld világit(Q4).úgy értettem a leírásban hogy mindkét sárgának elkellene aludni és csak a zöld égjen a szintentartás közben.Köszi a válaszotokat előre is!üdv
(#) erobi82 válasza peppyscot hozzászólására (») Jan 24, 2012 /
 
Itt a segítség:
Bővebben: Link
A Q4es led az a rajz szerint zöld nem?? Az a power jelenlétét mutatja.
Vagy egy Németh Lajos által írt cikk a Rádiótechnika 2004/2 számának 60. olalán
(#) csikosgabi hozzászólása Jan 24, 2012 /
 
Sziasztok. A kapcsolások menüpontban található egy jó kis akku töltő EZ
A kérdésem az lenne, hogy egy riasztó akkujához is jó lenne? Úgy értem, hogy nem baj ha állandóan a töltőre lenne kötve az akku? hogy állandóan töltse és áramkimaradás esetén azonnal töltött akksim legyen. Az akku 12V 7Ah
Köszi előre is.
(#) weend válasza csikosgabi hozzászólására (») Jan 24, 2012 /
 
Szia!
Tökéletes, de lehet kicsit drága, egyetlen egy akku, szinten tartására. Neked elég volna egy PB 137-es IC is, olcsó, és kapható. Amúgy ezt a komolyabb töltőt, én is használom, még valamikor a kilencvenes években jelent meg, a leírása az elektorban. Azóta hibátlanul működik, teszi a dolgát, de már akkor sem volt olcsó az IC hozzá.
(#) Schliemann hozzászólása Jan 24, 2012 /
 
Üdv.

http://www.bgsf.eoldal.hu/img/original/93/modositott-akkutolto.jpg

Ezt a kapcsolást szeretném megépíteni, de nekem 20V-os trafóm van. Hogyan csökkentsem le 17V-ra a feszültségét úgy, hogy az Áramerősséget bírja?
Köszönöm
(#) csikosgabi válasza weend hozzászólására (») Jan 24, 2012 /
 
Köszi a választ. Esetleg nem tudnál mutatni rajzot PB 137-es IC-hez?
(#) weend válasza csikosgabi hozzászólására (») Jan 24, 2012 /
 
Csak, adatlapom van most, de szerintem a neten találsz még pár kapcsolást.

PB137.pdf
    
(#) csikosgabi válasza weend hozzászólására (») Jan 24, 2012 /
 
Az adatéapon szerepel EZ a kis rajz. Ez is elég lenne?
(#) peppyscot válasza erobi82 hozzászólására (») Jan 24, 2012 /
 
Köszi a segítséget!bocsi eltévesztettem a ledet, a sárga Q1 sárga led nem akar kikapcsolni töltés végeztével(meg a Q4 power természetessen marad).Azt gondoltam hogy még valami további fázisokat is csinál még csepptöltés után.Köszi mégegyszer a segytséget,úgylátszik müködik az UC3906 töltőm !!!!üdv
(#) weend válasza csikosgabi hozzászólására (») Jan 24, 2012 /
 
Igen.
(#) csikosgabi válasza weend hozzászólására (») Jan 25, 2012 /
 
köszönöm szépen!
(#) lazar hozzászólása Jan 27, 2012 /
 
Ennek az aksi töltőnek keresem a típusát, a kapcsolási
rajzát, valamint javítási segítséget.
(#) kopi91 hozzászólása Jan 29, 2012 /
 
Üdv!
Egy kis előzmény. Lemerült a kocsiba az akksi. Gyorsan felhoztam az akkut töltő elő. Be csatlakoztattam a hálózatba két "csipeszt" az akksi megfelelőt pontjaira rá, láttam, hogy veszi fel rendesen áramot úgy hagytam pár órára mikor újból megnéztem akkor láttam hogy már 0,5A alatt vesz fel. Gondoltam elkészült, gyorsan lekaptam a NEGATIV sarúról a "csipeszt" erre a töltő hátulja a biztosítéknál egy nagy villanás és vadul elkezdett búgni. Gyorsan kihúztam a hálózatból és láttam hogy egy 15A es biztosítékkal kevesebb. Gyors csere vissza csatlakoztatom a hálózatba és csak vadul búgott rámértem 12V helyett csak 2V ad le. Itt sejtettem hogy nagyobb baj van.

Az akku töltő 1977 es magyar gyártmányú 6V-12V leadására képes és szelénes egyenirányítással rendelkezik. Méréseim alapján miszerint 2V ad le, a szelén ment tönkre. Amelyre onnan következtetek, hogy ha becsatlakoztatom a töltőt a szelén hirtelen felmelegszik és a búgás egyértelműen a szelénből hallható. A trafó 24V~/12V~ leadja kikötött szelénnel.
A töltő kapcsolását visszarajzoltam. Arra az elhatározásra jutottam hogy átalakítom diódásra az egyenirányítását. Ehhez szeretnék segítséget kérni.
Előre is köszönöm.
(#) gerenk válasza kopi91 hozzászólására (») Jan 30, 2012 /
 
Szia !
A szelén egyenirányító ma már nem korszerű érdemes kicserélni diódásra, főleg ha meghibásodott.
Valószínű GRAETZ kapcsolásban alkalmazták / teljeshullámú egyenirányitás/.
Csatolok képet róla, a szelénsor középső kivezetése a pozitív a két szélső összekötve a negatív, a középső pozitív mellett jobról és balról a váltófesz betáplálása.
Csatoltam egy képet a GRAETZ hídegyenirányító diódáról
is a tokon a jelöléseket feltüntetik.
A szükséges töltőáramnak megfelefő GRAETZ-et kell választani
(#) obsitos66 hozzászólása Jan 31, 2012 /
 
Üdvözletem a fórumozóknak!
Több akkumulátortöltős témát végigolvastam, de az én gondomra nem találtam választ.
Látva a fórumozók segítőkészséget, bátorkodom én is segítséget kérni.
Hozzáteszem ?mint majd megnyilatkozásaimból biztos kitűnik ? nagyon hobbi szinten foglalkozok elektronikával.
A problémám a következő:
miután elromlott az akkutöltőm szétszedtem,
de ugye nem boldogulok vele.
Itt a fórumon találtam az egyetlen egy bejegyzést, ilyen töltőről még (#582445) küzmös Gergely
részéről, Dec 19, 2009 ?én. De akkor ő, nem kapott választ, a töltő kezelésére vonatkozó kérdésére. Levélváltásunk sem vitt előrébb.
Nos ?visszarajzoltam? a töltő kapcsolását, de nem tudom egyáltalán jól csináltam-e.
Hozzáértők segítségét kérném, hogy ellenőrizzék le a kapcsolást, működhet-e így egyáltalán, és javaslatokat is, hogy milyen ma kapható, ( miből bontható) alkatrészekkel lenne érdemes megkísérelni a felélesztését.
Sejtem (tudom), hogy nem gazdaságos ezzel foglalkozni, meg van másik töltőm is,
de most, erre szánom az időmet.
Bocsánat, ha hosszú lett, de ez itt az első bejegyzésem ami vélhetően sokáig itt fog
?lebegni? (by: Küzmös Gergely).

ISKRA.gif
    
(#) kopi91 válasza gerenk hozzászólására (») Jan 31, 2012 /
 
Üdv!
A szelénre két oldalára ment a váltófeszültség, a közepe a pozitív. Eddig oké de a negatív pólus a trafóból megy(ezt nem értem miért). De a szavaidból úgy értem hogy azzal ne foglalkozzak ? Csak egy sima egyenirányítást alkalmazzak a váltófeszültségű részen ? Még egy dolog ami nemtiszta: áramerősség mérőt hova kössem mert tanulmányaim szerint az ampermérőt sorba kell kötni de a visszarajzolás alapján az ampermérő nem sorba van kötve hanem párhuzamosan van a pozitív ágra bele"akasztva"?
(#) Watson válasza kopi91 hozzászólására (») Jan 31, 2012 /
 
Ebben a töltőben nem graetz kapcsolású szelén volt hanem két dióda.Az ampermérő itt is sorba van kötve,csak van neki egy párhuzamos söntje,mert enélkül a műszer max miliampermérő lenne.

images.jpg
    
(#) erbe válasza obsitos66 hozzászólására (») Jan 31, 2012 /
 
Valamit elhibáztál a lerajzolásnál. Az a soros 6,1 Ohm-os ellenállás túl nagy ahhoz, hogy ezzel motorakksinál nagyobb valamit tölteni lehessen.
(#) obsitos66 válasza erbe hozzászólására (») Feb 1, 2012 /
 
Köszi, a reagálást.
Az az 5,1 -es nem biztos, hogy ellenállás. Az értéket mértem, és az egy nagy zöld valami. Amit el tudok rajta olvasni az az : 5-37-6 felirat.
Az ellenállások értékét még nem színekkel jelölték, az értékük rájuk van írva, de az a nagy zöld valami nem hiszem, hogy ellenállás.
A három darab háromlábún ( talán tranzisztor) cirill betűs jelölések vannak (pl.: b 9005 ).
A tirisztor ( ha az az egyáltalán) jelölése KY 201 b.
A képen talán látszik az a nagy zöld valami.
Köszönöm a segítséget.
(#) kadarist válasza obsitos66 hozzászólására (») Feb 1, 2012 /
 
Szia!
Az a nagy zöld bizony ellenállás és az ellenállása 5 ohm. Olvasnivaló. Mi a töltő pontos típusa?
(#) obsitos66 válasza kadarist hozzászólására (») Feb 1, 2012 /
 
Akkor a tirisztor az tirisztor az ellenállás meg ellenállás. Köszi az infót. A töltő típusa ISKRA persze cirill betűkkel felírva rá.
A hátulján UL -A-6/12 -1.0 UXL3.1 ~220V 30Wt 50 Hz TU16-87 (kettősszigetelés jel) IP20 felirat persze ez is cirill betűkkel, ha nem lenne kivehető a képen.
Köszi.

iskra_1.gif
    
(#) kadarist válasza obsitos66 hozzászólására (») Feb 1, 2012 /
 
A típusjel nem UP-vel kezdődik?
(#) obsitos66 válasza kadarist hozzászólására (») Feb 1, 2012 /
 
De igen bocsi, ezt elírtam.
Következő: »»   97 / 310
Bejelentkezés

Belépés

Hirdetés
XDT.hu
Az oldalon sütiket használunk a helyes működéshez. Bővebb információt az adatvédelmi szabályzatban olvashatsz. Megértettem