Fórum témák
» Több friss téma |
Hello,
Idő közben összeraktam egy próba verziót, de ennek a képeit nem merem megosztani, mert pokháló módon, minden lengő kivitelben lett rögzítve vezeték vezeték hátán... elég borzasztóan nézett ki, de végülis működött (: Gondoltam megosztom a panel tervet, nem végleges, de valami ilyesmi lesz. Üdv, Naberius
Sziasztok,
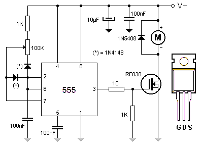
Szeretném ezt az időzítőt megépíteni. Szerintetek működne? Egy harang kapcsolgatásához kellene. Esetleg valaki át tudná ültetni nyákrajzra? Előre is köszi a segítséget.
Sziasztok! Olyan fajta kérdésem lenne, hogy hogy tudok 40Khz-t előállítani 555ic-vel? Az oldalon található programmal már kiszámoltam egy értéket, csak az a baj, hogy az 10k-ra jött ki az (R1) és nekem pedig csak 100K poti van itthon(és egyenlőre nincs pénzem potit venni, meg amúgy is, ha lehet akkor ezzel a potival csinálnám)! Egy pwm jel lenne ez, egy monitor fénycső vezérlő panelhez, mert a video ic az 60-65s után leveszi a pwm jelet, és ezt szeretném megszűntetni! Tudnátok ebben segíteni? Mellékeltem az általam kiszámolt értékeket! Remélem tudtok segíteni nekem! :hide:
Hol itt a probléma? Nem igazán értem.
A 100kohmos potival a 10 kohmot vígan be tudod állítani. De ha túl durva a szabályozás és finomabb beállítás kellene, akkor köss a potival párhuzamosan egy 10-15 kohmos ellenállást, és kész is van a kb. 10k-s potid.
Helló
Nekem 1 olyan problémám lenne hogy 1 teljesítményvezérlőt szeretnék a pákámnak. DC16,12 voltot kap a kapcsolás.A kimeneten 0-15V-ot szeretnék kapni. Összeraktam mind2 kapcsolást TINA-ban de egyik sem működik. Akárhogy változtatom a potmétert semmi változás nem történik a kimeneten. Ugyanúgy a tápfeszültséget adja le. Mi lehet a hiba?
Szia! Bár az 555-ös adatlapja szerint az IC MAX. tápfeszültsége 18V.
Lehet, hogy a szimulátor program nem jól "számol", ha az 555-ös IC, 15V-nál nagyobb tápfeszültséget kap. A szimulátor oszcilloszkópjával is megnézted a 3-as kimenet a jelét?
Nem a feszültség nagyságával lesz a probléma. Én is erre gondoltam először és 10V-t adtam rá utána de ugyan az a helyzet.
Mozgass át minden csomópontot és alkatrészt. Hátha van valahol egy lógó vezeték.
Próbáld meg alacsonyabb frekvencián beindítani oszcillátort. ( PL: C1 = 1-10µF )
Ugyanaz a helyzet. Megpróbálom összerakni proteusba hátha csak a programmal vannak problémák.
A színesebbik kapcsolást én is használom, nyugodtan összerakhatod.
Ahogy már írták szkóppal nézd meg az kimenetét, ha ott megvan a pwm, akkor FET körül lesz a gond.
Rendben. Akkor összerakom. Csak a progival akartam kiszámolni hogy mekkora értékű alkatrészekkel tudom elérni hogy 16,12V-ból max csak 15V-t add le.
Ez a kapcsolás ki-be kapcsolgatja a feszültséget egy adott frekvencián - ami elég gyors -, úgyhogy a műszer a tápfeszültséget fogja mutatni, de a teljesítmény (áram) az csökkenthető a potival.
Tehát, úgy gondolom, hogy az jó volt a szimuláció. Szkóppal nézd meg a kimenetet.
Köszi a segítséget. Így már értem hol volt a hiba. Most már csak annyi a dolgom hogy 15V-ra csökkentsem a maximális kimeneti feszt.
A kimenő feszültséget szerintem zéner diódával tudod a legegyszerűbben beállítani. ( PWM jelnél, a csúcsfeszültség levágásával. )
Vagy a tápegységet kell belőni, hogy 15V-ot adjon az áramkörnek...
A táppal fogok játszadozni, az tűnik a legcélszerűbbnek.
Tisztelt fórumtársak!
Az alábbi időzítő megépítésében kérném a segítségeteket! A kapcsolás DC 12 és 15V között kellene, hogy működjön és 12V-os NYÁK reléket kellene hogy vezéreljen.Az alábbi időzítéseket kellene, hogy tudja:Egy beékező + 12V-os jelszintre (impulzusra) kelle, hogy elinduljon az alábbi folyamat. 1 beérkezik az impulzus. 2. kb. 1-2sec-re meghúz egy relé majd elenged. 3. 2- 3 sec szünet Meghúz egy relé 10-20 sec-ig (ez potival lehetne hangolni) 5. 1. sec szünet, de akár rögtön kezdődhet a következő ciklus. 6. meghúz egy másik elé 10-20 sec-ig (ez potival lehetne hangolni) 7. 1 sec szünet.de akár rögtön kezdődhet a következő ciklus. 8. meghúz egy másik elé 10-20 sec-ig (ez potival lehetne hangolni) 9. 1 sec szünet, de akár rögtön kezdődhet a következő ciklus. 10. meghúz egy másik elé 10-20 sec-ig (ez potival lehetne hangolni) 11. Ciklus vége. Ebben kérném a segítségeteket, mivel lenne a legegyszerűbb kivitelezni a kapcsolást? Köszönöm előre is a segítségeteket!
Elvetemült ötlet, de elvileg megoldható digitális áramkörökkel, kapuk és pl. egy 4017-es számláló...de erre már valóban jobb a mikrokontroller.
Mégis mire kell ez a cucc? Üdv Inhouse
Egy meglévő 12V-os rendszer kiegészítéséhez kellne ez a kapcsolás, részletekbe most nem akarok belemenni mert az hogy a relékkel mit fogok vezérelni már részletkérdés.
Készítettem egy idődiagramot, amin tán jobban látszódik, hogy hogyan kellene működni a kapcsolásnak. A folyamatot egy 12V-os indítja el, . majd a diagram végén leáll. szerintem ezt még meg lehetne oldani időzítőkkel, csak azt hogy oldom meg hogy ne ismétlődjön az egész. -CSak az az impulzus aktiválja és annak hatására 1x fusson le.
Sziasztok!
Segítséget szeretnék tőletek kérni. Olyan késleltetett bekapcsolást létrehozó kapcsolást keresek, amely a következőknek kellene, hogy megfeleljen: - tápfeszültség 12-24V - TTL indítójel az időzítés elindításához (az indítás kezdetétől a kikapcsolás végéig jelen van) -a kimeneten 24V-os relé kapcsolása - késleltetési idő 1-2 perc A működése röviden: A bemeneten egy OR kaputól megkapja az indító jelet amely elindítja a késleltetést. A késleltetés letelte után behúz a kimeneten lévő relé, amely behúzva marad a bemeneti jel meglétéig. A bemenő jel elvesztése után a relé kikapcsol. Újabb bemenő jel esetén a folyamat újra indul. A relé tekercsének az egyik lába folyamatosan a +24V Ut van, tehát a nullát kell kapcsolni a folyamatban. Üzemelés szempontjából stabilnak kell akár napi 24órás üzemre kell hogy tervezve legyen. Aki esetleg hasonló dolgot látott vagy épített kérem segítsen. Köszönöm
Sziasztok!
Egy automatában elromlott a papírpénz elfogadó, így hát ki szerettem volna cserélni. Csakhogy az új papírpénzvizsgáló 50ms-os jelet generál, az automata vezérlő elektrónikának viszont ez túl kevés és nem érzékelte a jeleket. A régi papírpénzvizsgáló 100ms-os jelet generált (lemértem oszcilloszkóppal), ezért megépítettem a képen látható monostabil kapcsolást ami egy 50ms-os jelet "elnyújt" 100ms-ra. Az áramkör tökéletesen működik is, csak az a baj, hogy valami bezavar, mert néha-néha a kimeneten megjelenik a 100ms-os jel, ami nagyon nem kívánatos. Megjegyezném hogy érintésre is nagyon érzékeny. Beszereléskor ahogy hozzáértem, folyamatosan jöttek a jelek a kimeneten.. Azt szeretném megkérdezni, hogy van-e valami tippetek hogyan lehetne kiküszöbölni ezt a bezavarásos dolgot? Esetleg árnyékoljam az áramkört?(tegyem letestelt fémdobozba?) A bemenetre tegyek szűrőkondit? Előre is köszönöm a segítséget.
Szia! A bemenetet felhúzó 47k-t cseréld kisebbre 1-4,7k pl.
Egy integráló tag sem ártana a bemenetre, hogy a nagyon rövid, zavar jellegű impulzusok ne indítsák be:
Az IC2-es lábát kösd le földre egy 100 nF-os kondival, a bemenetre pedig sorosan tegyél be egy 5-10 kohmos ellenállást. Illetve az 555-ös 8-as és 1-es lába közé is illene berakni legalább egy 100nF-os hidegítő kondit.
Azt már próbáltam hogy az IC 2-es lábát lekötöttem a testre egy 10nF-os kondin keresztül, de annyira lehúzta a bemenő jelet, hogy az 555-ös már nem érzékelte. Talán pikós nagyságrenddel kéne próbálkozzak..?
Köszi a gyors választ mindkettőtöknek!
Üdv!
Egy kis segítséget kérnék ha lehet. Időzítést kellene megoldanom kb 2 perc. A probléma az, hogy a fogyasztást szeretném lecsökkenteni (555 nek 5-15mA). Ha valakinek van valami használható ötlete, legyen szíves megírni! Köszönöm!
Sziasztok.
Van itt egy kapcsolás az 555-el,és ebben szeretnék segítséget kérni. Ez igazából egy tápfeszültség kimaradást jelző indikátor. Azt szeretném kérdezni,hogy ezt át lehet-e alakítani akkufeszültség figyelőnek. A cél az,hogy ha az 555-ös 2-es lábán eléri a a feszültség a 14V-ot a zöld led kigyulladjon. A rajzban az 5,6V-os zennerdióda a referencia feszültséget állítja elő és azt szeretném lecserélni 12V-osra. Aki tud segítsen!!! Előre is nagyon köszönöm. A piros a moderátorok színe! Frankye
Szia!
Cseréld le a 10 kohm-os potit 47 kiloohmosra és állítsd be úgy, hogy a neked megfelelő (14V) feszültségértéken billenjen az IC.
Nagyon köszönöm.
De 5,6V-os ZD-t nem kell kicserélnem? Mert nincs 5,6V-os ZD-m csak 12V-os. Azzal működne?
Nem kell kicserélni, mert a poti értéknövelésével hozzá állítod a megnövekedett bemenő feszültséget.
|
Bejelentkezés
Hirdetés |















