Fórum témák
» Több friss téma |
Fórum » Fényorgona
Ok de vajon mekkora max áramerősséget ad a párhuzamos port? A feszültséget kimértem 4,9v
ASUS M2A-VM HDMi alaplap. A PC táp 270w os. Ib= 0,4(3) A
Hello!
Most már fogalmam sincs mivel, mit teszel. A 400mA bázisáram már elég durva lenne, meg biztos szükségtelen is. Nem tudom, hogy a portod mit ad le, de általában egy portmeghajtó IC-től 20..24mA várható el maximum. üdv! proli007
Na elővetem 1k lin potit, beraktam 1k ellenállás helyett. A PC molex csatijábol szedtem az 5v 12v tápot. Úgy kötöttem be a potit minél feljebb tekerem annál kissebb ellenállás legyen. Szép lassan tekertem felfelé a potit.
Nem történt semmi. Szerintem elekellett volna füstöljön, vagy felmelegedjen. De nemcsinált semmit. Akkor nem jó a tarnyó? És milyen tranyóval helyettesithetem ? Valami olyan kell ami ezen az oldalon megtalálható. Mondjuk BC 547C?
Hello!
Az lehet, hogy a tranyó már rég halott. A bázisáram nem lehet akármekkora, annak határa van. Ha egy potit kötsz be, amit ráadásul rövidre is lehet zárni?.. (Ha egy potit használunk ilyen célra, akkor mindenképpen egy korlátozó ellenállást kell sorba kötni vele, ami a maximális áramot korlátozza. De ha nem árulod el, mekkora lesz a kollektoráram (milyen terhelést szándékozol használni), hogyan adjon választ bármire bárki? De ajánlom ismerkedj meg a tranzisztor működésével és mérésével. Mert így nem fogsz ötről hatra jutni. Talán a kísérlet közben mérni kellet volna bázisáramot, bázisfeszültséget, kollektoráramot.. Akkor talán láttad volna mi hiányzik, vagy mi rendellenes. üdv! proli007
Ok, transistorokkal eddig nemnagyon volt dolgom. A fogyasztó 1,(6)7 A-ert eszik és 12v os. Mostmár a tranyó BC 547C lesz. Már megrendeltem.
Hello!
- Megnézted a BC547 adatlapját? A maximális kollektorárama 100mA. Miből gondoltad, hogy azon át lehet hajtani 1,7A áramot? - Neked, minimálisan egy 4A-es kollektor áramú tranyó kell. pld egy BD440. Ennek áramerősítési tényezője (adatlap 1. ábra) 2A kollektoráram mellett, még eléri a 80-at. Így bázisáramként Ib=Ic/béta=2A/80=25mA szükséges. Amit a port még meg tud hajtani. De még így is melegedhet, mert az izzó (mert úgy gondolom ezt használnál) hideg-árama a névleges 5..10-szeresét is meghaladhatja felfűtés alatt. - Másik megoldás, egy Fet alkalmazása lenne pld. IRLR024N. Ez 5V-ról már simán kapcsolja a 2A áramot. Nem kell soros "bázisellenállás", viszont a Gate-Source közé egy 10kohm-ot illik tenni, hogy ha nincs a port csatlakoztatva, a Fet ne tudjon kinyitni. - De ha Te egy 12V/20W-os halogén izzóra gondoltál terhelésnek, az nagyon lassan fog felfűteni-lehűlni.. (A tranyó jó lesz bármi más célra, el nem veszik a pénzed. De ha korrekten megfogalmaztad volna az igényeidet előbb, akkor nem lett volna felesleges kiadás. De elektronikában, a kapkodásnak nincs helye, mert az csak értelmetlen tiszteletköröket képez, és az eszközök halálát okozza.) üdv! proli007
Sziasztok!
Kaptam javítás céljából egy fényorgonát ami működött majd egyszer azt mondta,hogy neki elég volt és jött az éltető füst. Sajnos nem tudom milyen rajz alapján lehetett megépítve mert ez biztos,hogy nem bolti hanem házi építésű. Kettő ellenállás el is füstölt benne. Esetleg tudjátok milyen rajz alapján épült? Illetve most így mindent mérjek ki benne?
Hello!
Már pedig itt legfeljebb a doboz és a körítések házi jellegűek. De a panel és a fehér/zöld vezetékek is erősen a szovjet technikát idézik.. Vagy is rajz is van hozzá valahol. Az eléget ellenállások 2W-os típusok. De mivel a közepén égett szét, a szélétől a felét szerintem még meg lehet mérni. Ekkor az értéke már meg lesz, csak az nem miért füstöltek el. üdv! proli007
Köszi.
Hát végül is csak ez van ráírva: Winner Hungary Egyébként igen orosz mert ciril betűk vannak az alkatrészeken.
Én is egyből erre gondoltam már ki is szedtem őket.
![]() Ezeket mivel tudom helyettesíteni amit a HQ-ban is betudok szerezni? Ez van ráírva: KY202H8707
Köszi.
Most már csak egy rajz kellene,hogy tudjam mekkorák voltak az ellenállások mert nem tudok már mérni rajtuk semmit. Illetve a rossz tirisztoroknak a bekötésük mert így nem tudom,hogy hogyan ültessem be majd az új tirisztorokat. Ám ezeknek az új tirisztoroknak sem kell hűtés ? Mert ugye nem olyan tokozásúak mint a rosszak.
Sziasztok. Találtam egy viszonylag egyszerű fényorgonát. Itt. Szerintetek élet képes lehet?
Hello
Szerintem ha cikk készült a kapcsolásról, akkor életképes
Életképesnek életképes. Kipróbáltam. Kicsit kellett változtatni rajta. Már csak valami "elő fok" kellene hozzá. Nem mindegyik zenénél dolgozik szépen.
Sziasztok, először is el szeretném mondani, hogy nem értek a kapcsolási rajzokhoz, de nagyon össze szeretnék rakni egy mély hangokra érzékeny LED fénytechnikát. Tudom hogy sok téma nyílt már ezzel kapcsolatban, de én nem értek belőlük semmit. Összerakni össze tudnám rakni, csak mondjátok el az alap jelentését, és adjatok egy kapcsolási rajzot, amelyhez elmagyarázzátok hogy mi mit jelent.
Kérdés: Hogyan csináljon egy ehhez semmit nem értő ember, egy LED hang-fény technikát? ( az elképzelésem: nagyjából 20-25 LED egyszerre villanna fel a mély hangokra. Ennek egy ládát is készítenék. Egy alap 5.1es hangfalam van) Remélem tudtok segíteni, azt nagyon megköszönném : ) Peti
Szia! Van egy Fényorgona (Link) fórumtéma. Ott elég sok egyszerű és kicsit bonyolultabb kapcsolás van a téma képei között. De érdemes kicsit a téma szöveges részébe is belemerülni.
![]() Szerintem ott találsz a képességednek megfelelő kapcsolást. Én ezt (Link) a kapcsolást ajánlom. Természetesen neked csak a mély ( fo = 150hz-es ) csatornát kell megépíteni. A 240V-is kimenet helyett a 25 LED áramköréhez kell illeszteni a kimenetet.
Ha én ezt összerakom: Bővebben: Link , akkor az csak 4 LED lesz.. Ha több LED-et rakok rá, akkor mennyivel kell kevesebb ellenállás?
Illetve egy cucc listát tudnál nekem adni, hogy mi kell akkor ehhez? Megköszönném!
Mérd ki a LED-jeid paraméterét. A többi menni fog. LED soros segéd prog. (Link)
Köszi! És még egy kérdés, a következő kapcsolási rajz mennyire működik? :
Bővebben: Link.jpg u.i: _JANI_ felvettelek msn-re, pár kérdést még feltennék neked, de ott egyszerűbb beszélni..
Szia! Az az áramkör nem jó. PL: A tranzisztor bázisa rossz helyen van.
Most per pillanatnyilag az e-mail lenne a leggyorsabb. Címem a profilomban.
Üdv, Építettem egy fényorgonát, de az lenen a kérdésem, hogy az égők a teljes fényerejüket elméletben le tudják-e adni vagy csak az x százalékát?, mert amikor direkt feszre raktam az égőket erősebben világítottak mint menet közben. Van valakinek valamiféle elképzelése? A fényorgona különben tranzisztoros BTA16 os triakokkal.
Pontosan mi is a kérdésed tárgya?
Többször nekifutottam és még most sem értem Annyit azért elmondhatok, hogy ha "direkt" helyett bármit (például fényorgona) "sorba" kötsz, akkor "kevésbé fényesen" fog világítani...
Végül is sikerült kibogoznod, bocs a fogalmazásért csak erre voltam kíváncsi. Köszönöm segítségedet!
Sziasztok!
Az lenne a kérdésem hogy egy FÉNYORGONÁT lehetne építeni ledekkel? - nem szeretnék nagyon eltérni a működési elvtől csak nem 220v lenne hanem 12 és nagy fényerejű ledekkel lenne megoldva és mindegyikből egy, mert egy plexi kockába lesznek beépítve és az szerintem hasonló látványt nyújt mint ami hálózatról 60 W-os izzókkal megy. probléma: -nincs kapcsolási rajzom - és az hogy,hogy kapcsolódik majd ez a jelforráshoz (erősítő kimenetén kéne megolddani) - lehetőleg kerüljük el a mikrovezérlőt !
Üdv szeretnék építeni egy fény orgonát . Találtam itthon 4 darab simson indexet 12 v (21w) . Ehhez szeretnék egy kapcsolási rajzot ami 12v egyen áramról menjen.
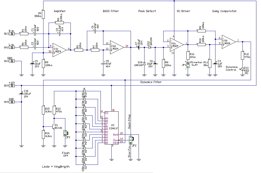
Hello!
Régebb óta használom ezt a kapcsolásod, de most egy komolyabb gondom akadt vele: a "swing comparator" kimenetéig szoktam megépíteni és azzal villogtatok... szóval ha nincs a bemenetre kötve semmi, akkor bizonytalan állapotú a swing komparátor kimenete, néhány másodperc elteltével a kimenetre kötött LED elkezd világítani és a fénye felerősödve nő meg. Van arra megoldás, hogy szabadon hagyott bemenetnél a kimenet mindig alacsony szintű legyen? (Mondjuk egy + monostabillal?) Vagy anélkül az áramkörben való kicsi módosítással?
Hello!
A jelenséget az LM324 offset hibája okozza. Köss egy 2,2..4,7Mohm-os ellenállást az R8 és a +12V közé. Ettől az U1a kimenetén 50..100mV feszültség lesz. Az U1b '+' bemenetén az R11 5..10mV-al kisebb feszültséget hoz létre, mint a "-" bemeneten. Ez nagyobb lesz mint az IC offset hibafeszültsége és ezért U1b kimenete alacsony szintet vesz fel. üdv! proli007 |
Bejelentkezés
Hirdetés |















