Fórum témák
» Több friss téma |
Jól írtam át?
Valami nem jó, mert 12:59:59 után 13:00 lesz (01:00:00 helyett). De nem látom át, hol rontottam el.
Megoldottam, kicseréltem a növelést a régi órámban lévő kódra.
1 hét = 7*24 = 168 óra
Fogyasztás: max. 16mAh 1 hét -> 16*168 = 2688mAh
Üdv!
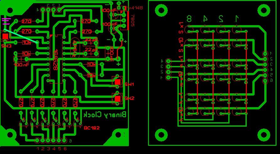
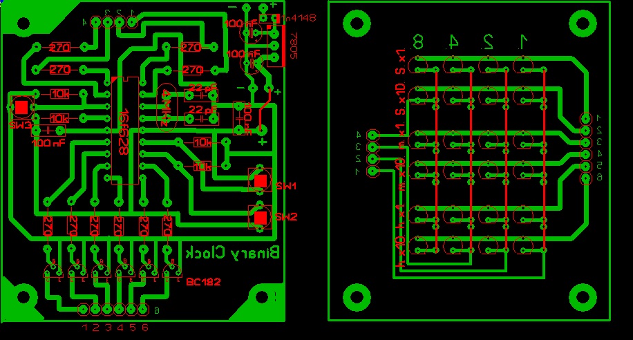
Én is szeretnék építeni egy bináris órát, és rengeteg nyáktervet láttam már itt a topicban de nem teljesen világos még 1-2 dolog, ebben szeretném kérni a segítségeteket. A csatolt nyákterven van két kondi aminek nem tudom az értékét, a többi alkatrész minden megvan. A másik kérdésem pedig a tápjára vonatkozik, hogy helyes-e így ha 9 V- ról működne majd. A harmadik dolog ami nem világos még hogy a nem számozott, tüskesorok mire szolgálnak? Oda jönnének a nyomógombok? Előre is köszönöm a segítséget!!! Peti
Szia!
1 - Táp szűrő kondenzátorok, 100nF kerámia. 2 - A beépített 7805 stabilizátor adja majd a +5V -ot. Neki minimum 8V bemeneti feszültség kell. A 9V jó. 3 - Az idő beállítására szolgáló nyomógomboknak...
Sziasztok!
Az itteni leírás szerinti órám elkezdett sietni nem sokat csak 1-2 perc hetente mi lehet az oka? Ja és karira beújítottam 1 ilyet: ![]() Üdv.:Norby
Köszönöm a gyors választ!
Beraktam a nyomógombokat, nem tudom hogy így jó-e. Kérlek nézd meg.
Nem egészen...
S1 és S2 jól van bekötve, de az S3 az S1 -gyel párhuzamosan került fel... A RA4 láb és a föld közé kellene bekötni.
Így már remélem nem hibáztam:
Sajnos még mindig nem jó... Most az S3 két föld vezetéket köt össze, a RA4 azaz a 3. lábra csak egy ellenállás kapcsolódik. ld. melléklet Sajnos nem tudom most máshogy javítani...
Köszönöm, most már értem.
Így akkor biztos jó.
Sziasztok!
Az alábbi órát szeretném megépíteni: Bővebben: Link Viszont CMOS IC-kel és gondba vagyok a pontossággal. A kapcsolás a hálózati frekit használja én viszont elemről szeretném üzemeltetni. Mit kell ehhez módosítani? Mire kell odafigyelnem, hogy elég pontos legyen az óra?
Szerintem alapból rossz nyomon vagy, mert a hálózati freki is nagyon pontatlan. Elemről építened kellene egy quartz oszcillátort, viszont az IC-k fogyasztása miatt haszontalanul kevés ideig bírná elemről...
Szia!
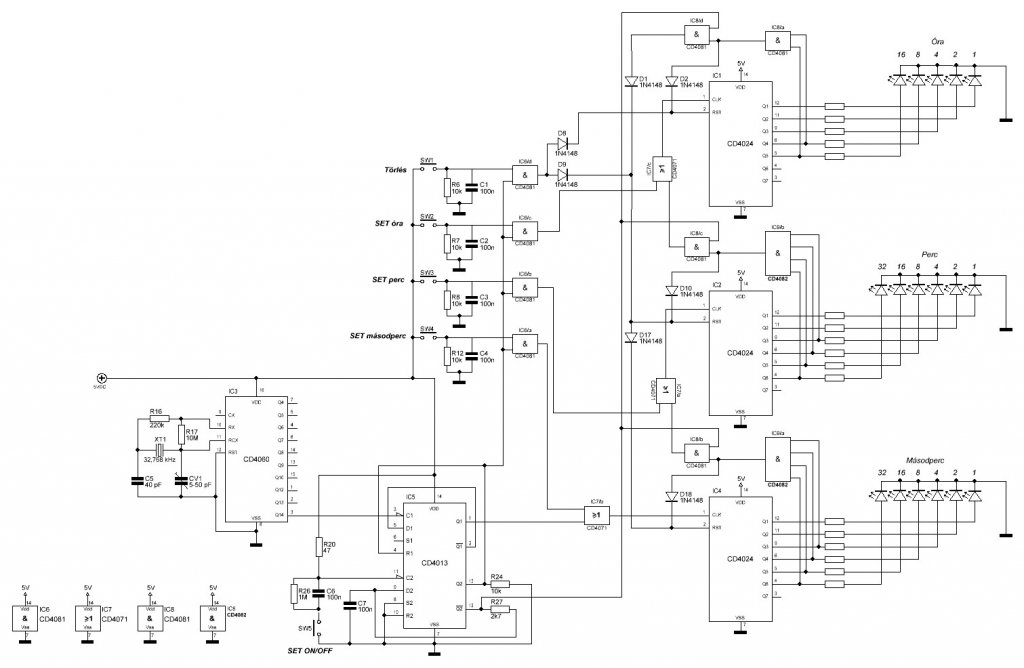
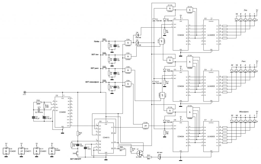
Az 50Hz -ből előállított 1Hz órajelet kell lecserélni egy quartz oszcilátorból származóra. Pl. Az IC7A, IC3A, IC3B és IC1A részt kell kicserélni egy 32.768kHz quartz -ra egy CD4060 14 bites osztóra (benne van az oszcilátor) és még egy 2 -vel osztó áramkörre. Miért szeretnél 12 tokból építeni órát, amikor egy tok megcsinálja az egészet? A leírás és a program itt van a topikban...
Azert mert kihivas es latvanyos ajandeknak szanom, na meg van egy csomo Icm amit szeretnek elhasznalni. Csak szeretnem ha minnel pontosabb lenne.
Sziasztok!
Elkészültem az első tervvel. Holnap próbapanelen összerakom, hogy tényleg jó-e. Amivel nem tudok tovább jutni az a tápellátás. Mindenképpen elemről kell, hogy működjön. Két variáció jutott eszembe: 1. 9V elem 5V stabilizátor 2. 3db 1,5V AAA elem Van jobb ötletetek? Melyik lenne tartósabb? Én az elsőben gondolkodom, de kicsit bizonytalan vagyok.
Először is le a kalappal a kapcsi előtt!
Én is mindig a tápellátással vagyok bajban, de miért akarod elemről hajtani? A stab IC + elemes megoldások hamar lezabálják az elemet, szóval inkább a 3db 1.5V-os cerka, így nem is kell a stab IC ugye.. Szerk.: esetleg az 1.5V-os AAA lehet valami jó nagy kapacitású akksi is (3-4db 1.2V-os).
Először is köszönöm!
Nekem is az a gondom, hogy a stab. IC szívná az elemet. A 3db AAA elem meg méghamarabb 'elfogyna. Hp41C CD4xxx az összes IC. Tudom, hogy 9V-ról is mehetne, de az is szempont lenne, hogy az elem merüléséve nem csökkenjen a LED-ek fényereje. Úgy látom a legegyszerűbb megoldás ez lesz:Bővebben: Link Igaz így meg többe kerül az adapter mint az egész kapcsolás.
Használhatnál valami régi telefon töltőjét is erre a célra. Azok sok esetben 5V-nál nagyobb feszültséget adnak.
Szia!
Akkor a 7805 kiesik, hiszen a jó szabályzáshoz minimum 8V -nak kell lennie a bemenő feszültségnek. Az LP29505-5 beéri 6V -tal is.
Tulajdonképpen nincs kőbe vésve az 5V. Működhet akkora feszültséggel amekkorát a táp ad. Ha egy kicsit több, nem baj, legyen több. Legfeljebb a ledek előtétellenállását meg kell változtatni. Ezzel azt akarom csak mondani, hogy akár el is lehet hagyni a stabic-t, ha ilyen a táp.
Ezt már én is írtam, mivel a stabil 5 V előállítása 55% hatásfokú (9V -ról). Ugyan a led -ek fényereje egy ideig állandó, de a telep energiájának csaknem fele hő termelésre fordítódik.
Sziasztok!
Kezdeti buktatók után elkészült az első működő teszt változat. Most a dobozolást tervezem meg gondolkodom, hogy kiegészítsem-e még valamivel. ![]() Szerk.: A fogyasztása max. 30 mA. (23:59:59 -kor) Ennél többet nem mértem.
Üdv. mindenkinek!
Én is építettem, illetve építek egy bináris órát, a dobozolás még hátra van, de az elektronika már ketyeg. Egy PIC16F1826 az alapja, az itt keringő programok egyikét ültettem át rá. A tervem szerint akkuval és tápegységgel fog működni, a hordozhatóság érdekében. |
Bejelentkezés
Hirdetés |























