Fórum témák
» Több friss téma |
Mielőtt kérdezel, a következő két dolgot ellenőrizd!
I. A helyes tápfeszültségek megléte.
II. A kimeneten van-e egyenfeszültség.
Élesztés.
Kezeddel ellenőrizted már, hogy túlmelegszik-e a hűtőborda?
Ha igen, akkor egyértelmű a kikapcsolásos tünet...
Ne melegszik! Már ellenőriztem! Folyadék hütéses! És ahol a tranyok vannak ott nem melegszik! Lehet hogy meghibásodtak a tranyok benne??
Már igen! És sürübben is kapcsolgat a relé!
Szevasztok!
Segítséget kérnék! Van egy fázisfordítóm és azt szeretném elérni,hogy az erősítése ne 1x-es legyen hanem a kimeneten dupla akkora legyen a jel tehát 2x-es! Melyik ellenállások értékét modósítsam,hogy ezt megkapjam... (alsó rajz)
A tranyóknál a csavarokon van szigetelő alátét ugye? Viszont ez így nem lesz jó, az az aluidom nem fog annyi hőt elvezetni alra a bordára. Majdnem olyan mintha az a borda ott se lenne.
A BEAG APT100-at megcsináltam. A cserélt alkatrészek: uA741 - ezt csak biztos ami biztos alapon cseréltem ki, mert egyszer bekapcsolták a föld bekötése nélkül, és ilyenkor ugye nem igazán stabilizál neki a zener +-12V tápot, megmert ugyis foglalatot raktam be neki hogy bármikor cserélhető legyen. kicseréltem ezenkívül a bemeneten a BC182-es tranyót, a diff erősítő tranyóit (csak a T102.103-at), meg az egyik oldalon a meghajto tranyókat, már nemtudom pontosan meiken azthiszem a felső oldalon de nem esküdnék meg rá. Ha valamit mérjek le rajta írd meg hogy mit.
Hát ha 1-2 perces üzem után alig terhelve erősen melegszenek a végfoktranyók, akkor valószínűleg valami gond lesz a végfokban...
Hello
Nah kössz szépen hogy megnézted Csak az a helyzet hogy nemtom pontosan mitmérjek és hol mert ebben nemsok tapasztalatom van.T102 és T103 B-E 56mV szal az jó lehet. Pár kérdést felrakok énis, ami talán segítene: A meghajtó tranyók azok melyikek? Azt megtod mondani hogy mitkéne mérnem ahhoz hogy tudjam jó vagy rossz-e az ic? T120 és t121 B-E-én 0V van és mikor a multim tranyó mérőjével rámértem, akkor kiakaddt a kijelző, a másik két végtranyónak viszont jó volt. Lehet hogy ezek a rosszak? Azért akarok biztosra menni mert ugye nem magamnak csinálom és feleslegesen nem akarok költen alkatrészre. Remélem nemtúl nagyok az igényeim
Szia djrobaa,
ha mégis melegszik, akkor valami nem oké a tranyóknál, szerintem. Nekem egy Philips csinálja ugyanezt, én sem tudom miért, de mondjuk nem kapcsolgat le, szól, semmi baja, de nagyon meleg a borda állandóan. Raktam be egy ventit, aztán használom. Majd ha meggondolja magát, úgyis észreveszem, addig meg nem izgat. Azért kérdeztem, hogy abba a Sonyba belenyúltak-e már, mert az én Philipsembe igen, már úgy került hozzám, hogy valaki átvariálta a végfok tranyókat, teljesen mások vannak benne, mint az eredetiek, ezért is melegszik, gondolom. Csak sajna senki nem tudja, milyenek voltak benne gyárilag. TaTa
Sziasztok,
az a kérdésem lenne, hogy valaki épített-e már STK442-110 IC-vel végfokot, vagy használt-e ilyet, és milyen tapasztalatai vannak, akár építés, akár a használat során. Az az igazság, hogy az előfokon kívűl mindenem megvan egy ilyen erősítőhőz, hogy megépítsem, ezért lennék kíváncsi az "erősítő-őrültek" véleményére...köszi előre is... TaTa
hello!neked nem úgy volt,hogy egyszer már működött egy csöves erősítő? vagy az másik volt? ha ugyanaz,akkor a bedobozolás miatt nem szól?
Ööööm, még nem kentem be zsírral, a hütés-szerkezetet pedig csak teszt céllal épitettem de a tápot akkor mindenképpen így csinálom thanx! Kérdeztem az eladóstól hogy szerinte kell-e 2 graetz de ő azt mondta nem, de akkor inkább veszek 600Ft.
igazábol a hütést csak 5-10 percre szánom egyenlőre hogy müxik e a cucc, de köszi a tanácsot, megfogadom!! Üdv: Doncso
Van van, persze, de ezt csak tesztre raktam fel a bordára meg az l-alura
A végtranyókat ugy gondoltam hogy mérted e multival ,hogy jó e az összes nem azt hogy kap e feszt, ugyan igy a többi szóba jöhetö félvezetővel! Ha nem tudod hogy mérd akkor ajánlom figyelmedbe Parázs Gábor irását asszem ebbe a topicba egy picit előbb hogy hogyan kell pontosan tranyóhibát megállapitani, tök jól le van irva, persze ha tudod akkor sorry, a munkapontra pedig a megfelelő beállitásra gondoltam.
Üdv : Doncso
Sztem az elado arra gondolhatott, hogy ket azonos szekunder tekercs van a trafon es ahhoz meg lehet csinalni egy graetz hiddal is a tapot. Ha ket kulon trafon van a ket szekunder az nem szerencses, mert ha rosszul kotod be a szekundereket, akkor nem lesz tapfeszultseged, mert a graetz ket valto oldalara azonos fazisban kerulnek a valtofeszeultsegek a foldhoz kepest es gyakorlatilag 0V-ot egyeniranyitasz ... azaz semmit. Jol bekotve mukodokepes a dolog, de ez akkor sem szep megoldas.
hello én is imádok erösitőket épiteni-..de a kedvencem 2x50 w os vizhűtéses erősitő...
van egy quadom. a jó öreg tda 2020am...sztem más nincs de még ez változhat
Sziasztok!
Egy TDA2040-es erősítőhőz szeretnék fejhallgató-kimenet részt építeni. Úgy, hogy vagy csak a fejhallgató szóljon, vagy kapcsolóval lehessen "váltani" a külső hangfalak/füles között. Hogyan lehetne ezt? Vmi ellenállásos osztó lenne a titka?
Hát én a mérést ugy szoktam kezdeni hogy a félvezetőket lemérem kikapcsolt állapotban diódamérővel(egyébként ez se 100%os volt már olyan h mértem és jo volt, de nem müködött rendesen, de azért nem sűrűn van ilyen).Aztán jön hogy tápfesz rá, megnézem melegszik e valami, kimeneti DC szint. Ha ezekkel nincs hiba akkor jöhet hogy a bemenetre kötök valami jelet, általában hangkártyárol 1kHz színuszt, és elkezdem a jelutat végigmérni, ezért jó hogy van kapcsrajz hozzá, ilyenkor kiderül hol a hiba. Az ICt nemnagyon tudod szerintem megmérni hogy jó e, legalábbis én nem tudok rá alternatívát. A meghajto tranyok a BC300-asok a végtranyokhoz közel, nálam gyárilag még hűtőcsillag is volt rajtuk. Ha a T120,121-e B-Eén 0V van akkor szerintem az inkább meghajto tranyo, ugy tudod azt megmérni hogy meik a rossz hogy diodamérővel rámérsz, ha a végtranyo rossz akkor 000 lesz a kijelzőn, ha jó akkor meg 050 körüli érték, azért nem lesz 300-700 közötti érték ami a nyitofesze lenne mert ott van az az 56 ohmos ellenállás. Mérd meg a T102,103 B-E feszét is. Ez 0.6V körülinek kell lennie. (jah meg még annyi hogy tranyok közül ha nem szol, de a kimeneti DCvel nincs gond, és nemis melegeszik a végtranyo, akkor a T101-et is érdemes megnézni, az valami limiter szerűségként funkcionál szerintem, és ha az zárlatos akkor földeli a bemenetet) Az hogy multival odamérsz és kiakad a deprez az elején az nemtudom mitől lehet, elvileg a műszer belső ellenállása nagy ahhoz hogy beleszoljon.
ja amikor diodamérővel nézed a tranyokat(meg a diodákat ha még nem nézted), akkor a tápod várd meg míg kisülnek a kondik.
Szia WD40,
nekem egy 2030-as van, annál úgy van megoldva, hogy a füles kimenetre mindig megy a jel egy ellenállatos osztón keresztül, a hangfalkimenet pedig ki/be kapcsolható. A fülesnek szerintem felesleges kapcsoló, mivel ha nem kell, egyszerűen kihúzod... TaTa
Hello!
Én a mellékelt aljzatot termeltem ki egy táskarádióból még régebben és azt kötöttem be a 2030-aim mögé. Automata leválasztós stereo jack aljzat sorba kell kötni a hangszóróvezetékkel és 120 ohm-os ellenállások csökkentik benne a megfelelő szintre a végfokról kijövő powert. Merem ajánlani neked is mert ilyen kis teljesítmény-nél még simán a jack érintkezőire bízhatjuk a leválasztást
NAh rámértem a tranyókra diódaméróvel és:
-Végtranyók jónnak tünnek -t108 C-E je rövidre volt zárva, kivettem a tranyó ugyanúgy rövidre zár viszont a panel már nem, szal nyilván ez hibás -t112-ön semmit nemértem(a semmin azt mondom hogy mintha oda se raktam volna a műszert, de asszem akkor is ugyanez a helyzet ha akkora az érték hogy nemtudja kijelezni)) - a bal és jobb oldali (t115 és t116)-on is 500-700 körüli értéket mutat.(mikor bennt volt t108 akkor t115 50 körüli értéket mutatott) ja és t115 elég érdekesen viselgedik mert van hogy nemmérek rajta semmit, van hogy 700 at kijelez de nemtom mért csinálja -t114 semmi -t110 csak 100-at mutat Nemtom hogy helyenként érthető-e amit irtam, kérdez visza ha nem és t108-at mindenképp kicserélem, esetleg valamit még, ami bizto nemjó?
t108-at kicseréltem egy bc556-ra, a kimeneti dc pont 1,6ra ment le ez pont a nyitófesz. Másra még nemmértem rá, de a hangszóróbol enyhe zúgás jön ez talán már jó jel, de sztem ezis elég halk.
Nah mind 1 kipróbálom hogy adok rá jelet és hátha mükszik!
elég érdekes dolgok történtek az elmult 10percben
Ráforrasztottam a be és kimenetet. Bevittem a géphez hogy hangott adhassak neki majd voálá a kimeneten 41V DC Nah szuper mondom... Megint méregettem: -T108 amit kicseréltem egy kicsit meleg is volt majd mikor rámértem nemmutatott semmit, lehet hogy elszált volna.. -nemtom ha tulnagy az érték az is baj mert t107 és t113 nál 1500 és 1200 at mutat -t114 továbra is semmi lehet hogy eztis cserélni kéne? -t115 most épp 700 de van hogy ennek se mutat semmit ez a legkülönösebb tranyó számomra Nah ma estére már ráhagyom, várok vele holnapig hogy mitírtok ha már ennyi mindent összegépeltem
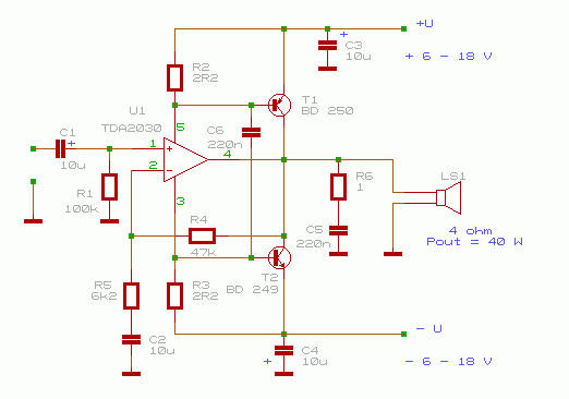
sziasztok! erről az erősítő kapcsolásról mit gondoltok? mik a tapasztalataitok? azt írják róla,hogy 100wattot le tud adni. 2ohmmal lehet terhelni, vagy csak nagyobbal? Köszi!
Szia,.. a kapcs rajz aljan irja h 'nagyobb mint 2ohm', akkor szerinted? Ja es ha ki lehet szedni +-18v -bol 100w -ot akkor a PC -m be epitek egy ilyent,..
Szerintem egy rakás ...! Nem tudom, hogy te milyen célbó akarod megépíteni, de IC -set én nem építenék. Amúgy mire kellene?
mire kellene? hát...van már egy mono tda2030-am, vennék mellé még egyet, meg néhány filléres alkatrészt, és összedobnám kíváncsiságból. biztosn nem szólna akkorát, mint a tda7294 8 ohmmal terhelve, pedig az csak 40watt... de nagyon kíváncsi vagyok rá, és nem is sok pénz (mondjuk időm nem lesz rá, de nagyon kíváncsi vagyok rá mit tudhat...). na megépítette valaki? mondjatok róla jót, rosszat!
szerk: meg lett csinálva az ohmot meg az ohmmal meg a K ohmot! köszitaláltam még egy ilyen hasonlót! lásd csatolmány, csak ez nem hidalt...
Szia Kovidivi,
építsd meg azt, ami nekem van, TDA2030A-k megtámogatva komplementer-pár tranyókkal, nekem az Urbán-féle van, 2x35-öt tud kábé, a 2030 adatlapján rajta van egy ilyesmi kapcsolás... itt egy fotó... TaTa
T108-at cseréld le, de ne BC556-ra hanem BC303-ra, az 556 sokkal gyengébb. T112-t is ha nem mutat semmit(csak B-E, és B-C között kéne mutatnia, C-E között az a jó ha semmi nincs).
Amit szerintem cserélj: T108,T112,T114/115 + T107 + T113 a diodákat megnézted? Holnap végigmérem az én panelemet nekem, hogy miket mutat. De lehet még ma este is.
Anno épitetem a 40W-os változatot.Nem szabad velük foglalkozni, soha nem fog 40W-ot szolni meg a minősége se nagy szám, bár én +-24Vot adtam neki.De ezért ha kiváncsi vagy épistd meg anyira nem szar csak nem ad le 40W-ot, de egyébként müködik.
|
Bejelentkezés
Hirdetés |




Már igen! És sürübben is kapcsolgat a relé!


Nah szuper mondom...






