Fórum témák
» Több friss téma |
Fórum » Csöves erősítő készítése
Ne feledd betartani a fórum viselkedési szabályait, és a topik megmaradásának feltételeit. [link]
A téma átmenetileg fagyasztva lett, hozzászólni nem tudsz!
Ennek a "lágyabban szól" dolog az egyenirányítók különböző belső ellenállásából ered. jól tervezett, megfelelően működő tápoknál nincs különbség. A különbség akkor kezd mutatkozni, amikor a tápegység maximális határának közelébe kerülünk. A csövesnél az átmenet finoman, "lágyan" megy végbe, és a csökkenő anódfesz miatt eltolódik a munkapont, az erősítő torzítása megnő, jellemzően a második harmonikusok. A félvezetős, különösen a Si diódás egyenirányítónak kis belső impedanciája miatt az átmenet hirtelen következik be, és az átvitt jelen kemény vágás szerű torzítást okoz, ami viszont jellemzően a harmadik harmonikusok megnövekedésével jár. Ez viszont kemény hangérzetet kelt. Tanulság, nem kell túlhajtani az erősítőt. (amúgy sem illik)
Szia mindenki.EL84 ecc83 ez81 .egyik oldala.
Sziasztok!
Okozhat valami gondot, ha két tápegység trafót egybe készítenek el? Szimplán 400v 250mA 80v 250mA 6,3v 6A
Nem. Ilyenkor viszont különösen figyelni kell a GND vezetésére, mert a bemenetek és a táp földhurkot képezhet.
Ha jó szeparációt szeretnél, akkor a graetzektől kezdve célszerű lehet duplán felépíteni.
Nem, de a trafó méretezésnél vegyél minden fesz/áramértéket figyelembe.
Valamint javaslok minimum 50%-os túlméretezést.
A 80V mire kell?
Most már látom. Előfeszültségnek felesleges 250mA, inkább az anódra méretezd kicsit felül, illetve a meghajtásnak külön fűtőtekercset rakatnék.
A félvezető egyenirányító diódák java része (lehet, hogy mind?) sokkal lassabban zárnak le mint a csövek... Ez egy nem elhanyagolható zavarjelet generálhat, amit sajnos legtöbbször meg is lehet hallani
Természetesen a nyitási folyamat is sokkal lágyabb-a belsőellenállás miatt egy csöves egyenirányítónak...Véleményem szerint egy csöves áramkör, ha más kényszerítő ok nem áll fenn, megérdemli a csöves tápegységet... Nem zárom ki viszont, hogy AB, vagy méginkább B osztályú végfok esetében a félvezetős tápegység kisebb belsőellenállása jótékony hatású lehet... Nálam az alapértelmezett az SE...
Amit megadtál, az szerintem max egy oldalra igaz. Számolj utána csak a fűtésnek. A 4 végcső 4*1,6A-t eszik és az előfokcsövek meg 1,2A-t oldalanként. Ez így összesen már 8,8A !
Én meg legalább 10A-re méretezném, hogy stabil maradjon terhelve is a fűtőfeszültség. Az anódnál is kevésnek tartom a 250mA-t, főleg ha két oldalra együtt gondolod.
Szia,
A 807 PP monoblokkokba csöves tápot terveztem PV200/1000-kkel "megérdemli a csöves tápegységet" elgondolásból, de jóval könnyebb lenne az életem Si-vel Sebaj, majd biztos meghálálja hangzásban...
Szevasztok. Mai nap találtam ezt a rajzot. Nem szeretném megépíteni de B osztályban át lehet állítani? Trafónak ugyan milyen kell? Aki gondolja gazdálkodjon belőle. Ha gazdag leszek mint időben és pénzben akkor utánaépítem.
Kezdetben próbálkoztam félvezetős tápegységekkel ellátni a csöves végfokaimat... Akkor még PP-ket építettem, cirklotron, meg más érdekes elrendezésekben... De amikor áttértem az SE végfokokra, majd a csöves tápokra... Más zenei élményt jelent, tapasztalatom szerint... Bocs a talán offért...
A végcsövek rácselőfeszültségét RkCk tag használata helyett -Ug-val kell megoldani... Kérdés, hogy a meghajtás a megnövekedett vezérlőfeszültséget képes lesz-e elfogadható torzítás mellett előállítani... Kimenőtrafó is nagyobb impedanciás kell, mint AB-ben...
Még ezt néztem. Viszont ehhez meg kellene már most venni az alkatrészeket mert ritkaságszámban látom őket.
Egyenlőre maradok a egy egyszerű el84-nél.
"Nem zárom ki viszont, hogy AB, vagy méginkább B osztályú végfok esetében a félvezetős tápegység kisebb belsőellenállása jótékony hatású lehet..." Így van. De pont itt jelenkezik leginkább a félvezetők hátránya, a termikus torzítás. Ami felett sokan elsiklanak, pedig igencsak jelentős, zavaró, nem könnyen kézbentartható. Érdemes olvasmány erről Sípos Gyula valamelyik RT évkönvben megjelent nem éppen rövid cikke. (Ha kell megkeresem)
Nem tudom. Talán Gold Lion KT88?
A Tesla és kínai KT88 kivételével az összes KT88.
Mivel minden többit az oroszok gyártanak különféle gyártónév alatt.
Ne viccelj
Amúgy hasonszőrű cső nem nagyon van, ha a 6P27S-t nem nézzük (szerintem inkább ne)...
A jelenleg gyártott csövekre gondoltam...
A 6550 nem az, de a legjobban hasonlít rá. Legalábbis az eredeti/NOS csövek közül. De nem zárnám ki, hogy a mai orosz klónok közül az azonos gyártósoron készült csőre, az egyikre 6550, a másikra KT 88 felirat kerül, és más gyártó logója is. A helyzet kissé kaotikus, de nem reménytelen.
Kösz !
Úgy 20 W körülre milyen csövet tudnátok ajánlani ? Max. 60 mA nyugalmi árammal.
Szia mindenki.
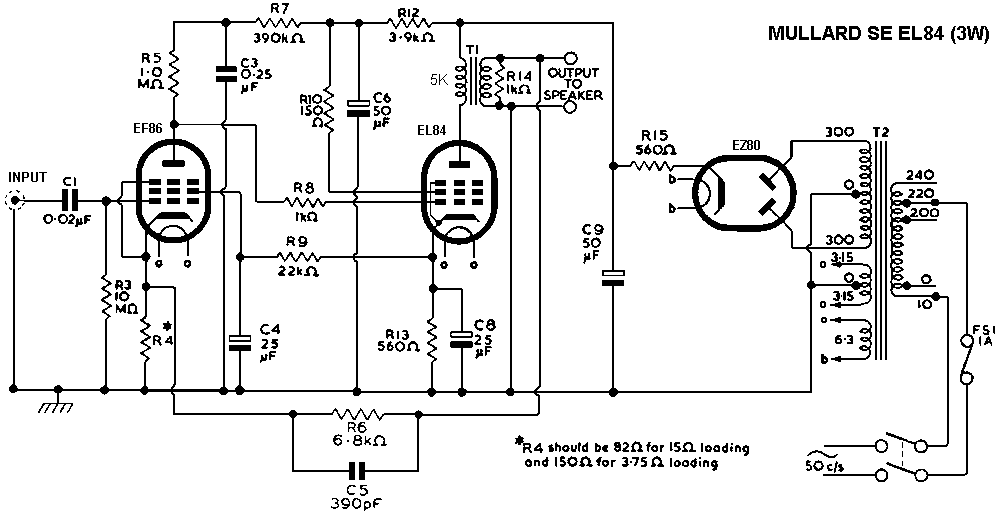
Szeretném kérdezni hogy a kapcsolásnak a tápját használhatom e a 2xel84 ecc83 erősítőhöz. Köszönöm a segítséget.
Az EZ80-at arra találták ki, hogy egy kb 50mA fogyasztású SE EL84-et, és pár, összesen kb. 15mA fogyasztású csövet elvigyen. A 2xEL sok neki, gyári cuccokban is a 81-verzió van (ez kb. 40%-kal nagyobb) ebben az esetben. Azt az 560 Ohm -ot a katódkörben sem hiszem, hogy lehetne tartani.
Szia Imi65.
Lehet hogy béna vagyok hogy sokat kérdezek. és a ez 81 re csinálom meg úgy jó e lesz. Köszönöm a válaszokat.
Persze, az már ki tud szolgálni egy mono 2XEL84, vagy sztereó SE-t. Az EAG ECL-ekkel készített ilyet, abban is EZ81 volt.
Nekem vannak 5 éves diódáim, pontosan erre az esetre, hogy ha belerakom a csövesembe akkor bejáratás után ne legyen gond termikus torzítással.
Idézet: „De pont itt jelenkezik leginkább a félvezetők hátránya, a termikus torzítás.” Mire is gondolsz? Egy diódának csak torzítása van, másképp hogyan is tudna egyenirányítani (a hangútba is csak speciális esetekben, esetleg speciális diódákat lehet rakni, egy adott cél elérésére). Mint mindennek, ennek is van hőfokfüggése, de ez miben is jelentkezik? Kismértékben változik a statikus, és dinamikus ellenállása, magyarul a belső ellenállása. Ha egy dióda görbéjéből kinézed, akkor láthatod, hogy ez a változás a csöves erősítőknél megszokott áramtartományokban megfelelő egyenirányító választásánál elenyésző. Ráadásul, minden erősítő fokozat rendelkezik a tápfeszültség felőli vezérléseknél bizonyos védelemmel, mert a felerősített hasznos jelhez a tápfeszültség változás miatti vezérlés jele csak hozzáadódik, és az erősítő ezt a jelet nem erősíti. Pl. egy végfokba tápfesz oldalról bekerülő 60 mV -os (akár brumm, akár dióda paraméterváltozásából) jel hozzáadva a 60 V körüli kimenő feszültségéhez, mintegy 60 dB jel zaj viszonyt ad, leszámítva az eredeti jel zaj viszonyt. Ez azért már az észlelhetőségi tartományon kívülre esik, és a zavarójel nagysága nemigen éri el a becslésként felvett 60 mV -ot. Természetesen nem vonatkozik ez a tétel az allulméretezett gyenge tápokra, mert ott már sokminden lehetséges. A hivatkozott Sipos úr cikkében kifejezetten a félvezetős végfokok termikus másodlagos vezérlésének hatásáról értekezik, de ez nem hárítható át félvezető-félvezető alapon az egyenirányító diódákra. Milyen alapon is?
Ha olvastad a cikket, a termikus torzítást kialakulását pont egy diódán szemlélteti. Már pedig a a tápegység kőkeményen szerves része az erősítőnek.
|
Bejelentkezés
Hirdetés |




Természetesen a nyitási folyamat is sokkal lágyabb-a belsőellenállás miatt egy csöves egyenirányítónak...



