Fórum témák
» Több friss téma |
Fórum » VF2 végerősítő
Helló.
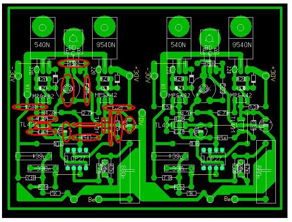
Kiszedtem minden alkatrészt a conductorból. Most minden ki volt mérve és azokat visszatettem amik a beültetési rajzon be vannak pirossal jelölve. A tlp-k köréhez más valami még tartozna? Még mindig nem tudom állítani az ic feszültségét. Továbbá az mpsa 92-t megnézve a jó párjában az van ebbe pedig A92-b331 van, ez is mpsa 92 lenne? (Bár mivel most nincs benne attól még mennie kéne a többinek, esetleg valamit nem tettem még be?)
Hali! Az IC negatív táplábára [4] mekkora feszültség megy most testhez képest?
Szia.
Nézzük meg mi miért van oksi! R1 áramot korlátoz D3 számára továbbá amikor Q2 föld felé rövidre zárja D3-at akkor az Q3 számára is. Tehát helyesen max 15 mA Nálam a rajzban egy 10k van mert elfeledtem átírni az értékét, de ezzel is működik hisz jelenleg 2,6mA re korlátozza a zenert és a tranyót. tehát ha te itt beteszel R1 helyére egy 2k7-4k7 ig bármi jó. R3 a az ic-k(komparátorok) +tápjának a zenerének korlátozza az áramot és az időzítőnek a tápját is ide kell számítani. az időzítő 20mA-t fogyaszt, mig a komparátorok darabonként 3-4mA-t. R3=65-15/((2*3,3)+20)=1,87K ->(a zárójelet rosszul használtad) azaz 1k8 mondjuk hány w-os kell P=U*I= 65V*0,0266A=1,7W->2-3W R23 R24 a csak a negatív tápfesz zenerének korlátozza az áramot. itt is komparátoronként 3.3mA (3-4 mA) Tehetsz oda egy ellenállást is csak igy volt kiépítve az eredetiben ezért maradt benne. Bár akkor mivel párhuzamos ellenállások eredőjéről beszélünk a számított érték duplája kell ha a két ellenállásos kivitelt csinálod(darabonként 1/4w os ide elég de nézzük 65-50/(2*3,3)=7k5 P=U*I=65V*0,0066A=0,429W tehát vagy teszel 1db 7k5->0,5W os ellenállást Vagy teszel 2 db 15k->1/4W-os ellenállást. Ugye most már egyértelmű? Az szokott lenni hibajelenség hogy bekapcsoláskor világít a Led és nem húz meg a relé! Ilyenkor meg kell mérni az ic-tápját És módosítani kell R23R24 értékét mert kevés a 3-4 mA/komparátor ez ic típusonként változhat! Elképzekhető hogy olyankor a + tápnál is kell áramot emelni, de mindig számolni kell az áramkorlátozó ellenállások melegedésével. Ez ilyen egyszerű
Tegyél fel kérlek néhány jó minőségű fotót.(ne telefon)
Itt valami nagyon nem stimmel! Komolyan mondom, bár nagyon nem érek most rá de küldd el postán esküszöm megjavítom neked. Csináltam már ilyet
Köszi a kimerítő választ már így tiszta, igaz ami igaz villanyszerelő a szakmám idestova 12 éve de sajna az elektronika csak hobbi de hobbiként imádom ezt csinálni de van amiket nem nagyon vágok, bocs az off-ért mindenkitől, de hát kell a monsteremhez
Én meg géptervező vagyok
És csak úgy igazodom el benne ha elemeire bontom, és mindenhol keresem benne a fogaskerék analógiáját , mert ez az egész nem más mint egy más eszközökkel megvalósított erőátviteli rendszer. S csak örülök ha nekem aki maga is csak közvetetten érti, sikerül ebból valamit valamit megértetni .Ez a valódi tanulás és éppen ezért van a fórum.
Átnéztem a kapcsolási rajzot.
Amit bekarikáztál, az mind kell, és ha nem megy,a hiba másutt van. Nézd meg hogy a 15k a BD139 latt nem ér-e a bordához, vagy nem csinál-e zárlatot a BD-nek Nézd meg hogy a BD szigetelése az alu idomon jó-e Most már abból indulj ki, hogy mi az amit eddig sohasem vizsgáltál meg mert ott lesz a hiba, és egészen apró lesz!Erre van egy üveg pálinkám tétnek
Helló.
Amit bekarikáztam csak az van benne semmi más nincs. (Én most már nem tudok másra gondolni, mint, hogy az mpsa 92 helyett valami szar kínai cuccot adtak ami tönkrement és talán kinyírta a tl-eket, mert igaz volt egy új de azt még akkor tettem bele amikor még benne volt ez a A92-b331. Nekem tudom ez tényleg mpsa92 lenne vagy sem a jó oldalnon normális mpsa92 van, de lehet más a hiba.) Nem akarok nagyon offolgatni, de csak a bekarikázott alkatrészekkel az ic tok 4-lábánál +0,8V van a 7. lábánál -0,8V. Talán a tlk-ek meghaltak, esetleg veszek újakat meg egy mpsa92-t. Egyedül azt nem értem mitől ment tönkre mert egyszer már működött aztán 2 hét múlva már nem. A cseréken kívül gondolom mást nem tudok tenni.
A tranzisztoroknak sem zárlat, sem szakadás esetén nincs olyan hatásuk, hogy az IC tápfesz szabályozhatatlanná válna. A tápfesz és a Tl431-ek közötti 1,5k ellenállások forrósodnak? (Kéne neki jelenleg!)
Itt egy kép, nem tudom pontosan mire vagy kíváncsi rajta. (Sajnos csak telefonos képet tudok csinálni.)
A negatív oldali az elég keményen melegszik, a pozitív tápoldalit annyira nem vettem észre, igaz elkallódott az 1,5K ellenállás így két darabból raktam össze. (Nem volt most itthon mondjuk nem nagyon kéne befolyásolnia.)
A negatív tápoldali TL-t forraszd ki. Ha felugrik az IC negatív tápfesze akkor szinte biztos a TL a hibás. Ha marad -0,7V akkor más lesz.
A negatív tápoldali tl-t kiszedtem ekkor az ic negatív fesz-e +7,6 lett a pozitív meg maradt -0,8V. Ez normális dolog, hogy a negatív helyett pozitív van és fordítva? (Nem sokáig kínlasztottam, a kondiknak nem tesz jót néhány mp alatt lemértem.) Ezek után cseréljem az összes tl-t? Mpsa92 ügyében tudnál valamit mondani?
Sziasztok!
Evvel a taplalasal be lehet kotni az erositot? A ket trafo teljesen egyforma.28ac egy trafo.
Pontosan arra amire Reloop gondolt!
Ha a jó oldalon a piros vezeték a+ és a másik oldalon miért fekete? Akkor bizony jól megszívattad magad!!!! Megnomondtam hogy olyan hiba lesz amit még sohasem vizsgáltál! Ügyesen elkötöted a panelt! Te magad írtad, hogy vezetékeket cseréltél vastagabbra! Hát sikerült a + helyére bekötnöd a - Tápot! Eszedbe ne jusson fejfalbaverős smilet feltenni! De most amikor erre rájöttél hogy úúúúú bakker légyszíves irjad már le az érzést
Neeeeeeeeeem. Basszus ilyen nincs. Soha nem jutott volna eszembe, ez nem igaz. Jogos ha adhatnék pontot tiétek lenne mind. Így a képről tényleg szépen látszik nem is figyeltem. Az érzésről nem tudnék most sokat mondani. Köszönet a segítségért!!!
![]() Ezek után mi az ami kipurcanhatott? Rakjak vissza mindent és jó polaritással próba? (A jelenlegi kondikat tegnap tettem be nem sokat mentek így néhány másodpercet, a félvezetőkre jobban kíváncsi lennék.)
Az itt található táplálás tökéletes és a földhurokkizáró huzalozás is Kb a 3. kép
szerintem ahogy belinkeltem neked Skori weblapján az alkatrészek vizsgálata részt egyszerűen mérd ki a feteket.
Egyrészt jó gyakorlat, másrészt profibbnak tűnő hozzáállás. A tranyók egyszerű diódavizsgálattal megnézhetőek a bázishoz képest ha nem fütyül és ellenállást mutat egyik irányba polaritásváltásra pedig szakadást és nem sípol a műszer egyik polaritásra sem akkor a tranyó jó. A Tanulság pedig az hogy kell a fotó! A szakmámban el sem képzeled hányszor tapogattunk már rajta egy Xaktás problémán! Aztán egy kívülálló meg rábök az alkatrészre ez nem fordítva kéne!
Hello.Ehez az erositohoz eleg a borda?
1 panel egy huttoborda.Nem kell kapjon aktiv huttest?
Helló! Így függőleges helyzetben elég jó természetes cirkuláció alakulhat ki, de furcsán nézne ki dobozolva
Hőfok vezérelt ventivel praktikusabb lenne. A belső húsos részre művészet lesz felfogatni az IRFP-ket.
De szerinted fel fog melegedni?Kell neki venti?
Így szabadon - hangsúlyozom függőleges helyzetben - rá mernék bízni egy 300W-os erősítőt.
Nem azért, de nekem is elsőre feltűnt a bekötési polaritás, és azon agyaltam hogy ezt direkt kötötted így, vagy véletlen, mert a színre nem mertem fogni a polaritást, ezért nem akartam írni!!
Helló. Azt szeretném kérdezni, hogy 42 V-ra melyik változat lenne a jobb?
A választ előre köszönöm. Ja és IRF 540-el.
Helló.
Megnéztem a feteket leteszteltem ahogy kell és jónak bizonyultak, a tl-eket is megnéztem azok is ahogy leírtad úgy működnek. Összeraktam szépen mindent, de még van némi probléma. Az ic negatív tápfesze az ic nélkül 11,3-24V a prozitív 11,2-18,5V között lehet állítani a potival. Ha beteszem az ic-t akkor a negatív 12-20V a pozitív 11-16V közötti. A fetek G-S feszültsége ic nélkül a negatívé 4,3V a pozitív tápoldalié 2,7V ic-vel 3,2V mindkettő. A BD E-C feszültsége a poti függvényében 4-13V között változik ugyan így a B-C feszültsége is. Az ic tápfeszültsége nem szimmetrikus és a nyugalmi áramfelvétel 16mA körül mozog mindig a poti csavarására alig változik. A diódák rendben voltak mielőtt betettem szóval azok és a fetek kizárva, ellenállásokat is figyelmesen pakoltam bele, próbáltam ellenőrizni eddig jónak találtam az összeset. Hol induljak el? (Az mpsa-kat el felejtettem kimérni mielőtt betettem esetleg ott lenne valami, vagy a tl-ek körül?) |
Bejelentkezés
Hirdetés |





És csak úgy igazodom el benne ha elemeire bontom, és mindenhol keresem benne a fogaskerék analógiáját











