Fórum témák
» Több friss téma |
- Ez a felület kizárólag, az elektronikában kezdők kérdéseinek van fenntartva és nem elfelejtve, hogy hobbielektronika a fórumunk!
- Ami tehát azt jelenti, hogy a nagymama bevásárlását nem itt beszéljük meg, ill. ez nem üzenőfal! - Kerülendő az olyan kérdés, amit egy másik meglévő (több mint 17000 van), témában kellene kitárgyalni! - És végül büntetés terhe mellett kerülendő az MSN és egyéb szleng, a magyar helyesírás mellőzése, beleértve a mondateleji nagybetűket is!
Nagy valószínűséggel composite video bemenetről van szó, vannak olyan videokártyák amin van ilyen kimenet vagy s-video (ezt könnyen át lehet alakítani Compositra)
vagy marad az öreg VGA ebben az esetben nehezebb az ügy, kell egy megfelelő illesztőáramkör, gyári drága és egyre nehezebb kapni, házit is lehet elvileg csinálni de én még nem probáltam. Meg kell fejetni hány pólusú jack megy bele, és melyik lábán mi megy be, szerintem is 4 pólusú ha hang is megy be és hang az elvileg monó.
A kályhától indulnék. A trafó utáni diódákat nézném meg elsőnek.
Köszönöm a segítséget akkor ezeket a cuccokat amiket ide írtál beszerzem. Tudnál esetleg kapcsolási rajzot készíteni nekem hozzá, mert semmit nem értek az elektroműszerészethez. Azt hogy lehet ha oda ütögetem a kardot valamihez kiad hang és fény effektet.
Köszönöm
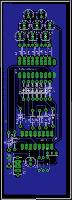
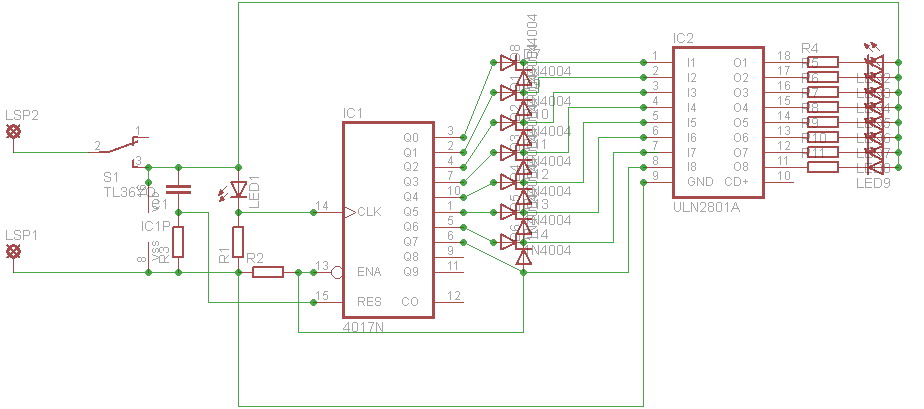
A kapcsolási rajz és a nyákterv is ott van ,de ha nem tudod megnyitni mindjárt felteszem kép-ként is
Tessék itt vannak kép formátumban ,és még egyszer a nyomtatható nyákterv pdf ben.
Ok köszi nem tudom megnyitni őket csak a pdf-et
Megnéztem őket köszi, esetleg ötlet, hogy Pesten hol találok ilyen alkatrészeket?
http://www.youtube.com/watch?v=VH36DRA-aMg&feature=related ezeket a funkciókat szeretném valahogy bele kényszeríteni szerinted megoldható
Sziasztok!
Ma megépítettem a HEKIT-015-ös erősítőt, szól rendesen, csak az a baj hogy nagyon zúg, zene közben nem hallatszik, de amúgy nagyon. Egy sima pc tápról hajtom, 12V-ról. Mi lehet a probléma?
Szia! Amikor semmi sincs a bemenetre kötve - se jel, se árnyékolt vezeték - hogyan viselkedik?
A bemenet és a gnd közé tegyél be egy 10nf os kondit
Ha két bemenet is van mind a 2 közé?
Ez megoldja akkor is a problémát hogy ha semmi jel nem megy rá a gépből, de mégis búg?
Üdv újra!
Egy termosztát vagy hőfokkülönbség kapcsoló be-, és kikapcsolásakor szeretnék működtetni 2db 12V-os autó ajtózár mozgató motort mindössze kb 1s-ig amíg bezár vagy kinyit. Mivel a motorok 2 vezetékesek így a ki és bekapcsolás között pólusváltás is szükséges. A végálláskapcsolós megoldást már elvetettem. Nincs erre valami relé? Ha van, akkor hol és mennyiért?
Éppenséggel van, ha keresel: Bővebben: Link
Igen persze mindkét bemenetre kell kondi .És 90% az esély hogy megoldja a problémát (valószínű hogy a kábel szedi fel a hálózati zavart )
Sajnos nem oldotta meg, a probléma még mindig fennáll.
Köszi, akkor ez a része rendben is van. Közben megrajzoltam a kapcsolást 2 váltórelével. De a legfőbb kérdés, hogy mivel tudom korlátozni az áram időtartamát kb 1s-ra, hogy ne égjenek le a motorok?!
Sziasztok!
Van 2db egyforma trafóm. Azt kérdezném, hogy a szekunder tekercsüket össze lehet-e sorosan kötni úgy, hogy a primerük párhuzamosan van?
Köszönöm. Az igaz, hogyha nem "fázishelyesen" kötném be akkor kioltanák egymást és a kimeneten 0V lenne?
Arra rájöttem, hogy telefonnal tökéletesen megy!
De már 3 hangkártyát is kipróbáltam, és a sistergés még mindig megvan.
A PC-ből hoztad ki a tápot, vagy van független PC táp hozzá?
Sziasztok!
Lehet, hogy alapjában marhaságot kérdezek... Nos: 24 VAC vezérlő feszültséggel kellene 8db optocsatolót kapcsolnom. Létezik erre kész optó? Vagy mi lenne a legegyszerűbb megoldás?
Soros ellenallas + antiparalel dioda.
Gyakorlatilag minden optocsatóló elé egyutas egyenirányítás? Ha stabilan is akarom tartani akkor + zéner? Pl.: 5,6V-os?
Hello!
Van ilyen opto is. Alapvetően ide nem kell egyenirányítás, csak előtét ellenállás. A nullponti kimaradásokat meg lehet oldani a tranyó oldalán egy kondival. üdv! proli007
Köszönöm! Ígéretesnek tűnik.
A gondom csak, hogy közben rájöttem van otthon annyi TLP621 optom itthon, hogy ha lehetséges akkor mégis ezzel oldanám meg. Nem vennék másikat. De, ha macerás akkor veszek. |
Bejelentkezés
Hirdetés |












