Fórum témák
» Több friss téma |
- Ez a felület kizárólag, az elektronikában kezdők kérdéseinek van fenntartva és nem elfelejtve, hogy hobbielektronika a fórumunk!
- Ami tehát azt jelenti, hogy a nagymama bevásárlását nem itt beszéljük meg, ill. ez nem üzenőfal! - Kerülendő az olyan kérdés, amit egy másik meglévő (több mint 17000 van), témában kellene kitárgyalni! - És végül büntetés terhe mellett kerülendő az MSN és egyéb szleng, a magyar helyesírás mellőzése, beleértve a mondateleji nagybetűket is!
Az értetlenkedésed a hozzá-nem-értésedből, tájékozatlanságodból, esetleg rosszindulatodból fakad. Amihez nem értesz eléggé, annak nézz utána mielőtt kritizálnád. Ezek a mikrovezérlők (is) milliónyi alkatrészből állnak és bonyolult a gyártásuk. Nézz meg egy számítógép alaplapot közelről. Avagy a szoftverek tökéletesek? Amit ember készített, el is fog romlani, maga az ember is
![]() Számolj utána: ennyi regisztert, portot, funkciót végig tesztelni hónapokig tartana. A sorozatgyártás minőség ellenőrzése, a mintavételezés technikája külön tudomány és szakma. Az autógyártás sem tökéletes, hiába a nagyszámú sorozatgyártás évtizedek óta... Amikor írsz, minden helyesírási hibádat felfedezed? Amikor számolsz minden hibádat felfedezed? Pedig az mennyivel egyszerűbb... Vagy te nem dolgozol semmit, ezért nem hibázol soha?
Sziasztok!
Az lenne a kérdésem hogyha egy feszültség stabilizátor ic-n a bemenő feszültség kisebb mint a kimenő akkor megjelenik a kimenetén valamekkora feszültség? Köszi előre is
Igen, de kisebb mint a bemenő.
Rendben, köszi!
Akkor sajnos a gépből jön a sustorgás ...
Sziasztok.
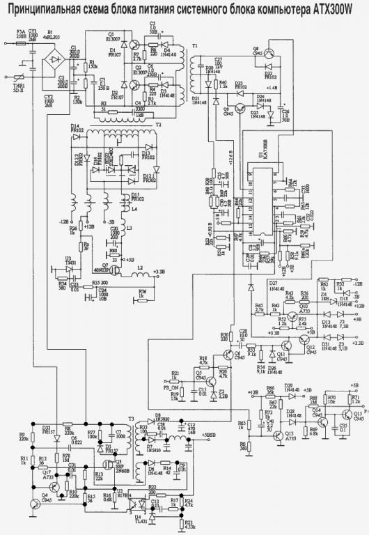
Mi lehet a baja.... HA: 1, az alábbi(flyback stand-by) tápegységet egy számítógép táp alapján terveztem. 2, A tápegység alkatrészei teljes mértékben a még működő tápegységből lettek bontva 3, a tápegység nyákterve szinte teljesen ugyanaz mint az eredeti részegységé... 4, a kimeneti 5V helyett 3,5V lett, a táp hallható sistergést produkált , a kimeneten lévő dióda masszívan fűtött( a 12v-os részé) TERHELETLENÜL IS, ja és konnektorból való kihúzás után is ezt csinálta, gondolom a kondiban maradt töltés még táplálta. ( a nyák rajzon a bemeneti egyenirányítás és pufferelés nincs rajta)
Már megbocsáss de ha én ilyen munkát adnék ki a kezem alól, akkor eléggé szégyellném magam. Az hogy üzletileg nekik ez így jó, az nem jelenti azt hogy ez így normális. Persze a panaszkodáson kívül sok mindent nem tehetünk, de azért ne védd már őket. Van ott épp elég szaki, igenis hibátlan munkát kéne végezniük. Gyakorlatilag nem tudnak úgy kiadni új pic típust hogy ne lenne benne valami hiba. Érdekes módon az 16F84A erratája majdnem üres, pár adatlap pontosítás van csak benne. Jah, és az sem etikus, hogy nem tudod milyen reviziót veszel, csak mikor kiolvasod belőle. Még a Chipcad se tudja megmondani milyen revizió van épp raktáron adott tipusból, mondjuk bolond is lenne, mert ki venné meg az hibás vackokat egyébként.
En is ezt mondtam csak az antiparalel diodat kivulrol teszed rea.
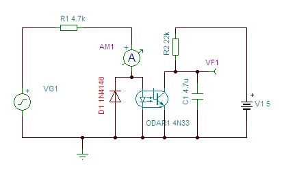
Az opto katódját és emitterét miért kötötted össze?
Én nem szereném összekötni a földeket. Teljesen független feszültséforrások.
Igen onnan jött, mert utána rákötöttük egy géptől független tápra és tökéletes lett, akárhova volt bedugva.
De hogyha a gépre volt dugva akkor miért sistergett?
A Tinaban keszitettem a rajzot es a szimulacionak a referenciaja a GND. Ezert van osszekotve a a bemenet es a kimenet GND-je. Termeszetesen a valosagban lehet kulon is a vezerlofesz.
Udv mindenkinek! 4060 as icevel lehet-e futofenyt vagy valami villogot csinalni?
Üdv mindenkinek!
Egy nagyáramú tápegység építésével kapcsolatos kérdésem lenne. Ezt a kapcsolást szeretném megépíteni 30 A-re, 6 db 2n3055-tel, de a 15V-os trafó helyett, én csak 17V-ost tudnék beletenni. Kérdésem, hogy a kapcsolás kibírja-e ezt a 2V AC-val (kb. 3V DC-vel) több feszültséget, vagy van olyan alkatrész, amit át kell méretezni a megfelelő működéshez. A segítséget előre is köszönöm!
Az a 3V 30A-nél 90W-tal nagyobb disszipációt jelent! Az azt jelenti, hogy 180W helyett 270W-ot kellene elfűtened teljes terhelésnél.
A hűtőbordát mindenképpen nagyobbra kell méretezni, de lehet, hogy még az áteresztő tranzisztorok számának növelésén is el kellene gondolkodni. A 2N3055 ugyan maximum 115W-ot tud eldisszipálni, de ekkora teljesítménynél lehet, hogy jobban szét kellene osztani a hőteljesítményt a bordán, és célszerűbb volna ezt több tokkal megcsinálni. Nem lehet letekerni a trafóból azt a 2V-nyi menetet?
Köszönöm a gyors választ!
Igazából a trafót nem szívesen bontanám meg, még szép, gyári, csillogós. Ígyhát, akkor maradok a nagyobb bordánál. A maximális terhelése a tápnak kb. 22A lesz, de csak ritkán, és akkor is csak viszonylag rövid periódusokban. Bízom benne, hogy elég lesz a 6 db 2n3055.Mégegyszer köszönöm a segítséget!
Kipróbáltam, hogy AC feszültséggel vezérlem az optot. Működik, de egy dolog nem tetszik. Mellékeltem a jelalakot a DC oldalon. Jó ez?
Most LED-et kapcsolok tranyón keresztül. Később ezt szeretném H vagy L szintnek felhasználni egy AND kapunál.
Szia!
Van AC bemenetre készült optocsatoló is: TLP180.
Persze hogy jo. A digitalis kapuk bemeneti jellemzoi ugy vannak megszerkesztve, hogy a "H" es a "L" szint kozott jelentos kulonbseg (margin) van, ami ugye a felhasznalt csaladtol fugg. A TTL elemeknel jellemzoen 2 V es 0,8 V mig a CMOS elemeknel 3.5 V es 1.5 V. Amennyiben ezeken az ertekeken kivul esik a szint ("H"-nal felette, "L"-nel alatta) akkor a szint megfelelo. Egyeduli problemat jelent a TTL bemeneti arama. Lehet meg schmidt-triggert is alkalmazni, aholis meg biztosabb az atkapcsolas a hiszterezis miatt. Jellemzo pl a CD40106 6x sch inverter.
Azt tudom, hogy CMOS kapu hogyan kezeli a H és L szintet csak zavar ez az 50 Hz jelalak. Kicseréltem az elkót 220 µF így már egész tűrhető.
Apró kérdés: Ha én rontom a hitelét egy elemgyártó cégnek, akkor a rossz minőségű elemeik nekem kárt okoznak? - Mert akkor éppen egálban van a két dolog. Ahogyan bárkit megbüntetnek ha nincs autópálya matricája, de ha 10 napból csak 1-et használ fel, akkor a 9-et sem téríti vissza senki. Nekem személy szerint a 12V-os Varta távirányító elemekkel csak rossz tapasztalatom volt eddig. Érdekes módon más gyártmányokkal ugyanaz a távirányító jól megy. Ezt a tapasztalatot osztottam meg. Ez kb 5 db különböző időpontban és helyen vásárolt elem volt. Remélem ettől még nem én leszek az elsőszámú közellenség. Vagy a Whiskis mintájára én leszek a Vartás
?
Tudom, de az is csak annyival több, hogy van benne +1 dióda. Nekem meg van itthon egy marék TLP621.
Ne csereld ki, mert nagyon megno a L-> H atmenet ideje. Ez egy eleg elterjedt megoldas es mukodik sokfele. Digitalis jeleknel nem erdekes az a kis hullam, ha a minimalis DC szint a megadott kapcsolasi szint felett van.
Ok. Meglátom. A kondival viszont kellett párhutamosan egy 10k ellenállás.
Sziasztok!
Mi a legegyszerűbb módja, egy négszögjel előállításának? Konkrétan autóakkumulátorról szeretne ismerős powerLEd-et kapcsolgatni, kb 100-400Hz-el (200 ideális lehet szerintem), a nagyon erős melegedés miatt (50%-os kitöltés). Hűtőborda nem fér el sajnos. Összeraktam egy bistabil kapcsolást, ahol is a két bázis illetve kondenzátor ellenállása egy-egy 47kOhm-os poti. sajnos a jellegéből adódóan, elég érzékeny is... Viszont sikerült vele 670Hz-et is beállítanom kb 50% kitöltési tényezővel (szkóppal figyelve). Elképzelhető, hogy rossz kiindulási alap, és valami TL494-el kéne inkább próbálkozni? Köszi! És bocs, nem válasz akart lenni!
Powerledet aramgeneratorral hajtunk. Annak az ARAMAT lehet majd szabalyozni, ha meg ez is sok.
Alapvetően a kapcsolgatásra gondoltam, hogy jó-e, aztán átalakítom neki úgy, hogy a tápot kapcsolgassa. Az áramgenerátor megvan.
Azért mert én a melléklet szerint használnám.
|
Bejelentkezés
Hirdetés |









? 





