Fórum témák

» Több friss téma
Fórum » Csöves erősítő készítése
 
Témaindító: seedz, idő: Márc 31, 2006
Témakörök:
Ne feledd betartani a fórum viselkedési szabályait, és a topik megmaradásának feltételeit. [link]
A téma átmenetileg fagyasztva lett, hozzászólni nem tudsz!
Lapozás: OK   1335 / 2208
(#) ECL82 válasza fater0827 hozzászólására (») Márc 11, 2012
Értem, én terheletlen feszültségeket mértem, és ezért nem értem ezt a jelenséget. Máskor átlagban bejött ez az 1.41-es szorzó. Köszi szépen a válaszod! Üdv.
(#) FordPrefect válasza ECL82 hozzászólására (») Márc 12, 2012
Hány éves az elkó? Nem melegszik?
(#) mc-4 válasza klemo86 hozzászólására (») Márc 12, 2012
Oldalanként külön tápja lesz a szerkezetnek
(#) klemo86 válasza mc-4 hozzászólására (») Márc 12, 2012
Attól még egy cső elég, aztán ez kapcsolhat egy másik relét (csak mert ahhoz szerintem kicsit drága, hogy minden helyett ezt használd )... Vagy akár egy kétáramkörös relét tehetsz rá, és úgy, esetleg ha a fűtés külön trafón van, akkor a primerét kapcsoltathatod...
(#) mc-4 válasza klemo86 hozzászólására (») Márc 12, 2012
Aha * !
Így már értem az egy csöves dolgot, köszönöm az infót!
(#) varttina válasza klemo86 hozzászólására (») Márc 12, 2012
Hol, és mennyiért lehet ilyen elektroncső alakú reléhez hozzájutni?
(#) totya694 válasza varttina hozzászólására (») Márc 12, 2012
Üdv!
eBay.com
Bővebben: Link
(#) sulaco válasza klemo86 hozzászólására (») Márc 12, 2012
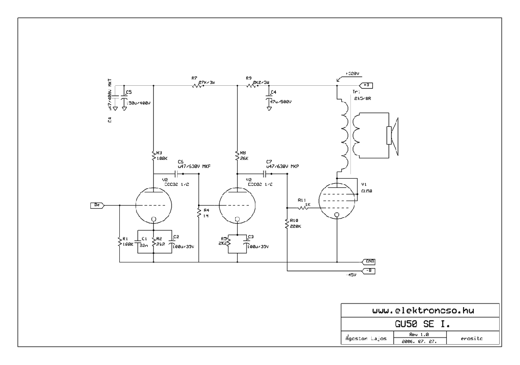
Gondolom, a Müszi-féle GU 50-nél van jobb SE is? Összeraktam de nem tetszik a hangja. Valami más kell...
(#) (Felhasználó 1947) válasza sulaco hozzászólására (») Márc 12, 2012
Szerintem az Ágoston -féle kapcsolás a legkorrektebb.
Nekem bejött.
Mellékeltem az alap doksikat, hogy ne kelljen keresgélned.
S hogy az enyém hogy sikerült, itt megnézheted:

https://picasaweb.google.com/102787959191787346400/GU50SE2x7WErositoEpitese
(#) klemo86 válasza varttina hozzászólására (») Márc 12, 2012
Ez nem elektroncső alakú, ez rendes vákuumos relé, és rendes szabvány fűtésekkel lehet melengetni.
(#) klemo86 válasza varttina hozzászólására (») Márc 12, 2012
(#) klemo86 válasza sulaco hozzászólására (») Márc 12, 2012
Én egy 6E5P-vel javasoltam haveromnak, és tényleg nagyon jól sikerült neki! Első erősítője, de miután megoldottuk a brumm-mentesítést, tényleg optikára is szép lett, meg a hangja is jó, élettel teli, van tere is, jó választás volt. (A rajzon 2 cső van, de egynek is jó így a meghajtás...)
(#) CIROKL válasza klemo86 hozzászólására (») Márc 12, 2012
Ez netán olyan hőbimetálos valami ?
(#) klemo86 válasza CIROKL hozzászólására (») Márc 12, 2012
Felfűtöd, és szépen az adott idő elteltével egymáshoz és a két érintkező. Nagyon aranyos Valami hasonló elven működik biztos. Természetesen lehet lassítani, ha nem annyival fűtöd, amennyivel kéne... Nekem a higanygőz egyenek miatt kellett, de a legjobb választás szerintem, annyit megér.
(#) bakos13gab válasza klemo86 hozzászólására (») Márc 12, 2012
És mondjuk mennyi a biztonságos feszültség még neki?
(#) klemo86 válasza bakos13gab hozzászólására (») Márc 12, 2012
Oké, neten így hirtelen nem találom, de itt a táblázat, hogy milyen értékek vannak. Nyilván túlfűteni nem érdemes...

6NO45T.pdf
    
(#) CIROKL válasza klemo86 hozzászólására (») Márc 12, 2012
Erre gondoltam Ő az , jó kis szerkezet , nekem elérhetetlen .
(#) klemo86 válasza CIROKL hozzászólására (») Márc 12, 2012
Mi okozza a problémát? Ha csak a beszerzés, abban tudok segíteni!
(#) sulaco válasza (Felhasználó 1947) hozzászólására (») Márc 12, 2012
Köszönöm, remek munka!
A tápban az L2-es fojtó miből van?
(#) sulaco válasza klemo86 hozzászólására (») Márc 12, 2012
Köszönöm!
(#) klemo86 válasza sulaco hozzászólására (») Márc 12, 2012
Ha egy kicsit mégtöbbet akarsz rá adni, akkor 5C9S egyenirányítót használsz, ez igenjó választás, és ahogy a mellékelt ábra is mutatja, optikailag sem rossz mellé (ezek ugyan GU15-ök, de az ebből a szempontból mindegy)...
(#) ECL82 válasza FordPrefect hozzászólására (») Márc 12, 2012
Szia, nem tudom, hogy hány éves volt az elkó, de többel is próbálkoztam, és semmi különbséget nem vettem észre! Ilyennel még nem találkoztam.
A transzformátort hogyan tudnám letesztelni, hogy azzal nincs-e valami, bár nem érteném azt sem, hogyha azzal lenne valami?! Hát még próbálkozok vele, tesztelgetem. Köszi a reagálást.
Szerk.: a kérdésre válaszolva, nem melegszik az elkó.
(#) sulaco válasza klemo86 hozzászólására (») Márc 12, 2012
Hol lehet ilyet venni és mennyiért?
(#) sturbi válasza ECL82 hozzászólására (») Márc 12, 2012
Valószínűleg a hálózati feszültség jelalakja torzult, nem tisztán színuszos, hanem vágottak a csúcsai (mostanság eléggé gyakori jelenség a sok kapcolóüzemű terhelés miatt, ilyenkor a trafó is hangosabb, és jobban is szór). Ezért a váltófesz mérése pontatlan (mert a műszer csak szabályos színusznál mér pontosan), és mivel a váltófesz csúcsai nem gyök 2-szeres távolságra vannak (hanem kisebbre, a vágás miatt), a terheletlen pufferelt feszültség is kisebb lesz. Szkóppal kellene megnézni a váltó jelalakját a szekunderen (ha jók a diódák és a puffer is, szinte biztos hogy a hálózati feszültség torzulása a jelenség oka, ez logikailag könnyen belátható).
(#) klemo86 válasza sulaco hozzászólására (») Márc 13, 2012
Venni szerintem bármilyen csöves boltban, és nyilván ettől is függ az ára... Egy példa (itt a 2db ennyi)...
(#) sulaco válasza klemo86 hozzászólására (») Márc 13, 2012
Köszönöm!
(#) (Felhasználó 1947) válasza sulaco hozzászólására (») Márc 14, 2012
SM55 magra, ami ráfér.
oldalanként 2-3H, vagy közös fojtó esetén 5H, nagyobb magra.
A megfelelő áramsűrűséget vedd figyelembe a készítésekor.(Huzalátmérő)
Én egy gyári 6H-s Rohde Schwarz fojtót épitettem be, egy régi csöves műszerből bontottam.
(#) bakos13gab válasza sulaco hozzászólására (») Márc 14, 2012
Ha tudsz esetleg méhtelepen vagy akárhol szerezni, akkor régi műszerből bontott fojtók nagyon jók ám! Profin vannak kivitelezve (többnyire talppal és bakelit forléccel) és nem kell elkészíteni sem.
(#) sulaco válasza bakos13gab hozzászólására (») Márc 15, 2012
Utánanézek, köszönöm!
(#) bakos13gab válasza sulaco hozzászólására (») Márc 15, 2012
A huzalvastagságra azért - mint Luki is írta - ügyelni kell, ha a fő anódtápba rakod. El kell bírja a terhelést, mert lehet, hogy eredetileg csak kisjelű fokozatokat vitt és mondjuk 50-100mA-re lett méretezve.
Következő: »»   1335 / 2208
Bejelentkezés

Belépés

Hirdetés
XDT.hu
Az oldalon sütiket használunk a helyes működéshez. Bővebb információt az adatvédelmi szabályzatban olvashatsz. Megértettem