Fórum témák
» Több friss téma |
Fórum » Csöves erősítő készítése
Ne feledd betartani a fórum viselkedési szabályait, és a topik megmaradásának feltételeit. [link]
A téma átmenetileg fagyasztva lett, hozzászólni nem tudsz!
Értem, én terheletlen feszültségeket mértem, és ezért nem értem ezt a jelenséget. Máskor átlagban bejött ez az 1.41-es szorzó. Köszi szépen a válaszod! Üdv.
Hány éves az elkó? Nem melegszik?
Oldalanként külön tápja lesz a szerkezetnek
Attól még egy cső elég, aztán ez kapcsolhat egy másik relét (csak mert ahhoz szerintem kicsit drága, hogy minden helyett ezt használd
)... Vagy akár egy kétáramkörös relét tehetsz rá, és úgy, esetleg ha a fűtés külön trafón van, akkor a primerét kapcsoltathatod...
Aha * !
Így már értem az egy csöves dolgot, köszönöm az infót!
Hol, és mennyiért lehet ilyen elektroncső alakú reléhez hozzájutni?
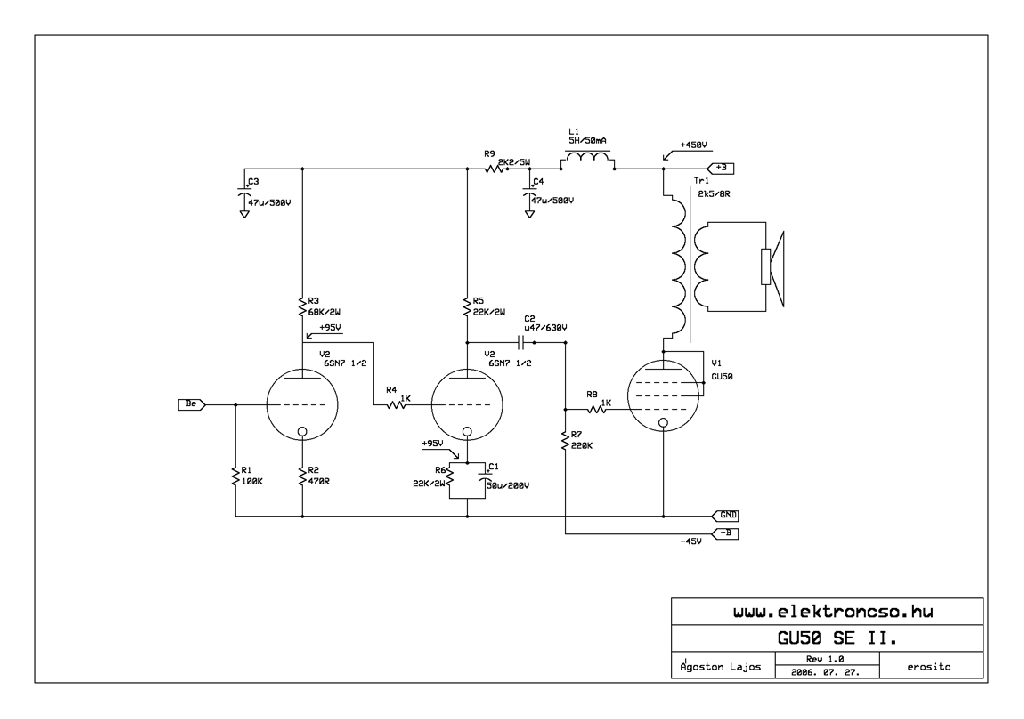
Gondolom, a Müszi-féle GU 50-nél van jobb SE is? Összeraktam de nem tetszik a hangja. Valami más kell...
Szerintem az Ágoston -féle kapcsolás a legkorrektebb.
Nekem bejött. Mellékeltem az alap doksikat, hogy ne kelljen keresgélned. S hogy az enyém hogy sikerült, itt megnézheted: https://picasaweb.google.com/102787959191787346400/GU50SE2x7WErositoEpitese
Ez nem elektroncső alakú, ez rendes vákuumos relé, és rendes szabvány fűtésekkel lehet melengetni.
Én egy 6E5P-vel javasoltam haveromnak, és tényleg nagyon jól sikerült neki! Első erősítője, de miután megoldottuk a brumm-mentesítést, tényleg optikára is szép lett, meg a hangja is jó, élettel teli, van tere is, jó választás volt. (A rajzon 2 cső van, de egynek is jó így a meghajtás...)
Felfűtöd, és szépen az adott idő elteltével egymáshoz és a két érintkező. Nagyon aranyos
Valami hasonló elven működik biztos. Természetesen lehet lassítani, ha nem annyival fűtöd, amennyivel kéne... Nekem a higanygőz egyenek miatt kellett, de a legjobb választás szerintem, annyit megér.
És mondjuk mennyi a biztonságos feszültség még neki?
Oké, neten így hirtelen nem találom, de itt a táblázat, hogy milyen értékek vannak. Nyilván túlfűteni nem érdemes...
Erre gondoltam Ő az , jó kis szerkezet , nekem elérhetetlen .
Mi okozza a problémát? Ha csak a beszerzés, abban tudok segíteni!
Köszönöm, remek munka!
A tápban az L2-es fojtó miből van?
Ha egy kicsit mégtöbbet akarsz rá adni, akkor 5C9S egyenirányítót használsz, ez igenjó választás, és ahogy a mellékelt ábra is mutatja, optikailag sem rossz mellé (ezek ugyan GU15-ök, de az ebből a szempontból mindegy)...
Szia, nem tudom, hogy hány éves volt az elkó, de többel is próbálkoztam, és semmi különbséget nem vettem észre! Ilyennel még nem találkoztam.
A transzformátort hogyan tudnám letesztelni, hogy azzal nincs-e valami, bár nem érteném azt sem, hogyha azzal lenne valami?! Hát még próbálkozok vele, tesztelgetem. Köszi a reagálást. Szerk.: a kérdésre válaszolva, nem melegszik az elkó.
Valószínűleg a hálózati feszültség jelalakja torzult, nem tisztán színuszos, hanem vágottak a csúcsai (mostanság eléggé gyakori jelenség a sok kapcolóüzemű terhelés miatt, ilyenkor a trafó is hangosabb, és jobban is szór). Ezért a váltófesz mérése pontatlan (mert a műszer csak szabályos színusznál mér pontosan), és mivel a váltófesz csúcsai nem gyök 2-szeres távolságra vannak (hanem kisebbre, a vágás miatt), a terheletlen pufferelt feszültség is kisebb lesz. Szkóppal kellene megnézni a váltó jelalakját a szekunderen (ha jók a diódák és a puffer is, szinte biztos hogy a hálózati feszültség torzulása a jelenség oka, ez logikailag könnyen belátható).
Venni szerintem bármilyen csöves boltban, és nyilván ettől is függ az ára... Egy példa (itt a 2db ennyi)...
SM55 magra, ami ráfér.
oldalanként 2-3H, vagy közös fojtó esetén 5H, nagyobb magra. A megfelelő áramsűrűséget vedd figyelembe a készítésekor.(Huzalátmérő) Én egy gyári 6H-s Rohde Schwarz fojtót épitettem be, egy régi csöves műszerből bontottam.
Ha tudsz esetleg méhtelepen vagy akárhol szerezni, akkor régi műszerből bontott fojtók nagyon jók ám! Profin vannak kivitelezve (többnyire talppal és bakelit forléccel) és nem kell elkészíteni sem.
Utánanézek, köszönöm!
A huzalvastagságra azért - mint Luki is írta - ügyelni kell, ha a fő anódtápba rakod. El kell bírja a terhelést, mert lehet, hogy eredetileg csak kisjelű fokozatokat vitt és mondjuk 50-100mA-re lett méretezve.
|
Bejelentkezés
Hirdetés |


)... Vagy akár egy kétáramkörös relét tehetsz rá, és úgy, esetleg ha a fűtés külön trafón van, akkor a primerét kapcsoltathatod... 




