Fórum témák
» Több friss téma |
Fórum » NYÁK-lap készítés kérdések
A témában nincs helye a nem szakmai indíttatású vitáknak, ezért a szabályszegést elkövetők azonnali figyelmeztetés nélküli kitiltásban, vagy némításban részesülnek. Ugyan így járunk el azokkal szemben, akik "blog"-nak nézik a fórumot. Ezt mindenki tartsa szem előtt!
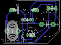
Szép lett tényleg. Csak a furatokkal lehetnél egy picit pontosabb
De amúgy tetszik!
A rajzolat felületét csak én látom olyannak kinagyítva mintha úgymond ragyás lenne, vagy más is .Egyébként ha ilyen , akkor ez miért lett ilyen lehet nagyon rányomtad a vasalót vagy ?
Egy kicsit tényleg olyan nagyon közelről. Nem volt elég magas a hőfok.
Ennél már nem olyan. De ez meg az első vasalásos nyákom azért ilyen. Itt egy icipicit megfolyt de abszolút használható panel lett. Meg itt az előző kép beültetve.
Vettem egy Proxxon gépet állvánnyal. Tényleg jó, nem remeg és nem olyan hangos mint az eddigi gépeim.
Az elején kellett volna vennem ilyen gépet és nem a kínai * szórakozni. Igaz nem volt olcsó, de nem is fél évre vettem. Már csak kukoricca marót kell hozzá szereznem és nyákot is tudok vele vágni.
Jó, hogy írod, én is pont erre a zsírpapírszerű hordozóra gondoltam a napokban, csak még nem próbáltam ki, meg attól is tartottam, hogy nem tapad rá rendesen a lézernyomat, lepereg esetleg. De így akkor én is jobban bízom benne, remélem egy gonddal kevesebb.
Pedig lepereg majd meglátod , illetve nem mindenhol fog rajta megmaradni nyomtatás után a rajzolat., és ha rajta is marad nagyon sérülékeny lesz nagyon könnyen leválik. Ha kicsi hiba becsúszik , és a nyákra való felhelyezéskor megcsúszik , akkor már sérül is .Remélhetőleg nem remeg a kezed
Én próbáltam , nekem jó volt .Nem pergett le (HP2100)
Nem minden esetben jön az le , de elég sérülékeny ezzel gondolom te is egyetértesz .
Én nem tapasztaltam azt a lepergést. Kyocera papírt használok (olyat kapok ingyen) és külön jó hogy szinte átlátszó és így látom alatta a nyákot ,kétoldalas nyáknál ez nagy előny. A nyákra téve is szoktam igazgatni a papírt ,attól még nem jön le róla magától a nyomat. De ha megvakarom körömmel az már lehozza. Na de én nyomtatok aztán viszem is vasalni ,ha meg a nyákon van akkor már jó.
Igen természetesen papír , és papír közt is sok különbség van ez tuti.
Én is próbáltam több félét , nekem leginkább a tapétahordozó vált be . Ebből az etikett címkéből még mindig van vagy 30db..
Sziasztok!
P20-szal lefújt nyák előhívására a mosószóda is alkalmas vagy az csak a dry fóliás nyákokhoz van? Ti mit ajánlotok előhívásra? A Szitit ismerem, bár azt most nem biztos, hogy tudok szerezni. Anyám a múltkorit meg elhasználta, na de nem nyák előhívásra
Szia
A mosószóda csak Dry fóliához jó, P20-hoz HaOH-t tartalmazó háztartási tisztítószerból tudsz előhívót készíteni, a sziti mellett , a mr muscle lefolyótisztító és a hideg zsíroldó is ezt tartalmazza, nézz körül a tisztítószerek között, hátha van otthon. De háztartási boltban sziti és a hideg zsíroldót is be tudod szerezni. Bari
Valaki próbálta már a p20-at mosószódával leoldani?
Pesten az Azúr vegyszerboltban kilóra árulják mind a kettőt. A sziti tele volt fémdarabokkal, mindig rühelltem válogatni.
Mire lehet használni a szitit nyákelőhíváson vagy lemosáson kívül?
![]() Múltkor vettem a pantonban 80gr-mos fényes műnyomót, csaj meg egyből vágta, hogy jó sok nyák lesz belőle, csak pislogtam, hogy honnan tudja.
Mondhatnám természetesen nem alkalmas. Régebben (15-20 éve) a P20 flakonon megtalálható volt a recept, előhívó is, marató is.
A korábbiakhoz hozzá szólva: én azóta is ezt a marató összetételt használom. Igaz, hogy ez elég "gyenge" és ennyi erővel használhatnék nátrium perszulfátot is, csak nem találtam boltot a környékben, ahol meg lehetne venni. Legalább 20 vegyi anyagokat forgalmazó boltot kerestem fel telefonon és személyesen (Győr - Mosonmagyaróvár) de senki nem tart. Sőt, meg sem ígérték, hogy megpróbálják beszerezni. Ellenben továbbra is viszonylag sok boltban kapható hidrogén peroxid (fodrászkellék, első sorban, de én pl. festék boltban vettem) Háztartási sósavat pedig még a t....-ban is. Ráadásul jó gyengét (5-15% van ráírva, nem is erősebb) Víz pedig van otthon. Ezek persze mind mérgezők, főleg, mikor a nők hajára kenik, meg mikor vécét pucolnak vele, ennél több kár nem fog érni senkit, ha nem töményben összeöntve használja. Mindenre ott a leírás (P20 flakonon: 770ml víz, 200ml sósav, 30%-os és 30ml hidrogén peroxid, szintén 30%-os) Ez valóban nem gyors, de egész jól működik, a megdöglött anyag hidrogén peroxid hozzá adásával regenerálható. Figyelem! Senki ne használja 0.8m2-es WC-ben
Hátha jó sok műnyomót vettél , akkor biztos sok nyák lesz belőle , ja hogy honnan tudja biztos rajtad kívül is vettek már , és azok árulták el neki .De amint látom nagyon belemerültél ebbe a műnyomós dologba a nyomdát már hanyagolod ezek szerint ?
Hideg zsíroldó van itthon, bár az elég büdös és ezért nem szívesen használnám. A Mr Muscle meg rákeresve elég drága megoldásnak tűnik. De gondolom ezeket is oldani kell vízben, nem?
És sima NaOH-hoz hol lehet hozzájutni? gulasoft: Hogy mire lehet használni még? Mondjuk amire kitalálták, lefolyótisztításra. ![]() hotib: Az én flakonomon csak annyi van rajta, hogy 7g NaOH 1 liter vízben az előhíváshoz, meg annyi, hogy maratáshoz használjunk FeCl3-at. De több semmi, csak még a szárítási idő.
Oké, köszi a válaszokat, majd utána járok. Amúgy milyen arányban kell ezeket feloldani?
Túrót. Arra jártam, vettem 2 ívet (kevesebbet nem lehetett vágatni)
Azóta elhasználtam 2-őt, az egyikből lett egy toroidhoz meg az egyenirányítóhoz nyák. Ennyit még nem szenvedtem nyákkal. Volt ahol nem tapadt fel, volt ahol kicsit szellemképes lett. Fogyott az alkoholos filc rendesen. A másik az használhatatlan lett, szemre jó volt, de alámart, és vékony vonalak voltak. Azóta arról készült film, és jó is lett. Majd ma kipróbálom egy kis 30*40mm-es panelen, ezen aránylag vastagok a vezetősávok.
A hidrogénperoxidot 3%-os töménységben fertőtlenítésre használják. Te meg 30%-os oldattal kotyvasztasz. Nagyon veszélyes.
Ha nem tapadt fel , akkor nem lehet hogy zsíros volt a nyák?Feltételezem , hogy kinyomtatva a papírra jó volt a rajzolat , csak a nyákon már nem ugye?
A hideg zsíroldót erősen hígítani kell, kb tízszeresére, úgy már nem olyan büdös, mielőtt vásárolsz mást próbáld ki.
Egyébként a legtöbb lefolyótisztító NaOH-t tartalmaz 40-70%-os arányban, bármelyik jó lehet. A szilárd állagúakat vízben feloldod és kis ülepedés után pl papírzsepin keresztül leszűröd és már használható is. Bari
Hát nem tudom. Elég nagy volt a panel (majdnem A4), volt ahol nagyon jól feltapadt, volt ahol nagyon nem, előtte erősen átmostam alkohollal, nem lehetett zsíros, de minél nagyobb a panel annál nehezebb egyenletesen átvinni a rajzolatot. Tökéletes még soha nem lett, igaz hacsak lehet inkább fotózok, ezt a vasalást nem gyakoroltam sokat.
Ezt azért ma megpróbálom, mert ez csak 3*4 centis, Ha ez sem megy fel lemondok végleg erről a vasalós dologról.
Á valami csak nem ok ott akkor, mennie kell annak hidd el.
Ha kicsit visszább lapozol tettem fel egy igen bonyolult nyákot , igaz néhol már sérült lett ,mert a fiókban hevert sokáig ez amolyan teszt volt, de a vonal vastagság , és a bonyolultság mutatja , hogy meg lehet csinálni. Vagy hőfok , vagy tisztítás , vagy papír , vagy toner ezek a tipikus hiba források.A többi kézügyesség kérdése.Tudom , hogy képes vagy rá láttam már nyákokat tőled , remélem most adtam egy kis erőt hozzá, hogy sikerüljön.
Teljesen biztos vagy abban a 30%-ban?
Nem vagyok vegyész, de asszem a 30%-os hidrogén peroxidot tízszeres mennyiségű vízzel keverve 3%-os oldatot kapunk. Én közel 26-szoros mennyiségű vízzel keverem.
Látszik, hogy régóta nem használok P20-at. Akkoriban még volt rá gumizva egy kis papír, ha jól emlékszem. Ott olvastam.
De az előhívó stimmel. Ahogy a többiek is írták. |
Bejelentkezés
Hirdetés |




De amúgy tetszik! 



