Fórum témák
» Több friss téma |
Talán az olvadó jeges fürdőn kívül lehet még egy referencia pontod amit tudsz szerintem viszonylag pontosan mérni: 36-40 fok közötti tartományt lázmérővel ellenőrizve.
Tényleg. Itt meg már "csak egy kis leleményesség kell". Akkor megvan a holnapi plusz programom...
Hello!
Minap vettem egy LM35DZ hőmérőt, és mikor rákapcsolom a tápfeszültséget elkezd melegedni, ez mitől lehetséges? Idézet: „A központi fűtéses szobában szellőztetéskor a relatív pontos kínai csodahőmérőm még 23,8C-t mér a ds-es mérő (szenzor cca. 5cm-es vezetéken kilógatva, félig lezsugorcsövezve meg 17,x et.” Pont erröl van szó. A kínai csoda gondolom valamilyen módom burkolt, azaz a környező hőmérséklet vátltozásra jóval lassabban reagál. Nekem szobában ez bevált. Nem feltétlen légmentes, de jelentős hőtehetetlenséggel bír. Ha elmész vért adni a lányoktól kérhetsz ilyen üveg ampullát, belerakod a szenzort és máris jóval érzéketlenebb és lomhább lesz. Ha kiöntöd műgyantával akár mehet vízbe is.
Pont amiatt "kellett" megépítenem vicsys DS1821-el működő hőmérőjét mert ez gyorsan reagál a környezeti változásokra a szonda kis hőtehetetlensége miatt. Amilyen hőmérőkkel rendelkeztem jó pár perces késéssel és akkor is lomhán reagálnak a szoba (illetve kiságy) levegő hőmérsékletének változására. Ez bár alap szobai hőmérőnél előny, de nekem a kiságyban, ahol a csimotám alszik, igenis hátrány. Nem akarok semmit sem szabályozni, csak azt akartam tudni, hogy esti nagy szellőztetés után mikor éri el az egészséges 21 fokot a hőmérséklet. Sajnos elavult panelfűtés egyetlen szabályozása az, hogy nagyszellőztetéskor kitárom könyékig az ablakot, éjjel meg a szárnyak bukóra nyitásával és a redőnnyel játszom, hogy a gyermekem meg ne főjön vagy meg ne fagyjon. Távfűtésnél dolgozom, úgyhogy ismerem a rendszer minden "előnyét és hátrányát". De most fejezem be az off-ot, mielőtt rámszólnak...
Hello mindenki
a mellékelt képen látható kapcsoláshoz szeretnék egy kis segítséget kérni Az áramkörről: ez lényegében egy digitális hőmérő és egy hőkapcsoló egyesítése - saját tervezés a hőmérsékletet 4db KTY81-220-es méri negyed hídba kötve a híd kimenetei a Texas remekbe szabott INA126-ának bemeneteire csatlakoznak az erősítők féltápfeszültséggel működnek - csak plusz 5V-ot kapnak az erősítést egyetlen ellenállás határozza meg - 1. és 8. láb között mivel a 4 érzékelő nem azonos hőmérséklet tartományban mér, ennek megfelelően különböznek az imént említett ellenállások minden más teljesen ugyan az! CH1 - 10÷90C° - 39k ohm CH2 - 0÷50C° - 10k ohm CH3 - -20÷50C° - 47k ohm CH4 - 10÷90C° - 39k ohm A pic (16f870) 'A' portja és ADC-je az alábbiak szerint van inicializálva:
A probléma: mind az erősítő, mind a pic megfelelően működik - egészen addig, amíg a kettőt össze nem kötöm egymással a képen piros vonal jelzi mely vezetékeket választottam le, illetve kötöttem össze újra a legmeglepőbb, hogy négyből 2 rendesen működik továbbra is, kettő azonban nem a CH1 és a CH4 a hőmérsékletnek megfelelő feszültséget adja a CH2 és a CH3 az összekapcsolást követően 0.5÷0.7V-os feszültséget ad hídfeszültségtől függetlenül nem igazán értek az analóg áramkörökhöz, sem az erősítőkhöz - így nekem ötletem sincs mi lehet a probléma. lemerném fogadni, hogy valami bagatell, triviális hibát követtem el mivel az egyes modulok működnek külön-külön a kapcsolásokban -> a nyákokon nem lehet hiba már csak azért sem, mert rengetegszer átnéztem az összekötő vezetéket is ellenőriztem: nincs szakadás, sem rövidzár
Azert probalkozhatnal a csereberevel.
Pl mi van, ha ket egyseget felcserelsz? Az egyseg viszi a hibat vagy az AD bemenet megtartja a hibat? Es ha kettot csatlakoztatsz ra egyszerre akkor mi lesz? Ha jol ertelmezem, a sajat helyukon ONMAGUKBAN mindegyik mukodik es a jo jelet adja (masik 3 egyseg levalasztva ilyenkor). Probald meg mondjuk a tapokat vagy a foldeket vagy mindkettot megszakitani az egyes egysegeknel. Talan kiderulhet valami.
az erősítők foglalatban vannak, és a pic is
ha kikapom a pic-et és bent vannak az erősítők, akkor a hőmérsékletnek megfelelő feszültség jelenik a kimenetükön ha a pic bent van, az első és az utolsó működik rendesen a két középső, akár van még betéve másik erősítő, akár nem, 0.5÷0.7-ot adnak felcseréléssel nem próbálkoztam ma este már nem állok neki ekecselni, de reggel ez lesz az első - és közzéteszem az eredményt
A kapcsolási rajz alapján nekem úgy tűnik, hogy a 2-es és 3-as csatornára kapcsolódó erősítők GND lába nincs bekötve. Nem látok rajta kis zöld pöttyöt, a többin pedig van. Nem tudom, hogy ez a NYÁK-on megvan-e, mindenesetre én ellenőrizném.
csak a rajzon nincs, a nyákon meg van
föld nélkül külön sem működne - gondolom
Ja értem, tehát PIC nélkül mind a négy megfelelően működik. Eddig ez nem volt világos számomra.
Szoval lehet program es HW hiba is. A programnal ugye a TRISA=0xFF; a helyes. Amennyiben kulso Vref-et hasznalsz a ADCON=0x01; a helyes ertek es a Vref az AN3. Amennyiben nem igy van nem szoltam. Az ADCON0 erteket is be kellene allitani. Ugye ott talhato az ADON, a GO/DONE bit, es a CHS bitek. Ezeket is le kellene kezelni. Persze mi nem lathatjuk ebbol a par sorbol, hogy mi tortenik kesobb. Talan ha mellekelned az AD init, es a kezeles reszleteit, talan tobbet lehetne mondani. Ja es ugye a rajzbol az sem derul ki hogy milyen kvarcot hasznalsz. Gondolom nem belso oszcit, mert ebben meg nem nem letezett.
Na igy roviden az eszrevetelek. Esetleg meg egy eszrevetel :A KTY helyett lehetne TC1047A vagy MCP9700A erzekeloket hasznalni es akkor nem kellene az erositohalmaz. Csak sima AD bemenet 2,56 V Vref alkalmazasaval 10 biten pontosan 1/4 C felbontast ad. A Vref eloallitasa a TL431 IC segitsegevel lehetne. De ez csak javaslat.
táp feszt. használom referenciaként
a trisa értéke jogos, de induláskor(resetkor) ennek csupa 1es az értéke az adcon0 regiszter egyes bitjeit természetesen beállítom mérésenként. így néz ki a minta vétel:
4MHz-es a kvarc
Az ADON bitet ne kapcsolgasd! A csatonavaltas utan varjal egy kis idot a GO bit allitasaval, mert a mintavetelezest (a belso kondi tolteset ) illik kivarni (lsd adatlap AD szekcoio 10.1 ). Ja es meg ugye nem szukseges 1 sec alatt 1000 merest csinalni, eleg 1-2 is. En ugy szoktam ezt csinalni, hogy induloban kijelolom az elso csatornat, majd meg mas inicializalast csinalok, es mikor a meresre kerul a sor AD GO, erdmeny eltarol, ADCH++, majd jon a feldolgozas. A kovetkezo meres idejen ugyanez tortenik, igy a cstornavaltas es a meres kozott mindig eltelik egy kis ido. Nalam mindig megy a TMR0 es csinalok valami 200 -500 mS idoket, es mikor ez letelik akkor inditom az uj merest.
a datasheet-et én úgy értelmeztem, hogy csatorna váltás előtt ki kell kapcsolni az ad-t, de akkor majd az ADON_bit kapcsolgatását törlöm
a többivel ráérek akkor foglalkozni, ha már sikerül összekapcsolni az erősítőket a pic-kel egyébként én is gondoltam már rá, hogy elég lenne másodpercenként mérni, esetleg még ritkábban ez a program csak egy - amolyan demo - ha az alap funkciók működnek utána lehet még rajta csicsázni
Hello bbalázs_!
hálás vagyok a felvetésedért, mert most működik a nyüves! az egyes bemenetek felcserélése nem vitte magával a hibát, persze egyből levágtam, hogy a pic lesz a ludas előkaptam egy szűz picet, felprogramoztam és behelyeztem - nem hittem a szemnek - működött! már mindenre gondoltam, de a pic lett volna az utolsó; mert kettőt cserélgettem folyamatosan, amíg az egyiket programoztam, addig a másik benne volt az áramkörben, és fordítva. nem hiszem el hogy sikerült két pic analóg bemenetét is taccsra vágnom. de nem bánkódóm érte, mert most már működik az áramkör természetesen a többieknek is köszönöm a segítséget annyira tudtam, hogy ilyen egyszerű lesz a hiba
Sziasztok!
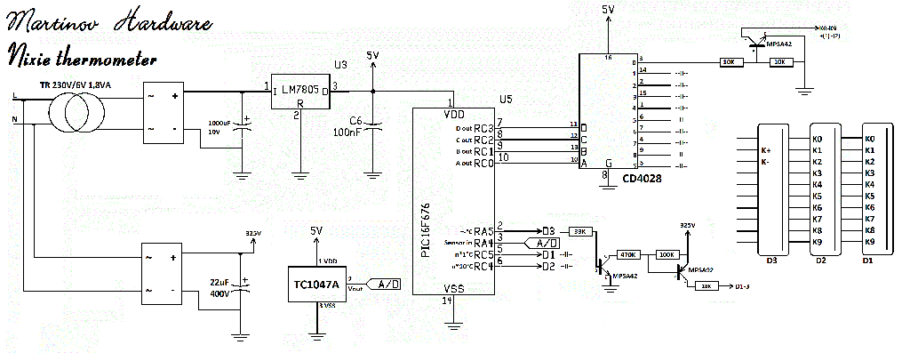
Nemrég terveztem egy nixie csöves hőmérőt. Ma elkészültem a szereléssel, de sajnos nem működik. A hardware hibátlanra sikerült, a PIC foglalat lábait direktbe kötögetve kipróbáltam a lehetséges kimeneti kombinációkat és minden cső a megfelelő értéket mutatta. A TC1047a szenzort is bemértem, hibátlanul működik, de a hőmérő mégis csak butaságokat jelez ki. Jellemzően -00 van a kijelzőn, de véletlenszerűen néha bevillan más is... Leszűkítettem a hiba forrását a programra. Ha valaki belekukkantana és esetleg adna egy tippet, hogy mit ronthattam el, azt nagyon köszönném! Elméletileg jól el lehet rajta igazodni, mert igyekeztem kommentelni majdnem minden sort.
Azért nagy vonalakban leírom a működését. A szenzor lineárisan hőmérsékletfüggő feszültség kimenettel rendelkezik, amely 100mV és 1750mV változhat. Ez a jel megy a PIC belső AD konverterére ahol digitalizálás után "barkóba" szerűen kiértékeli a program és multiplex módon meghajtja a csöveket, a BCD/DEC dekóder és a tranzisztormezők segítségével. Gyanítom a hiba vagy már az AD konverzióban van, vagy később a kiértékelésnél, de hiába nézem nem látom a problémát...
Szia!
Csak egy tipp:Nem lehet, hogy az okoz bizonytalanságokat, hogy csak 6V-os trafót használtál? Ez egyenirányítva 7 V körüli érték, de a 7805 bementi feszültségének 3V-nak többnek kéne lennie a kimeneti feszültségnél. Szerintem 7805 helyett tegyél L49418v-t, ennek kisebb bemeneti feszültség is elég. Üdv, mate_x
Szia! A méréseim szerint ezzel nincs probléma. A stabil 5V tisztán meg van mindenhol. Az a trafó 6V effektív, tehát a kimenete DC 8,5V körül van, ezzel szépen elboldogul a 7805. Szinte ugyanilyen tápegység hajtja a nixie csöves órámat is, és az hibátlanul megy. Továbbra is a szoftver a "bűnbak". Mindenesetre köszönöm!
Rendben, de ha a diódákon való feszültség esést is bele számítjuk, akkor csak 7 V körül lesz, de ezek szerint nem ez lesz a gond.
Üdv, Máté
Azt hiszem megvan a hiba.
![]() Van egy VCFG bit amit beállítva megadhatom, hogy külső referencia feszültséget vagy a VDD-t vegye alapul az AD konverzió során. Nálam ez a külső feszültségre volt állítva, ami az RA1 láb, ami jelen kapcsolásban pont a levegőben lógott... így már érthető a malfunction. A programot kijavítottam, a baj csak az, hogy holnap estig nincs alkalmam kipróbálni.
Sziasztok!
Azt jelentették be a "boltosok" az alkatrész beszerzés során, hogy a DS1821 gyártását befejezték, slussz- nincs tovább. Ha még is ezzel a megoldással szeretnénk termosztátot építeni vagyis olyan 5 Voltról táplált tranzisztor tokos IC van-e helyette amely a beprogramozott hőmérsékletnél a kimenetén ad egy Gnd-t? Tud-e valaki szinte azonos helyettesítő megoldásról a DS1821 helyett?? Ugyanis az nagyon jó megoldás, hogy a beprogramozott DS1821 vezérel egy tranzisztor segítségével egy relét, amely kapcsolja pl. a 230V-os fűtőszálat. Várom infóitokat, előre is köszi!
A Maxim meg azt mondja hogy aktiv, tehat gyartasban van. Talan masik botost kellene keresni.
Sziasztok!
Egy ideje (úgy február óta) dolgozok egy nixie kijelzésű PIC-es kőmérő projekten. Ma végre, napok óta tartó kínlódás után, elkészült a program, ekkor derült ki egy furcsa probléma. Szenzornak a TC1047a-ra esett a választásom, mert -°C esetén is + a kimenete. Lineáris 10mV/°C. Ez megy a PIC16F676 AD konverter bemenetére. Az érzékelőnek 3lába van, egy + egy - és a kimenet. Ebből következik, hogy a szenzor emulálható egy mezei potméterrel. A fejlesztés időszakában így tudta mindenféle bemenő értékkel tesztelni a programot. Immáron a megfelelő feszültség értékre a megfelelő °C jelenik meg a csöveken, de sajnos csak potméterrel. Ha az érzékelőt kötöm rá akkor hőmérséklettől függetlenül -30°C-ot jelez, vagyis a szenzor beáll egy stabil 100mV kimenetre. Először gyanakodtam, hogy a szenzor rossz, de ha független áramkörbe kötöm (mondjuk labortáp) akkor szépen dolgozik és a kimenete megfelel az elvártaknak. Szerintetek mégis mi lehet ennek a fura jelenségnek az oka? Külön külön a hőmérő is jó és a szenzor is, de együtt nem megy...
Gondoltam még esetleg arra, hogy valamiért túlterheli a tápot az érzékelő, de mérve mindössze 5,5uA jött ki, ami mondjuk jóval kevesebb az adatlap szerinti 35uA-nál.
Szia!
Ha a tápot nem veszed le, csak megcseréled a hőmérőt és a potit, akkor mi van? ( GND közös ?! Láttam már ilyen problémát! ) Steve
Menet közben cserélve is ugyanaz. Potival akkor is jó.
GND közös, igen. Most még próbáltam zavarszűrést is. A 7805 után rögtön van egy 100nF, de raktam még egyet közvetlen a 1047a tápvonalaira is, de az eredmény nem változott...
Probald meg hogy a TC1047A tap-gnd koze egy100 nF SMD kondit, es a kimenettel sorba egy 1k SMD ellenallast tegyel. Szokott gerjedni, ha nagy a kapacitiv terheles. Mondjuk attol meg mutatni kellene valamit, de igy vegulis csak talalgatni lehet. Uresen, digit voltmerovel merve adja a megfelelo feszultseget? Esetleg nem kavar be a direkt halozati nixie tap? Probald meg esetleg forditani a dugvillat, vagy egy levalasztpo trafot betenni ele. Nem egeszseges dolog ilyen tapot csinalni. Lehet hogy a direkt kapcsolat a halozattal komoly zavarokat szed ossze a PIC bemeneten, es a TC kimeneten. Esetleg probalj meg beszerezni egy regi radio tap trafot. Az bisztos levalasztast ad.
|
Bejelentkezés
Hirdetés |





A hardware hibátlanra sikerült, a PIC foglalat lábait direktbe kötögetve kipróbáltam a lehetséges kimeneti kombinációkat és minden cső a megfelelő értéket mutatta. A TC1047a szenzort is bemértem, hibátlanul működik, de a hőmérő mégis csak butaságokat jelez ki. Jellemzően -00 van a kijelzőn, de véletlenszerűen néha bevillan más is... Leszűkítettem a hiba forrását a programra. Ha valaki belekukkantana és esetleg adna egy tippet, hogy mit ronthattam el, azt nagyon köszönném! Elméletileg jól el lehet rajta igazodni, mert igyekeztem kommentelni majdnem minden sort. 




