Fórum témák
» Több friss téma |
Mielőtt kérdezel, a következő két dolgot ellenőrizd!
I. A helyes tápfeszültségek megléte.
II. A kimeneten van-e egyenfeszültség.
Élesztés.
gondolom azt a nyákot csináltad amit ő tervezet, gondolo az biztos müködik ki lett probálva.Nem lehet hogy valahol rosz forasztás, folia szakadás, vagy hibás alkatrész, esetleg valamit rossz helyre tetél be?Vagy ezeket már ellenőrizted?
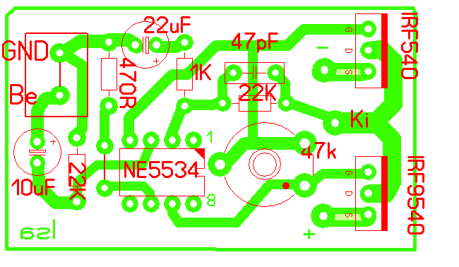
Minden jó, minden be van futtatva ónnal azaz "van benne anyag rendesen", át van forrasztva minden, nem hiszed el, de a két panel ugyan azt produkálja 100%-ban.... ez nem forrasztás hiba az biztos..
Minden alkatrész jó, mivel égőn keresztül kapja a tápot, látom az áramfelvételt.. Üdv kaptam 1 tippet kipróbálom azt, de már kiszemeltem egy JÓ és bevált kapcsolást....
A kapcsolás jó. "A hiba az ön készülékében van", azt kellene megnézni! Ahogy lamalas is mondta, látni kellene! Egy éles, nagy felbontású kép esetleg segíthetne. Pl. tipikus hiba, hogy valaki elnézi a színkódot, és egy nagyságrenddel kisebb, vagy nagyobb ellenállást tesz be. (Első tippem az 1,5 k-s ellenállás, ami helyett 150 ohmot betéve pont ez az eredmény, amit írtál.) Te hiába nézed át, mert amit egyszer elnézel, azt másodszorra is el fogod. Másnak kell átnéznie! Ez tapasztalat.
Nem fogjatok elhinni, de epp javasolni akartam szabinak, hogy csinaljon 1 kepet a beultetsi oldalrol es a folia oldalrol is
erről ennyit, nem foglalkozok vele többet, felesleges..
Sziasztok,
ha van itt valaki, aki STK-ban kicsit otthon van, az jó lenne. Küzdök egy kapcsolással, STK4141II IC van benne, gyári a panel, előtte egy 4121II-t hajtott. Kicseréltem az STK-t, és az a bajom vele, hogy a jobb oldal tompán szól, hangerőre ugyanaz, mint a bal, de nem adja a magas hangokat. Teljesen olyan a hangja, mintha egy passzív hangváltó lenyesné róla a magasat. Már mindent végigpróbáltam, (más jelforrás, más hangfal stb.), még az LM1036-ot is szétkaptam, ami előtte van, mert előszőr azt hittem, ott a hiba, de közvetlen jelforrásra kötve is ugyanígy szól. Ha az STK a hibás, akkor nem baj, szerezni tudok egy másikat, de nem szeretném feleslegesen kicserélni, ha mégsem az a rossz... Szóval köszi előre is.
Szia Doncso,
El nem tudom képzelni, miért pukkant a graetz... Elvileg a bekötése jó, nem ért hozzá valamihez a kivezetés? Vagy két vezeték össze? TaTa
nem , de időközben megoldottuk lamalassal msn-n, kiderült hogy 2 trafó 1 grtaetz nem nyerő, 2 trafóhoz 2 graetz kell, ebben igaza van, amugy köszi a választ
Szia Doncso,
oké, legalább a Te problémád megoldódott... Remélem az enyém is meg fog... TaTa
Ebbe a rajzba bd139-140 helyett lehet használni bd239c és bd240c párost?
így mekkora teljesítményre számíthatok?
hi
csak 1 tipp : én máskor úgy próbálgattam az ilyet, hogy a táppal sorbakötöttem 1 izzót, s ha az izzó folyamatosan világít akkor ott zárlat van, így meg lehet spórolni 1-2 graetz-t, sőt a múltkor az új erősítőt is így próbáltam üdv
Sziasztok,
na, azt hiszem az enyém is megoldódott. Sikerült elsütni a jobb csatornát az STK-ban, úgyhogy most már tuti a csere. Ilyen egybeesés még nem történt velem. Van két régi Videoton dobozom, azt használom tesztelésre. Megpróbáltam magasat varázsolni a jobb oldalra, de csak nem jött össze. Kipróbáltam minden variációt, erre elment a balból is. Ilyen nincs, gondoltam, de aztán mégis van, mert közben elszállt az egyik Vidiben a magas, meg se nyekken. Mire rájöttem, teljesen hazavágtam az STK-t, de szerintem amúgy is csere lett volna, mert előtte más hangfalakkal sem volt magas (Azokat utólag megnéztem, jók a magasak bennük... ) De, hogy a Vidi most adta be a kulcsot, és éppen azon a csatornán, nekem ez sok... Erre pihennem kell pár napot, meg felszedni az államat a padlóról....TaTa
Szia Müszi,
én sajna nem tudom, de vasárnap lévén, nem nagyon töri magát senki, szerintem próbálkozz hétköznap.... TaTa
Bele lehet rakni a nagyobb BD-ket, de ettol az erosito altal leadott max. teljesitmeny nem fog noni. Ahhoz a tapfeszt is emelni kell.
A végfok részét igy élesztettem azzal nem volt gond, ha kicsit előrébbolvasol láthatod, csak ugye az ember
-és figyelmetlen voltam, mejd legközelebb
Öhhmmm, sztem ez nem a te napod!! Megesik az ijen hogy semmi nem ugy sül el!!
Szia Doncso,
ez van... De nem baj, holnap hozok másik STK-t, aztán jó lesz... Ez meg esetleg felhasználható egy mélyládához, az egyik csatornája kifogástalan... TaTa
Szeretnék csinálni sztereó RCA kábelt. Ezt hogyan szokás? Feltételezem, hogy árnyékolt kábel kell, de két eres kábel kell, vagy az árnyékolást szoktáb a földnek bekötni?
Van itthon ilyen kábel, csak nem akarom szétvagdosni, hogy ezt megtudjam.
Ha stereo kell akkor két eres kell(két eres audio kábel) a két csatornának
Az árnyékot igen földnek szokták kötni a jel meg a belső éren megy ami szigetelve van a kábelen belül.
Nekem olyan kábelem van, ami két ugyanolyan kábelből áll. Mindkét kábelben van egy árnyékolás és azon belül egy vezeték. Tehát van két árnyékoló vezetékem és két másik vezetékem. Gyanítom, hogy akkor ez olyan, ami ide jó, ugye?
Ha magán a kábelen belül is van vezeték akkor jó.
A "külsőt" kell a földre kötni a belső vékony pedig a jel.
Csináltam róla egy ábrát. A színek a következők:
- zöld: belső jelvezeték szálak (szerintem) - piros: műanyag borítás - sárga: árnyékoló vezeték szálak rátekerve a piros jelű műanyag szigetelésre - fekete: külső műanyag borítás
Igen ez audió kábel.A két zöld a két csatorna(jobb/bal) a sárga meg az árnyék. Ez mind jó és akkor van még, vagy mi a kérdés?
Igazából nem tudtam, hogy az árnyxékolásra rá lehet-e kötni a földet, vagy kell neki másik vezeték. De mostmár tudom... Köszi
Szia Tatabike! Sajna csak most kapcsolódtam be, más elfoglaltságom volt.(betonozás
) Olvasom mi történt közben, hát sajna megesik az ilyesmi: Egyszer találkoztam ezzel a hibával, akkor a bemeneti szűrőtag kapacitása tréfált meg. (fél napom ment rá) De ezt okozhatja több más dolog is /visszacsatoló ágban, vagy az IC külső frekimeghatározó elemeinek hibái, akár a kimeneti Boucherot tag is/ Ha ezek mind jók, már csak a végső megoldás marad. Az IC csere.Üdv
Sziasztok! Segítséget kérnék tőletek.
Egy olyan erősítőt keresek ami min18W és max 25W és mindezt 4ohmon teszi, és nem IC-s. Köszi előre!
Szia!
A felső teljesítmény korlát miért ennyitre fontos? üdv.: Zoli
Szerintem ez a végfok megfelelne az elvárásaidnak, vagy a második az kisseb teljesitményü viszont fetes.
|
Bejelentkezés
Hirdetés |




-és figyelmetlen voltam, mejd legközelebb 
) Olvasom mi történt közben, hát sajna megesik az ilyesmi: Egyszer találkoztam ezzel a hibával, akkor a bemeneti szűrőtag kapacitása tréfált meg. (fél napom ment rá) De ezt okozhatja több más dolog is /visszacsatoló ágban, vagy az IC külső frekimeghatározó elemeinek hibái, akár a kimeneti Boucherot tag is/ Ha ezek mind jók, már csak a végső megoldás marad. Az IC csere.



