Fórum témák
» Több friss téma |
Fórum » Csöves erősítő készítése
Ne feledd betartani a fórum viselkedési szabályait, és a topik megmaradásának feltételeit. [link]
A téma átmenetileg fagyasztva lett, hozzászólni nem tudsz!
Sajnos azt nem tudjuk meg egykönnyen, hogy a vélemények alkotói milyen források, tapasztalatok, nagyszámú, hosszú-idejű statisztikák, vagy egyéb módon megállapított tényezők alapján foglaltak állást. Ahogy azt sem, mennyire hitelesek, vagy minden gyártmányra egyaránt igazak-e.
Ezt próbáltam már jóval korábban is megfogalmazni. Hátránya nincs, előnye lehet, akkor miért ne használjuk, ha egyszerűen megvalósítható?
Eredeti, csőhöz csomagolt adatlap... Ennyit erről... Én minden csöves készülékemben alkalmaztam a késleltetett anódfeszültség bekapcsolást (régebben CD4040-el épített áramkör számlálta a hálózati félszinuszokat, manapság meg van anódfesz kapcsoló
) nem bántam meg az biztos... De mindenki ragaszkodjon az elveihez, ha nem kell késleltetés, akkor nem kell...
"ejnye bejnye", most neked, én is ezt írtam, ha amúgy túllépnénk valami katalógusadatod, legyen az elko, vagy cső akármelyik lábán lévő túl nagy potenciál, de ha ide olyan csövet tennék ami bírná a lehető legnagyobb feszt is akkor nem kellene, azaz nem a késleltetés növeli az élettartamot, hanem ha spórolósan van építve akkor segíthet.
Egy 6P3S nek nem kell ha a táp üreen is csak 350V, de terhelve is csak 330V ra esik, mert esetleg sikerült elég erős kemény tápot építeni...ha spórolósan jön a 330V terhelve üresben 600V akkor a 6P3S sem szereti pl ULben, hogy 600V ot kap a segédrács, stb...(extreem példa ilyen nincs, valósághoz nincs köze) Ezért is szeretem az olyan kapcsolást ahol ha kiveszek egy vagy akármelyik vagy az összes csövet akkor sem pukkan semmi.
Igen a bemelegedés alatt túl van terhelve, mintha a megengedetténl nagyobb árammal lenne terhelve, de az ellenkezőjére van bizonyíték: KATÓDMÉRGEZÉS.
Ha csak egy előerősítőt építenék, akkor mekkora a legkisebb feszültség és tudtok e rajzot hozzá?
Idézet: „A fűtőszál ki-be kapcsolása 2000 szer lehetséges min. a paraméterek megváltozása nélkül, Ug, Ua = 0 V, tehát az anódfesz elvétele nem károsít.” Ezt meg Pucuka látta egy - nem JHL által írt - katalógusban. Szerinte nincs KATÓDMÉRGEZÉS attól, hogy nem kap a cső anódfeszültséget. Ha Plachtovics Angliában tevékenykedik, akkor elhinnéd neki, hogy kell anódkésleltetés?
Ez: "A fűtőszál ki-be kapcsolása 2000 szer lehetséges min. a paraméterek megváltozása nélkül, Ug, Ua = 0 V" azt jelenti, hogy a legjobb esetben is csak 2000felhevülést lehülést bír ki egy cső, még akkor is ha se anód se semmilyen igénybevételen nincs, ez a fűtőszálra vonatkozik, ha lett volna igénybevétel is mondjuk a megengedett áram 100x osa akkor nem bírt volna 1 bekapcsolást sem.
(megintcsak extreem példa) Idézet: „Ezért is szeretem az olyan kapcsolást ahol ha kiveszek egy vagy akármelyik vagy az összes csövet akkor sem pukkan semmi.” Teljes mértékben egyetértek, magam is e filozófia mentén építkezek.
Ez nem arrol szól, hogy így üzemel, ez egy paraméter 0 hoz kötése, mint az egyéb katalógusadatok, pl ha Ia=0 akkor Uamx...bla bla, de nem azt jelenti hogy az Ia0 az nem károsít, ez csak egy paraméter.
Nehogymár egy kontakthibás csőláb miatt elment cső magával rántson mindent, ill felrobbanthassa a végén az elkókat, kigyulladjon az egész.
Inkább nem cseleznék olyan DC csatolással ami élet-tűz veszélyes. Értelemszerűen az erősítőbe öntött higannyal szemben nem kell védettnek lennie a kapcsolásnak, de a kontakthiba miatti, ill egy cső esetleges halálából adódo olyan jelenség mintha az egyik csövet kihúznánk, olyan állapotra tűrőnek kell lennie.
Nem én írtam, Pucuka fordította (gondolom, Német nyelvű a Siemens-katalógus). Ő látta az eredeti szöveget, én azt tudtam idézni, amit Ő beírt.
Én 150V ról szoktam E88CC vel, de láttam már alacsonyabb feszről is, pl 7586 nuvisztorral "elemről" is elmegy.
![]() (igaz régen is voltak telepes rádiók) Nézd meg a cső adatlaját.
Egyébként - ha megnézed Plachtovics erősítőit - szintén A Te elveid szerint vannak tervezve. Ugyanis - ha megnézed - a relé a DC pufferek után van, vagyis azon a teljes csúcsfeszültség kialakul a bekapcsolás után. Tehát, a relé bekapcsolása után - cső hiányában - nem változna semmi.
Amúgy JLH-t még nem olvastam, de ezekszerint ott is emlegetik a katódmérgezést.
A késleltetés hiánya ugye úgy működik, mint az alulfűtés, illetve a bemelegedés alatt alulfűtött üzemben működik a cső, ami szerintem nem olyan káros, hogy megérje babrálni kapcsolt anódfesszel, főleg ha előlapi ember által tetszőleges időben kapcsolható, aztán el van felejtve, vagy valaki azt mondta és megy csak a fűtés túl sokáig, mert akkor viszont jön a katódmérgezés, amit ugye ezekszerint JLH is említett. A legjobb a csöves táp az megold mindent, az biztos az élettartamnak is a legjobb, mert valamennyire tuti káros a nem késleltetett anódfesz (ugye eddig az ellenkezőjét írtam, most épp azt irom csak olyan kicsit káros, hogy az eltörpül) de annyira kicsit ront az élettartamon amit 2 feleslegek kihülés bekapcsolás simán elvesz az élettartamból, az amúgy is 500 órás csöveknél )))))))))Be lehet egyáltalán 500 óra alatt 2000 szer fűteni a csövet?
Én a relét a graetz után tettem az első kondi elé és soros R el is indultam a graetz ről , mert 350V os kondikkal oldottam meg puha tápot, ott terhelve 350V volt az első kondin, az pukkant volna a 440V tól amit kapott volna, na annak is rövidült volna az élettartama, az amúgy 10 évről (nem valós adat) pár másodpercre.
Ha viszont cső nélkül volt bekapcsolva a fűtés áram hiánya tiltott...de nem szabad ilyet tenni ![]() Azért ha egy csöves erősítőt bakapcsolunk akkor megy legalább 3-5 órát (nálam 10 et is), azaz 50-100 bekapcsolás alatt amúgy is csőcsere, azt az 50 bekapcsolást ha késleltetem ha nem amúgy is cserélek.
A 2000 alkalommal történő felfűtést nem az 500 órás kategóriájú csövekre adták meg... Tehát, lehet, hogy a kékvérű 10000 órás csövek adatlap szerint elviselik 2000 alkalommal/10000 óra átlagos élettartammal a késleltetés nélküli anódfeszültség-bekapcsolást???
Ez a katódra is vonatkozik, 1perc/1perc aránnyal. Márpedig ez azt is jelenti, hogy a csőnek semmi baja nem lesz, ha fűtve van, de nincs semmilyen anódfeszültség. A leírás szerint, a legfőbb paramétereknek (S, Rb, u, -Ig1) nem szabad változnia.
A hideg katódnál meg nem tud kialakulni nagy katód (anód) áram, a nagy szigetelési ellenállás miatt, legalábbis, amíg olyan nagy nem lesz az anódfeszültség, amíg átüt. Ez a katalógusok szerint az általánosan használt anódfeszültségekig nem következik be, mert akkor erre nyilván felhívták volna a figyelmet. Az látszik, hogy a felfűtés ideje fontos a sorosan fűtött csövek esetében, az élettartamra nézve. Azért néztem az ipari csövek adatait, mert ott mindíg fontos szempont volt az élettartam, és a meghibásodás gyakorisága. Ennek ellenére semmi gond nincs azzal, ha valaki kedvére tupírozza az erősítőjét. A gondom akkor van ha valaki elengedhetetlenül fontosnak tartja.
Hol említik a katódmérgezést a JHL-en kívül?
Plachtovics hajlik a feltétlen késleltetésre, mivel minden Rádiótechnikás erősítőjében következetesen alkalmazza.
Hehe, biztosan a HAM bazárban árulnak hozzá való relét...
[OFF]Bármi lehetséges, a csövek tuti olyanok, amik éppen ott szép számmal akadnak. Relénél nem emlékszem, hogy erre hivatkozott volna.
Nem nagyon szeretnék hitvitát folytatni. Gyakorlatomban elég sok drága csöves berendezéssel találkoztam, elég sok kapcsolási rajzot, adatlapot böngésztem, de nem találkoztam anóndfesz késleltetéssel. Sem a vezetékes átvitel technikában, sem a méréstechnika műszereiben, sem a rádiótelefóniában, de a régi a saját korában igen drága nagyszupereknél sem. Igaz, ott nem is voltak félvezetős egyenirányítók, de az előbbi helyeken bizony előfordultak. Voltak hibrid rádiótelefonok már a '60 években, csak az adórész volt csöves, és 60 - 100 W -os, és semmi késleltetés.
Ahol ilyennel találkoztam, azok közepes, és nagyteljesítményű adóberendezések voltak, ahol a végcsövek értéke milliós nagyságrendű volt. ott viszont az anódfeszültség is több kV olt, ahol az átütés is valós veszély volt. Viszont ott volt hozzá szakképzett, és gyakorlott személyzet.
Igen, jól fordítod, valóban azt írja, hogy "az anód és a második rács feszültségét ajánlatos 1 perccel a fűtés bekapcsolása után ráadni", de 1000 V-os csőről van szó.
Szerintem is lehet valami jelentősége a késleltetett anódfesz ráadásnak, mert azokban a lokátorokban is késleltetve volt az anód, amikkel foglalkoztam, pedig minden tápfesz stabilizált volt (anódot fél perc után lehetett felkapcsolni, vagy vészindításkor az automatika kapcsolta fél perc után, nem lehetett megkerülni sem), azonban ezeknél az azonnali helyes együttműködés volt a legfontosabb szempont (több 100 csőről van szó). Az összes csövet meghatározott üzemóra után (üzemóra számlálók alapján) ellenőrizni kellett csővizsgálóval, meghatározott időközönként minden cső (drótlábúak is) cserélve lett (nem évtizedekre kell gondolni), majd az egész rendszer újraszabályozása is megtörtént. Egyszerűbb berendezéseknél, amennyiben nem haladja meg az anódfesz az 5-600 V-ot, valamint nem DC csatoltak az áramkörök, és nincsenek durva bekapcsolási tranziensek, amelyek akár az aktív, akár a passzív alkatrészekre károsak lehetnek, nem tartom indokoltnak az anód késleltetést (pl. 2-400 V közötti egyszerű erősítők, előerősítők), hacsak nem cél itt is, hogy a feléledés gyenge, néha bántó hangját kizárjuk a zenei élményből.
Amennyire én emlékszem a " katód mérgezés " nem más, mint a katód szerkezetének egy "stabilabb felépülése" (átalakulása), ebből eredően az emittáló képesség csökkenése. Ez abból ered, hogy nem történik meg a termikus elektronok elvonása (vagy csak nagyon alacsony szinten), a rekombináció igyekszik úgy történni, hogy a rácsszerkezet minél szabályosabb legyen (elektron elvonás esetén ez folyton akadályozva van, az "utántöltő" elektronok nem engedik a katód alacsonyabb energia szintű átalakulását). Olyan ez, mint a szilárd vezetők bejáródása, ahol a vezető olyan szerkezeti változást próbál elérni, ami legkevésbé gördít akadályt a szokásos elektron mozgásoknak, csak itt a rekombinációval. A folyamat lassú, és általában nem nagy jelentőségű (legtöbbször töredéke árammal használjuk a csöveket, mint amit bír, csak méréssel deríthető fel az emittálóképesség csökkenése). Úgy rémlik visszafordítható a folyamatról van szó, megjavul a cső, ha hosszabb ideig renedes használatba vesszük, vagy "megkergetjük". A katód tulajdonképpen nem károsodik, csak átmenetileg átalakul (míg pl. ha nagy elektrosztatikus erőtől roncsolódik a katód, az végleges, visszafordíthatatlan károsodást okoz).
Uraim! A zene a lényeg. Amúgy valaki valahol felvette, hogy a legjobb megoldás, a következő: Késleltettet anódfesz a gépnek, ÉS késleltetett tápfesz az EI csőnek is előtte. Ez a tökéletes megodás, mert akkor az EgyenIrányító csőnek is hoszabb az élettartama. Az sem mindegy, hogy direkt vagy indirekt fűtésű.
A csövek nem nebántsvirágok, két-három generációval/emberöltővel kikisérletezték az alapvető kapcsolásokat, van egy-két újdonság?, a lényeg, hogy megfelelően használjuk őket.
Hát nem semmi tudásod van. Ez már önkínzás. Hol lehet ehhez a régi? tudáshoz hozzáférni?
Sziasztok!
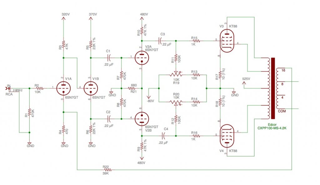
Ennél a kapcsolásnál meg lehet valósítani a trióda/pentóda átkapcsolót? Miben kell módosítani a kapcsolást? Esetleg valaki meg tudná rajzolni? Köszönöm a segítséget!
Mivel búrán belül van katódra kötve G3, nem nagyon tudsz rajta módosítani...
Főleg, mert a rajz ráadásul hibás is. Nem az 1. rácsot kötjük UL-be, hanem a másodikat. Ez a kapcsolás - ha jól van rajzolva - maga egy trióda-pentóda átmenetet képvisel.
|
Bejelentkezés
Hirdetés |


) nem bántam meg az biztos... De mindenki ragaszkodjon az elveihez, ha nem kell késleltetés, akkor nem kell... 






