Fórum témák
» Több friss téma |
Fórum » NYÁK-lap készítés kérdések
A témában nincs helye a nem szakmai indíttatású vitáknak, ezért a szabályszegést elkövetők azonnali figyelmeztetés nélküli kitiltásban, vagy némításban részesülnek. Ugyan így járunk el azokkal szemben, akik "blog"-nak nézik a fórumot. Ezt mindenki tartsa szem előtt!
Érdekes. Nem biztos, hogy finom rajzolatot is át lehet vele minni, nem tudom...
Ne törpölj sokat ezen a "le van járva"-n, mivel semmi baja nem lesz a nátrium-hidroxidnak egy lezárt zacskóban. Ha felbontod, akkor idővel magába fogja szívni a levegő nedvességtartalmát és elfolyósodik, de más baja akkor sem lesz. Szerintem.
De mindegy, úgy se tudom mire használni, lefolyó tisztítására meg van anyag
Az ezzel a gond, hogy egy standard SOIC IC kb 6mm széles lábakkal együtt, ezzel szemben a keskeny DIP foglalat forrszemei között belül nincs talán 6.5mm se... Azt oda beszuszakolni nagyon necces.
A módszert inkább a modellezők használják fa alkatrészek előrajzolására.
Sziasztok!
Közel 20 év kihagyás után ismét neki álltam hobby szinten az elektronikának. Első neki futásnak gondoltam megépítem az Attilla86 féle Forrasztóállomás II-t. A nyák elkészítéséhez a vasalásos technikát választottam. Nagyon tetszik, mert szép megoldást hozhat(na), ha nem lenne egy kis gondom. Valamit elronthattam a vasalásnál, vagy az előkészítésnél, mert az elkészített nyák az alábbi képeken látható módon néz ki. A kontaktussal nincs gondom, mert végig próbáltam a vezető sávokat. csak a kinézettel. A kérdésem, hogy gondot okozhat-e a későbbiekben ez, hogy ilyen lett a maratás után, kell-e valamit csinálnom még vele, vagy elég csak ha gyantával lekezelem, hogy ne oxidálódjon?
Így elsőre ez toner probléma. Lehet, hogy nincs maximum felbontására állítva a nzomtatás és nem fed teljesen a festék, ezért mart alá. Miután felvasaltad nem látszott, hogy lyukacsos lenne? Vagy még arra tudok gondolni, hogy nem tapadt át az összes festék vasaláskor.
Szerintem, ha tényleg jók a vezetősávők, akkor csak korrózió ellen védd. Egyenletessé már nem nagyon lehet tenni. Üdv.
Szia!
Szerintem a nyákban van a hiba. Ha megnézed, az üvegszál szövet mintája nyomódik át a rajzolaton. lehet hogy a réz alatti bakelit réteg vékonyabb a kelleténél, és sajtoláskor ez átnyomódik a rézre.
Ez konkrétan olyan probléma, hogy amikor megtörténik a felvasalás, a felület porózus marad. Ezt úgy lehet kiküszöbölni, hogy miután felvasaljuk, a nagyobb felületeket alkoholos filccel átrajzoljuk Gyakorlatilag feltöltjük a pórusokat. A vékony vonalak esetén erre nincs szükség. Ahogy a képeken is látszik.
Ez nem rossz ötlet!
Kérdés, hogy a későbbiekben lehet-e gond belőle, hogy ilyen a nyák?
Üdvözletem!
Ezt az áramkörnek a panelkészítésében elakadtam de nagyon , nem tudom hogy az ic-t hogy kell layoutban bevarázsolni valaki tudna nekem segíteni esetleg elkészíteni a két panel rajzát vagy valamilyen formában egy kis oktatást adni hogy is kellene megoldani? Előre is köszönöm a segítséget üdv alika
Először mindig az IC adatlapját tanulmányozom. Tedd Te is.
Bővebben: Link
Hello akkor ez így működőképes lehet ha minden alkatrészhez beigazítom a lábtávokat miegymást?
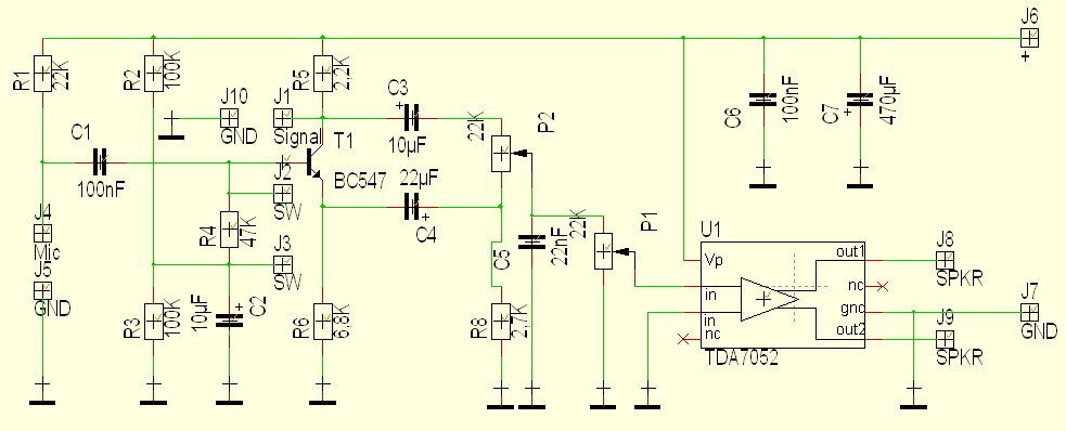
Szia! Szerintem először vedd meg az alkatrészeket és a méreteit látva tervezd meg a panelt.. szerintem a 470µF-os kondi lábtávolsága tuti nem fog jó lenni, de szerintem az összes kondid lábtávolsága se ilyen lesz.. Mellesleg a bal legfelső ellenállás és az alatta lévő kondi 1 furatba lett téve, ami szintén nem jó főleg úgy, hogy a kondi alatt még van egy alkatrész láb is. A panel mérete is kb 4x akkora mint amekkorára simán rá lehetne tervezni. Ja és hiányzik egy átkötés a bal legalsó ellenállás és a mellette lévő kondi között.
Hirtelen ennyi esetleg még annyi hogy az ic alatti test csíkból minek 2? Sőt én a 3-as lábat is behúznám abba a csíkba egyszerűbb lenne..
Esetleg tanítójelleggel eltudnál nekem küldeni egy javított verziót?Igazság az hogy eddig kellett valami fogtam a papirt lerajzoltam az áramkört bevásároltam a nyákra meg csak rátettem ez alkatrészeket a távok miatt és kirajzoltam, de ehhez ez már kicsit nagy bonyolult lenne és tuti néhány zárlattal kezdenék ezért szeretnék áttérni erre a progira de nem nagyon értem mit hogy kell állítgatni hozzá, viszont szeretném megtanulni mindenképp
.
Szia!
Szerintem, hogy ha tényleg szeretnéd megtanulni, akkor ajánlom Alkotó fórumtársunk nagyon jó leírását a Sprint Layoutról, ebből mindent megtudsz ami neked kelleni fog, és jól, érthetően van leírva a program használata. Itt találod meg: Alkotó programleírása Üdv!
Gondot nem jelent, mivel a felület porózussága olyan, hogy attól még teljes értékű, és használható a panel, csak hát a kinézet. Az nem kielégítő. Én anno filccel besatíroztam, ekkor szép volt a nagyobb felület is.
Ez megnyugtató. Köszönöm.
A kinézet annyira nem zavar, mert egyébként is dobozban lesz, meg megpróbálom beónozni a nagyobb felületeket. Vettem másik nyák lapot, mert egyébként is kell majd még, és elég vékonynak látom rajta a réz vastagságát. Átlátszik rajta az üvegszál mintázata. Van még néhány, régről megmaradt, kétoldalas nyákom. Azokon sokkal vastagabb a réz.
A réz vastagsága általában 35mikron. Próbáld meg kicsit magasabb hőfokon kicsit jobban odanyomni, és tovább vasalni. Ha nyomtatás után a maszkban nincs hiba, akkor a vasalaton se lenne szabad hibának lennie. Itt az látszik, hogy a maszk nem fedett rendesen. Vasalás után, mint más sokszor elhangzott, a papírt sósav segítségével tudod teljesen eltávolítani, majd ezután átnézve a maszkot alkoholos filccel, és egy kis ügyességgel szépen javíthatóak a hibák.
Szia!
A papír leáztatása után fordítsd talpával felfelé a vasalót és tedd rá a nyákot. Hagy rajta egy kicsit, ez idő alatt a festék megolvad és belefolyik a kis pórusokba, betömítve azokat és ezáltal sokkal homogénebb takarást biztosít. Ez után hagyd kihűlni a panelt és csak utána mard ki.
Ez nekem bejött! A nitro hígító befőttes üvegben viszont nem.
20 éve még én is manuálisan terveztem panelt, aztán sokáig semmit, mert mással foglalkoztam. De nemrég egy kis panelt kellett építenem. Próbapanelon összeraktam, majd egy paneltervező program után néztem. Többfélébe belekaptam, de mivel ilyen típusú programot még soha nem használtam, így nehezen álltak kézre. Végül a fórumon ajánlott programok közül ez jött be: http://server.ibfriedrich.com/wiki/ibfwikien/index.php?title=Main_Page
Egyik nap ismerkedtem vele (a honlapon lévő videókat is meg kell nézni, sokat segít), másnap estére kész lett az első gépi tervezésű panelom. Bár akkor még nem használtam ki az Autoplacer funkciót, csak az Autoroutert. A rajzod ideálisnak tűnt a gyakorlásra, úgyhogy míg a TV-ben ment a Fókusz, azalatt bevittem az elvi rajzot, a Barátok Közt alatt kész is lett a panelrajz. Először az Autoplacer összedobálta az alkatrészeket egy csomóba, azt csak szét kellett húzgálni tágasabbra. Utána elindítottam az Autoroutert, pillanatok alatt megrajzolta a panelt, király ez a program. Bár mióta ezt tudom használni, a többin is jobban eligazodom, pl. a Diptrace is kb. ugyanezt megcsinálja. Itt van a fájl, amit a fenti program meg tud nyitni: http://signal.uw.hu/hobbyel.t3001 Tartalmazza az elvi rajzot és a panelrajzot. Nem finomítottam a gépi tervezésen, csak ahogy kidobta. Esetleges hibáért sem tudok garanciát vállalni, át kell nézni.
C7 fordított polaritással került be, pedig a többi elkót többször is ellenőriztem, de az valahogy úgy maradt.
Van mit szépíteni rajta, de én is csak most jövök rá dolgokra. Például ott még nem tudtam elmozgatni külön a feliratokat, csak alkatrésszel együtt. Erre ott virít a megoldás: jobbklikk, "Always select entire component", pipa ki.
A nitrós játék írásvetítő fóliánál jó.
Én sem vagyok nagy tervező, de én a helyedben próbálnám keresgélni a rövidítési lehetőségeket. Ha jól látom ez egy erősítő jellegű panel, audiónál meg fontos, hogy minél rövidebbek legyenek a vezetősávok(már hogyha nem külön cél az, hogy a környék összes zavaró jelét felfogd
). Egy példa: a tüskéknél baloldalt J2-t átrakod a sáv másik oldalára, J3 at kicsit feljebb(az ellenállás lábakkal egy vonalba) így ott lesz egy szép derékszöged. J5 öt lehozod J7 mellé ott közel lesz J4-hez ráadásul akkor a J3 felé vezető vezetősávot is lehet rövidíteni, így lejjebb tud jönni a J6 is. Mellesleg, hogyha lejjebb veszed az alkatrészek (főleg ellenállásoknál) közötti távolságot1-2 raszterre akkor majdnem feleekkora panel is elég ![]() Remélem nem sértettem meg senkit, ilyen kései órán ez néha akaratlanul is sikerül.
Részemről ez csak egy próba volt, igazság szerint itt arra akartam rámenni, hogy mit lehet kihozni a gépi tervezésből, minimális időráfordítással. Régen ugyanis eléggé utáltam a manuális tervezést. Áramkörökkel szívesen kísérleteztem (pókháló stb.), de amikor már a panelre került a sor, minden bajom volt. Attól függetlenül, hogy alapos munkával szép dolgokat lehetett összerakni.
Csodát persze ezek a programok sem tesznek, de elég sok munkától megkímél, úgyhogy itt kétségtelenül a tudás és tapasztalat + program ötvözete hozza ki a legjobb eredményt. |
Bejelentkezés
Hirdetés |






Van még néhány, régről megmaradt, kétoldalas nyákom. Azokon sokkal vastagabb a réz. 




