Fórum témák
» Több friss téma |
Fórum » Csöves erősítő készítése
Ne feledd betartani a fórum viselkedési szabályait, és a topik megmaradásának feltételeit. [link]
A téma átmenetileg fagyasztva lett, hozzászólni nem tudsz!
Igaz enm erre válaszként, de neked:
Erre gondoltál, hogy ezért furcsa a datasheetje a 6E5P nek: http://www.youtube.com/watch?v=Sv5zz265wRE Bár emiatt konkrétan a 6n6p lehet jó gyursulás tűrő cső, no de akkor ezek a 6n1p 6n2p 6n3p 6n6p csövek nem véletlen ECC családból nem kiváltható paraméterű csővek.
Na ne má'. Egy hangfrekis erősítő vizsgálatához minek egy ps -os fel, és lefutású jel? Az 1 ns felfutású az 1 GHz, 1 ps az 10 GHz alapfrekvenciát jelent. Az ilyen jelek viszonylag torzításmentes átviteléhez az alapjel frekvenciájának 5 - 10 szeresének átvitele szükséges. Remélem nem azt akarod állítani, hogy egy max 100 kHz sávszélességű erősítő vizsgálatához erre van szükséged. Egy TTL áramkör kimenete 10 - 20 ns fel és lefutással bőven túl van ezen az igényen, a 100 MHz -es oszcilloszkópba sem kell gyorsabb, mert az oszcilloszkóp saját felfutási idejének tartományába esik, és ezért ebben a feladatban is inkább csak indikálásra, mint mérésre jó.
Az ECL -es erősítő sávszélességének kb. 30 kHz -re való korlátozásával még éppen teljesíthető a HIFI előírás, (15 kHz átvitele) mert az második harmonikus árvitele még éppen belefér, és a harmadik sem szenved nagy csillapítást. Egy ilyen erősítő négyszögjellel való vizsgálatához bőven elegendő lenne egy 0,3 - 1 us -os fel-, és lefutású jel. Ez pedig nem túl nagy igény, még hangfrekvenciás tranzisztorokkal készült billenő áramkörökkel teljesíthető. Az 1 ps -os áramkörökhöz mikrohullámú eszközök kellenének.
Igen az kell nekem, nem csak erre a dologra, de miért vennék ide is oda is mindenre külön berendezést.
Nem 1ps, de 100ps körüli felfutású jel kell. A szkópom amúgy 1,7ns et tud, de nem is azért kell, illetve pl a 200MHz es szkóp hitelesítésekor is jól jöhet. De a microsecesek nem kergetik meg az erősítőt, próbáld meg, ha csak mikroseces "kerek sarkú" négyszöggel hajtod a maszat 20-30kHz es erősítőt, más az eredmény (persze 200, de legalább 100MHz es állásban legyen a szkóp, legyen mérőzsinór is...) mint ha nanosec es felfutású négyszöggel hajtod. Igaz ezt egy 20MHz es szkóp még csak nem is detektálja, érdekes ugye? 20MHz es szkóp nem elég hangfrekis mérésekre, hm...a 200MHz es épp elég. Ezért is nem vettem eddig digitálisat, az lehet el is veszi ezt a részt, bár ha ügyes az ember, illetve tudja használni az eszközt akkor egy 1Gs es talán elég lenne...de ez megintcsak OFF.
Sajnos az élet úgy hozta hogy krónikus időhiány miatt mostanság inkább csak elméleti csöves vagyok, de a fórumot szinte naponta olvasom
Előre is bocs, de nem bírom ki: kíváncsian várom hová vezet a csöves hangfrekis erősítők mikrohullámú viselkedésének vizsgálata... Lassan kiderül hogy egy valamirevaló csövi összereszeléséhez a CERN-től kell labor időt igényelni...
Szóval egyezzünk meg. Egy erősítő felső határfrekvenciájánál 10 szer nagyobb frekvenciás vizsgálójeleknek semmi értelme sincsen. Azaz ha az erősítőd 80 - 100 kHz -ig visz át, (ami azért már igen jónak számít) 1 MHz -nél gyorsabb vizsgálójel használata felesleges. Ehhez, meg egy 10 MHz -es szkóp is elegendő.
Egy jobb 100 MHz -es szkóp saját felfutása is 5 - 7 ns körül van, és egy szkóp hitelesítéséhez nincs szükség gyors felfutású jelre, hanem csak egy pontos frekimérőre, és egy színuszos generátorra.
Eszembe jutott még valami. Nemrég taglaltuk ugye, hogy igen szépen átütött a kimenőm a kontakthibás hangfalkábel csatlakozás miatt. Erre szoktak építeni valami védelmet? Vagy nem marad más, mint vigyázni, vigyázni és vigyázni!?
Egy 100...470 ohm a kimenőtrafó szekunder tekercsére.
(Előterhelés) Lásd a csatolt rajzon. Nomeg jó minőségű hangszórócsatlakozó. Már jópárszor volt róla szó.
Köszi! Valami ilyesmire gondoltam én is, de nyugodtabb vagyok ha mástól is hallom.
Inkább 100 ohm/5W. A kimenőteljesítmény kevesebb mint 10%-al csökken, ami a fül számára gyakorlatilag nem észrevehető hangerő csökkenést jelent. ( Tizszer akkora teljesítményt teljesítményt érzékel a fül-kagyló dupla hangerőnek, azaz nem lineáris. Ezért elegendő sokak szerint pár watt, de ez így sem teljesen helytálló, mert a hansugárzó érzékenysége is igen nagy különbségeket jelent a hangosságérzertben)
Sziasztok!
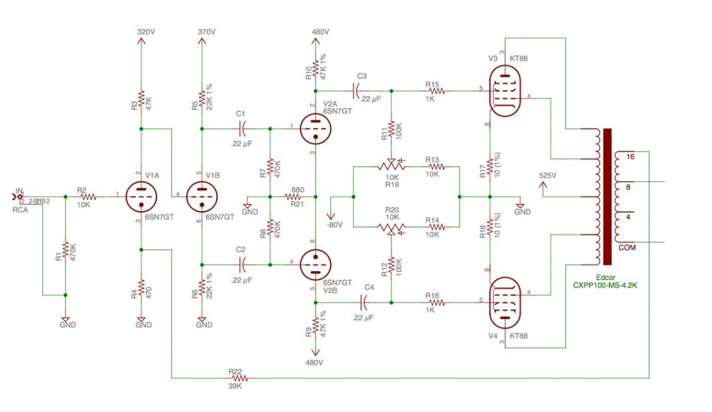
Adott ez az erősítő, AB1 osztályba sorolással 50mA nyugalmi árammal. A csatolt táblázat alapján, ha 60mA körüli beállítást adok neki akkor csökken a teljesítmény viszont A osztályba vagy közelébe kerül. A nagyobb áram több munka, rövidebb csőélettartam. A passzív alkatrészek megfelelő értékűek, mi buktatója van a dolognak még? Köszi!
A csatolókondik még a levegőben, de FT-3 0,22µF 600v van tervezve.
[OFF]Igen, valami ilyesmi jutott eszembe, hisz Nagymedve ezekbe is csöves elektronikát épített, talán még a '80-as évek elején is..........
Üdv mindenkinek!
EF22 és EBL21 csőpárral szeretnék csinálni egy erősítőt(lehetőleg gitárhoz),van itthon egy ez80-as csövem is.Fel tudnátok rakni egy kapcsolási rajzot? Előre is köszönöm!
Tovább gondolásra került a holmi. Gábor ötletéből ma átalakítottam PSE-re. A tápfeszt már korábban felemeltem 250-270V környékére. Ebben a fromában elsőként egy meghajtófokozattal és pentódaként próbáltam. Az eredmény rettenet torz lett. Beraktam a segédrácsokhoz 1-1db 1,5K-t és így jelentősen javult a gerjedékenysége. Ezután átkötöttem triódába. Azt hiszem közeledtem az optimumhoz, jelentősen jobban szól így, de kevés volt a meghajtás. Nosza, sorbakötöttem a meghajtó fokozatot is.
Most már van hangerő is, de magasabb hangerőn a egy erősebb dobütés oszcillációba küldi szerencsétlent (olyan lesz, hogy dam dam dam dam dam). Túl nagy lett a nylíthurkú erősítés? Vagy az okozhatja a gondot, hogy az előfok két része között kellene egy 10K nagyságrendú csatolásmenetesítő még a 100K-k elé? Esetleg már NVCS-re lenne szükség?
Az első két 85-ös csőnél 1µF csatókondihoz túl nagy a rácslevezető (1M). Vagy kisebb kondi, vagy kisebb ellenállás. Felesleges az infrahangok átvitele, belenghet. Mondjuk 220K-100nF bőven elég. (7Hz-es f3 alsó határfreki) Sőt a végcsövek meghajtásánál is felesleges a 0,7 Hz-es átvitel...
Köszönöm szépen!
Gondolom az ef22 és az ebl21 közé be lehet építeni egy hangszinszabályozást,mondjuk a 100nf-os kondi és az 1k-os ellenállás közé.
Rendben, kicserélem. A legszebbet most vettem észre: amikor nagy hangerőnél elkezd "belengeni", a pákaállomást mellette is elkezdi ütemre vezérelni, az oszcilláció ütemére kapcsolgatjaki/be a fűtést.
Köszi!
Akkor azt mondod,hogy nincs értelme vele bajlódni,mert érdemben nem változtat semmit? A helyzet az,hogy van egy kiszuperált konzol,rajta a foglalatokkal.Tehetnék elé mondjuk egy ecc83-at is,de nem akarom összefurkálni.Így csak egy tiszta csatornát kapok.
Esetleg,ha a két cső közé hangszin helyett egy 1M-s potmétert raknék be?Akkor mindkét cső hangerejét tudnám szabályozni.Kérdés az,hogy mennyire torzít,de ez úgyis akkor derül ki,ha megépítem.
A Gain miatt úgyis kell a két cső közé potméter. Bár igaza van a Zolinak, hogy ha vágod a hangot a hangszínnel, akkor szegényebb lesz, de pont erre való. Ha elég egy Tone poti, akkor tegyél a két cső közé egy 1M-47nF soros tagot, az 1M-s ellenállás a poti, és a középső lábát rákötöd az egyik szélsőre (hogy melyik szélsőre, az attól függ, Neked hogy lesz jó..) Amelyikre van kötve, abban a szélső állásban lesz fényes a hang. Ja, én lineáris potit tennék,a logaritmikus elég érdekesen szabályoz, és nem túl jól. Bár kérdéses a szükségessége ennek, hiszen a gitárodon is lennie kell legalább egy Tone potinak..
Igen,van a gitáron tone poti.Azt én is észleltem,hogy a logaritmus potik érdekesen viselkednek.Egyenlőre elég lesz csak a hangerő közéjük,aztán majd úgy is meglátom.A segítséget mindkettőtöknek köszönöm!
Majd beszámolok a fejleményekről.
Az EBL-nek nincs rácslevezetője.........
Üdv!
Légyszi erősitsétek meg, vagy cáfoljátok elképzelésem: ha sorba kötök 2 db 100 mikro 250 voltos elkót, azt 50 mikro 500 volra használhatnám? Ugyanis amit épitek az anódfesz 450 v lenne.
Igen, úgy valahogy
Sziasztok!
#1209508-as kérdésre valaki tudna nekem válaszolni? Köszönöm szépen![quote]Sziasztok! Adott ez az erősítő, AB1 osztályba sorolással 50mA nyugalmi árammal. A csatolt táblázat alapján, ha 60mA körüli beállítást adok neki akkor csökken a teljesítmény viszont A osztályba vagy közelébe kerül. A nagyobb áram több munka, rövidebb csőélettartam. A passzív alkatrészek megfelelő értékűek, mi buktatója van a dolognak még? Köszi!
Igen, Az esz százhuszönöt az csöves
![]() 30g terhelés, igen rövid élettartam, valami epoxiba öntött csövek, lehet sok NOS M zárolt csőnek ezért nincs felirata, mert 10-20 kiolvasztást-karbantartást megélt.
Helló !
Olvastam hogy a kimenőre szoktak rakni 1-200 Ohmos terhelést, a kimenőtrafó védelmére. De ha két kimenete van ? (gitár, 8-16 Ohm) Ugye akkor a nem használt, az folyamatosan fogyasztóként működik. Ez nem gond ?
Ebben az esetben a két legszélső közé rakjuk, hisz 8-16 ohmos kimenőnél a 8 ohm csak egy kivezetés.
:worship:
|
Bejelentkezés
Hirdetés |




