Fórum témák
» Több friss téma |
Fórum » Kapcsolóüzemű táp autóba Hi-Fi-hez
Építettem egy 12-300V DC tápot, trafó nélkül megmértem a feszültségeket - jelalakokat...minden jónak tűnt de mikor a trafoját is beleraktam akkor a 12Vra és 3Aes korlátra beállított labortáp megszólalt és leesett 5Vra a bemeneti feszültség és 3A-re az áramfelvétel.
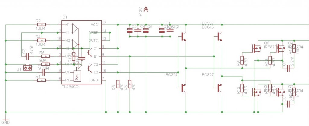
Néhány paraméter ami fontos lehet: fetek: IRF3205 meghajtás: tl494+bc327+bc337 frekvencia: 75kHz szekunderre nem tettem egyenlőre semmit. A TL494 folyamatosan maximális kitöltésen megy, de ha leveszem kb 1-2%ra akkor is eszik legalább 0.5A-ert. Próbáltam másik trafóval, gyári trafóval, ATX táp trafóval stb. Nem tudom mi lehet a probléma. Teszek fel jelalakot trafó nélkül, hátha van ötlete valakinek. Trafós jelalakot nem rakok mert felesleges 5Vról nem működhet korrektül.
A képek, amiket föltettél, nem sokat érnek. Nem látszik rajta semmi. Csak sejteni lehet velemit. Jó lenne egy kapcsolási rajz.
Ha nem volt trafó ezeknél a jelalakoknál, akkor miért tűnik a jelalakod olyannak, mintha a szekunderen mérték volna? a kitöltési tényeződ nagyobb mint 80%. Vagy hol melyik ponton mérted ezeket? Különben ha trafó nélkül minden ok, akkor csak a trafóval lehet valami gáz. Pc tápból is létezik flyback, annak a trafója nem jó ide. Tegyél be egy kapcsolási rajzot is. Ne kelljen már mindent kitalálni.
Azon a nyákon elég messze van minden egymástól. A jelalakot hol mérted? Jó lenne némi infó róla mert csak egy ütem látszik, ennek meg ugye ellen ütemben kéne menni.
A képek a két FET g-s jelalakjai csak két csatornás módban mértem ezért látszik mindkettőé.(41.6% a kitöltés, összesen 83.2%) Épp ezért vagyok tanácstalan mert így helyből minden jónak tűnik, a jelalakok elég szépek. Trafót magamnak tekertem egy félhídba valót aminek jónak kellene lennie, de mégsem megy.
Próbáltam félhidas ATX trafót, de azt is hogy egy üres magra tekertem 5-5 menetet, sőt több magot is belepróbáltam. A royer oszcillátorral 32kHz-en működött az ATX táp trajója 12Vról 1A áramfelvétellel. Mellékelem a kapcsolási rajz ide való részét.(a szép az az egészben hogy ez egy más példányban már működött)
A jelalakok közvetlen a FET-ek gate source-e közt mértek. A szkóp képen mindkét fet jelalakja látszik a két gate-et két csatornával mértem.
Még amit próbáltam hogy minimális kitöltéssel, de a FET-ek így is melegedtek. Jah még annyit probáltam hogy visszavettem 45kHzre de nem változott a szituáció. A DTC lábnál azt a csatit használom ki-be kapcsolónak.
Nem lehet, hogy a 2 primer gerjesztő tekercs nem jó irányba van bekötve? Úgy értem, hogy az egyik tekercs maradjon úgy ahogy van, de a másik tekercs 2 végpontját meg kell cserélni.
Ha az el van b..sva, akkor az kifekteti a tápot.
Tegyél rá egy ismert ellenállást a trafó helyett és nézd meg úgy hogy mekkora áramot vesz fel. Ha úgy jó, akkor a trafód nem jó.
Próbáltam megcserélni a végpontokat, de nem vezetett eredményre. Raktam bele olyan trafót ami már működött hasonló tápban, ergo a vezérléssel lehet valami, de nem tudom mi lehet mert a jelalak tökéletes. megprobálom a 494-et kicserélni majd, plusz külön tápról táplálni a vezérlést.
Valakinek nincs ötlete a bal felső sarokban lévő PR1 poti szerepéről?
Mivel nincs visszacsatolás, szerintem azzal állítod be a kitöltést fixen.
Igen először én is azt hittem de nekem csak annyit csinál, hogy vagy 0% vagy 60% a kitöltés. És nem bírok rájönni hogy miért.
Valoban nincs visszacsatolas, de a PR1 a kimeneti feszultseget hatarozza meg kozvetetten. Megkeresem az erositom kapcs rajzat, hatha hasznalhato szamodra is a belso tapja. Valodi nagy teljesitmenyu erosito, jo parameterekkel. Errol lenne szo: Pioneer GM-X924
Es ilyen a belseje, kb a feletol jobboldali resz csak a tapegysege. Pioneer GM-X924 belseje
Nekem valamiért nem állítja a kitöltést! vagy 0% vagy 60% és ennyi. Nem találom hol lehet a hiba.
Szerintem ez a fetek leégésekor (zárlatos) kapcsolja le a tápot. Próbáltad már meg terhelni rendesen, hogy mi változik úgy a potival?
Még nem tudtam mivel beterhelni úgy rendesen. És akkor nekem most mi határozza meg a fix 60%-os kitöltést?
A 494smps_1 az ami rendesen működött, a 494smps_2 pedig az ami nem szeret működni, pedig jónak tűnik. Azért raktam be a nyák rajzolatról a képet, hogy látszódjon a vonalvezetés, tudom hogy a másodiknál nem épp ideális de okozhat ez ekkora anomáliákat? amint lesz időm kipróbálom a vezérlést levegőben vezetve.
Lehetnek gázok a nyáktervtől. Nekem a fetek közti source összekötők tűnnek vékonynak. Az a baj, hogy az utolsó fet eléggé megrángatott tápot kap. Nem melegszik az jobban mint a többi?
Mi a gondod vele? Milyenek a jelalakok?
A source összekötőit át szoktam húzni rézdróttal és az egészet átónozom, igaz ez itt még nem történt meg. Egyenlőre két FET van benne nem négy, a jelalakokról tettem fel képet, szépek a TL lábaitól egészen a fetek gate-ig, trafóval még nem néztem jelalakot mert lekorlátozott a labortáp, 5V-ra a feszültséget és így nem várható korrekt jelalak ezért nem csináltam trafóval.
A gondot azt fentebb leírtam, hogy trafó nélkül szép és jó minden, trafót beteszem és 5V-ra esik a kb 3A-es áramkorlátra beállított táp, de a trafókat cserélgettem olyanra is ami más tápban gyönyörűen működött.
Ja, most már emlékszek.
Szerintem továbbra is a trafóval lesz gáz.
Valaki tudna-e nekem 65 volt-+ ra kocsiba 300wattos tápot?
Rajz kell, vagy a kész táp? Mennyit szánnál rá?
Szívem szerint egybe menne minden a panelen. Szóval rajz, meg azért tanulni is szeretnék.
Sziasztok! Kocsiba szeretnék építeni egy tápot, és a legegyszerűbb megoldást kerestem. Végül elhatároztam hogy EZT fogom megépíteni. Itt is olvastam hogy többen megépítették, szóval működőképes kell hogy legyen. A táp résznél elakadtam, mert nem tudom hogyan kell bekötni a PC-táp trafóját. Idáig jutottam: kép. A trafó GND-jét kéne valahova bekötni és ebben kérném a segítséget.
+12V-ra.
A gate kisütő tranzisztorok érdekesen vannak bekötve a kapcsolási rajzon. Jobb lenne a hatásfok ha a 33Ohm-ok után lennének.
Megoldódott
TL494 + meghajtó tranyókat kicseréltem és voila azóta tökéletes, számomra megmagyarázhatatlan..... 0.2A üresjárati áramfelvétel, 2x3 menet primerrel 30 perc alatt 30 fokos volt a trafó, fetek hűtés nélkül jég hidegek.(most már benne van mind a 4). Valóban nagyon jó minőségűnek tűnik ez a vas, ahogy valaki írta is. (ez a forwardból bontott mag)
Egyiket +12V-ra és a másik meg megy a diódákhoz mint GND?
Na örülök neki. Melyik is az a mag? EI33? Annak a keresztmetszete 1,1cm2 körül van. Azon gondolkozok, hogy mi lenne, ha megpróbálnád 2X2 menettel, és magasabb frekivel. A 30 fok tökéletes sőt. Kicsit kevés is.
Milyen frekin jár most a trafó? A TL 494 CT és RT lábán mekkora érték van? Csak azért kérdezem, mert a 494-nél az órajel fele a trafón lévő freki.
Nem EI33 hanem valami ismeretlen, egy 250W-os 1T forward tápban volt. Keresztmetszetre elég picike, holnap megmérem ha előttem lesz.(de talán még 1 sincs...) A TL494-en dupla freki van 150kHz, a FET-ek kapnak 75kHz-et, de ugye a trafó frekije is 75kHz ebben a topologáiban. Dobok majd fel képet a magról is, ezen felbuzdulva ezt fogom használni az aktív hangfalakba szánt rezonáns tápokba is, mert van belőle legalább 10db.
De van 2. Melyik megy a +12V-ra? Hogyan mérem ki?
|
Bejelentkezés
Hirdetés |

















