Fórum témák

» Több friss téma
Fórum » DC-DC konverter
 
Témaindító: Placi84, idő: Nov 10, 2005
Témakörök:
Lapozás: OK   46 / 133
(#) AccessDenied hozzászólása Ápr 20, 2012 /
 
Nekem csak egy gyors válasz kéne valakitől, aki ezt a fórumot már végigolvasta. Kaptam egy pille könnyű 16"-os alu koffert, és bele építenék egy 15"-os monitort, meg egy asztali gép belét, és egy pico psu-hoz hasonló egyszerű, kicsi DC-DC konverter kellene, ami mondjuk 12V-os tápból megcsinálja majd az 5V-ot és a 3,3V-ot. A problémát abban látom, hogy az alaplapok használják a 12-5-3,3v közötti feszültségeket is, nem csak 12-0, 5-0, 3,3-0V között terhel, most mértem meg. Szóval ilyen célra használható DC-DC konvertert hol találok a fórumban, merre keressem? Valami olyasmi megoldást szeretnék, ahogy az alaplap is szabályozza a magfeszültséget, 1 FET, 1 tekercs, 1kondi. Bővebben: Link ha jól gondolom, ez is így működik nagyjából, csak a negatív ágat szabályozza?
(#) _vl_ válasza AccessDenied hozzászólására (») Ápr 20, 2012 /
 
Idézet:
„A problémát abban látom, hogy az alaplapok használják a 12-5-3,3v közötti feszültségeket is, nem csak 12-0, 5-0, 3,3-0V között terhel, most mértem meg.”


Ebben nem kéne problémát látni, ezzel semmi gond nem lesz (amúgy nem nagyon hiszem el, amit írtál, meg azt sem értem, hogy tudtad ezt megmérni).

Kell kettő darab táp, az egyik csinál 5V-ot a 12V-ból, a másik meg 3.3V-ot a 12V-ból. Mivel a GND közös, így az 5V és a 12V között pont 7V lesz, az 5V és a 3.3V között meg 1.7V.

Azért bennem felmerül rögtön a kérdés, hogy hány ampert is kéne tudnia annak az 5V-nak meg a 3.3V-nak, mert nagyon nem mindegy, hogy 1-2A-es, vagy 15-20A-es tápot kéne gyártani.
(#) Inhouse válasza AccessDenied hozzászólására (») Ápr 20, 2012 /
 
Idézet:
„az alaplapok használják a 12-5-3,3v közötti feszültségeket is, nem csak 12-0, 5-0, 3,3-0V között terhel, most mértem meg.”


Huhh, na az szép lenne....szerintem mellénéztél valamit...

Üdv
Inhouse
(#) AccessDenied válasza Inhouse hozzászólására (») Ápr 20, 2012 /
 
Majd mindjárt lemérem még egyszer, és közbe lefotózom. _vl_ addig emészd a képet, amit csatoltam. Nem kell sok ampert tudnia a dolognak, mert az egész PC 20W-ot fogyasztott, 25-öt terhelés alatt.
(#) _vl_ válasza AccessDenied hozzászólására (») Ápr 20, 2012 /
 
Mondom a problémát ezzel a kapcsolással: a rajzon a 12V GND-je és a kimenet GND-je nem köthető össze (mivel nagyjából a +-ok vannak összekötve, eltekintve a vezérlő sönttől, és a kimenet GND-jét vezérli az áramkör).
A PC tápban össze van kötve, a PC alaplapodon vagy össze van kötve, vagy össze kell kötnöd a tápban. Ergó ez a kapcsolás ebben a formában nem jó neked.

Természetesen léteznek olyan DC-DC kapcsolások, amiknél a kimenet és a bemenet GND-je össze van kötve; neked is ilyen kell.
(#) AccessDenied válasza _vl_ hozzászólására (») Ápr 20, 2012 /
 
Na akkor most már értjük egymást :yes: Ezért mondtam, hogy ez a kapcsolás nekem nem jó, mert a negatív ágat szabályozza, nem közösíthetem a két GND-t, mert a pozitívak közel azonosak. Ez a kapcsolás tökéletes lenne, ha a pozitív ágat szabályozná, azért írtam, hogy valami hasonlóra lenne szükségem, ha itt a fórumba már lett volna.
(#) AccessDenied válasza Inhouse hozzászólására (») Ápr 20, 2012 /
 
Igazad van, most lemértem még egyszer, tévedtem. Csatolom a képeket. Azért a 20W fogyasztás megvan. 1,2-es cerka van a gépbe, meg egy hálókártya, és 384MB ram, ezt felbővítem 512-re, megy rá egy xp, és beköltöztetem az alu kofferbe. Mondjuk szereznék hozzá egy 12v 8A töltőt, és arról kellene akkor legalább egy 5V-ot csinálni, a 3,3-at meg lehet hogy fesz stabbal, vagy pár diódával csinálnám meg az 5V-ból. Csak tervbe van, hogy esetleg belerakok egy 7,2Ah szünetmentes akksit, és jó lenne, ha arról is menne. (GND felé 4,29A folyik, ha nem látszódna a képről)
(#) _vl_ válasza AccessDenied hozzászólására (») Ápr 20, 2012 /
 
http://ark.intel.com/products/27168/Intel-Celeron-Processor-1_20-GH...Hz-FSB

Az 1.2-es "cerka" 32W-ot is felvehet egyedül (és más is van azon az alaplapon). Ezt a CPU 99%-ban a 3.3V-os tápból fogja felvenni, tehát csak a CPU-ra kéne ott min. 10A-t számolni...

Nem lehet úgy tápegységet építeni, hogy multiméterrel megméred, üresjáratban mennyit vesz fel, és ahhoz méretezed a tápot. A multiméter sem okés, szkóppal kéne megnézni a csúcsokat, mert a tápnak bírnia kell azokat is.

Szerintem 10A-re nem akarsz sem diódás, sem stabilizátoros tápot...
(#) AccessDenied válasza _vl_ hozzászólására (») Ápr 20, 2012 /
 
Terhelés alatt se sokkal több. Nem is gondoltam, hogy üresjárásra kell méretezni, csak viszonyításképp mértem. Terhelés alatt talán 2,2A-ig ment fel a 3,3V-os áram. Van 10A-es fesz stabom, több is, csak 12>5V között sok lenne a veszteség, ezért szeretnék oda valami konvertert, és esetleg a 3,3V mehetne az 5V-ról fesz stabbal.
(#) AccessDenied hozzászólása Ápr 21, 2012 /
 
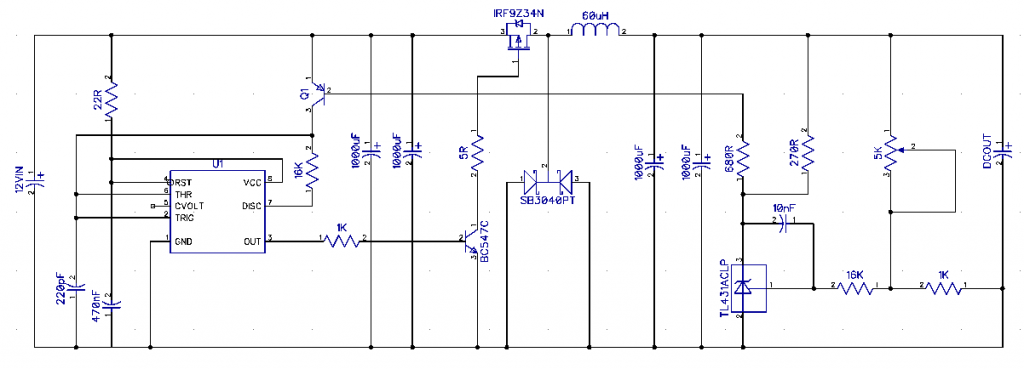
Szerintetek ha ezt a kapcsolást átalakítanám a csatolt rajz szerint, akkor működne? Plusz ha jól sejtem így már lehetne közösíteni a földeket, ha ATX táp szerű 12-5-3,3V kellene.

Most vettem észre, hogy a védő schottkyk lemaradtak...

kapocs.png
    
(#) lazsi válasza AccessDenied hozzászólására (») Ápr 21, 2012 /
 
Azok a Schottkyk nem védelmet látnak el, hanem a működéshez szükségesek!
A periódus egyik részében az áram útja:
12V - FET - tekercs - kimenet
A periódus másik részében:
Schottky - tekercs - kimenet

Az átrajzolt áramkörben a 3db. 0.1 Ohm elhagyásával lemondtál a túláram figyelés lehetőségéről.

A Q1 folyamatosan nyitva van (E-e 12V-on, B-a pedig 5V és 0V között feszültségen egy pár 100 Ohm-os ellenálláson keresztül), tehát nincs szabályozás! Az U1 körüli elemek által meghatározott frekvencia és kitöltési tényező állandó, sem a bemenőfeszültség, sem pedig a terhelés hatására nem reagál, vagyis nem lesz stabil a kimenőfeszültség.
(#) AccessDenied válasza lazsi hozzászólására (») Ápr 21, 2012 /
 
Ja igen, egy kondi rossz helyre ment, de a kapcsolás alapján nem változtattam, és az meg szerintem már ki lett próbálva. Arra gondoltam, hogy ilyen kiegészítőkkel tudná már tudna helyettesíteni egy ATX tápot.
(#) lazsi válasza AccessDenied hozzászólására (») Ápr 21, 2012 /
 
A Q1 tranzisztor emittere +12V-on van.
A Q1 bázisa, ha a TL431-es nem folyik áram, akkor kb. 1kOhm (680 Ohm + 270 Ohm) ellenálláson keresztül kapcsolódik a +5V-ra. Vagyis a Q1 annyira ki van nyitva, amennyire csak lehet. (Ha a TL431-esen áram folyik, akkor az csak tovább erősíti a hatást.)
Mindebből következik, hogy az áramkörödben nincs semmilyen visszacsatolás: a terhelés bármilyen megváltozására semmivel sem reagál.

Ezzel szemben az eredeti kapcsolásban a Q1 bázisánál lévő ellenállások (680 Ohm és 270 Ohm) a három 0.1 Ohm-os ellenállás másik oldalán van. Vagyis csak akkor kezd vezetni, ha a kimeneti áram eléri (durva becsléssel) a 18 A-t. Ennél kisebb áram esetén a TL431-es is beleszól, vagyis a kimeneti feszültséget figyelve azt stabilizálja.
(#) AccessDenied válasza lazsi hozzászólására (») Ápr 21, 2012 /
 
Kezdem érteni. És ha a 270ohmos ellenállással nem az 5V-ra húznám fel a tl431-et, hanem a 12V-ra? Az jó kellene, hogy legyen. Ha minden igaz, akkor a potival beálított értéknél (ami most legyen az 5V-os kimenethez tartozó érték) a tl431 kimenetén épp 12V kellene akkor legyen, és ha a fesz alá süllyed 5V-nak, akkor a tl431 kimenete is alá süllyed a 12V-nak, ezzel nyitja Q1-et, ami beindítja az 555-öt, és rátöltöget az 5V-on lévő kondikra, plusz egy kicsit felé is, mert a 10nF-os kondi a tl431-esen nem hagyja, csak lassabban felemelkedni a feszt?
(#) luluzulu hozzászólása Ápr 24, 2012 /
 
Sziasztok.

Szeretnék építeni egy DC DC konverter ami 12DC ből csinál +-35DC,

Terv:
NE555 IC vezérlés(Meg oldható hogy a feszültség negatív ágba menyen???)

2N3055 Tranyók

9V primer, 2*29V szekunder Trafó.

A többi meg Graetz + Puferek....
(#) gordonfreemN válasza luluzulu hozzászólására (») Ápr 25, 2012 /
 
Negatív step up konverter nem jó? (a pozitív mellé term.)
Mi lesz ez, autós erősítő, vagy power LED?

Idézet:
„Meg oldható hogy a feszültség negatív ágba menyen???”
Nem találtam erre utaló jeleket az adatlapon, szóval (véleményem szerint) nem.
(#) gordonfreemN válasza luluzulu hozzászólására (») Ápr 25, 2012 /
 
Ha szimmetrikus táp kell, akkor nem lesz jó a step up/down konverter.
Viszont tekercset négyszöggel nem ajánlatos meghajtani, esetenként le is éghet.
Az 555 pedig nem tud szimmetrikus trigger jelet.
(#) AccessDenied válasza gordonfreemN hozzászólására (») Ápr 25, 2012 /
 
Márpedig az inverterek 80%-a négyszögjellel megy, és az összes kapcsoló üzemű táp. Az 555 kimenetét 50%-os PWM-re állítva lehet vezérelni 2db N-fetet, úgy, hogy az egyik gate-jét egy pnp tranzisztorral vezéreljük, a pnp tranzisztort pedig az 555 kimenő jelével, így felváltva vannak nyitva a fetek. Aztán a két N fettel lehet hajtani egy dupla primeres trafót. N fetet meg olcsón lehet bontani rossz pc alaplapról. Az meg hogy szimmetrikus kell hogy legyen a kimenet, az csak annyit jelent, hogy két szekunder kell legyen, ha jól tudom a step-up konverter csak annyit jelent, hogy kisebb feszültségből állít elő nagyobbat.

Szinusz jellel se ajánlatos meghajtani egy tekercset, mert esetenként le is éghet. Az a legjobb, ha nem hajtod meg semmivel a tekercset, mert akkor nem ég le :yes:
(#) Bubu54 válasza luluzulu hozzászólására (») Ápr 25, 2012 1 /
 
Udv,

van a szamodra egy megfelelo kis kapcsolasom ami 200W-ra kepes es +-30V-ot ad le. Autos erositonek hasznalatos. Ma este felteszem neked miutan hazaertem, ha erdekel a dolog.
(#) luluzulu hozzászólása Ápr 25, 2012 /
 
Bubu54
Igen érdekel.

Egy drb TDA7294 kell hogy meghajtson, de tulajdonképen nem autó erősítő hanem csak úgy ha kimegyünk a szabadba ne maradjunk zene nélkül

Tranzisztoroknak ezek jók lesznek a 2N3055 helyet?
Bc327
IRFZ44
(#) gordonfreemN válasza AccessDenied hozzászólására (») Ápr 26, 2012 /
 
Valóban nagy kurtaságokat írtam (lehet kimeríti az orbitális hülyeség fogalmát is), de a lényeg, hogy zenés erősítőnek a meghajtására nem a legjobb a meredek, szögletes jel(555), bár ha nagyon botfülűek mint én, akkor elviselik.
Volt egy kis elírásom is, de igen, a step up felfele konvertál, a step down meg lefele. Negatív feszültséget is tud némelyik.
A szimmetrikus valóban két szekundert igényel, pl zenés erősítőnél.
De "trehány" megoldásként lehet egy szekunderes is, amiből +/- állítasz elő.
Amúgy a megoldás, amit írsz, érdekel, írod, hogy az egyik FET gate-jét a pnp tranyóval vezéreljük, és a másik FET-et?
(#) AccessDenied válasza gordonfreemN hozzászólására (») Ápr 26, 2012 /
 
Másik fetet lehetne simán a kimenettel hajtani, nem? De lehet hogy 1-1db bc337-bc327-ból, meg a tövükbe 1-1 kondiból kialakított fet driver körrel hajtanám őket. Egyébként a négyszög jel lehet rosszabb kicsit a trafónak, de jobb a szűrésnek. Szerintem Bubu54 a TDA7294-nél is alkalmazott invertert belinkeli, és az jó lesz. Persze az rendes nagy frekis kapcsolóüzem, amit én mondok meg csak egy kis egyszerű 50-1000Hz-es sima vasmagos trafóhoz jó maximum
(#) Bubu54 válasza luluzulu hozzászólására (») Ápr 26, 2012 /
 
Udv,

sajnos tegnap este nem tudtam feltolteni valami van a nettel odahaza es nem nagyon tudok netezni, amint sikerul megcsinalnom felteszem neked
(#) luluzulu hozzászólása Ápr 26, 2012 /
 
Mekkora frekvenciával hajtható egy sima vasmag trafó?
(#) cimopata válasza AccessDenied hozzászólására (») Ápr 26, 2012 /
 
Idézet:
„Márpedig az inverterek 80%-a négyszögjellel megy, és az összes kapcsoló üzemű táp.”


Minden inverter négyszögjellel megy.

Idézet:
„Az 555 kimenetét 50%-os PWM-re állítva lehet vezérelni 2db N-fetet, úgy, hogy az egyik gate-jét egy pnp tranzisztorral vezéreljük, a pnp tranzisztort pedig az 555 kimenő jelével, így felváltva vannak nyitva a fetek.”


Elég egy kis eltérés a az 50% tól és máris telítésbe megy a magod és elszáll a p.ba az egész. A fetek közti holtidőről már inkább nem is beszélek.

Nem baj ha nem értesz hozzá de legalább rossz ötleteket ne adj másoknak.

luluzulu!

Nézz át a kapcsolóüzelű táp autó hifi erősítőknek témába ott megtalálod ami kell.
Ami neked kell már rég kitaposott ösvény, ha kezdő vagy kár új megoldásokba fáradtságot fektetni.
(#) AccessDenied válasza cimopata hozzászólására (») Ápr 26, 2012 /
 
Fogadunk, hogy nem történik telítés, ha kicsit eltérek az 50%-tól?
(#) luluzulu válasza cimopata hozzászólására (») Ápr 26, 2012 /
 
Tudom hogy kitaposott de én ilyen téren szeretek szélbe szembe pisálni, még ha a végén meg is fordulok de...
Nagyon egyszerűre akarom...
555IC a két IRFZ44FET, Két primer/secunder Vasmagos trafó. Hatásfok nem nagyon érdekel...
(#) AccessDenied válasza luluzulu hozzászólására (») Ápr 27, 2012 /
 
Esetleg csinálhatod ezt is. Bővebben: Link
(#) luluzulu válasza AccessDenied hozzászólására (») Ápr 27, 2012 /
 
Láttam már ezt a kapcsolást. Sokkalom a tranzisztorok számát, nem kell nekem ilyen nagy teljesítmény.
Most a FET-es meg oldás áll a legközelebb a szívemhez.
Bővebben: Link Ez tetszik eddig legjobban. Csak kb 500-1KHz Frekvencián és IRFZ44N-rs FETekel,meg BC327Pnp tranzisztoral . Két drb egyenként 50A teherbírással bőven sok... Nekem csak maximum 200W kell hogy le agyon.

Ezekkel az adatokkal kell valamit változtatni az ellenálásokon?
(#) AccessDenied válasza luluzulu hozzászólására (») Ápr 27, 2012 /
 
Nem jön be a link, ha lesz időm, a hétvégén összerakom a kapcsolást, amit kigondoltam, és kipróbálom. Úgy látom mindenkit nagyon érdekel a sima vasmagok 50Hz fölött járatása, próbálgatni kellene.

szerk: mostmár jó

majdnem pont így gondoltam a rajzot
Következő: »»   46 / 133
Bejelentkezés

Belépés

Hirdetés
XDT.hu
Az oldalon sütiket használunk a helyes működéshez. Bővebb információt az adatvédelmi szabályzatban olvashatsz. Megértettem