Fórum témák
» Több friss téma |
Nem akarok kötekedni, de PWM esetén mindig 12V lesz a "vezérlőfeszültség", csak időben fog változni! Ettől PWM a PWM. Itt csak pólusváltással lehet megváltoztatni a feszültség polaritását! Ehhez vagy relé, vagy "H" híd kell!
Vagy egy kis mechanika, ami szintán már vagy 100x ki lett sok helyen tárgyalva, és pl. az F1-es is igy oldja meg a feladatot. Azaz a gomb elforditása váltja a polaritást, és ugyanaz az egység vezérli a feszültséget (az adott esetben a PWM-jelet - pl. egy tolopotival.)
Ezt a kapcsolast mar belinkeltem egy parszor ide is oda is.
S ezen kapcsolas azt is csinalja amit kersz tole Idézet: „Azaz a gomb elforditása váltja a polaritást, és ugyanaz az egység vezérli a feszültséget” , de ez egyaltalan nem PWM! Ha veszuk a legegyszerubb, rajzot, es a jobb oldalon levo FET-motor duot nem veszuk figyelembe. Mond el nekem legyszives hogy itt hogyan oldanad meg a polaritas valtast -mert ez viszont mar PWM szabalyzo lenne-.
Mielőtt még toroknak ugrás lenne...
Mechanikailag a legegyszerűbb megoldásnak az tűnik, hogy fogod a pwm kapcsolásodat, és rákötöd a sínpár egyik sínjére. Eddig elérted, hogy lehet egy irányba szabályozni a motor sebességét. Ha most ugyanezt megépíted mégegyszer, és rákötöd a másik sínre, akkor az előzőtől függetlenül tudod ezt is szabályozni. Na és most jön a barba-trükk! A két pwm fokozat potmétereit egyetlen sztereo potméterrel helyettesítsd, de ellentétes bekötéssel! Ha most a poti egyik végállásban van, akkor az egyik pwm fokozat teljes gázon megy, a másik nullán (pl. előre teljes gáz). Ha most áttekered a másik végállásba, akkor a másik megy teljes erővel, és az első nullával, tehát hátramenet. Középállásnál mindkettő azonos erővel rángatja a vezetéket, ezért a feszültségkülönbség nulla lesz, a motor meg sem moccan. Tehát egyetlen sztereo potival megoldottad a szabályozást, és az irányváltást is! Kis kiegészítés, hogy ha 555 helyett 556-ot használsz, akkor egyetlen tokba belefért az egész. Enjoy!
Szia Sargarigo!
Itt-es sehol mashol- reszemrol nem lesz toroknak ugras...... inkabb megkoszonom szives felvilagositasom ![]() Az egyik PWM "+" es "-" vezeteket kotom a sinparra, ez tiszta. a masik PWM "-" es "+" vezeteke is rakotheto? Szerintem csak abban az esetben ha a 2 PWM 2 kulon galvanikusan levalasztott tekercsrol uzemel. Csak nem irtam hulyeseget...........
Még akkor sem, mert a motorral van párhuzamosan egy dióda. Ez az egyik pwm tápra nézve rövidzár lesz.
A jó megoldás a hídkapcsolás. A híd két, kimeneti pontját kötöd a sínekre.
Szia!
A problémád megoldására a következőt javasolnám: http://www.hobbielektronika.hu/forum/topic_hsz_1219589.html#1219589 Avagy használhatnád ezt az IC-t is: http://www.datasheetcatalog.com/datasheets_pdf/L/6/2/0/L6202.shtml Modellvasustat közvetlen is elvinne. Van még nagyon sok ilyen kapcsolás és vezérlő IC.
Azért ennél a megoldásnál az órajeleket is szinkronizálni kell, különben eléggé össze-vissza fog menni az a mozdony!
Ghoost: Félre értesz! Mivel a két pwm közös tápról jár, közös nekik a +ut, és a gnd pontjuk. A sínre kötöd az egyik pwm "+"-át, a másikra meg a másik pwm "+"-át. Amikor az egyik bekapcsolt állapotban van (+), akkor a másik testet ad, és fordítva is.
katt: A híddal egyet értek, egyik félhidat vezérli az egyik pwm, a másikat a másik. Mi van ezzel a diódával? Hova van ez kötve?? Én csak egy mezei dc motorra számítottam. JZoli: Órajel szinkronra szerintem nem lesz szükség, mert a motort csak a rákapcsolt áram középértéke érdekli, ha véletlenül egy pillanatra csúszás lépne fel, véleményem szerint nem okoz észrevehető problémát. De ki kell próbálni.
Ezt rajzold le, mert egyáltalán nem értem.
A korábban belinkelt 555-tel működő kapcsolásokban a motorral párhuzamosan van kötve egy dióda. Ez arra szolgál, hogy amikor kikapcsol a FET, akkor a motor árama tudjon hova folyni. Különben jó nagy túlfeszültségek lehetnek, amik tönketehetik a motor szigetelését, meg a FET-et is.
szia
Hivatkozva az elobbrebb talahato hsz-ra, en is kerem szepen hogy rajzolj egyet, mert nekem se vilagos a dolog, mint azt jeleztem is ![]() En igy ertelmeztem amit leirtal. De a PWM "-"-ot hova kottom?
Lerajzoltam a fentebb linkelt "legegyszerűbb" rajz átalakításával.
Az első kép mutatja a két darab félhidat, amit ha egybe kötünk, akkor lesz belőle egyetlen H-híd. A tranzisztorokat megfelelően vezérelve a motor kapcsait vagy tápra, vagy testre húzzák. Ha egymáshoz képest ellentétesen állnak, akkor a motor forog, ha viszont mindkét oldal ugyanúgy áll (vagy tápon, vagy testen), akkor a motor nem mozdul. Ha a tranzisztorok vezérlését a pwm látja el (2. ábra), akkor a motorra kerülő áram középértékével lesz arányos a motor fordulatszáma. Itt is igaz azonban, hogy a két oldal _különbsége_ lesz a mérvadó! Ha egyszerre járnak, akkor nincs különbség közöttük, így a motor állva marad. A harmadik ábra az egész eddigieket mutatja egybegyúrva. Ebben a formában nem tudom hogy hibátlan-e, ha az eredeti működött, akkor ennek is kellene. Az 555 nem az én világom A motor körül a négy dióda hivatott arra, hogy megfogja az indukált feszültség csúcsokat, így megvédve a félvezetőket. Érdemes ide gyors diódákat tenni, nem kell hogy nagy áramúak legyenek. A rajzon szereplő két potit kell egy sztereo potival helyettesíteni (egymáshoz képest ellenkezőre bekötve), és akkor jó lesz az irányváltás és a szabályozás is. Tranzisztorok helyett én feteket tennék, hogy ne legyen elmelegedés, és a motor is jobban szereti. Szerintem mindent jól írtam, de majd jön úgyis a cáfolat/megerősítés
Jó az alap elképzelés, de a kivitel nem. A H hidat ugyanarról a PWM generátorról kell járatni, (nem hajthatod két különbözővel, mert soha nem lesznek szinkronban) csak a meghajtás fázisaival kell, lehet játszani. Amikor a jobb felsőt vezérled nyitásba, akkor ugyanabban a fázisban a bal alsót is nyitásba kell vezérelni, ugyanakkor az ellentétes átlóban levő tranzisztorokat zárásba kell vezérelni, mégpedig úgy, hogy az egyoldalon egymással sorban levő tranzisztorok egyidőben sohase legyenek nyitva, ez a H híd működése.
Ha a PWM -nél 50 % a kitöltés, akkor a hídágban lévő motor ugyanannyi ideig akar előre, mint visszafelé forogni, így pont állni fog. Ha a kitöltési tényezőt csökkented, akkor egyik, ha növeled, a másik irányba fog forogni. Tehát a vezérlő jelet invertálva, és megfelelő szinteltolással kell az egyoldalon lévő tranzisztorokra juttatni.
Amit te belinkeltél az valoban nem PWM, de amit én emlitettem az viszont az.
Egy forgathato gombbal egy tolopotit mozgatsz. Amikor a középállásban van a gomb, akkor a legkisebb a PWM kitöltés, a két végállásban meg a legnagyobb (egy PWM generátor 1 tolopoti) - akár egy gözgép, vagy gözmozdony hajtorudja. Most már csak egy átkapcsolot kell a gombhoz eszkabálni, ami a polaritást kezeli - ennyi, semmi extra elektronika, csak egyetlen mezei PWM áramkör meg 1 tolopoti meg egy gomb a kapcsoloval. a többi mechanika, akár egy Märklin epitökészletböl is összerakhato. (Ugyanigy müködik az FZ1, az F2 meg a többi hasonlo trafo is, csak ök nem PWM-t adnak)
Most nincs kedvem utánna keresni, de már több forumom közzétettem a megoldást.
Az alábbi képen a ( ez eagleben nem tudok most jobban rajzolni) A kerék a PWM-et vezérlö tolopotit mozgatja jobbra-balra, a jobb végállásban a a legkisebb a kitöltési tényezö. A PWM kimenete az átkapcsolo also polusaira megy, az átkapcsolo lehet akár egy egyszerü tolokapcsolo is, amit ugy kell felszerelni, hogy a kerék a 0 álláson áthaladva átkapcsolja az agyik állásból a másikba. A kapcolo felsö polusaihoz kötheted a motor (sineket)
Igen, bár a legegyszerűbb pwm alatt inkább azt az egy 555, plusz egy FET elrendezést gondoltam, ez volt korábban ide belinkelve. Amit leírtál, az egy teljes híd, amii eléggé rángatózna ezzel a vezérléssel. A többit pucuka leírta.
A motor fordulatszáma nem az áram középértékkel lesz arányos, hanem a feszültség középértékével.Hogy mennyi áram fog folyni, az attól függ, milyen hosszú szerelvényt kell húznia.
Hello!
Legyen egy egy egyszerű "analóg" megoldás. Már csak egy H-híddal kellene kiegészíteni. üdv! proli007
Persze jó lenne az analóg is, de a kérdrző PWM -et szeretne.
Amit proli007 belinkelt, az pwm... csak analóg opampokkal van megvalósítva.
Bocs, figyelmetlen voltam, csak a szövegre koncentráltam.
http://www.hobbielektronika.hu/forum/files/5c/5c6106f76051d381eded3...dc.jpg
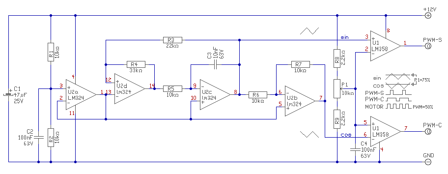
Üdvözlet mindenkinek! Kérdésem az lenne, hogy ennél a kapcsolásnál, ha a földhöz képest pozitívat kap a motor, akkor minden tökéletes, viszont a negatívhoz képest remegve, szakadozva indul. Mi lehet a gond? Potit, motort, TIP127-et, tápot, IC-t cseréltem, nem oldódott meg.
Hello!
- Próbálj meg egy 100nF-os kondit tenni az IC 7-es és 6-os lába közé. - De a táp szűrése nem valami szellemes. A C4 a +- tápot szűri, a C5 pedig a negatívat. Vagy is a C4 negatív lábának (meg a 100nF-nak) nem a hídegyenirányító negatív felén, hanem a trafó középmegcsapolásánál lenne a helye. (C5 pedig fordítva van jelölve.) üdv! proli007
Sajnos nem hozott eredményt a 100n-s kondi. Ami érdekes, ha http://webcache.googleusercontent.com/search?q=cache:Myw_HLRpcFcJ:u...&gl=hu ezt készítem el, és nem 220ohm, hanem 2.2kohmosokat teszek be, akkor jól működik a negatív ágas szabályozás is. Esetleg az első rajzon is próbáljam növelni a két ellenállás értékét?
Hello!
Akkor nem gerjedés okozza a gondot. De ezekben a kapcsolásokban Az OPA követő kapcsolásban dolgozik. A bementek nem közelíthetik meg a tápfeszt. Vélhetően azért jó a 2,2kohm-al, mert így az IC bemenete nem közelíti meg a tápot. (LM358-nál csak a pozitívat nem közelítheti meg, negatívat igen.) Viszont az IC kimenete nem egyformán terhelhető. LM358 plusz oldalon nem megy el a tápig, de terhelhető, negatív oldalon viszont csak kismértékben terhelhető. A bementi problémákat orvosolhatja, ha lenne erősítése a fokozatnak, pld. kettő. Mondjuk a kimenetről a közvetlen visszacsatolás helyett, egy 10kohm a 6-os lábra, és egy 10kohm a GND-re. Ekkor az R1 és R2-őt 4,7kohm-ra lehet cserélni, vagy két 6,2V-os zénerrel stabilizálni a poti két pontját. De ha rángatódzik, az is lehet, hogy valami visszahatás van az áramkörben. Hiszen ha a motor megrántja a tápot, akkor a poti feszültsége is változik. Az eredeti rajzon stabilizálva van a táp, így visszahatás is kisebb lehet. (Bár én a tranyók kollektorát, a stabi elé és nem utána tettem volna. Motoráramot felesleges stabilizálni..) üdv! proli007
Köszönöm a segítséget, elképzelhető, hogy a motor túl erősen terheli a kapcsolást (HP nyomtatóból). Akkor maradok a 2. linknél. Szerencsére még nincs panelon a rendszer, a 2db plusz BC tranzi meg nem bonyolítja jelentősen a paneltervet
Hello!
Apró szépséghiba, hogy a témának semmi köze nem volt a PWM-hez! üdv! proli007
De a villanyvasúthoz igen!
Szia!
Amit a #1220495 szamu hszben teszel koze, es amit a #1220515-ben. az CSAK hasonlit egymashoz! Nezzd csak meg ![]() A bemenet 1-3 laba kapcsolodna a diodahidra, mig a 2 lab a kimenet 1-re. Igazolhatja Proli007-t.
Bocsáss meg, de nem egészen értem. Akkor a rajz a rossz?
|
Bejelentkezés
Hirdetés |
















