Fórum témák
» Több friss téma |
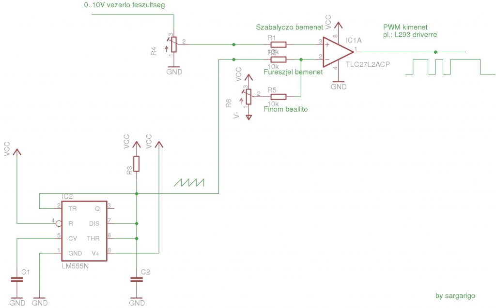
Azért egy rajz nem ártana. Így csak találgatni lehet.
Sziasztok!
Számítógépről szeretnék motorfordulatszámot változtatni, úgy hogy a gépből kijövő jelből PWM-et csinálok. Pontosabban a PWM kitöltési tényezőjét szeretném változtatni a gépből kijövő jellel (gondolom így működne a dolog). Ezt 555-ös IC-vel meg lehet oldani, vagy inkább mikrokontrollerrel kéne nekifeküdni?
Ez így elég hiányos még. Hogyan szeretnéd a kapcsolatot tartani a szerkentyűvel? Soros/párhuzamos/usb port, esetleg hangkártya, vagy rádiósan.. ?
PC-n van valami speckó programod ami erre képes lenne, vagy írsz sajátot? Épp most rajzoltam egyet, ez neked is jó lehet, ha a vezérlő bemenetet kiegészíted egy D/A átalakítóval, és már mehet is az lpt portra.
Igazából egyenlőre még csak a felszínt kapirgálom a témában. Olyan programom van, amivel pl feszültség jelet tudok kiküldeni USB-n keresztül és azt akarnám átalakítani.
Mondjuk igazából az se tiszta, hogy a gépből tudok-e normál feszültségjelet kicsikarni.
Tudsz, ha a hangkártyát használod erre a célra, de akkor védelem kell a kimenetére, nehogy szétlődd valamivel, és csak kb 1V -ot tudsz kinyerni.
Ha párhuzamos portot (lpt) használsz, akkor kell rá egy DA átalakító, ami többféle lehet. A legegyszerűbb szerintem az ún. létrahálózatos, mert csak kétféle ellenállást kell használni hozzá. Ez 5V-ot tud. Természetesen ha kevés, akkor lehet erősíteni is, de ez most nem volt kérdés. Az összes többi megoldás sokkal bonyolultabb ezeknél, valószínű hogy már kontrollert igényelnek.
Üdv!
PWM-el hajtok egy HHO generátort, ami 25-30A-t is fel képes venni. A frekvenciával még kisérletezés zajlik, 1khz-50khz között, és ugye a kitöltési tényező is változik (márhogy válatoztatgatjuk). A gondom az, hogy erre a PWM-re kellene készítenem egy áramkorlátot, hogy pl: a PIC A/D átalakítójával mérném az áramot, és ha eléri a thresholdot, akkor a PIC lejjebb veszi a kitöltési tényezőt (mintegy autómata kitöltési tényező állítás áramfelvétel függvényében.). Ugye ezzel az a baj, hogy söntellenálláson így nem lehet fesz. esést mérni,mivel pulzál rajta az áram, a kérdésem az lenne, hogy esetleg rá lehet-e tenni valamit a sönt ellenállásra, ami kiátlagolja a söntön a fesz. esést?
Szia! Itt a kapcsolási rajz. annyiban tér el, hogy az ic 6-os lába nullára van kötve, mert itt nem játszik az áramfigyelés. Csak azért raktam be az IC-t, hogy rendesen nyissa, és zárja a fetet!
Gondolom, hogy az R3-as ellenállás helyén van a hidraulika tekercs. Ha így van, akkor tegyél vele párhuzamosan egy 4...5 A-es gyorsdiódát úgy, hogy a katódja megy a +12 V felé. ( Különben a tranyó kikapcsolása után a tekercsben tárolt energiát a tranyó eszi meg és előbb-utóbb tönkremegy. A másik, hogy a 12 V-os tápra az előbbi dióda katódjára tegyél egy 1000µF körüli kondi pozitív lábát, a negatívot meg tedd a tranyó source-ra.
Ha nem megy 100%-os kitöltésnél, akkor nézz körül a vezérlésben, mert ott nem jó valami. Ide elég egy IRF 530-is, nem kell bele 500 V-os tranyó.
A dióda természetesen meg van, csak fejből terveztem a panelt, és nem csináltam kapcsrajzot hozzá. Ezt találtam így hirtelen. Kondit tettem a betápra. A vezérlés tuti jó, mert mértem szkóppal a meghajtó IC után. Szerintem tuti az a baj, hogy az 500V-os FET nem bír kinyitni ilyen kicsi fesznél! Egyébként egy kosaras autó vezérlése. Van 4 Joy, 4 ADC bemenetre, és ha elhúzom valamelyik joyt akkor meghúz az adott szekció reléje, és elkezd zárni a fojtó szelep. ezzel bírom egy fojtó szeleppel szabályozni az összes szekció összes irányát! Ameddig megvan a 13,5V addig dolgozik gyönyörűen. de ha leesik a fesz 7-8Vra akkor nem nyit a FET, és ezáltal amint elmozdítom a joyt teljes sebességgel indul meg a kosaras.
Jövő héten ki fogom próbálni a kondit úgy ahogy mondtad! Olyan FET kellene, aminek megegyezik a tokozása az IRFP450-ével.
A legtöbb FET legalább 10V körüli vezérlést igényel! Viszont vannak olyanok amik 5V-al is vezérelhetők ezek nevében van egy plusz L betű, így jelzik, hogy sima logikai jellel is vezérelhető (pl:IRL)! Szerintem akkor neked ilyen típus kellene a szabályzódba.
Hello!
"de ha leesik a fesz 7-8Vra akkor nem nyit a FET" Még szép, feszültség csökkenés figyelés van az IC-ben,, üdv! proli007
Hali!
Az IC kimenetén meg van a fesz, csak a FET nem nyit ki! Kell keresnem egy FET-et ami TO-247-es tokozású, és megy kisebb feszen is.
Szia! Milyen motort használsz? Honnan szerezted? Nagyon tetszik, hogy ilyen kis erős!
Ugyan konkrétan kérdeztél ráma motorra, de itt egy oldal, ahol több fajta motort is be lehet szerezni:Bővebben: Link
Hello.
Németországból behozott akkumulátoros fűnyíróból lehet kiszerelni nagyon olcsón mert általában az akku rossz benne és csak a házat használják fel belőle tovább. Bosch vagy Siemens 12-24-36 voltosak, 800wattos 24 voltos már elég komoly szénkefésben, neodímium mágneses és fele akkora mint az én 12 voltosom, de van kefe nélküli is. Nagyon igénytelenek, még reléről használtam és tesztelgettem rengeteg elindulás-megállás után sem volt forró a tekercs pedig nem kevés ampert vesz fel álló helyzetből. Jobb lett volna a nagyobb feszültségű, de egyszerű építése miatt bevállaltam a nagy amperket Adott volt minden bicikli a kocsiból a 12vlotos 55Ah akku 8pár hónapos) stb stb így még csak a próba penelért fizettem párszáz forintot, fet és egyéb anyagok is voltak itthon.
Elnézést, hogy egymás után írok, törölhető nem probléma, de nem engedte szerkeszteni már.
Jelenleg az áttételem 36km/h van kiszámolva és belőve, érzésre 30 körül mehet alattam, de könnyedén variálhatom az áttételt mert a secunder áttétel kis lánckerék cserélhető, mivel bicikli alkatrészekből van minden felhasználva.Akár vissza is alakíthatom sima biciklire csak a pedál agyat kell kicserélnem és lecsavaroznom a kerékről a nagy lánckereket. Nem tudom érdemes e áramkorlátot csinálnom? Vagy úgyis csak én megyek vele, és finoman kezelem a gáz potit?
Sziasztok,
Terepasztal vezérléséhez szeretnék PWM-et építeni, annó építettem 0-12V-ig szabályzót, de most -12 - 0 - 12 tartományban kellene szabályozni. Szeretnék pár ötletet, kapcsolást, gondolkozni még nem volt időm rajta...Köszi
Ha esetleg itt körülnéznél:
Bővebben: Link
szia
Köszi, de itt más megoldások vannak, én PWM-eset szeretnék mindenképpen ![]() Péter Idézet: „........de most -12 - 0 - 12 tartományban kellene szabályozni.......” Van egy olyan sanda gyanum, hogy ez ebben a formaban halott ugy. Lehetseges megoldas lehet a PWM-et iranyvaltora /2db rele/csatlakoztatni, melyel a menetiranyt tudnad kivalasztani. Lehet, hogy ez egy cseppet fapados megoldas
Szerintem nem halott az ügy. Csinálhatod úgy, hogy a sínpár egyik vonalába vezeted a "-pwm" -et, a másikba pedig a "+pwm"-et. Azért az idézőjel, mert valójában mindkettő pozitív feszültségű, csak a funkciójában tér el a kettő egymástól.
Tehát ha előremenetet akarsz, akkor tolod a sínpár egyik vonalába a pwm-et, míg a másik fix testet kap, hátramenethez meg a másik vonal kapja meg a pwm-et, és az első kap testet. Nem tűnik túl bonyolultnak akár hagyományosan sem megoldani.
Szia!
Ha jól értem, egy irányváltós kapcsolást akarsz. A kérdés az, hogy hogyan történjen az irányváltás. Feltételezem, hogy valami olyasmit szeretnél, amit a régi piko tápegységeken láttam; középállásban nulla, egyik irányban +, a másik irányban -. Ez nem igazán tűri a relés irányváltást, folyamatosan állítható tápegység kellene. Ilyet lehet kettős tápfeszültséggel félhíddal, vagy egyszeres tápfeszültséggel teljeshiddal készíteni.
A vezerlest PWM-el oldana meg --ez kikotese volt a temainditasanal--
es a pwm kivezetesein szeretne ha "forgoladnanak" a polarritasok. Gondolom a szabalyzo potmeter kozepallasatol fuggoen.
Ugy hiszem sügér vagyok!
Lerajzolod a gondolatodat a leirasodrol? Legy oly jo......
Szerintem sargarigo a H-hídra gondolt. Ha jól emlékszem valamelyik vasúttal foglalkozó topikban írták többen is, hogy így oldották megy a mozdony vezérlést. A pwm a sebességről gondoskodik, mögötte a H-híd az irányról.
Termi
Ha vegzetur kolléga nem olvas, akkor nincs mit tenni. Amit linkeltem, az kifejezetten vasutas topik, a kérdése is odavaló, megoldás is van rá. A H hídban pont 50 % -nál áll a motor, a kitöltési tényezőt innen csökkentve egyik, növelve a másik irányban forog a motor.
Végigolvastam, van benne pár jó ötlet, de nem PWM....
Van ilyen megoldás, mert volt már a kezem alatt, irányváltó kapcsoló nélküli, és mellesleg az utóbbi 3 évben nem nagyon szóltak sajnos hozzá a topikhoz... Muszáj lesz gondolkoznom és pár tranzisztort kivégeznem |
Bejelentkezés
Hirdetés |






Adott volt minden bicikli a kocsiból a 12vlotos 55Ah akku 8pár hónapos) stb stb így még csak a próba penelért fizettem párszáz forintot, fet és egyéb anyagok is voltak itthon.
