Fórum témák
» Több friss téma |
- Ez a felület kizárólag, az elektronikában kezdők kérdéseinek van fenntartva és nem elfelejtve, hogy hobbielektronika a fórumunk!
- Ami tehát azt jelenti, hogy a nagymama bevásárlását nem itt beszéljük meg, ill. ez nem üzenőfal! - Kerülendő az olyan kérdés, amit egy másik meglévő (több mint 17000 van), témában kellene kitárgyalni! - És végül büntetés terhe mellett kerülendő az MSN és egyéb szleng, a magyar helyesírás mellőzése, beleértve a mondateleji nagybetűket is!
Elnezest kerek.Csak erdekelt hogy ez a kapcsolas mukodokepes-e.Es az off-ert is elnezest
[off]
baen te maga vagy a katasztrófa. Majdnem két éve vagy itt. Nemrég robotot akartál építeni és közölted, hogy a tudásod nulla hozzá, de segítsen valaki (mindent azonnal módon). Pár órával később meg már elektromos motort akarsz építeni. Tudod egyálatál, hogy mit akarsz? Amúgy meg a bab az bean.. Az igazi katasztrófa Bővebben: Link Ne légy silány másolat.
Üdv! Sajnos tévedsz a kapcsolás megítélésében, és - fájdalom - kioktatásnak veszed a jó szívvel adott tanácsot. Majd, ha tapasztaltabb leszel olvasd újra a mai nap bejegyzéseit. (Tanácsolom mentsd el, mert olyan mértékben gázoltál a fórum írott és íratlan szabályaiba, hogy a téma törlésén sem lepődnék meg.)
Tolem nem kell elnezzest kerned, mert en nem haragszom.
![]() Csak mivel nem tudtam valaszolni IGNORE-ltam kerdesed.
A helyzet a következő. Feltettél egy kapcsolással kapcsolatban egy kérdést. Ezt többféleképpen lehetne megválaszolni.
-Át kell számolni a kapcsolás elemeit az általad kívánt elemekkel -Megépíteni a kapcsolást, megmérni az adatait -Megkérdezed a kapcsolás készítőjét, vagy vársz egy olyan valaki jelentkezésére, aki már megépítette A kapott eredményeket közlni veled. Milyen alapon vársz el bárkitől egy ilyen munkát, ingyen? Építsd meg az áramkört, próbáld ki, mérd le, és tudni fogod. Ez hobbielektronika, és nem gyártmányfejlesztés.
Nem.
Feltételezem, hogy úgy mint abba a wagoba, ami nem oldható. Szépen lassan forgatod és húzod kifelé....hátha
Robogómba szeretnék index visszajelző hangot varázsolni, mert a gyári kattogós indexrelé 2-3 ezer forint. Sajnos a műszerfalon csak egy kis izzó gondoskodik arról, hogy villog az index. Erre a visszajelző izzóra rákötöttem direktbe egy kis telefon piezzo hangszórót és a kivánt eredmény megvan (kattog) csak nagyon halkan. Hogyan lehetne ezt erősíteni? A motor 12V-os .
Egy laposra köszörült acélosabb anyagot (pl: bicikli küllőből) nyomj be a vezeték és a szorító közé,nekem szokott sikerülni.
Sziasztok péter vagyok nekem olyan problémám van hogy elszállt a motorvezérlőm,szétszedtem és 2db tranzisztor tönkre ment ez a száma p140nf.kicseréltem, nagynehezen találtam ahol lehet kapni és újból kimentek ugyan azok,de csak a kék színű vezetéknél.( kb a motor fordut egy fél kört),most azt szeretném kérdezni hogy a jeladó a motorban csinálhatja ezt?mert az egyik a 3 közűl eléggé megviselt,olyan mintha elkenték volna.(ja ez egy elektromos robogóban van.)
Kösz a válaszokat.
Kiszedni ugyan nem sikerült (hülye aki ezt a fajta befogatást kitalálta kapcsolóra is) úgy hogy levágtam a vezetéket. Csak azért kérdeztem, mert szükség lett volna a bent maradt részre is, így kénytelen voltam pótolgatni.
Helló!
A mellette lévő nyílásba tűvel benyúlni, és a vágóélt kitámasztva a vezeték szabadon kicsúszik.
Üdv mindenkinek. Bocsánat, hogy ide írok, de a "Thomson tv javítása" topicban kértem egy kis segítséget, de valahogy senki nem válaszol. Gondoltam talán, ha valaki megnézné, akkor választ is kaphatok. Azért írtam ide , mert úgy néz ki, hogy ezt az oldalt eléggé sokan látogatják. Ami azt illeti, eléggé sürgős lett volna már akkor is a kérdésem.
Ha zavartam, akkor bocsi, ha meg segítetek akkor köszi!
Üdv. Mindenkinek!
Szeretnék építeni egy elektromos kerékpárt. Van hozzá 400W-os whirlpool kefés motor, aminek a szabályzását és kordában tartását kellene megoldani aksi és inverter táppal. Tudnátok ebben segíteni? Előre is köszönöm!
Sziasztok!
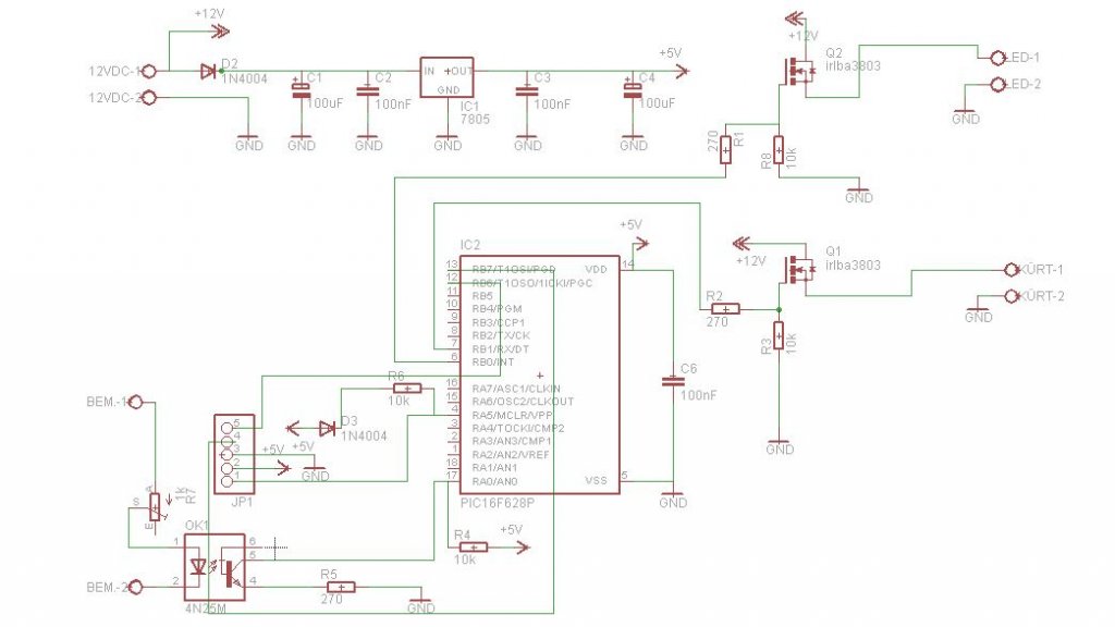
Van egy nagyon kezdő kérdésm légyszi segítsetek! Megépítettem ezt a kapcsolást, de az a problémám, hogy a két fet nem nyit ki teljesen mikor a PIC kapcsolja őket. Mindkét kimeneten csak 3V feszt mérek a 12V helyett. Mit lehetne módosítani a gate ellenállásokon kívül, mivel a 20mA-t nem léphetem túl? Előre is köszi! Szilárd
Led szalagot és szirénát 12Vdc, kb. 10A.
Az sajna nincs itthon, esetleg irf630 van kéznél, de az csak 9A-t tud.
Nem igazán vágom az angolt, de ez a sor nem azt jelenti hogy 4,5V-os gate fesz mellett kinyit, mivel D-S ellenállása 0,009 ohm?
Javításért a képeken láthatókat tudom adni.
Szasztok!
Adott a mellékelt képen lévő áramkör. A problémám az, hogy csak 2,6V-ot mérek a jelölt helyen. Bázisellenállás nélkül is. Próbából BD433-ra cseréltem a tranzisztort, annyi a különbség, hogy 2,8V-ot mértem. Miért nem 12V van a jelzett helyen? És mit csináljak vele, hogy annyi legyen? Egy LED szalagot szeretnék vezérelni, egyelőre a nélkül próbálkozok, méricskélek. A vezérlő áramkör 3,3V-ról megy, azt nem tudom megemelni. De most a próbák miatt, direktbe 3,3V-ra van kötve a tranzisztor. Előre is köszönöm a válaszokat! |
Bejelentkezés
Hirdetés |















