Fórum témák
» Több friss téma |
Hello!
Építek egy erősitőt TDA 7265-ös IC-vel és azt szeretném megtudni, hogy hogyan lehetne a hangerő szabályzását megoldani itt. Előre is köszi!
Egyszerűen rakj a bemenetre egy 100K ohm-os potit. Az egyik szélső lábat a földre kötöd, a másik szélső lesz a bemenet, a középsőt pedig az erősítő bemenetére rakod. Üdv.
Hali!
Nem akarok új topicot nyitni, mert a kérdésem hasonló. Hogyan lehetne PIC-el hangerőt szabályozni ( 6 csatornát ) ?? Valaki csinált már ilyet? Én még csak mostanában kezdtem foglalkozni ilyenekkel. Eddig a mikroelektronika PICBasic-et használtam. Ha valakinek vannak ilyen projektjei, megoszthatná velem/velünk. Előre is köszönöm.
Szia.
Én pont most csináltam egy ilyen kapcsolást. Igaz csak sztereót, de ez persze bővíthető. És nem piccel (89c450), de picre a progit átültetni szerintem pár perc. Basicban ha kell meg tudom adni a progit. Én egy pga2311-es sztereó digitális potit használok. Szerintem jó. Ha kell a progi akkor szólj.
Sziasztok!
Én nekem az ötlött a kis agyacskámba hogy milyen lenne ha én is távírányítóval szabályozhatnám az erőssítőm hangerejét. Az alapötletem az lenne hogy nagyon sok kis léptetőmotort lehet találni mondjuk rossz kislemezmeghajtókba meg CD-ben. Na ezt egy ügyes fogással ráaplikálni a hangerőszabályzó potira (olyan potira gondolok amelyik hátoldalán a tengely végében van egy csavarhúzónak való hely) Ez csak leleményesség kérdése... A távírányítónak pedig valami egyszerü infrás jeladót gondoltam aminek ha jól értelmezem két csatornásnak kellene lennie. (+ - hangerő ) A vevő pedig ugy mozgatná a léptetőmotort. A léptetőmotor kis sebessége megfelelő a feladathoz és szerintem végállás kapcsolóban sem kell gondolkodni hiszen ha levesszük a hangerőt a minimumra azt ugyis halljuk és ki az az őrült aki bírja max hangerőn? ( kivételek persze vannak )Nézegettem én a kapcsolásokat de igy ahogykigondoltam nem nagyon taláéltam kapcsolást. Részegységeket mint pl a forgásírányváltós motort és valami infra jeladó-vevő társításán is gondolkodtam.. Na ehhez kérnék tőletek ötleteket vagy egyszerübb kapcsolásokat vagy egyszerüen csak linkeljétek be a topickot ahol erről volt szó. Azért nagyon örülnék ha nem PIC-el kéne megoldani mert azt sem tudo eszik e vagy issszák Üdv Isa
valaki??
nincs erre egy egyszerübb kapcsolás? vagy rádió adó-vevővel egyszerüb lenne?
Hello!
Vmi egyszerű távirányitós adó és vevő kapcsolása kellene. Pontosabban az erősitőm hangerejét szeretném állitani és tippek kellenének, hogy ezt hogyan lehet megoldani. Köszi
Hello!!
Én most írok ide először... NA az lenne a kérdésem, hogy valami egyszerűbb tranzisztoros módon nem lehetne megoldani 6 csatorna hangerőszabályzását?
Hi! A legegyszerübb, ha nem akarod tekergettetni a potot, hanem egy IC-s megoldással állítod a bemenő jelet. Ezt jóval egyszerűbben meg lehet oldani mint a motorosat! Szerintem próbáld ki:
Hello mindenkinek!!
Egy olyan maegoldást találtam ki, hogy egy régi egérnek a scrollját lehetne felhasználni. Ez ugye két külön vezetékre juttat földet attól függően, hogy merre tekerjük. Ezt a jelet pedig tudja fogadni DS1669 es ic . Lehet hogy hülyeség...
Ja és amíg el nem felejtem, tudja valaki, hogy honnan különbözteti meg az egér fotocellája, hogy merre húzzuk fel vagy le......
Én nagyából tudom, van is egy kis kapcsolás a HE2002/7-es számában. Felrakom ide...
Na itt az egérből csinált szögadó. egy ilyen kapcsoló 2000Ft, de van 18eFt-ért is.....
Egérből kicsit olcsóbb kitermelni.
Amugy szted nagy hülyeség ez az egeres ötlet?
ez lenne az
[off]késtem
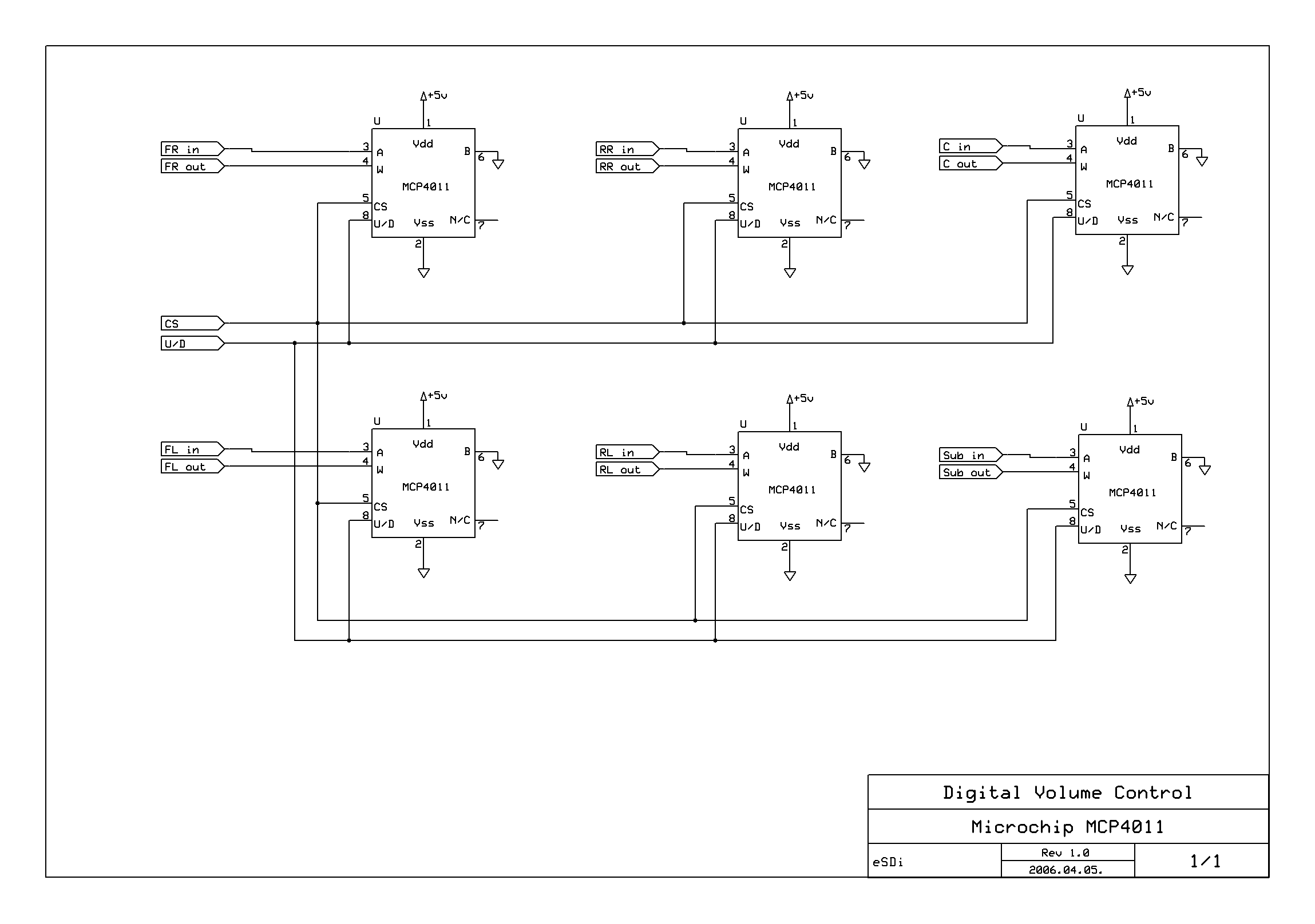
Íme itt az én elképzelésem Microchip MCP4011-el. ennek a bemenetére kell ráaplikálni az egérből kitermelt szögadót.
Szerintem nem hülyeség! főleg ha az optikai részével csinálod meg. Az soha nem fog kontakthibás lenni.
HUU köszz a rajzot .. és miylen jelet kell neki adni. Elvileg földhöz kéne kapcsolni gombbal és akkor az egyika fel a másik a le vagy hogyan?
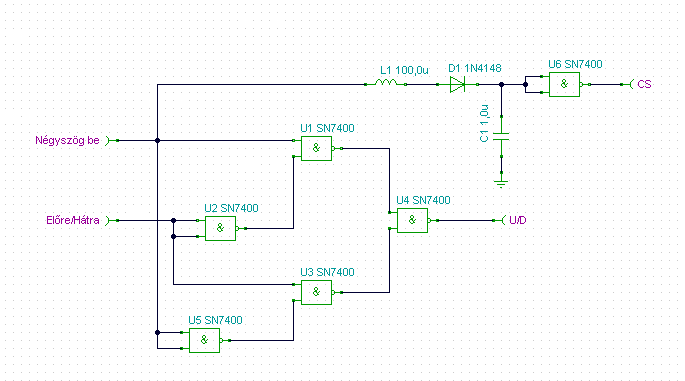
Azon még dolgozom mert, a szögadóból kilépő két jelet kell egyesíteni úgy hogy ha növöleda a hangerőt akkor alacsony szintről induljon a négszögjel. ha csökkented akkor magas szintről kell indítani a négyszög jelet. de ez egy pár NAND kapuval össze hozható csak még meg kell csinálnom.
Én építettem ilyen erősítőt, bár bedobozolva nem volt. Mostanra pedig már csak az erősítő rész maradt meg, de működött a dolog. Mindez kb. 1990 körül volt.
A távírányító a Videoton TV távírányítója volt. Tudott hangerőt, balanszt és magas és mély hangszínt állítani a távirányító gombjairól. Sőt még három bemenetet is választhattam vele. A vevőrész egy koplett Videoton kistévé infra vevőpanelje volt. Az infra vevő egy SAA-1293 volt, (ha jól emlékszem). Csak néhány passzív alkatrész kellett köré és működött is. A négy vezérlő jel ennek az IC-nek egy-egy analóg kimenete volt. 0-5V-ig adott ki jelet. Maga a hangerő stb. szabályozás két IC-vel ment. Az egyik a hangerőt és balanszt a másik a magas és mély hangszínt állította. Ezekhez is csak néhány passzív külső alkatrész kellett. Továbbá az egész még meg volt fejelve egy olyan ledsorral ami egy szimbólikus csúszópoti volt. Piros téglalap alakú ledekből volt egy függőleges sor. Ezek folyamatosan világítottak. A két oldalán pedig visszintesen voltak sárga tégla ledek. Ezek mutatták hogy milyen szinten áll a poti értéke. Sötétben nagyon látványos volt. Ha érdekel még valahol megvannak a kapcsolási rajzok is a hangerő hangszín IC-ről. Ezek talán még be is szerezhetők. De szeintem már vannak újabb típusok is. A Vidi TV rész az nehezebb ügy. Viszont az IR alkatrészek manapság jobban hozzáférhetők mint akkor. Üdv, ZOli.
Szerintem mindannyian szeretnénk azt a kapcsolást látni!
De valahogy meg lehet. Asszem úgy hívják, hogy feszültségvezérelt erősítő. Okosabbak megmondják, hogy milyen az.
Na erre én is kiváncsi lennék. mert ha FET-el kell megcsinálni akkor az felejetős szerintem. Elég ratyi lesz és még a FET-eket is válogatni kell.
Na itt a kapcsolás amit az egérből csiált szögadó és az altalam közzétett MCP4011-es IC-s kapcsolás közé kell bekötni.
Elméletileg így működőképes a dolog... sajna én mostanába nem tudom ezeket kipróbálni.
Ok de mi az a CS láb? Oda milyen jelet kell adni? Meg mi az a négyszögjel, mármint, hogy oda most mit kell adni és miért? Meg abból a szögadó milyen jeleket ad ki magából ? Előre is köszzs a küzdelmet, hogy magyarázol a "hülyének"..
CS-el engedélyezem az IC-ket. nehogy kósza jelet kapjanak.
A négyszög jel az ami a szögadóból kijön. ott van a kapcsolás egy oldalal előrébb. Az előbb említett négyszöjelet adja ki magából és még annyit hogy a Flip-Flop egyik lába alacsony vagy magas szintű a forgásiránynak megfelelően. |
Bejelentkezés
Hirdetés |





)









