Fórum témák
» Több friss téma |
- Ez a felület kizárólag, az elektronikában kezdők kérdéseinek van fenntartva és nem elfelejtve, hogy hobbielektronika a fórumunk!
- Ami tehát azt jelenti, hogy a nagymama bevásárlását nem itt beszéljük meg, ill. ez nem üzenőfal! - Kerülendő az olyan kérdés, amit egy másik meglévő (több mint 17000 van), témában kellene kitárgyalni! - És végül büntetés terhe mellett kerülendő az MSN és egyéb szleng, a magyar helyesírás mellőzése, beleértve a mondateleji nagybetűket is!
Van annak, csak lejjebb a lapalja felé.
Más kérdés mi jön ki rajta.
Mindenesetre amit ezen az oldalon publikalnak, annak 90-95 szazaleka olyan hunos. Hun megy hun nem megy. Inkabb a hun nem. Persze lehet hogy alabecsultem. Lehet eleri a 99.99 szazalekot.
Sziasztok!
Az lenne a kérdésem,hogy az ATJ2257-es IC programozható-e vagy csak "egyszerű" funkciói vannak?(ha igen mivel tudnám programozni)
Hello!
Szerintetek melyik éri meg jobban ha próbapanelt veszek vagy próbanyákot melyik miért lenne jó és legolcsóbban mennyiért tudnék állványos fúrót venni? Előre is köszönöm!
Sziasztok
Az alábbi trafót 78601/16c Bővebben: Link Galvanikusan elválasztott betáplálásnak kell használnom egy feszültség szaggatóval 350 kHz-en. 12V-ból 12V-ra. A tanárom javaslata alapján megpróbáltam egy bekötést SG3525 segítségével de sajnos nem úgy működött ahogy kellett volna (üresjárásban trafó nélkül is melegedett). Tudnátok javasolni valami alternatív megoldást ? Ami fix az a trafó. Előre is köszönöm és nagyon sürgös lenne!! A Bakalármunkámhozz kell jövőhét szerdára kellene működő állapotban leadnom szerkesztve .
Szia!
Szerintem inkább a próbapanel éri meg jobban,mert ott akárhányszor összetudod kötözgetni az áramkört míg egy próbanyákon maximum néhányszor tudod ki és betenni az alkatrészeket... Próbanyákot akkor érdemes használni,ha komolyabb áramköröket raksz össze (amit például egy kis próbapanelon nem lehet) és nem vagy biztos abban,hogy működni fog...ebben az esetben még cserélhetsz illetve iktathatsz be alkatrészt nem úgy mint a normál nyákon...akkor is szoktak próbapanelt használni,ha valaki nagyon lusta arra,hogy nyákot gyártson le és így rengeteg időt is lehet spórolni.
Szia
Most ugye ezt viccből írtad,hogy a diesel motornak nincsen levegő szűrője meg szívó csöve? Bár ha üzemanyag sem kel hozzá akkor értem már a sok diesel autót a műhelybe... csak tudnám mit csinálhat a gázolaj szűrő Ha viccnek szántad akkor sorry,de azért ne vezess félre mást aki esetleg nem jártas a robbanó motorokban mert elhiszi !
Sziasztok!
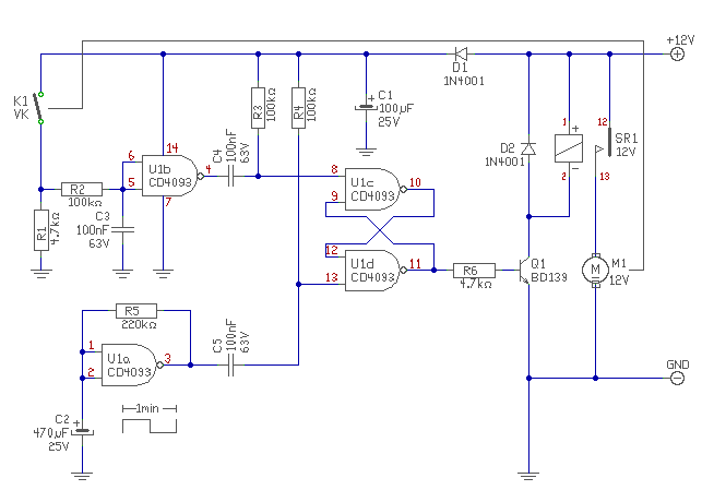
Nem tudom jó helyen teszem e fel a kérdésemet, de úgy gondoltam ide illik: egy olyan kapcsolást kellene felépíteni, ahol egy kis villanymotort (12 V) elindít egy kapcsoló 1 percenként, és a villanymotorra szerelt meghajtás végén lévő (akár mikrokapcsolós) szerkezet a tengely egy körülfordulása után lekapcsolja a villanymotort, majd a kapcsolás pontosan 1 perc múlva újraindítja (a villanymotort) és így tovább. Ez impulzusrelével vagy valami egyszerűbb kapcsolással megoldható? Előre is köszi a válaszokat Szilárd
Ez a korulfordulas-megszakitas szerintem egy ablaktorlomotorral megy a legjobban, a legtobben integralt ez a funkcio. Az 1 percenkenti idoziteseket meg legegyszerubb egy sima 555-os kapcsolassal megoldani.
Kereso.
Sziasztok!
Szeretnék egy hagyományos ledet PWM-el meghajtani, és a fényerőt szabályozni. A gond az, hogy 3 Volt-os Cr elem áll csak rendelkezésre, és az egész elektronika nem lehet nagyobb mint maga a kis elem. Nincs valakinek kapcsolási rajza iyen kis fesz.-ről működő PWM meghajtóról? A nyákot már meg tudom tervezni hozzá.
Talán CMOS555 IC. Bár az is 3V-tól megy csak.
Az a baj, hogy ha az elem kb 2,7 Voltra csökken, már nem biztos, hogy megy az 555-ös. Nem találok egyszerű megoldást a neten, pedig biztosan kell lennie.
Szia!
Az elemfeszültségét 5V-ig növelheted MAX856-os IC-vel. Ez egyben stabilizálná is a feszültséget( ha merül az elem, akkor nem gyengül a fény erő). Ha SMD változatot használsz, akkor egész kicsi is lehet.
Szia!
Ez jól néz ki, de hogyan tudok fényerőt szabályozni vele?
Erre már teheted az 555-ös IC-t.
Tranzisztoros multivibrátor!
Hello!
Lehet választani is. De a "pontosan egy perc" nem fog teljesülni, mert az analóg időzítők nem túl precízek. üdv! proli007
Sziasztok!
Szeretnék segítséget kérni hogy mivel lehet LT1014-es IC-t helyetesiteni milyen másik IC-vel ( nem lehet sehol se kapni ) ?
Helló
Olvasom a Vakerán a hozzászólásokat és azt veszem le,hogy te nem vagy kezdő ebben a témában, de akkor miért nem fordítasz több időt az igényes bedobozolásra, hidd el megtérülne.
Sziasztok! Ha egy motort szeretnék nappal meghajtani és kis méretű napelemet szeretnék használni akkor milyen tanácsos vásárolni? Tulajdonképen egy RC autót szeretnék vele meghajtani. Valami segítséget kérhetek ezügyben?
Sziasztok,
Valaki tudna segíteni ellenállás áramot és feszültséget számítani a csatolt micro-cap file alapján? A kérdés, szinuszos körben az R4 áram és fesz értéke. Ez annyira egyszerű, hogy már bonyolult. Már arra is gondoltam, hogy induktív reaktanciával is kéne számolni a tarafó miatt, de ha visszaellenőrzöm a kapott értékeket, a trafó megfelelő oldalai U*I szorzatának és a 2-nek a hányadosára sehogy sem jön ki a 1:1. Ezt az arányt onnan gondolom, hogy a tr paraméterei 1,1,1 a Micro-capban. Ha lenne ideje valakinek ránézni megköszönném. De lehet, hogy csak én értek félre valamit, de nagyon.
Azért adhatnál némi esélyt a lehetséges válaszadóknak (és magadnak) azzal, hogy valami közismertebb formátumban (jpg, pdf) teszed fel a kapcsolást...
Igaz, máris rakok fel képet.
A beállításoknál alul, az amplitúdó=1 és az Freq=50hz. Nagyon egyszerű a kapcsolás, de ez a trafó nagyon zavar, és nem bírtam magam átrágni rajta. A micro-cap demo ingyenesen letölthető. Még annyit, hogy a trafó paraméterei: Pri induktancia=1 Sec induktancia=1 Coupling Coefficient=1 több adat nincs.
Szia proli007!
Összekötöttem (rövidre zártam az potit), de csak a bal oldali kimenetnél, az a rossz, de semmi változás. A hangerőt be tudom állítani ugyan akkorára egyébként, viszont kevesebb a mély a bal oldaliban.
A kondikat megnézném, de csak egy multiméterem van. Szakadásmérővel végigmentem 6-7 darab kondin, többnél jelzett, többnél nem, gondolom így nem lehet mérni kondikat (vagy rosszak voltak?)
Sziasztok!
A MAX1647 ic Bővebben: Link alkalmazásában kérném a segítségeteket. A 9. oldalon lévő kapcsolás érdekelne. Alkalmas-e arra, hogy napelemről töltsek ceruza akkukat? Előre is köszönöm. |
Bejelentkezés
Hirdetés |




Más kérdés mi jön ki rajta.


) ?






