Fórum témák
» Több friss téma |
Mindenkinek, akit érdekel:
Ma voltam egy műhelyfelszámolásnál guberálni. Az illetőnek sok egyéb alkatrész mellett van többféle vastagságú rézlemeze, meg rézszalaga is. Jó áron adja, és kis mennyiségeket is. Így ha valakit érdekel, akkor szívesen megadom az elérhetőségét privátban.
Nekem pedig egyik tanárom figyelmembe ajánlotta a Linear Technology-féle LTSpice programot. Igaz, abban csak LT IC-k vannak, viszont trafót könnyedén és szépen lehet vele szimulálni, szórást beépíteni, satöbbi. Az oldalon van pár segéd doksi is, azt, hogy hogy lehet trafót használni, azt onnan lestem. Egy 1:1-es flyback konvertert már leszimuláltam vele, jól működik a dolog. Én általában impulzus-generátort szoktam ilyenekre használni, magam állítva a frekit meg a kitöltést. Állítólag direkt efféle teljesítményelektronikák (tápok, satöbbi) szimulációjára fejlesztette a Linear, és szerintem tényleg jobban használható ilyen célra, mint az OrCAD.
1T forwardra is kipróbáltam, úgy is működik.
Viszont amit hiányolok belőle, az a "Magnetic" könyvtár, ami Orcad-ben megtalálható, és tele van valós porvasak nemlineáris modelljeivel.
Állítólag kifejezetten kapcsolóüzemű izék szimulálására van a program optimizálva. Állítólag ez a leggyorsabb szimulátor és nem olyan érzékeny a hibákra, mint a többi.
Én egyszer, régen kipróbáltam, de nekem valahogy nagyon barátságtalan volt a kezelése, maradtam a Multisim-nél. Ami modell nincs benne, olyat lehet csinálni. ( De azt hiszem, elő fogom venni ismételten... )
Az LTWiki-n van hozzá kapcsolódóan elég sokminden, ahogy ma tapasztaltam. Még telítéses magról is van szó ott.
A kapcsolási rajz szerkesztője nekem elég fura, de kezdem megszokni. Az orcad-hez képest tényleg kevésbé érzékeny, az orcad kapcsolóüzemű dolgoknál elég gyakran kiakad, és akkor játszani kell az időalap közelítési lépéseivel meg a toleranciával.
Játszani? A Multisim ugyanilyen... Viszont van egy nagy előnye: azt már nagyon jól tudom kezelni...
Egyébként van benne minden, telítődő mag is, illetve úgy adod meg a menetszámot, vaskersztmetszetet, nagyjából mindent. Egyébként, mostanában már csak az ideális alkatrészeket használom, elsősorban áramköri működéseket szoktam elemezni, FET helyett fesz. vezérelt kapcsoló, opamp helyett summátor, stb. Így kevésbé ájul ki, meg nagyon gyors.
Szia Laci!
Van neked ilyen etd34 magod?
Van ETD34-em, következő anyagokkal: 1P2400, N87 (cimopata ezt használta), PC47. Ha bizniszelni akarsz, akkor írj privátban.
ETD34 cséve és leszorító a LOMEXben is kapható (magból ott sajnos csak N27 van, ami 50kHz-ig jó lehet kb). Ezen kívül ajánlom nézd meg a RET-et. Ott van minden és jó áron.
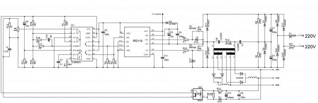
Sziasztok! Megintcsak szórakoztam a táppal, és most sem sokkal több sikerrel mint eddíg. A rajzon mellékelt táp lett megépítve annyi eltéréssel, hogy nem szimmetrikus tápfeszre kell, csak sima 50V-ra. A kimeneti dióda száll el állandóan, mbr20200.
Minél nagyobb folytót teszek bele annál hamarabb elszáll. Sznubbernek 1nF-200V és 10 ohm van rajta. A trafón 1n-50ohm. A frekvencia 82kHz. A trafó etd34, prim:28 menet, szek:2x12 Próbaképpen csak 2x470µF kondit tettem a kimenetére. A szabályzás még most sem lehet az igazi, mert mihelyt úgy állítom a potit, hogy valamit is szabályozzon a táp a kimeneti feszültségén, egyszerre elkezd kattogni. A fetek meghajtása jónak tűnik. Segédtápot is kreáltam rá, 2x4148, plusz 90ohm előtét, 15V zener. Tudom, hogy látatlanba nehéz, de Pls segítsetek! Köszönöm előre is!
Ilyet már én is csináltam, etd 59-ből...
Szerintem nem kéne közvetlenül a diódákra fojtót rakni. Tegyél rá inkább 1000µF/63V low ESR elkót, 100nF/100V (X7R) hidegítéssel és ezután már mehet rá a további L-C szűrés ha szükséges.
Laci meg azt mondta, hogy kell a folytó, mert anélkül működni sem tud, és szerintem is kell, ez nem rezonáns táp.
Mitől száll el a dióda ha nem folyik rajta nagy áram, és a feszültségtűrése is megfelelő?
Ez a táp ebben a formában szerintem ezzel az optós megoldással nem is fog normálisan szabályozni, mert nagyon lassú az opto. Flyback megoldásokhoz jó, de nem véletlen hogy pl. a PC táp is ellenállással van visszacsatolva. Nem láttam még olyan hidat vagy félhidat amin optóval oldották volna meg a pwm-et. Szkópold meg úgy a szekundert, hogy csak a diódákat hagyod rajta, és szűrésnek egy pici (mondjuk párszáz nF) kondit. De az is elképzelhető, hogy a szabályozás hibája miatt kiakad az IR.
Hogy van bekötve az MBR20200-as? Egyutas kétüteműben szimmetrikus szekunder tekercsre, vagy párhuzamosítva (egyutasban) szimpla szekunder tekercsre?
Ellenütemben, szimetrikus szekunder tekercsre.
Segítségeteket szeretném kérni az alábbi kapcsoló üzemű tápegység átalakításában.
Adott egy ilyen MR16 típusú 105W-os 12V-os halogén izzókhoz gyártott trafó. Én ezt 12V-os led meghajtására szeretném használ, gyors diódákból hidat csináltam, puffernek low esr kondikat tettem, de mindaddig nem működik a tápegység míg legalább egy 20W-os 12V-os ízzót nem kötök a greatz elé. 5W-os izzó nem is világít. kérdés miért csak terhelés alatt "kapcsol be" ? köszönöm előre is a válaszokat.
Ez egy önrezgő tápegység. A FETeket a középen lévő kis trafó vezérli a fő trafón folyó áramból. Ha nincs terhelés, akkor nem folyik gyakorlatilag áram, így nem kapcsolgatnak a FETek. Az indulást egy diac szolgálja általában.
Ajánlom olvasd el Skory oldalán a rezonáns önrezgő tápegység részt, ott bővebbb infót találsz.
pont most olvastam végig, de hogy tudnám megoldani, hogy terhelés nélkül kapcsolgassanak a FET-ek?
Például úgy, hogy megnöveled a trafód mágnesező áramát (mondjuk légréssel). Azonban ekkor a kimeneti feszültség könnyen az égbe szökik.
Miért szükséges egy ledes világításnál, hogyha nincs terhelés, akkor is menjen a táp? (ekkor csak elfűt...)
15Watt össz teljesítményű led szalagot szeretnék működtetni, de nem kapcsol be a tápegység, ha greatz után kötöm a LED-eket.
Láttad, miből van tekerve a szekunder? Finom kis drót... illetve a szigetelése.
Valószínűleg kicsi a feszültség, és a LEDek nem nyitnak ki, ezzel nem jelenik meg terhelés
![]() Próbálkozz a meghajtó trafó (középső) kis toroid gyűrű áttekerésével. (a torid főtrafóba nehéz légrést rakni) A meghajtást meg kell növelned, ezzel együtt a FETeket ki kell egészítened gate-fezsültésg korlátozó zénerekkel.
Lehet úgy is, hogy nem áramváltó vezérli a tranyókat - illetve nem a terhelőáram vezérli a tranyókat, - hanem a félhíd kimeneti feszültsége. Ehhez kell mondjuk 2 menet a főtrafóra, ezt kell a kis trafónak arra a tekercsére kötni, melyen a tranyók árama folyik keresztül. Egy soros ellenállás kell, ami mondjuk 50 mA-en bekorlátozza az áramot. Természetesen, a kis trafó tekercsvégeinek a helyét rövidre kell zárni. ( Némi barkácsolással megoldható. )
nem kicsi a feszültség, vagyis nem hiszem, a tápegység kimenetén ott a greatz híd annak a kimenetén a ledsor. Így nem világít, viszont ha a tápegység kimenetére rákötök egy 21W-os autó ízzót akkor világít az autó ízzó és a led is, amint leveszem az ízzót a LED is kialszik. ebből következtettem arra, hogy terhelés nélkül nem kapcsol be a táp.
Szerintem, ezek nem FET-ek, hanem bipoláris tranyók. Gyanúsan kicsi az a meghajtótrafó...vagy az égben van a frekvencia.
Hasonló jellegű tápnál (ZeXt) és felhasználásnál a hálózati feszültség egyenirányítása után kötött 68µF/400V puffer segített.
ha jól értem akkor a bemenetnél lévő greatz után tegyek egy 400V-os puffer elkót és utána már fog kisebb terhelésre is működni a táp? A freki múltiméter szerint 10kHz.
Attól, hogy teszel rá snubbert, még nem jelenti azt, hogy jó lesz. Nem mindegy hogy milyen értékű az R-C érték.
Szkóppal jó lenne ha rá tudnál mérni a dióda lábaira és egyből látni fogod hogy mi a baj. Általában a két szekunder közti illetve a primer-szekunder közti szórásból erednek a tüskék. A két szekunder tökéletesen egyszerre van megtekerve? Az is okoz kikapcsolás utáni lengést, hogy a szórás induktivitása és a diódák kapacitása egy soros rezgőkört alkot ez lezárás után okozhat lengéseket a zárófeszültség felett. A szabályozásnál a kattogás lehet amiatt, hogy az eredő hurok (a PWM vezérlő kimenetétől a trafón át a szekunder fojtón keresztül az optós VCS-t és a hibajelerősítő is beleértve) túlságosan nagy a késleltetés. Most csináltam egy fázistolásos 1kW-os tápot és ott pl nem is tudtam addig normális szabályozást csinálni amíg le nem cseréltem mindent a leggyorsabbra. Nálam 200kHz-en megy a táp ami még gyorsabb visszacsatolást igényel. A te esetedben kidobálnám a C15-t és a C18 kondikat, majd innen próbálnám éleszteni a szabályozást. Csinálnék egy áramváltót primer körbe azon lehetne szépen mérni a primer áram folyamatosságát. Akkor jó a primer áram ha a kapcsolófrekvenciával megegyezően lüktet. Ha rossz a szabályozás akkor lüktetni fog a primer áram amit egyrészt használhatatlan másrészt akár tönkre is teheti a feteket. Mekkora a kimenő fojtód?
betettem a greatz után egy 400V-os 16µF elkót, helyzet nem változott ugyan úgy legalább 20Wattal kell terhelnem a kimenetet hogy működjön a táp.
A nagy ferriten van egy primer és egy secunder azokoknak nincsenek közép megcsapolásai "sima tekercsek" A kis ferriten ami a FET-ek között van van 3 tekercs 2X 5menet szimmetrikus + egy fél menet ami sorosan van a nagy ferrit primerjével. szerintem valami visszacsatolás kellene a két ferrit között. Ebben ha tudnátok segíteni az megköszönném. Sajnos szkópom nincs :S
Csak próbának ajánlottam a kondit - hátha. A ZeXt egy tranyóval hosszabb.
|
Bejelentkezés
Hirdetés |












