Fórum témák
» Több friss téma |
Fórum » Csöves erősítő készítése
Ne feledd betartani a fórum viselkedési szabályait, és a topik megmaradásának feltételeit. [link]
A téma átmenetileg fagyasztva lett, hozzászólni nem tudsz!
Idézet: „Az aszimetrikus négyszög és színusz honnét van?” Én is azt mondtam, hogy nem szimetrikus... ![]() Csak a színusznak nézett négyszögben tévedtem. Egyébként én nyertem, mert szimpla m.
A színuszban sem tévedtél, az egy nem túl nagy torzítású színusz, vagyis inkább színusz, mint négyszög.
Mi szimpla m?
A "szimetrikus m-je"...
Mondjuk négyszög akar az is lenni, de szerintem aki 80 kHz-en akar vonalzós 4szög méréseket produkálni, annak rendesen fel kell kötnie a gatyát kimenőtrafó ügyben. Szerintem ilyen hálózati trafónak készült vason nem is lehet. Talán valami spéci 0,05 lemezvastagságú mumetal vagy permalloy, esetleg amorf magon.
Azt speciel két m-mel kell írni.
Szép az így is, látszik az akarat, hiszen ott is lekövethető a bemenő jel hibája, pláne az ilyen vájtszeműeknek, mint én is...
.
[OFF] Vesztettem....
belenéztem a gugliba és pont 45 helytelenül leírtba botlottam. Azért néztem bele, mert gyanús volt és hittem a netnek. Immár csak a lottóötös lehet csak vigaszom...
Ne érts félre, egyáltalán nem leszólni akartam. Mint írtam, bőven több a szükségesnél.
Semmi baj! Megbocsátok, ha elfelezed velem a lottó ötöst.
Nem, semmi gond, ugye a hallható sáv ami igazán érdekes, az meg nem olyan rossz
Ezek az ultrahangos képeket csak érdekességképpen tettem fel. Egyébként volt néhány variáció kimenőben (M85B, M85A, SM85A, de most egy kis SM74-es van, ami a legjobb méréseket produkálta) Ami izgatja a fantáziámat most egy még kisebb SM65-ös vas.
Sziasztok. Most fejeztem be egy SE erősítőt, ECC85 meghajtással, de az a gondom van, hogy ha csak egy RCA bemenet is van bedugva akkor is szól mind a kettő csatorna, csak az egyik halkabban, illetve ahogy a potmétert tekerem, és ha középállástól eltér akkor ballanszként is szabályoz a két csatorna között. A tápban egyenirányító, közös puffer, majd CRC szűrés külön-külön, illetve a kimenők szekundereinek egyik oldala földön van.
Valakinek valami ötlete?
Pl.: Rosszul van bekötve a poti (födpont). Tegyél fel egy képet.
Sajnos most nem tudok képet csinálni. Hogy érted, hogy rosszul van bekötve? Bekötés jó, felülről nézve jobboldalra van kötve a földpont, ami a csillagpontba megy, balra a bemenő jel, a középsőből pedig meg a trióda rácsára a jel.
Az SM75-el mekkorka teljesítményt lehet csiholni?
Nem mértem meg kb 7 W. De ugye ez PP.
Tettem be még a pentódák vezérlőrácsához soros gerjedésgátló ellenállásokat. A fázisfordító kimeneteit is felcseréltem a végcsöveknél. Mit gondoltok jó lesz most már?
Egy korrekt poti bekötés, hangerő és balance 2 potival.
Igen persze, pontosan így van bekötve. Csináltam már jó pár erősítőt, és ez engem is igen meglepett, hogy ezt produkálja.
Másik potival próbáltad? Lehet, hogy gyári hibás.
Ez már a második potméter benne. Próbáltam a potméter elhagyásával is, akkor is ez volt a gond. Annyi különleges van még a kapcsolásban, hogy feszültségkétszerezőt használok a tápban, de nem hiszem hogy ez gond lehet.
Az én tudásom itt elfogyott. Gondolom zárlatnak utánajártál, esetleg még "ghost in the machine" jelenség.
Van egy rajzod arról, hogy mit hogy kötöttél be? Paint-tel sec-perc alatt össze lehet dobni.
Sziasztok!
Érdeklődnék, hogy párba épített EBL21-es csővel mono erősítő, kell-e hozzá kimenő/illesztőtrafó?
Szépen, igényesen dolgozol! Gratulálok!
Lehet azért, mert fiatal vagyok, sokkal inkább tetszik ha valami nyákon van, nekem a "térhálós" bekötés kusza és követhetetlen.
Pedig sokszor jobb lesz hangra a légszerelt gép több okból is: ha OLYAN erősítőt építesz, és direkt csatolt, akkor annak az oldalankénti 3-4 alkatrésznek nem csinálsz nyákot. Másrészt közvetlenül bele lehet nyúlni, és az elrendezés is változtatható! A fűtés és egyéb olyan kritikusnak mondható vezetékelésről nem is beszélve... Sok alkatrésznek meg kalitléc
(Egyébként én is készítettem már nyákos csövest, és valóban rendezettem, de a mihez képest sem mindegy
Csak szimplán magamból indultam ki.
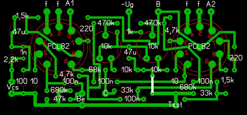
Sok mindent szereltem össze légszerelten, vagy próbapanelon, de elsőre mindegyikben volt hiba, valahogy belekavarodok. Viszont a nyákjaim egytől-egyig elsőre hibátlanok lettek, gondolom azért, mert napokig rajzolgattam őket. |
Bejelentkezés
Hirdetés |



belenéztem a gugliba és pont 45 helytelenül leírtba botlottam. Azért néztem bele, mert gyanús volt és hittem a netnek. Immár csak a lottóötös lehet csak vigaszom...










