Fórum témák
» Több friss téma |
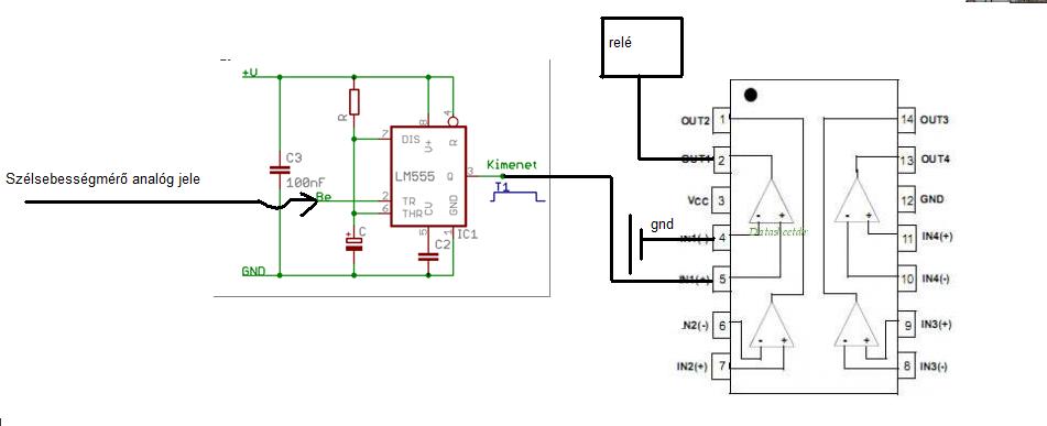
Medve kolléga egy analóg megoldást ajánlott, ami azt jelenti, hogy egy frekvencia - feszültség átalakítóval (monostabil multivibrátorral) a szélmérőd által adott frekvenciájú jelet feszültséggé alakítod, és ezt komparálod egy adott beállított szinttel. Ha megegyezik, akkor kapcsol.
Lehet digitálisan is, de akkor eléggé bonyolult lesz, mert kell építeni egy frekvencia mérőt, és ha az egy adott értéket mutat, akkor történik a kapcsolás. Ennél már jobb megoldás mikrovezérlő alkalmazásával megoldani a kérdést.
ha jól értelmezem valahogy így gondoljátok igaz?
Valahogy így, de még hiányzik, az integráló tag, ami az impulzus sorozatból feszültséget csinál.
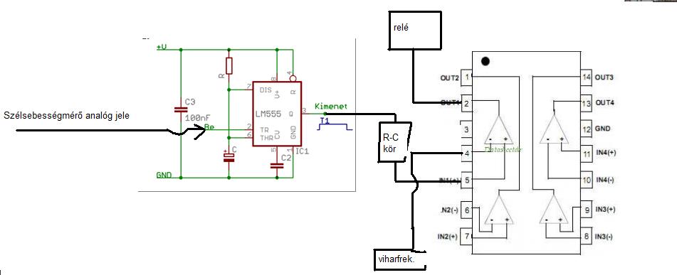
Tömbvázlatnak nagyjából ennyi, kiegészíthetjük még azzal, hogy a szélmérőből digitális jelek jönnek, az 555 kimenetén is az van, ezért annak az átlagfeszültségét kell kelteni egy integráló RC körrel. Ott igy már a frekvenciával arányos feszültséget kapunk, amit a komparátorunk összehasonlít, nem a Gnd-vel, hanem egy potival beállítandó feszültséggel. Ami a viharnak megfelelő feszültség. Lényeges adat, hogy mekkora a "viharfrekvencia", mert az 555 impulzushosszát ehhez kell igazítani.
Vagy az R-C kört az LM 339 kimente és a relé közé kell kötni inkább?
A jeladód változó frekvenciájú impulzus jeléből monostabillal lehet előállítani a frekvenciától független állandó szélességű impulzosokat. Ennek átlagértéke adja a frekvenciával arányos feszültséget, amihez integrálással jutunk hozzá. Ebből adódik, hogy hova kell tenni az integráló tagot, ahová a blokksémádban rajzoltad. De még a dolog áramkörileg kidolgozandó. A monostabil által előállított impulzus szélessége a legnagyobb frekvenciától függ, max olyan széles lehet, hogy a kitöltési tényező ne haladja meg a 90 fokot.
A blokksémád C és R értékével. Ha nem akarunk találgatni, akkor meg kell vizsgálni a szélmérő kimeneti jelét a kapcsolni kívánt szélsebességnél. Ehhez jó egy oszcilloszkóp. (Vagy egy frekvenciamérő
) Bízom benne, hogy ez még a hangfrekvenciás tartományban van, így ehhez elég lenne egy PC is. Tehát ismerve a szélmérő két impulzusa között eltelt időt a monoflop által generált impulzusok hosszát ehhez kellene igazítani, ahogy alant le volt írva. Ezt beállítani már egyszerű ahonnan a kapcsolást levetted, ott már lehet szimulálni is. Ha ez az elmélet jön a gyakorlatban is, akkor a komparátorunk a tápfesz felénél kapcsolni is fog. Én így okoskodom.
Sziasztok.
Nekem olyan frekvenciamérőre lenne szökségem, ami a következő jelet mérni tudja: Négyszögjel/3,6Vp-p amplitudó/35 és 40 Hz-es érték/0,5-es kitöltési tényező. Nekem a 35 és a 40 Hz-es tartományban kellene pontosan mérném (1 Hz-es felbontás elég). Ez egy HALL szenzor jele. És ráadásul 2 db-ot kell egyszerre mérnem. Próbáltam oszciloscoppal, az pontos, de nem mobil. Próbáltam 2 különböző multiméterrel, az egyiknek túl nagy volt a felbontása, a másik pedig csak a 40 Hz-et tudta pontosan mérni kb. 3-4 mp elteltével, de a 35 Hz-et valamiért nem mérte, helyette 2-800 Hz-eket mért. Ha valaki tud segíteni azt megköszönöm.
Ha ennyi a kívánalmad, akkor jelen oldal kapcsolások rovatában találsz digitális frekvenciamérőt.
Hi Mesterek!
Találtam a bolhán ezt a ketyerét (500 ft). Más ha nem a doboz megért ennyit. Sajnos nem teljesen életképes, de azért még elindul. Akármekkora freki adok neki 2e Hz mér, nem kereken de ott ugrál. Valaki nem ismeri fel konstrukciót, hogy a hiba keresésbe eltudnék indulni valamerre. Az egyik IC hiányzik belőle, azaz gondolom Én, de lehet hogy teljesen más volt ott nem pedig 74S... ic. A panel alján a 600 Mhz counter van "maratva". Segítséget előre is köszönöm.
Még a panelon is látszik, hogy házilag "rajzolták". Szerintem ez egy egyedi készülék...
De ha csinálsz egy fotót a panel aljáról is, szerintem elég gyorsan kitalálható a kapcsolás, abból meg elég jól megtippelhető, hogy kb. mi kellhet oda - ha kell egyáltalán.
Igen, biztos hogy házi jelegű. Ezért írtam hogy valaki aki jobban/régebben benne van a szakmában hátha felismeri valamelyik folyóiratból, vagy valami ilyesmi.
Ha csak a kép az akadálya akkor azon ne múljon.A vezeték kitakart pár vezetőt átkötöttem fekete vonallal. Ha időm engedi vissza fejtem majd a technikát.
Úgy gondolom ,az a bemeneti osztója lehet.Legalábbis nem látok sehol olyan IC-t benne ami a 600MHz-t "megenné". Azokból pedig szerintem nem sok fajta van, maximum beszerezhetetlen az eredeti.
Üdvözöllek!
A panelon alkatrészoldal van egy felirat, abból ki lehetne indulni! Ez valamelyik újságban megjelent kapcsolás! Alul is valamiyen rádióamatőr logó van! Leiszt Jani
Szia!
Kicsivel több mint 1 órát keresgéltem de hiába ![]() Csináltam képet a feliratról. Hátha meglehetne javítani.
20 évvel ezelőtt nem készítettek otthonra kétoldalas galvanizált NYÁK-ot
Nézd meg a vonalvezetést, a hiányzó IC lehet az SP 8...-as sorozazból egy gyors előosztó, vagy 11C90 habár azt fejből nem tudom meddig megy el az utóbbi..
Szerintem is 11C90 volt ott. (nem minden látszik, de az egymással összekötött lábak alapján... A be és kimenet is passzolni látszik)
650MHz-ig megy. Hazai (MEV) IC-k, dunakeszi doboz: ha a panel nem is, de a konstrukció biztosan hazai amatőr.
Lehet, hogy valamelyik híradástechnikai gyár műszerosztálya készítette.
Azt nem hiszem, mert akkor lenne rendes(ebb) előlapja. A műszerosztályokon volt szokás a házi gyártású saját célra készült eszközökre a feliratokat ragasztós betűnyomóval feliratozni, amik aztán többnyire le is estek. De akkorra már mindenki tudta, hogy mi mi rajta.
Pueblo (Colorado, ZIP 81002) Egyesult Allamokbeli varos. Gondolom a tervezoje vagy a panel gyartoja onnan valo. Valoszinu kit formajaban arulhattak a 80-90-es evekben. Ha jol lattam TIL311 kijelzok vannak benne, azoknak a gyartasat a '80-as evek kozepen beszuntettek. Tehat valoszinu a '80-as evek elejere teheto a tervezes ideje.
A Pueblo Loco 81002 egy colorado-i városka. A Circuit Board Specialists meg gondolom valami ottani amerikai cégecske lehetett.
A MEV-es IC-kből egyértelmű, hogy nem az USA-ban készült a készülék. De a panelterv meg amerikai... Ezt el tudom képzelni: a kiváló amerikai cég tervezett egy ilyen ketyerét, és leközölték valami hobbielektronikás újságban, paneltervvel. Emberünk meg Magyarországon valahogy összefutott a tervvel (vagy kapta kintről az újságot, vagy valamelyik hazai lapban is leadták), kimásolta a paneltervet, és megcsináltatta valami nem túl házilagos gyártású helyen (mondjuk pl. 25 évvel ezelőtt faterom az NME-n dolgozott, a privát cuccait is rendszeresen az egyetemi panelgyártókkal csináltatta fusiban - ott simán mentek a lyukgalvános dolgok is).
Jaj, de figyelmetlen vagyok. A panelen rajta van az ARRL emblémája is, (Amerikai rádióamatőr szövetség) tehát valamilyen rádióamatőr eredetű. Biztos valamelyik évkönyvükből lett kimásolva.
Na akkor már csak az év könyvet kell levadászni
Sziasztok
Valaki próbált már kaszkádosítani 2-nél több 74HC590-et? Nem tudom mit nézek el/rontok el de nekem sehogy sem sikerül. 2 ic-ig ok. De olyan mint ha a 2. ic a 3.-at már nem hajtaná meg. Van valakinek tapasztalata? A neten sem találtam 2nél több ic-t egymás után.(mármint kapcsolási rajzon) Már több mint 1 hete szenvedek vele... Vagyis a frekimérőm 65536hz-ig gyönyörűen működik, azután mindenféle hülyeséget ír. Miért? Üdv: Suncorgo
A szoftver működése dióhéjban:
1. portirányok beállítása 2. lcdinit 3. aszinkron timer init 4. számlálók nullázása,kapuzás 1sec-ig,számlálás 5. kapuzás vége, számlálók olvasása (readcounters fv) -minden számláló ic kimenete egyenkénti engedélyezése és a hozzá tartozó logikai szint szerinti érték hozzáadása egy változóhoz 6. kijelzőreírás 7. vissza a 4. ponthoz |
Bejelentkezés
Hirdetés |






) Bízom benne, hogy ez még a hangfrekvenciás tartományban van, így ehhez elég lenne egy PC is. Tehát ismerve a szélmérő két impulzusa között eltelt időt a monoflop által generált impulzusok hosszát ehhez kellene igazítani, ahogy alant le volt írva. Ezt beállítani már egyszerű ahonnan a kapcsolást levetted, ott már lehet szimulálni is. Ha ez az elmélet jön a gyakorlatban is, akkor a komparátorunk a tápfesz felénél kapcsolni is fog. Én így okoskodom. 









