Fórum témák
» Több friss téma |
na, mondtam én, h a kondi a probléma.
amúgy, kedvet kaptam a vibrátorokhoz.(NEM azokhoz!!), ha vkinek van vmi kapcsolása konkrét értékekkel monstabilhoz, bistabilhoz és nagyon ráér, és föltenné, megköszönném.
Sziasztok!
Nekem egy olyan 2 ledes vagy izzós villogóra lenne szükségem amikor elkezdi a villogást az első led, villan kb. hármat vagy négyet utána pedig folytatja a másik, az is villan kb. hármat vagy négyet és így tovább és így tovább. Ha tudtok segítsetek léci!!!!!!!!!!!!!!!!!! KÖSZÖNÖM!
Szia!
Ezt legegyszerűbben már mikrovezérlővel lehet megoldani. PIC vagy AVR-rel
Köszönöm, aranyos vagy, az az igazság hogy ezekhez a dolgokhoz még nem konyítok semmit. Szóval ha le lehetne fordítani egy kapcsolási rajz formátumra akkor nekem már sokkal egyszerűbb lenne.
Mit szólnál két (ill 3) astabil multivibrátor "egymásba ágyazásához"?
Egyszerűen szólva, egy egyszerű multivibrátor (lsd. feljebb) ami NEM a LEDeket, hanem EGY MÁSODIK multivibrátor TÁPJÁT kapcsolgatja. Ha a Q-n + van, az villogtat egy LED-et. És ha a Q' van + akkor meg megy egy másik multivibrátor ami meg egy másik ledet villogtat. Így meg lehet csinálni, szerintem működne is. Értitek, hogy gondolom, vagy rajzoljak egyet? Nem biztos hogy magyarázni jól tudok...
Nem rossz a magyarázat de, szerintem próbáld meg a rajzot, köszi!
Én végiggondoltam, de valami nem kóser ebben
![]() Gondold át mégegyszer az elejétől...rajzold le magadnak
magamnak rajzoljam? Mondtam elmagyarázni nem tudok olyan jól!
(mielőtt válaszolsz, olvasd át többször a hozzászólásom...
Na gyorsan rajzolj egy ábrát nekünk! Én nem értem...elolvastam 10-szer a hsz-t...nem vágom, hogy mire gondolsz pontosan
![]() El tudom képzelni, hogy van ilyen kapcsolás...de hogy az úgy működne, ahogy vanzerr akarja...na én ABBAN kételkedek ![]() Épp ezért legyél oly szíves és egy mórickaábrát nyomass
Szerintem sem teljesen úgy működne, de azért érdekes lehet.
Ha valakinek van esetleg még 5lete azt nagyon várom.
Nem mikrovezérlős lett...
A c1-R1-el állítod a "felváltás" sebességét a c2-r2-vel pedig a "villogások számát" vagyis a frekvenciát Egy kis ügyességgel be lehet lőni "a 4 villogást, és utána váltást"
És a rajz elején az a "IC1PIC2P" mit jelent? (mondtam hogy ez nekem magas!)
Az a tápfeszültésg lábakat jelenti, az IC 7-es lába a GND és a 14-es a +5V. A kapcsolási rajz tervező rajzolja így
Az enyém kicsit összetetetteb, és több az alkatrészigénye is, de minden állítható... És ha pl. tanulás céljából építed meg, ez se rossz...
Az enyémen minden világos? Üdv.
JA bocs akkor fogom, az R1-C1, illetve az R2-C2 értékekre mit tippelsz?
Tök érdekes a tied, azt hiszem mindenféleképp kipróbálom, amúgy a gyerkőcöm kisautójába kellene tetszenek neki ezek a rendőrvillogókhoz hasonló LED-es "lámpák"
Najólvaaaaaan
TEEEEEEEHát ez 3 áramkör, te meg először 2-ről beszéltél ![]() Ha 3-at mondasz, egyből tudom, hogy te is erre gondoltál ![]() De lényeg az, hogy így egyből világos lett ![]() Nameg egyszerű...3-al én is meg tudtam volna építeni... ...2 monostabilból viszont az már igazi kihívás lett volna
Ja csak még az alkatrészek értékére lennék kíváncsi. Kb.9-12 V között szeretném üzemeltetni. A fentebb leírt alkatrészek jók lehetnek?
Ha jól tudom akkor az időállandót a T=0.63*R*C képlettel lehet kiszámolni. (javítsatok ki ha nem...
) 1µF és 1MOhm jó közelítéssel 1sec-időzítést okoz. De ha az ellenállás helyett trimmert raksz bele, akkor be tudod kényelmesen állítani Tehát akkor a váltáshoz 4x akkora időállandó kell mint a villogáshoz, hogy közben tudjon 4-et villanni. (hűűű... ez a keresztbe post-olás nagyon gáz:wow1:..)
Annak tünik de ha megnézi az ember hogy ki kinek válaszol akkor nem olyan gáz
Te nem változol!
Hát pontos kapacitásokat/ellenállásokat nem tudok mondani, kicsit olyan "tápfüggő" és "alkatrészfüggő" is a dolog. Szerintem - ha van rá lehetőséged - próbáld ki próbapanelon... Rv = Ub / 10-20mA R1,R2 kb. 1k | Rx.3,Rx.4 kb. 47k, C1,C2 470nF-10µF igény szerint. (elkónál polaritás ACHTUNG!)
Nem akarok kötöszködni...
de ha R1-és R2-nek 1k-t raksz be akkor fog elég feszültséget kapni a másik 2 multivibrátor?
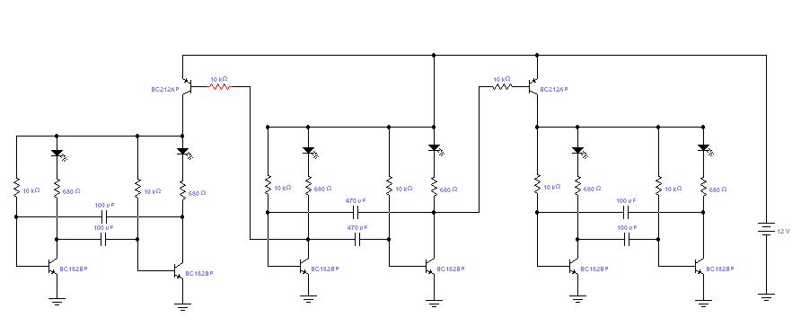
Lehet hogy így kicsit szerencsésebb az elrendezés.
Némi ügyeskedéssel a sláger CD4017-es johmson számlálóval is megoldható ez a három felvillanásos probléma. Ha pontosan kell a három villogást tartani, akkor itt egy blokkséma. Bocs a külalakért, de ugye megértitek, hogy most épp nincs kedvem kidolgozni a kapcslást. Ha kell szívesen elkészítem később a megépíthető rajzot....
Szia! Én nagyon megköszönném a rajzot, most hétvégén kipróbálom a 4093-as, illetve a 4011-es IC-vel készült rajzot, ha sikerül minden majd jelentkezem. Amúgy mindenkinek köszönöm az eddigi segítséget!!!!!!!
Teljesen jogos, ez nem kötözködés. Elkerülte figyelmemet. Kösz hogy szóltál. És köszönöm Jani barátomnak a javítást!
Ez a rész a legizgibb....
Vajjon műxik-é a rajzolt kapcsolás egy másik személynél...:vigyor2:
Melyik, a tiéd?
Igen,
Elvileg működnie kell |
Bejelentkezés
Hirdetés |




Nem biztos hogy magyarázni jól tudok...


) 1µF és 1MOhm jó közelítéssel 1sec-időzítést okoz. De ha az ellenállás helyett trimmert raksz bele, akkor be tudod kényelmesen állítani
de ha R1-és R2-nek 1k-t raksz be akkor fog elég feszültséget kapni a másik 2 multivibrátor?







