Fórum témák
» Több friss téma |
Fórum » Kapcsolóüzemű táp autóba Hi-Fi-hez
Ha nincs rá kötve a trafó az áramkörre, akkor el van 10-20mA-el. Ha a trafó primerjei be vannak kötve, akkor 200-300mA Persze ilyenkor a szekunder tekercsnek terheletlennek kell lennie. A legegyszerűbb, ha a szekundert ki forrasztod a próba erejéig.
Ez a FET meghajtás nem a legjobb, és azt a marék 4148-at sem értem, de attól elvileg még működnie kéne. A snubber-ből (10n-22ohm/2W) sem muszáj kettőt berakni, elég egy a 2 FET drain-je közé.
Kösd le a fetekről a trafót, és tegyél be a primerek helyére egy-egy ellenállást (mondjuk 100 vagy párszáz ohmot) és nézd meg szkóppal a rajtuk lévő jelalakot. Ha ilyenkor tökéletes, vagyis szépen ellen ütemben van a két jel a két ellenálláson akkor a trafóddal (vagy a bekötésével van a gond). Ez a megoldás egyébként (ellenütem vagy push pull) nagyon kényes a primer mechanikai kialakítására. Az egyetlen járható út az, hogy ha összefogsz több vékony szálat, feltekered a primert, majd a szálak végeit kettéválogatod és a végüket ellen ütembe kötöd, így kapva meg a 2 primert. Ha csak simán két szálból csinálsz primert, akkor azok nem lesznek kellően szoros csatolásban, aminek az lesz a vége hogy előbb utóbb tönkre fognak menni a fetek.
Hát, azért lehet másképp is tekercselni, igaz, talán körülményesebb, de talán érdemes lenne gondolkodni rajta. Legyen a primer 2 x 1 menet és annyi ferrit legyen belerakva, hogy a megfelelő indukció alakulhasson ki. A "huzal" legyen koaxiális, vagyis legyen egy réz cső, amiben - persze szigetelten - van egy belső vastagabb drót. Így nagyon közel lenne a két tekercs egymáshoz. Ez lenne átfűzve egy E-mag egyik lukán. A másik lukon visszajönne, de úgy, hogy ami eddig kivül volt és cső, az most belül menjen és viszont. Így szimmetrikus lesz. Nem kell nagy ferrit mag, több kisebb lenne "sorbakötve". Ezt lehet azzal is fokozni, hogy mivel alig foglalna el helyet egy cső a ferrit ablakában, lehetne többet is áfűzni, ráadásul a csövek egymáshoz forraszthatók. Ekkor továbbra is egy menetes lenne a primer, csak sokkal nagyobb áramot bírna. Persze, ha nem egyes áttétel kell, akkor a csövekbe többször kell átfűzni a drótot, ami a szekundert alkotja. ( Koaxiális transzformátor féle lenne. )
Megmértem ha nincs hozákötve trafo akkor 200-300 mA
ha rá kötöma trafot akor 1.27-A terheletlen állapotban ! Probáltam gyári autos végfok gyári toroidal is de akor is csak az egyik fet el müködik !
Az egyik 22ohmosat kössem a drai-je közé?
Sziasztok.
Elkészítettem a NYÁK-ot. El is kezdtem össze rakni. Egyenlőre csak az IC hogy működjön az van kész. Úgy néz ki hogy működik is 132kHz van 9-10 lábon. Annyinak kell lenni-e?(multiméterrel mérve) .Aztán beforrasztottam a két tranzisztort a bázison 132kHz marad. Az emitereken csak 88kHz meg 66kHz van ennek így kell hogy működjön??? Feltételezem hogy valami nem jó....
Multiméterel hogy tudsz frekvenciát mérni ?
Van rajta olyan mérés opció. 200kHz mérés határral. (kicsit komolyabb multiméteren általában van)
Egyébként még egyszer rá mértem és kiderült hogy nem működik. Csak azért mutatott valamit mert kapcsoló üzemű tápról hajtottam meg és annak a frekvenciája be zavart, akkumulátoról egyeltalán nem működik
Aha én meg már gondoltam akkor utáni mérek és is !
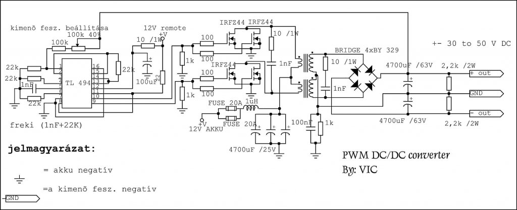
Egyépként neked is tl494 hajcsa az invertered? És ha igen akkor neked mekora elenálás van a 6 os lábon és mekora kondi az 5 ösön?
1nF és 22kOhm Vicy terve alapján itt van:
Itt a kapcsolás:
Nem müködik a link de egyépként nekem is igy van
De valamilyért nem működik... Módosítottam a linket...
a bc 327-es ek után mien elenálas van ami a irfz44-re menek ? ha jol látom 10 ohm-osak !
Nincs semmi még nincsenek meg a FETek csak az Ic szeretném egyenlőre fel éleszteni. De a tervben 10Ohm van
Nekem ez a rajz szerint 33 Ohm-osak vanak lehet hogy az sok ? beültetési rajzot teszek fel !
Nemrég összedobtam egy 12V -> 200V rezonáns tápot, ami kicsit átalakítva akár jó hatásfokú autóstáp is lehetne... Akit érdekel ITT találhat róla több infót.
Honnan tudom hogy működik-e az IC-m, a kimeneteken 6,5V van de a multiméter nem mutat semmilyen frekvenciát... Valami feltétel van hogy be induljon? vissza csatolásban, terhelésben??
Érdekes kis táp. Autós felhasználásnál viszont ingadozik a táp fesz. 9-14.5V Ezt az önrezgő táp nem nagyon tolerálja. Meg nő a feteken a veszteség. Mi lenne ha sima 494 csinálná a jelet? Esetleg még egy driver ic?
Egyelőre hagyd úgy ahogy van. Ha van szkópod nézd meg a trafó nélküli jelalakokat.
Akkorát nem ingadozhat, ha mégis akkor azt az akkut ki kell dobni. Egyedül indítózáskor eshet 12V alá, egyébként 12,5V és 13,8V között van, de ez egyáltalán nem fogja zavarni az önrezgőt (a 230V-ra épített pl. még 90V-al is megy, az enyémek 85V körül szoktak leállni). Lehet használni hozzá 494-et is, de az bonyolítja az áramkört.
nézd át az ic bekötését. a fetek elött a 10 ohm jo. ne növeld meg mert melegedni fognak a fetek.
erösitöhöz nem jo a rezonáns táp! Idézet: „....erösitöhöz nem jo a rezonáns táp!” Végülis minden relatív, egy pwm tápnál pl. jobb abból a szempontból, hogy kevesebb zavart termel, és jobb a hatásfoka, de annyiból rosszabb, hogy nem stabilizált a kimenő feszültsége. Persze egy normálisabb erősítőnek ez utóbbi nem probléma (a zavarok esetleg, bár az sem számottevő).
Az említett önrezgő táp, saccra legalább 2x...3x akkora teljesítményt tud, mint az itt tárgyalt TL494+IRFZ44 -ből épült táp. (komolyabb hűtőbordával még nagyobb is lehet a különbség) Persze kellene még bele alacsony fesz elleni védelem (hogy leálljon 9...10V alatt, ha merül az akku). És persze csak olyan erősítőt érdemes róla járatni aminek nem gond, ha nem stabilizált a tápfeszültsége.
Egyébként valószinüleg lehetne TL494-el hajtani (ami jó ugyan, de kezd elavulni), vagy sokkal inkább valamelyik UCCxxxx-el (amiben benne van a fetmeghajtó, és az alacsonyfesz védelem is, és csak 8 lábú...)
Egy 1500W-os erősítő simán képes az akksit berántani 9V-ra. Tudom mert 10 évig hangnyomás versenyeztem. Nem gagyi akksikról van szó. A 14.5V-ot meg azért írtam, mert annyival tölt a generátor max. Az új autókban a modernebb akksik miatt többet is engednek.
A tápnak stabilnak kell lennie mindig. Különben olyan mint egy átlagos, vagy az alatt.
Igen, de az UCCxxxx helyett olyat kellene ehhez találni,ami tudja vezérelni az alsó és felső feteket. Úgy már jó lenne, meret nem kellene használni kis trafót a fetek meghajtásához.
Sajna nincs szkopom de most már müködik nagyábol !
De meg találtam a bibit a szigetelésel volt gond a két fet nem volt 100%-ra elszigetelve egymástol és igy egybe dolgoztak a drain láb az közös a fet hátso felével és ezért nem tudtak ellenütemben dolgozni csak egyformán ! már csak az a gond hogy nagyon melegesznek a fetek és nem tudom ez mitől lehet de az áram erőség is még terheletlenül 1.26-1.29 Amper közöt ugral
Egyébként a primert, és a szekundert azt különbözö irányba kell tekerni , vagy az egészet azonosba, mert úgy csináltam meg, hogy a két primer azonos, és a két szekunder is azonos, de ellentétes irányba vannnak egymáshoz képest. A primert jobbrol balra, a szekundert pedig balrol jobbra tekertem. Ez így jó ? vagy használhatatlan ?
Miben másabb egy pár perc alatt megtekerhető kicsi trafó, mint bármely más alkatrész? Ez kicsit olyan mint amikor valaki leírt egy faladatot amit a legegyszerüben / legjobban egy olcsó tirisztorral lehetett volna megoldani. Ezt meg is írták neki, mire kijelentette, hogy tirisztort nem szerene használni, más megoldás kell... (néha elgondolkodom, hogy esetleg létezhet tekercsfóbia, tirisztorfóbia - és talán még kistrafó fóbia is
)Én pl. mindíg szétszedem az itthon kipurcan kompakt fénycsöveket, ha javítható akkor megcsinálom, ha nem akkor alkatészbázis. Van benne kicsi gyürüvasmag, amiből gyártható pl. kicsi trafó. Van még univerzálisan felhasználható néhány mH-s tekercs (megmérem mennyi és ráírom - később csak kiveszem a fiókjából amilyen éppen kell valamihez) és még pár apróság.
Meg klausztro-fóbia...
Különösen a kezdőknél probléma a tekercs készítés. Mindenki azt hiszi, hogy ez valami nagyon bonyolult dolog. A másik, hogy nincs alkatrészük, nincs vasmag, nincs drót, stb... Nekem kedvenceim az induktív elemek, pedig azért van velük gond, mert aminek sok kivezetése van, azokat be is kell kötni a nyákba... vagy először a csévetest kivezetéseire. (egyébként, nekem is szép nagy készletem van ezekből... )
Ezzel a bekötéssel menyi fet-et lehet be kötni hogy ne robanyon fel a 494-es em ???
|
Bejelentkezés
Hirdetés |












