Fórum témák

» Több friss téma
Fórum » Motorvezérlés H-híddal
Lapozás: OK   8 / 19
(#) bankimajki válasza c27 hozzászólására (») Feb 23, 2012 /
 
Szia, íme csatolok egy olyan kapcsolást, amit nemrég rajzoltam (még elég trehány szegény), és még nincs szépen elrendezve, ill. gyorsabb optók kellenek és nagyobb feszültségű zéner diódák, ha 100ohm-os meghajtó ellenállások vannak. De a gyors kapcsoláshoz ajánlott minél kisebb érték. Mivel a FET-eknek van gate-source kapacitásuk, amit fel kell tölteni. (Minél gyorsabban feltöltöd, annál gyorsabb tud teljesen kinyitni és annál jobb hatásfokú lesz a H-híd.) A tápzárlatot azzal kerüli el ez a kapcsolás, hogy egyforma optocsatolók vannak, és a FET-ek bekapcsolási ideje megegyezik az optók adatlapjában megadott bekapcsolás+kikapcsolási idejével +tau=RC, (R-->ellenállás, C-->gate-source kapacitás). Míg a kikapcsolási idő csak a kikapcsolási idővel egyezik meg (+tau). Így ha minden optó egyforma típus, akkor garantáltan elkerüli az egybenyitást. A 4N25 viszont elég lassú ide. (De a szimulátorban csak ez volt, emiatt van benne ez.) Azzal csak max. 500Hz-cel érdemes rángatni, mert különben rossz lesz a hatásfok.
Ha bármit nem értesz, akkor kérdezz. A kapcsolás nagy előnye az egyébként hogy galvanikusan le van választva a vezérlés és a nagy áramú táp. Ha kell csatolom a másik verziójú H-hidat is, amelyben N és P csatornás MOSFET-ek vannak. (De még az sincs szép formába rendezve.)
Üdv.: Miki
(#) bankimajki válasza bankimajki hozzászólására (») Feb 23, 2012 /
 
A be ill. kikapcsolási időbe még a zéner kapacitások is beszámítanak, emiatt válassz kicsi parazita kapacitású diódákat. (A 0,5W-os teljesítményűek általában megfelelnek.)

Üdv.: Miki
(#) bankimajki válasza c27 hozzászólására (») Feb 23, 2012 /
 
Egyébként mekkora frekvenciájú szinuszjel kell? Mert azt PWM-ben illik minimum 100X nagyobb frekivel küldeni, hogy szép legyen a szinusz. És az már 1kHz-es szinusznál is igen komoly PWM freki. (Kellően gyors és kis g-s kapacitású FET-ek kellenek.) Emiatt neked az optós verzió nem is jó. Mert az baromi lassú erre a célra. Hacsak nem kicsi frekis szinusz kell. másik megoldás válassz olyan MOSFET drivert, ami gyors és a bekapcsolási ideje nagyobb, mint a kikapcsolási ideje. pl.: MIC5014-5015


Üdv.: Miki
(#) c27 válasza bankimajki hozzászólására (») Feb 23, 2012 /
 
Helló.
Mivel a 230V lesz rákapcsolva (egyenirányítva 325V körül) ezért a leválasztás minden féle képpen kell. A meghajtók tlp250 ha lehetne jó lenne ezt meghagyni, mivel már a nyák el van készítve nem túl szerencsés újat készíteni, ez csak végső megoldás lenne. A kapcsolási frekvencia valószínűleg 6khz körül lesz, jelenleg 20-25khz-el volt tesztelve, ami elég magas, de valószínűleg 6khz-en is nagy lesz a veszteség. A színusz jel frekvenciáját szerencsére csökkenteni kell azaz 50Hz illetve annál kisebb frekvencia szükséges. Egyik megoldás az lehet, hogy tényleg leviszem a kapcsolási frekvenciát a másik, hogy meghajtót cserélek. Van még egyéb ötleted? Minden lehetőséget meg akarok vizsgálni, esetleg egy hozzátoldott áramkörrel lassítani kéne a bekapcsolást, csak ez elég nehéz.
A tlp250 ki-be kapcsolása 150nsec. A fetek irf740-esek, a kapcsolásuk +-12V-tal történik, ami miatt a kikapcsolás is viszonylag gyorsnak kéne lennie, csak az a baj mindig lassabban kapcsolnak ki mint be.
(#) bankimajki válasza c27 hozzászólására (») Feb 23, 2012 /
 
2 verziót tudok mondani ilyen esetben. FET meghajtó csere, vagy kiegészíted úgy, mint ahogyan a kapcsolásomban van. (Ez utóbbi új NYÁK-ot is igényel.) Jobb ötletem nincs. Esetleg a bekapcsolási időket növelheted külső késleltetővel is. 1kondi 1 ellenállás és egy schmitt triggerelt fokozat.

Üdv.: Miki
(#) c27 válasza bankimajki hozzászólására (») Feb 23, 2012 /
 
Helló.
Igen az utóbbit lesz érdemes használni a mikrokontroller után kell tenni az ellenállást és a kondit ez jó lehet. Kösz.
(#) Peter65 válasza c27 hozzászólására (») Feb 23, 2012 /
 
Szia!
Ha jól értem, mikrokontrollerrel vezérled a hidat. Miért nem abban állítasz be szünetidőt? Melyik kontrollert használod? Már az egyszerűbb PIC-es ECCP modulokban is beállítható a szünetidő szoftverből.
A TLP250-es egyébként szerintem jó választás, viszonylag gyors és nagy meghajtó árammal rendelkezik.
(#) bankimajki hozzászólása Feb 24, 2012 /
 
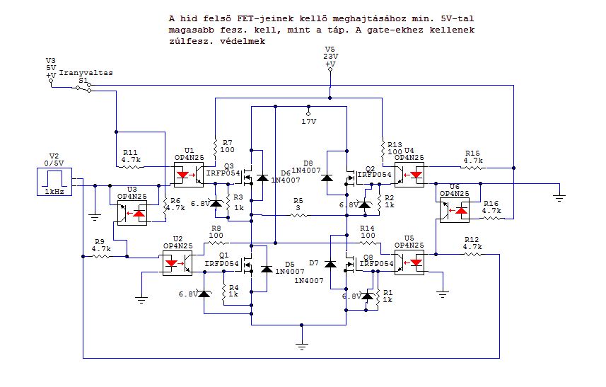
Egy kicsit átláthatóbbá tettem a rajzom. Íme csatolom. Megépítésnél azonban nem árt tisztában lenni a működésével, a megfelelő alkatrészek kiválasztásához. Bár ezek az ellenállásértékek 20V-os tápfeszültségig azért megfelelnek. A felett viszont érdemes újraszámolni őket.
(#) bankimajki hozzászólása Feb 24, 2012 / 1
 
Ma szebb állapotba hoztam az N és P csat. FET-ekkel tervezett H-hidamat is. Előnyei még: Galvanikus leválasztás és bár pár alkatrésszel több kell hozzá, mintha csak simán keresztbe vezérelni a híd egyik oldala a másikat, de itt garantáltan nem lehet tápzárlat, míg ott előfordulhat szerencsétlen esetekben. És nagy áramoknál az már igen veszélyes. (Nem csak az alkatrészek miatt.)
Nem teszteltem a gyakorlatban ezeket a kapcsolásokat, de elég egyszerűek, emiatt nem hiszem hogy gond lenne velük. (Szimulációban mindkettő tökéletes.)

Üdv.: Miki
(#) egonka92 hozzászólása Feb 26, 2012 /
 
Helló mindenkinek!

A következő problémával fordulnék hozzátok. Megépítettem az oldalon megtalálható H hidat: Bővebben: Link (nyák lett neki tervezve, stb), annyi változtatással, hogy a tranzisztorok bc182 és bc212 páros, valamint a PWM-et kapcsoló jel is invertálva lett (a hozzá való tranzisztor pedig ez miatt PNP). Egy kezdő robothoz lenne, a jeleket egy PIC küldi az inverterhez, 3 ceruzaelem képezi a motor tápját. A PIC-ből kijövő jelek a földre vannak húzva 10 KOhm-mal. Persze valamiért nem működik. Gyanakodtam a tranzisztorokra, mert össze-vissza nyitottak ki, meg nem zártak le rendesen, majd abszolut nem csináltak semmit. Kiszedve mégis jók. Lehet, h fordítva raktam volna be a tranzisztorokat? az elvileg mindegynek kellene lennie, nem?(adatlapban néztem meg előtte). A mostani gyanum, hogy nem zárnak le rendesen, bár ebben nem vagyok biztos.
Az ellenörzést úgy próbáltam, hogy a PIC-ből jövő jeleket 5 másodpercenként negálom, így látva, mikor mi változik. Ötleteket kérnék, h szerintetek hol lehet a hiba? vagy mire nem figyeltem oda? A segítséget előre is köszönöm!


Üdv: EGon
(#) egonka92 válasza egonka92 hozzászólására (») Feb 26, 2012 /
 
A sejtésem beigazolódott, gyengék a tranzisztorok. Találtam itthon egy erősebbet, amit próbapanelon kipróbáltam, hogy egyáltalán elindítja-e a motort. A bc212 és a bc 182 megbukott a teszten, amit itthon találtam, 2n4921 pedig szépen kapcsolt. A héten beszerzek hasonló, legalább 1.5 A kibiró tranzisztorokat, aztán hétvégén kipróbálom. A kérdésem annyiban változott, hogy szerintetek jó lenne a hídba ez a tranzisztor is: bc368, vagy válasszak inkább az 1.5 A körüli BD kategóriából?

Üdv: Egon
(#) tenke hozzászólása Márc 13, 2012 /
 
Hali. Az lenne a kérdésem hogy négy kapcsolóval (mint egy joystick, hogy tudnék két motort vezérelni az alábbiakban: 1: mindkét motor előre, 2: mindkét motor hátra, 3: egyik előre másik hátra 4: egyik hátra másik előre a h hidas módszer jó lenne de ha összekombinálok kettőt folyton zárlatot csinálok (csak szimulálom egyenlőre) elég fontos lenne, gondolom sokan sejtitek hogy itt valmi lánctalpas dolog van készülőben
(#) Mikee91 hozzászólása Máj 4, 2012 /
 
Sziasztok!

Az alábbi kapcsolással szeretnék működtetni egy 12V-os kis DC motort (RC autóhoz). AVR-el vezérelném, 1kHz-es PWM-el. A kapcsoló helyére is természetes az AVR egyik lába menne.
Kérdésem pedig hogy ez így működne-e valójában is, vagy valamit még alakítsak rajta? Olvastam még, hogy a gate-re is kellene valami kisebb ellenállás. Ez valóban szükséges vagy itt elhagyható?
Valamint milyen FET-eket javasoltok alkalmazni? A motor néhány száz mA-t vesz fel 12V-on terheletlenül.
Nem tudom, hogy 5V-al mennyire lehet nyitni pl az IRF540-et, mert az adatlapról leolvasva 4V körüli GS feszültségnél nyit.

hbridge.jpg
    
(#) Peter65 válasza Mikee91 hozzászólására (») Máj 4, 2012 /
 
Szia!
Szerintem nem a legjobb a kapcsolás:
A hídban mindig csak az egyik átlót kapcsolja, ellenütemű vezérlés jobb lenne.
A felsőhídági fetek kikapcsolását egy-egy 10K ellenállásra bízza, ami lassan fogja csak kikapcsolni.
Az alsóhídági feteknek úgynevezett "logiclevel" fetek kellenének, pl.: IRL530.
Ilyen kis áramokhaz megfontolandó lehet egy komlett híd használata, pl.:L293D
(#) Mikee91 válasza Peter65 hozzászólására (») Máj 4, 2012 /
 
Köszönöm a választ!
Ellenütemű vezérlésnél ilyenre gondoltál, mint a mellékelt képen? (csak a híd felét csináltam meg, meg persze a vezérlést ugyan úgy megoldanám logikai kapukkal.) Ehhez még alacsony nyitó feszültségű fet sem kellene, viszont túl egyszerű, biztos van valami hibája.
10k-s ellenállást alkalmazva az 1kHz-es vezérléshez képest lassú a kisütés? Nem tudom, jól olvastam-e le de a kapacitást néhány 100pF-al számolva is 10^-6 nagyságrendben lenne az időállandó. Ennek 5szöröse alatt már mondhatni elvezette a töltéseket az ellenállás, és ez még mindig elég kis idő az 1kHz-hez képest. Vagy esetleg az a gond vele, hogy váltáskor mind2 fet sokáig van nyitva egyszerre?

hbridge.jpg
    
(#) Peter65 válasza Mikee91 hozzászólására (») Máj 5, 2012 /
 
Szia!
Igen, az ellenütemű vezérléskor felváltva vezetnek a félhidakban fetek. A felvázolt kapcsolással az a baj, hogy a kapcsolás alatt egy ideig mind a kettő fet nyitva van, ami a tönkremenetelüket okozhatja. Általában kis szünetidőt iktatnak a félhíd alsó és felső fetek kapcsolásai közé. Ennek a szünteidőnek a kezelésre sok mikrokontroller fel van készítve (az AVR-eket nem ismerem).
A 10K vonatkozásában igazad lehet, hogy ilyen alacsony frekin esetlegesen elviselhető ez a lassúság és kapcsolási veszteség, de szerintem korrektebb meghajtást kellene kialakítani. Egyébként terhelés alatti kapcsoláskor a fetek bemenete nem egy fix kapacitással helyettesíthető, a szükséges töltésmennyiséget kell inkább figyelembe venni. Az IRF9530 esetén ez max. 58 nC. Ez alapján 1mA-es áramot feltételezve 58usec jön ki.
(#) Mikee91 válasza Peter65 hozzászólására (») Máj 5, 2012 /
 
Szia!
Igazad van, tényleg nem jó ötlet másodpercenként 1000szer összenyitni a 2fet-et. Én még nem hallottam, hogy AVR-be lenne beépítve ilyen híd vezérlő, ha erre gondolsz. De programból meg lehet oldani, hogy egyik fet később kapcsoljon, viszont ez több lábat is igényel. (bár van elég)
Egyébként az átlós vezérléssel mi a baj? Amellett, hogy gondolom kevésbé biztonságos, mivel könnyebben össze lehet nyitni a feteket. Mert ott 2 vezetékkel egyszerűbben meg lehetne oldani a vezérlést.
Komplett híd IC sajnos nem jó mert terhelve 1-2A-t is felvesz a motor.

(Most vettem észre, hogy az első feltöltött rajzon elrontottam a logikai kapukkal a vezérlést)
(#) Zuzmo_farok válasza Mikee91 hozzászólására (») Máj 5, 2012 /
 
L298 IC tud 2A-t
Rakj mellé diódákat meg ami kell neki adatlap szerint.
Tranyós kimenetű, viszonylag jó IC.
PWM kell neki meg a félhidak engedélye.
(#) Peter65 válasza Mikee91 hozzászólására (») Máj 6, 2012 / 1
 
Szia!
H hidat általában az irányváltás igénye miatt szokás készíteni. A kellően dinamikus irányváltáshoz fontos, hogy gyorsítani és fékezni is tudjon minden fordulatszámon a motor (4/4-es üzem). Ha egy-egy irányban csak a neki meghelelő átlót kapcsolod, akkor abban az irányba tud gyorsítani, de fékezni nem. A fékezéshez ellenütemű vezérlés kell.
(#) Mikee91 válasza Peter65 hozzászólására (») Máj 6, 2012 /
 
Szia!
Azthiszem értem, köszönöm a választ!
Sok leírást nem találtam, de logikusan elgondolva így tényleg lehet fékezni is. Ugyanis átlós vezérlés esetén PWM 0 szintjénél mind a 4 FET le van zárva, így könnyen pöröghet tovább a motor. Ellenütemű vezérlésnél pedig a 2alsó vagy a 2 felső FET nyitva van, így olyan mintha összekötnénk a motor 2 bemenetét és úgy próbálnánk pörgetni. Jól gondolom?
Mivel nem szeretnék túl bonyolult kapcsolást, így lehet az lesz hogy elhasználok inkább 4 lábat az AVR-en és programmal megoldom a vezérlést. Bár még a vezérlő IC-n is elgondolkodom
(#) vtibor hozzászólása Máj 7, 2012 /
 
sziasztok!
Nekem egy olyan gondom van hogy vetem a peugeotomba elektromos üléseket ... odáig el is jutottam hogy kell nekem egy irányváltó ... de az hogy is néz ki és mi kell hozzá??? 4 motoros a dolog de elöbb kezdjük egyel aztán a többit már megoldom ... tehát a motorról jön két szál ... az előre hátra mozgató gombból viszont 3 vezeték megy ki ... szoval amennyire értek hozzá a piros a közös pozitiv a másik kettő pedig a negativ ugye annak megfelelően hogy előre vagy hátra akarom vinni az ülést ... na nekem az a dolog kell ami nekem ezt megoldja hogy a motorba menő két vezeték előre illetve hátra mozogassa az ülésem válaszokat segitséget előre is köszönöm )))))
(#) veress11 hozzászólása Máj 12, 2012 /
 
Sziasztok, megépítettem ezt a kapcsolást
http://www.hobbielektronika.hu/kapcsolasok/h-hid_avagy_egyszeru_mot...3.html
és egy olyan problémám lenne, hogy a Q5 illetve Q4 tranzisztor melegszik. Ennek a két tranzisztornak a bázisain 3V feszültséget mértem, a Q7, Q8 bázisának 0,7V feszültségével ellentétben. Aki megépítette ezt a kapcsolást, annak is volt, ilyen problémája vagy csak nálam jött elő.
(#) kovacsfr válasza veress11 hozzászólására (») Máj 17, 2012 /
 
Úgy látom, a két felső PN2222 Q5 és Q6, a két alsó TIP120 pedig Q3 és Q4. Végül is melyik kettő melegszik?
A kimeneten terhelés nélkül van ez?
(#) Stewe hozzászólása Máj 17, 2012 /
 
Talán először OFFnak tűnik, de itt kaphatok leghamarabb választ. Orvosi segédeszköznek (pulzáló mágnesterápiás készülék) a hazug túlzó katalógusadatokat legalább megközelítő képességekkel történő utánépítéséhez kellene egy kis segítség. A felső határfrekvencia nem több mint 100Hz de az elérhető legnagyobb fluxus eléréséhez a maximális 48V -os törpefeszültségen a lehető legnagyobb váltakozóáramot kellene létrehozni egy tekercsen. A tekercs kialakítása ennek lesz alárendelve . Ha lenne valakinek erre alkalmas H-híd rajza, amihez csak az ütemező áramkört kellene megépíteni, hatalmas kutatásról kímélne meg.
(#) kiborg hozzászólása Máj 22, 2012 /
 
Hali!
Készítettem egy fél h-hidat. (duplázva lenne a teljes hadhoz) Véleményeteket kérném, hogy üzembiztos-e, illetve megfelelő-e ?
Azért van ilyen sok alkatrész, mert így ha megszűnik a vezérlés, nem nyitnak össze a FET-ek. Az 1k-s ellenállásokon lenne logikai szintekkel vezérelve. Teljes H-híd lenne belőle építve, nem elég az irány,engedélyezés, mert a motort nem akarom fékezni, viszont PWM-el fogom vezérelni.
A FET-ek, IRF540 az IRF530 helyett, és IRF9540 az IRF9530 helyett.
A kapcsolásnak 12V-tól 50V-ig stabilan kell működnie.
Üdv Kiborg

h_hid.GIF
    
(#) kovacsfr válasza kiborg hozzászólására (») Máj 24, 2012 /
 
A FETeknél általában 20V a max. gate-source feszültség, ezért kell egy-egy 10..15V-os zener a G-S-ek közé, mert így a tápot kapják az R4-en és R15-ön keresztül.
(#) kiborg válasza kovacsfr hozzászólására (») Máj 24, 2012 /
 
Igazad van, köszi. Ezt nem vettem figyelembe.
(#) mrcdcscc hozzászólása Jún 4, 2012 /
 
Sziasztok!

Bipoláris léptetőmotort sikerült egy szkennerből kiszerdnem, így ehhez szeretnék egy áramkört építeni, aminek bemenetére vezérlőchip fogja majd a jeleket adni.
Ahogy utánaolvastam, a bipoláris léptetőmotornak tekercsenként 1-1 darab H hídra van szüksége.
Próbapanelon megépítettem tesztelés céljából a csatolt 4kivezeteses_mukodik áramkört, a motortekercs helyére LED-et betéve 2 irányba az 1 és 2 számmal jelzett pontok közé (ahol majd a motor tekercse lesz). Ez az áramkör jól működött: ha az A és C bemenetet az 5V-ra kapcsoltam, a B és D bemenetet meg a GND-ra, akkor a 2-es LED világított, ha meg az A és C GND-on volt, a B és D meg 5V-on, akkor az 1-es LED világított folyamatosan.

Namost ezekután átépítettem az áramkört oly módon, hogy ne 4 bemenet kelljen a vezérléshez, hanem csak 2. Ezt is csatoltam (2kivezeteses_nem_mukodik.jpg). Ennél ha az A kivezetést 5V-ra, és a D-t GND-ra kapcsolom, akkor a 2-es LED elkezd teljes erővel világítani kb 1 másodpercet, és utána a fényereje elkezd csökkenni, és kb 2 másodperc múlva már nem is világít. Ha Az A-t kötöm GND-ra és a D-t 5V-ra, akkor meg az 1-es LED csinálja ugyanezt. Nem értem ennél a kapcsolásnál miért nem világít folyamatosan az adott LED?
Valakinek van ötlete mitől lehet ez?
(#) Cavalier válasza mrcdcscc hozzászólására (») Jún 4, 2012 /
 
Az invertered open drain típus, fel kell húzni a kimenetet egy pl. 1k ellenállással 5V-ra.
(#) mrcdcscc válasza Cavalier hozzászólására (») Jún 11, 2012 /
 
Kedves Cavalier!

Köszönöm a válaszod, tényleg ez volt mindössze a probléma.
Következő: »»   8 / 19
Bejelentkezés

Belépés

Hirdetés
XDT.hu
Az oldalon sütiket használunk a helyes működéshez. Bővebb információt az adatvédelmi szabályzatban olvashatsz. Megértettem