Fórum témák
» Több friss téma |
Fórum » Csöves erősítő készítése
Ne feledd betartani a fórum viselkedési szabályait, és a topik megmaradásának feltételeit. [link]
A téma átmenetileg fagyasztva lett, hozzászólni nem tudsz!
6,3 V-os tekercset nem kértél a trafóra? Ha elfogyna a PCL82-es, akkor lehessen fűteni az ECL82-est vagy a 6F3P-t , 6BM8-at ? Ezek szerint nagy mennyiségű PCL82-est vadásztál össze
ECL82-est sokkal nehezebb beszerezni. Van pár darab PCL82 nem olyan sok 10db. Nem tudom hogy megtartom-e hosszú távon az erősítőt. Csak 16V-os fűtőtekercsek vannak.
10 db csővel én nem is állok neki erősítőt építeni
Olyan hálózatit készítettem, hogy akármit fel tudjak fűteni.
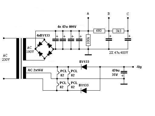
Szívesen. Még a végfok kapcsolását is berajzolom. Kicsit módosult a nyákhoz képest. A 10 ohmos ellenállások helyett 6,2V-os zénerek vannak mivel kevésnek bizonyult a fűtőfeszből előállított negatív előfesz a csövek áramának a beállításához.
Szia az AC lehet 230 be és AC 230 ki lehet e?
Ennyi még az unokáidnak is elég.
Nekem még nem sikerült elhasználnom egy garnitúrát az ECL86 SE-nél se, pedig majdnem minden nap hallgatom.
Nem ajánlom, abból már sok lesz az egyenfesz. Még több előfesz kell a csövek lezárásához. De ha nagyobb feszültségű zénert teszel a katódokba akkor járható lehet.
Az ECL86 nagy érték. Nehezebben beszerezhető mint az EL84.
Ez az a mennyiség amit már 4-esbe lehet válogatni.
Igen még anyagi befektetésnek se rossz, a nagy része zsír, garijegyes
Meg lehet, hogy jobb hangja is van mint az CL82-nek, hisz ez direkt audiora van fejlesztve.
Szia.
Kérhetem a rajzot és azt hogy milyen zénert rakjak be.
Szerinted elég lenne 230ac 600w kettő csatornára? A rajzon 270ac a primer feszültség, de ilyet tudnék beszerezni relatíve olcsón. Ha fojtót kihagyom és teszek a egyenirányító-híd után egy egyenirányító csövet összesen 2500mF pufferrel, akkor lenne benne brumm?
10-12V-os zénert. 1W-osat. Rajzot még meg kell csinálnom.
Szia!
Én mindenből 20db-ot gyűjtök. Képen látszik, hogy szép fakkokban van. Az értékesebbeket (EL3, EL6, EF6, 807, PV200, EBL1, ECL11, UCL11, 6E5,ECH3, EF9...) a Nemzeti Bank páncélszekrényében tartom
A brumm nem a puffermenyiség kérdése az nem lényeges itt egyáltalán , főleg ha csöves egyent szeretnél akkor az első kondenzátor olyan Max50uf .
Totálisan fölös a 2500 uf akár egy nullát el is lehet hagyni , megfelelően választott szekunder feszültség CRC szűrés és alig kell kapacitás érték 1-2 száz uf mindösszesen .
A 230AC secunder megfelelne a GU50se-nek? Akkor alkalmazok CRC szürést.
Cirokl-el értek egyet. Itt van tőlem 1 méterre egy rég eag 782-es. Az összes elkó benne 3darab 2*50µF-os és elég csendes tud lenni. Én a csövet kihagynám belőle, az áteresztőcső helyett akkor már tranyós késleltetést alkalmaznék. Meg lehet azért pakolni, de inkább lépcsőzetes legyen. Sokkal jobb a hatékonysága egy CLCRC szűrőnek, amiben 47 mikrósak a kondik, mint egy CRC-nek, amiben az első helyen 2500µF áll. Ezen az alapon, tapasztalat, a fojtó a legjobb. Az egyencső itt szerintem nem több, mint egy késleltetett ellenállás, amit még plusz kakaóval fűteni is kell. De ha szép és tetszik, jó bele persze.
A cl 82-is részben hangfrekire lett fejleszve.. Beszéltem egy mágussal, az AI-300-ban sorban kell cserélni a cl86-os csöveket, hamar gázosodnak, noha jó hangúak. Az AN Zero-kban még egyetlenegy cl 82-est sem kellet cserélni. De ennek sem lehet rossz hangja, ha az AN-nak megfelel. Amúgy vigyázz rájuk
Így van! Nekem ennyi a tápom ami a rajzon van és abszolút brumm mentes az erősítőm!
Helló mindenkinek. Találtam egy kapcsolást, és lenne egy olyan kérdésem, hogy megvalósítható-e PCL86-os csövekkel? Ha igen, akkor a kimenő trafót hány kOhm-ra kell méretezni? Előre is köszönöm!
Elvileg megvalósítható, sőt gyakorlatilag is. Más kérdés, hogy pár napja volt arra utalás, hogy a közös búrában lévő csöveknél figyelni kell a kötéseknél a gerjedések miatt. (egy csövön belüli nagy erősítés, + kapacitív visszacsatolás.) Amúgy 7-10K között között illesztve nemigen fogsz különbséget hallani..
Egy apró megjegyzés. Ha a 470K-val sorosan egy glimm van kötve, akkor azt célszerűbb még a váltó részen beépíteni. A glimmek nem szeretik az egyenfeszültséget hosszú távon.
Sziasztok.
Nem rég támadt egy olyan ötletem, hogy csöves erősítőt csinálok egy haldokló TESLA 1005A rádióból. Mivel a csövek területén a tapasztalatom 0 volt, elolvastam pár cikket az elektroncsövekről. Ezután már könnyen rájöttem, hogy a hang erősítését a 6BC32 trióda része és a PL82 pentóda csövek végzik. Neten, hosszú keresgélés után találtam egy ilyet. A rádió maradványaiból és a junkboxomból összedobtam a csatolt kapcsolást. Legalább 2 napig vacakoltam a brummal, de végül megoldottam a fűtővezetékek megcsavarásával és ellenállások berakásával a táp után (még mindig nem értem hogy csinálja, de már nincs brumm). Az alkatrészeket a rádió lecsupaszított vázára szereltem. A hangja jó. Van egy pici zúgás, de azt csak a hangszóró közelében lehet hallani és egyáltalán nem zavaró. A hangereje tisztességes, igaz maximális kivezérlésen betorzít. Mivel ez az első csöves projektem, örülnék minden észrevételnek a tapasztaltabb kollégáktól. kérdéseim: Miért torzíthat be max hangon? (mobil fülhallgató kimenet, de még az egyenesen rákötött gitár is ha erősebben pengetem) A tápból a csövekhez terhelve kb. 140V jut, az oké úgy? Nagy kárt okozhat, hogy a fűtés magasabb feszültségről megy? 16,5V helyett kb. 18V, 6,3V helyett kb. 7V (220V-ra tervezett eredeti trafó miatt) Ha notebookba dugom a bemenetet, a kapcsolóüzemű táp miat elég nagy zavar, zúgás, csattogás hallható. Ez szűrhető? vannak még ilyen csöveim: 6F31 (alias 6BA6 vagy EF93) ECC85 (6AQ8) ECH81 EF80 3x PCC84 EF183 PCF82 +1 cső lekopott típusszámmal, azt hiszem már nem derítem ki milyen Lehet ezekből még erősítőt / előerősítőt csinálni? Olvastam itt a topicban hogy minden csőből lehet Valakinek kapcsolási rajza esetleg? Az ECC85-öt láttam több helyen is használva audio célokra. Ahogy nézegettem ezek mind rádió/TV csövek, de mégis szivesen kipróbálnám, hogy szólnak.p.s.: volt a rádióban EM81-es is, sikerült beüzemelni, nagyon csinosan mozgott Másnap reggelre meg fehér volt a teteje és repedt az alja
Szia.
Köszönöm szépen ,de még egy segítséget szeretnék kérni.-a láb kiosztást. Köszönöm szépen...
Sziasztok, egy kérdésem lenne hozzátok, egy sima hálózati trafónak a vasmagját fel lehet használni egy kimenő trafóhoz?.
|
Bejelentkezés
Hirdetés |


















