Fórum témák

» Több friss téma
Fórum » Csöves erősítő készítése
 
Témaindító: seedz, idő: Márc 31, 2006
Témakörök:
Ne feledd betartani a fórum viselkedési szabályait, és a topik megmaradásának feltételeit. [link]
A téma átmenetileg fagyasztva lett, hozzászólni nem tudsz!
Lapozás: OK   1389 / 2208
(#) bakos13gab válasza spirik hozzászólására (») Jún 22, 2012
Ha azok az ellenállások a hosszú vezetékeken a levegőben lógnak, akkor inkább azt javaslom, ha zsúfolt is lesz, de lehetőleg a foglalatra rögzítsd őket közvetlenül.
(#) DaviS válasza spirik hozzászólására (») Jún 22, 2012
Azok kb. 2-3W-ra vannak méretezve.
(#) spirik válasza bakos13gab hozzászólására (») Jún 22, 2012
Szia .köszönöm a segítséget .és miért lesz baj?
(#) spirik válasza DaviS hozzászólására (») Jún 22, 2012
Szia .
Akkor nem voltam tisztába vele .Mekkora .
(#) bakos13gab válasza spirik hozzászólására (») Jún 22, 2012
Nem baj,de lehet zavarforrása is, főleg a kisjelű részeken. Összeszed zavart, mechanikailag nem stabil (hacsak nem vastag tömör rézkábel). Szerintem felesleges hibalehetőség. Ennek így akkor lenne értelme, ha beraknál egy forrlécet mondjuk.
(#) spirik válasza bakos13gab hozzászólására (») Jún 22, 2012
Szia köszönöm a segítséget.DE ha árnyékolt vezetéket használok a kimenő és a bejövö résznél úgy is lehet zavar.....
(#) (Felhasználó 1947) válasza spirik hozzászólására (») Jún 23, 2012
Megmondom őszintén, ez a huzalozás nem megfelelő.
Semeddig sem tart pár forrfül, és egy darab hulladék panelszélből forrlécet késziteni , pillanatok alatt megvan,és máris rendezett belső huzalozást lehet elérni.
Forrfület a HQ-tól lehet rendelni, filléres tétel, panelszél meg mindenhol akad.
Látom szerettél volna csillagpont földelést, de azt sem igy kell.(Lásd mellékelt fotó, saját RIAA korrektor.)
Alkatrészek, kötés/forrasztási pontok ne legyenek a levegőben, a csupasz huzallábakra húzz teflon, vagy szilikon csövet.
A másik: furnér lemezre nem rögzitenék melegedő teljesitményellenállásokat, az nem túl egészséges.
Legyél igényesebb a munkádra.
(#) (Felhasználó 20218) válasza (Felhasználó 1947) hozzászólására (») Jún 23, 2012
Nem vág a témába, de az a vonalzó az első képen... instant get!!
(#) mayky válasza (Felhasználó 1947) hozzászólására (») Jún 23, 2012
Szia !

Ezek a kondik a RIAA kicsatoló kondijai? Nem kellett volna a kimenetet (a kondi másik felét) egy néhány 100 Kohmos ellenállással a földre kötni. Mert ha a levegőben lóg a vége, akkor bizonyos esetekben meg is tud rázni.
(#) (Felhasználó 1947) válasza mayky hozzászólására (») Jún 23, 2012
Tökéletesen működik, az elektroncső.hu-n lévő GAD.02 RIAA.
A biztonságtechnikára is figyelek.
De ez most itt off, nem erről szól a téma.
(#) mayky válasza (Felhasználó 1947) hozzászólására (») Jún 23, 2012
Persze, hogy működik, de ha egy ilyen csöves buffer kimenetén egy kondi van és épp nincs valami terhelés végén (végfok) akkor megrázhat. Tudom mert engem rázott meg már ilyen levegőben lógó kondi. A GAD kapcsolásról is hiányzik az ellenállás. Tessék megnézni egy conrad johnson PV3 csöves előerősítőt sehol sincs lefelejtve a lezáró ellenállás.
(#) pucuka válasza mayky hozzászólására (») Jún 23, 2012
Az 1 M -os "lezáró" ellenállásnak, nem az a szerepe, hogy ne rázzon meg, hanem akkor van rá szükség, ha a következő fokozat bemenetén választó van, és amikor a kapcsolót ebbe sz állásba kapcsolod, ne durranjon olyan nagyot. Még a kevéssé feltöltött kondi is jó nagyot tud koppanni, a következő nagy erősítés miatt. Ha állandó a kapcsolat a fokozatok között, akkor erre nincs szükség.
(#) sulaco hozzászólása Jún 23, 2012
Üdv!

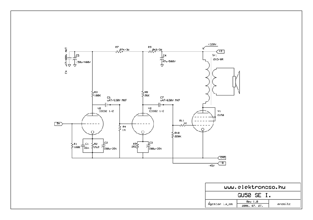
Az Ágoston-féle GU 50 SE-n a hangerő potmétert hova tegyem és mekkora legyen? Hol lehet jókat venni? Köszönöm.
(#) mayky válasza pucuka hozzászólására (») Jún 23, 2012
Igen, de tételezzük fel, hogy nincs ott, te épp fogod az RCA meleg és hideg pontját, bekapcsolod az erősítőt és a kondi a te ujjadon keresztül töltődik fel, meg fog rázni vagy nem ? Szerintem próbáld ki egyszer.
(#) mayky válasza pucuka hozzászólására (») Jún 23, 2012
Ha nem az (is) a szerepe akkor nyugodtan kipróbálhatod, nem kockáztatsz semmit.
(#) pucuka válasza mayky hozzászólására (») Jún 23, 2012
A helyzet az, hogy már igen régen túl vagyok a próbálgatáson. Aránylag tisztában vagyok a dolgokkal.
A felesleges tapizásnak, meg amúgy se sok értelme van. Legalábbis egy csöves erősítőben.
(#) mayky válasza pucuka hozzászólására (») Jún 23, 2012
Én tudom, hogy értesz hozzá, tehát próba nélkül is belátható, hogy kellemetlen élményben lenne része annak, aki az általam felvázolt estet akár csak véletlenül is kipróbálná. Egy erősítőt meg bolondbiztosra kellene szerelni, hogy ilyen eset ne tudjon előfordulni.
(#) sulaco hozzászólása Jún 23, 2012
Üdv!
A rajzon szereplő erősítő kb. negyed óra után el kezd torzítani kis hangerőnél is. Csak egy multiméterem van.
Kérek valami segítséget, mit próbáljak meg!
Az ECC 82 fűtése váltóáramú.

Köszönöm!
(#) mayky válasza sulaco hozzászólására (») Jún 23, 2012
A csőcsere nem oldja meg a problémát ? Tegyél egy 1 ohmos ellenállás a GU50 katódjára és mérj rajta feszültséget.
(#) sulaco válasza mayky hozzászólására (») Jún 23, 2012
Megvártam, míg elkezd torzítani, 105 mV-ot mértem végig, a torzítás után is.
(#) bakos13gab válasza sulaco hozzászólására (») Jún 23, 2012
Kicsit sok lehet az áram neki. Nem izzik az anódlemeze?
(#) mayky válasza sulaco hozzászólására (») Jún 23, 2012
Ezek szerint nem fut meg a cső. A segédrácson se változik a fesz? Fékezőrácson?
Mérjél feszültségeket a mindkét ECC82-es katódján és anódján. Akkor amikor jó és amikor rossz az erősítő.
Nekem volt olyan is hogy a GU50 lábain valami oxid réteg alakult ki és nem működött az amp. és több ilyen gu50 volt. Bár ilyenkor én semmit nem méretem az 1 ohmon. de egy próbát megérne a csőlábakat egy kicsit megcsiszolni. Valami finom csiszolópapírral.
(#) mayky válasza bakos13gab hozzászólására (») Jún 23, 2012
Én se küldeném ennyire, de szerintem a GU50 simán bírja a 100 mA-t.
(#) bakos13gab válasza mayky hozzászólására (») Jún 23, 2012
Nekem simán ment anno úgy is, hogy kicsit vöröslött az anódlemez és nem torzított.
Esetleg egy pár száz ohmos ellenállás a segédrácson?
(#) sulaco válasza bakos13gab hozzászólására (») Jún 23, 2012
Mennyi lenne az optimális?
(#) bakos13gab válasza sulaco hozzászólására (») Jún 23, 2012
100ohmtól szoktak rakni 1-2K-ig, de triódába kötve elvileg nincs rá szükség. Egy esetleges gerjedés megakadályozására. Azt nem tudom, hogy ez mennyire befolyásolja a trióda jelleget. Csak egy ötlet. Megpróbálhatod, hogy a tápvonalat itt ott megspékeled valami kisebb fóliakondival (100nF körül).
(#) spirik válasza (Felhasználó 1947) hozzászólására (») Jún 23, 2012
Szia .
Nagyon szép és köszönöm a segítséget...
(#) bakos13gab válasza sulaco hozzászólására (») Jún 23, 2012
Első körben próbáld meg úgy, hogy addig tekersz neki előfeszültséget, amíg 80mA körül nem áll be (80mV az 1 ohmon). Ha ez nem segít, rakjál be neki egy combosabb 150ohmos katódellenállást. Szkóp nélkül nehéz megmondani, hogy az ecc82 kimenete hogy néz ki. Én a helyedben egy foglalatra összedobnék egy sima ECC83-as alapkapcsolást és bedrótozva megnézném azzal is. Néhány ellenállás az egész. Ha nagyon állandó az áramfelvétel, akkor olyan óriási gerjedés szerintem nem lehet.
(#) marone hozzászólása Jún 24, 2012
Helló !
A ruszki olaj-papír meg silver mica csatolókondenzátorokról van valakinek valamilyen tapasztalata ? Érdemes foglalkozni velük ?
(#) FordPrefect válasza marone hozzászólására (») Jún 24, 2012
Igen.
Következő: »»   1389 / 2208
Bejelentkezés

Belépés

Hirdetés
XDT.hu
Az oldalon sütiket használunk a helyes működéshez. Bővebb információt az adatvédelmi szabályzatban olvashatsz. Megértettem