Fórum témák
» Több friss téma |
Fórum » Propeller Clock
Szia!
Már írtam, hogy volt több kísérlet a trafón keresztüli adatátvitelre, de nem jutott még el a végleges megoldásig...
Szia!
Nem kompakt hidat tetem rá, hanem monitorból bontott gyors dióbákból építettet. Gondoltam, hogy 30KHz körül, nem igazán jó a 4 lábú Graetz verzió. Egyébként, átírtam a 628A asm-ot belső 4MHz-es oscira, jól lefordult. Hogy megy-e, majd meglátom. Üdv: Zsolt
Igen azt olvastam nemrég. Viszont amíg ez nem működik akkor én egyszerűsítem a bázist, mert akkor abba nem teszem bele az RTC-t meg az ilyeneket, nekem nem kell az ébresztés bele egyenlőre.
A 10mm-es változat működik már valakinél? Szerintem egy az eredeti cikkben is szereplő motor nem tudná rendesen pörgetni, főleg ha fel van állítva függőlegesbe.
Sziasztok!
Örömmel jelenthetem, hogy működik a prop. Igaz, még csak helyzetstabilan villog (nem kész a távszi, meg a bázis), de ez már eredmény. Féltem tőle, mert tiszta furatszereltre csináltam, így nehéz. A PIC után, 2db ULN2803-at használtam meghajtásra. Hétvégén megcsinálom a bázist és a távszit, és ha műkszik, teszek fel képeket. Üdv: Zsolt
Szia!
Janocsinak volt egy Big Prop példánya...
Sziasztok
Lassan haladok a mechanikai munkákkal a rotor gyakorlatilag 99%-ban már készen van Hiányzik róla az elem tartó az elemmel és az óra kvarc a kiegyensúlyozás is hellyel közzel meg van alig rezeg még éleszteni nem élesztettem elektromosan Talán jövő héten meg lesz a bázis doboza is és a hiányzó pár alkatrész is és elkezdhetem éleszteni ha az energia átvitelt is sikerül belőni a videó fej motorral
Szia Hpn1C
Csak nem készen lett az új Bázis program az USB kapcsolattal ? Esetleg meg lehetne kapni? Sajnos én a PC-m Win7 64bit a soros porton nem látja a bázis csak A Tartalék PC-n Win XP tudom elérni
Nem rossz, de a ledek méretének növelése helyett nem lenne jobb a mennyiséget növelni? Valahol láttam már 64 leddel működőt is. Ezzel kvázi a kijelzett kép felbontását lehetne növelni.
Szia!
Megírtam, lefordul, belefér a 18F2550 -be, de még csak a tesztek elején járok. A 16F886 bázis panellel majdnem teljesen jól működik. Annyi a baja, hogy táp nélkül is megy a kontroller az USB 5V -ról az RC0 láb védődiódáján keresztül. Egy soros 100k -t kellett a lábhoz betennem.
Sziasztok!
Megcsináltam a távszit PIC16F628A-val (16+2). Sajnos az infra LED-em megnyúvadt, így élőben nem tudom most próbálni. Szkóppal méregetve, működik. A SHIFT gomb funkciója tiszta, a kontrol LED-en is látszik (1-2-3 villanás). Az ADRESS (cím) gomb mit csinál? A gomb a PIC 3. lábát szépen lehúzza GND-re, de semmit nem mérek az infra kimeneten. Üdv: Zsolt
Szia!
Két funkciója van: - Az Address gombot lenyomva kapcsojuk rá a tápot a távirányítóra: Másodlagos cím és parancskiosztás aktiválódik. - Lenyomjuk az Address gombot és nyomva tartása alatt a 16 gomb egyikét. A cím átáll a 0x10 + (a lenyomott gomb kódja) értékre. Idézet: „Sajnos az infra LED-em megnyúvadt” Ennek megakadályozására van a kapcsolásban a jumper. Amíg nem jók a jelalakok a jumpert nem zárjuk, a 1-5 mA nagyságú áramtól nem lesz baja a LED -nek. Ha már minden jó, a jumper zárásával jóval nagyobb áramot adhatunk neki, hiszen csak rövid ideig lesz bekapcsolva...
Szia!
Köszönöm, értem. Az infrám, nem azért ment tönkre, mert rosz jelet kapott, hanem, mert trehány voltam, és egy asztalon felejtett ellenállásláb telibe adta neki a tápot (hiába, aki hülye, megérdemli). Üdv: Zsolt
Sziasztok
Nekiláttam a rotor áramellátását éleszteni (886-os hibrid) Videó fej motor tekercsein keresztül Hp41C tanácsát követve az állórész tekercsével sorba kötöttem egy 4,7 ohm-os ellenállást így a bázis hűtőborda 40-45 fok a tekercseken a forgórészen 18V-ot mérek terhelésnek mit kellene rátennem ? mekkora a rotor áramfelvétele?
Sziasztok!
Működik a távszi, de bizonyos funkciókat nem érek el vele, mindegy, majd nézegetem. (Gilderrel megnézve, laponként az összes kódot jól adja.) A legnagyobb baj az, hogy kb. 10 perc üzem után a PC ventis motorom túlmelegszik, elkezd lassulni, aztán megáll. Kikapcsolás, várakozás, ujraindítás, és megint kb. 10 perc. Valószinűleg nagy a rotorsúly, amit cipelnie kell. A kiegyensúlyozás tökéletes, nem köszörül. A videó fejmotor, az erősebb? Mi a tapasztalat vele? Üdv: Zsolt
Sziasztok,
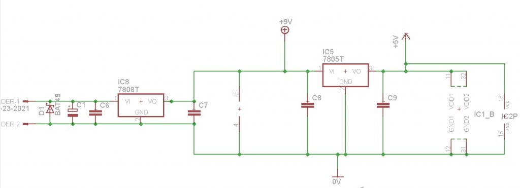
Nekem a táppal kapcsolatban lenne kérdésem. A légmagos tekercs szekunder oldala utánre kellene nekem +9 és +5V. Ezeket elő lehet állítani stabkockákból. A kérdés az az hogy sorba, vagy párhuzamosan érdemes kötni? (gondolom sorbakötve kisebb a terhelés a tekercsnél és a fix 9 fesz-ből már könnyebben előállítható a stabil 5V. (az ábrán sorban lenne)
Szia!
Szerintem nem lesz jó, a 7805-nek kicsit több kellene, hogy stabil legyen. Kerüld ki a 7808-at és add közvetlenül a tápfeszt a 7805-re.
Szia! A 7805-nek minimum 2V kell a helyes működéshez, tehát jó lesz sorba is. A 7808 az 8V-os stab. Gondolom csak elírás és 7809 akar lenni. Azt számold bele, hogy ebben az esetben a 7809-en mindkét táp árama átmegy, tehát bírnia kell.
Szia
Sajnos tévedsz a 7805 helyes működéséhez MINIMUM 5+3V vagy több kell De ennyire nem szabad kicentizni Az adott kapcsolásban még puffer kondit sem látok Mindenképpen párhuzamosan kötném a két Stabot A bemenetén Max 35V lehet a 78-as sorozatnak Semmi baj sem történik ha 12 vagy 24 volt a bemeneten a fesz Csak a többlet feszültséget hővé alakítja vagyis ha túl nagy a bemenő feszültség kell egy szép nagy hűtőborda is
2V a Dropout Voltage, 1A-nál. Bővebben: Link, Bővebben: Link.
Sziasztok!
- Minek veszkedni, a 7805 drop out -ja gyártófüggő... Ha nagyon kevés feszültség áll rendelkezésre, akkor LDO pl. LM2940-5 0.7V dorp out -tal, lábkompatibilis... - Mekkora áramok kellenek? - A teljesítmény viszonyok: Ha 13..15 V -ból kell előállítani a 9V -ot és az 5V -ot max. 500 mA -re, akkor inkább a 2 db MC34063A. A hatásfoka messze jobb lesz, mint az analóg szabályzók ((9 * 0.5) + (5 * 0.5)) / 14 = 50% -os hatásfoka!
Sziasztok!
Hogy ne csak kérdezzek, egy kis video. Bocsi, de nem tudtam 90 fokkal elforgatni, a valóságban jól áll. Üdv: Zsolt
Igen, az ábrán 7808 az 7809 lenne, csak nem találtam belőle. A 7805-re bemenő fesz nagysága függ valamennyire a kimenetén a terhelő áramtól. Annyit hozzátennék, hogy 1-2 Ic tápját kellene ellátnia, meg 10 SMD ledet, de fényeseket. Fejből nem tudom mennyit esznek meg, de biztos van 20mA/db. Szóval így lehet hogy kevés lesz az előtte levő 9v!?!?
Sziasztok!
Bizonytalan a távszim (pontosabban, mindíg jó kódot ad, de csak egyszer, egy gombnyomásra, és a propeller, az nem mindíg veszi). Mit kell átírni a kódban ahhoz, hogy ugyanazt tegye, mint az egyéb távszik (amíg nyomom, addig ismétli a kódot). Mellékelem az általam beégetett asm fájl. (16+2 gombos.) Üdv: Zsolt
Szia!
Köszönöm. Valamelyest javult (5*adja a távszi a jelet), de még mindíg nem teljesen ok. egyszerűen nem értem. Az infra vevőre, csak 22MF-ot tettem, lehet, hogy kevés? Na szórakozom, kicsit, azt meglátjuk. Üdv: Zsolt
Szia!
Nézegettem az asm progit (ismét hozzáteszem, nem igazán értek hozzá). Megtaláltam a send5times rutint. Ha azt akarom, hogy 10-szer küldje a kódot, vagy amíg nyomom, addig küldje, mit kell változtatnom rajta? Másik: Ha engedélyezem a 4. lapot, azt tudja értelmezni a prop (mit csinál)? Bocs a butaságomért. Ja és a propba a mellékelt progi fut (gondolom jó). Üdv: Zsolt
Szia!
Idézet: „Ha azt akarom, hogy 10-szer küldje a kódot, vagy amíg nyomom, addig küldje, mit kell változtatnom rajta?” Nem így van megírva.... Át kellene írni... Idézet: „Ha engedélyezem a 4. lapot, azt tudja értelmezni a prop (mit csinál)?” A lap váltás a távirányítón a kód értékket váltja. A 1. lapon a 0x00..0x0F, az 2. lapon a 0x10..0x1F, a 3. -on a 0x20..0x2F, a 4. -on a 0x30..0x3F kódok érhetők el. A rotor programja tudja kezelni az összes parancskódot, de csak azokra reagál, amelyiket a keys.asm -ben valamelyik funkcióhoz rendelted.
Szia!
Köszönöm, mostmár világos. Arra van tipped, hogy miért veszi nehezen a távszit, semmire sem jutottam az ügyben? Üdv: Zsolt
Gilerrel nézve, még falról visszaverődve is ok.
Tesztelés alatt a kezelő program kombó (USB és soros) változata.
|
Bejelentkezés
Hirdetés |











