Fórum témák
» Több friss téma |
Szia!
Nem ragaszkodok. Valami ehhez hasonló egybeépített H-híd modult keresek kefés DC motor meghajtáshoz.
http://www.hestore.hu/search.php?sf=h+bridge
itt találsz
Köszi! De ezeket én is ismerem. Olyasmi megoldást keresek, mint a hozzászólásomban lévő moduláramkör.
Mekkora a moci áramfelvétele mert lehet hogy jobban jársz ha saját magad készited el. Most raktam fel egy kapcsolást amit épp tesztelek 30A-ig birja hütéssel de max 2000Ft.
Ez lenne az: (#1286649) ?
Általános célú DC motorvezérlőt szeretnék építeni RS-485 interfésszel akár ipari alkalmazásra (a gyári vezérlők nagyon drágák és sokszor nem tudják azt, ami nekem kellene)
Igen de ez RC modellhez lett kitalálva de ha tudsz programot irni a PIC-re akkor szerintem ez tökéletes lehet. De igazábol ha kiveszed a H hidat már azzal ugyan ott vagy mint a driverell szerintem. Annyi hogy a kapcsolásban az a jó amelyikben az IRL és IRF FET-ek vannak én is azt épitettem meg de kimondottan RC célra. Viszont az RS485 miért fontos mert ha csak kézzel akarod szabályozni akkor azt egy egyszerü servoteszter áramkörrel meg tudod oldani.
Mint írtam, ipari célra is fel szeretném használni. RS-485 port be van építve a legtöbb PLC-be, így akár több tengelyt is tudnék vezérelni egyszerre.
FET-ekkel eddig nem sok tapasztalatom van. Mekkora hűtőbordát igényelnek az általad használt darabok 30A terhelés mellett?
Igazábol a borda nem mérvado nálam mert csak4,5A a max teljesitmény de 10A mellet csak egy sima 50*70mm 1mm vastag alulemezt raktam rá és elg volt. szerintem igazábol ha ipari használat akkor igazábol elég egy max 10mm vastag borda és egy kis cooler venti.
Az általad épített RC-s vezérlő milyen tápfeszültség tartományban működőképes?
Nézd meg a mellékleteket! Nagyon megfogott az IC, ami a mellékelt kapcsolásokban van. DC motor vezérlő EBay-ről rendelhető az IC, ha valaki mást is érdekel a dolog, összefoghatnánk, hogy a szállítási költség kevesebb legyen 1 főre...
Az RC vezérlő stab 5V-os és gyári távval irányitom. Az IC nem rossz csak hogyan hütöm meg igazábol amit feltettem is kapcsolást az már számomra kiforrott és tökéletes és persze egyszerübb mert volt egy kapcsolásirajz és egy könnyen modosithato nyákterv. Nem vagyok akkor penge az elektronikában hogy mindenféle modositásokat végezzek illetve nekem ebben a panelban benne van minden.
Különben milyen ipari alkalmazásra használnád a cuccot?? CNC? mert akkor nem biztos hogy ez a leg megfelelöbb.
Nem CNC
Arra inkább AC szervó motor való...Munkám során voltak bizonyos egyszerűbb mozgatási feladatok, amikre használható lett volna 24V-os kefés DC motor. Aztán inkább megoldottuk azokat pneumatikus munkahengerekkel...
Helló
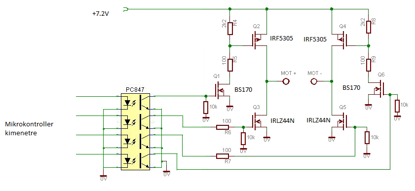
Igazából csak most néztem meg alaposabban amit az előző oldalon küldtél, köszi. Mikrokontrollerem van ami majd kiadja a PWM jeleket és minden egyebet amit kell, nekem csak a H-híd részére van szükségem, csatolom ide még egyszer a pdfet, ha esetleg találna benne valaki valamilyen hibát. Tehát megépíteni csak a H-híd részét fogom, a tápegysége 7.2Vos akkumulátor lesz és a mikrokontrollertől fogja kapni az 5Vos logikai jeleket amit majd leválasztok egy opt csatolóval is.
Szia csak anyit hogy ha meghagyod a microkontrollert akkor arra vigyázz hogy a GP1 lábra csatlakoztatott cuccok megzavarják a porgramozásban konkrétan nem tudod. Amit tervezel nem értem hogy mit választasz le opt csatoloval meg mi is ez a 7.2V aksi. Ez valami mini mocit fog hajtani? Különben csak tapasztalatszerzésböl érdeklödök mert 17évt kimaradtam az elektronikábol és sokat kell potolnom.
Üdv Kovács
Irgalmatlan nehéz elolvasni a szövegedet így, hogy egyetlen egy darab vessző sincs benne...
Nem azt a mikrokontrollert fogom használni hozzá, hanem ezt. Úgy képzelem el az áramkört, ahogy a mellékletben van, az optcsatoló arra van, hogy leválassza az egész H-hidat a mikrokontrollertől így valami üzemzavar esetén ez megvédené a mikrokontrollert attól, hogy olyan dolog kerüljön rá aminek nem kéne,pl. +7.2V. Igen egy autó egyik motorját fogja hajtani, pontosabban két darabot fogok elkészítteni ebből az áramkörből, mert mindkét hátsó keréknek külön motorja van. Az egész rendszer táplállása egy ilyen akkuról fog történni. Egyébként ezek a motorok egyenként maximum 14A áramot vesznek fel ha le vannak fogva, de nem baj hogy ennyire túl lesz méretezve.
Szia!
Ha max. 1 évig akarod használni, akkor jó az akkucsomag amit kinéztél, de ha tovább, akkor LiPO akkut használj, nem sokkal drágább. Gondolom a töltése egy balanszerrel nem sokkal bonyolultabb, a kisütési feszültséget meg majd figyeled. Mondjuk ilyenre gondoltam: http://www.modellhungaria.hu/akku-lipol-2600mah-aurora-p-16327.html
Igen, a LiPO akksi jó ötlet, én is ezeket használnám, viszont a jelenlegi akkut amit linkeltem mi a suliból kaptuk
.Még annyit, hogy ezek az optcsatolók kellően gyorsak?
Ez osztan aztan igen komoly uC, de ez talan egy uj fejlesztesu elelektromos kozuti gepjarmuhoz lehet rentabilis. Egy model motorhoz azert egy 16F690 (tud H-hidat vezerelni), vagy egy 18F2431 boven elegendo lehet. es sokkal olcsobb is. Nem beszelve a 20-28 labas DIP tokos tok kontra egy LQPF144 labas tok felragasztasara a PCB-re. Mar bocs hogy belevau a nagyok dolgaba.
Ebben egyetértek veled, viszont ez az egész autó egy versenyhez lesz az iskolába, freescale cup a neve sok videót lehet talállni róla a neten pl.ezt is lényeg, hogy van egy pálya fehér alappal középet fekete csíkkal az autón van egy kamera aminek a jeleit a fentebb említett mikrokontroller dolgozza fel, akié a leggyorsabban végigmegy a pályán az nyer, szinte mindent adnak többek közt ezt a processzort is azzal a panellal ami a linken van, semmit se kell forrasztani, usb kimenete is van amin keresztül debuggolni is lehet, különböző szabályok vannak ahol leírják, hogy mit lehet és mit nem, sőtt idén már Cortex ARM M4 proceszorral szállítják ezeket az autókat lehet választani az vagy ez.
A motorokhoz is adnak vezérlőpanelt MC33931el felépített H-híddal, viszont az le van korlátozva 5Are és sajnos tönkre is tettem egy diódával.
Mondjuk en megoldottam egy 16F628-al, 3 IR reflexios kapuval, es 2 H-hiddal. Ket motor vitte az autot egy 12V 6 Ah akkurol. Szepen kovette a vonalat, es ha lement a palyarol, akkor elkezdte keresni. De ugy latom ma ez a trendi. Megtanitani hogyan lehet egy egyszeru vezerlesi problemat minel dragabban, es minel bonyolultabban megcsinalni.
Csak ki fogja mindezt leprogramozni?
Bocsi csak vacakol a vesszőm, de igye ksz em odafigyelni. Különben sajna pocsék a helyesirásom.
Hello!
Csak egy megjegyzés.. - Ez a rajz nem működik. Az opto kollektorát a tápra kell tenni, és az emitterek mennek a Gate-be. - A Led-eket nem lehet közvetlenül a proci kimenetére kötni, áramkorlátozó soros ellenállás kell. - Valamint érdemes megnézni az adatlap 12 és 13. ábráját, milyen terhelő-ellenállások mellett, milyen válasz időket produkál az opto, főleg ha PWM is van/lesz.. üdv! proli007
Köszönöm a megjegyzést, módosítottam a rajzon, de nemvolt egyértelmű, hogy is lesz a opto kimenete, mert az adatlap 12. ábra melletti Teszt Circuit for Response Time ábra szerint és a hozzászólásodból is máskepp értelmeztem.
Idézet: „Az opto kollektorát a tápra kell tenni, és az emitterek mennek a Gate-be.” Melyik rajz működik az 1.png vagy 2.png? Esetleg mindkettő és az 1.png invertáll(ha nem világít az optoban a led a tranzisztor be van csukva és a gatera a 100ohmos ellenáláson keresztül +5V kerül) a 2.png nem-invertáll(ha nem világít a led az optoban a tranzisztor be van csukva és az a gate a 10kohmon keresztül a földre van kötve? Megnéztem az általad ajánlott ábrákat, a legkisebb ellenállást raknám be ami 100ohm így 3us és 4us lenne a tf és a tr, az öszesen 1/0.000007s=142kHz, a másik ábrából pedig kiderül, hogy 80kHz a cut off frequency, gondolom ennél van -3dB. Nekem csak maximum 11Khz PWMre lenne szükségem(ugyanis a freescale MC33931 is ennyit tudott és elégnek bizonyult), ezek szerint ebbe beleférnék, helyes így ez a gondolatmenet? A hozzászólás módosítva: Szept 2, 2012
2.png-t használd, 1.png-n ha a vezérlés kikapcsol, akkor nagyon csúnyán egybenyitnak a fetek.
tr és tf a fel- és le-futási idők. Ha ezt 142kHz-el meghajtod, akkor háromszögjelet ad ki. 11kHz-en még biztonsággal használhatod.
Nem ide tarozik de ugy látom hogy te ezt vágod. Egy olyanba futottam bele hogyvettem MOC3020-as optot és simán kapcsoltam vele a230V-ot de ellenben most kaptam K3020-as és az ugy müködik hogy ha elindul a 230V kapcsolás akkor ugymarad mintha megragadna. Te erröl tudsz valamit???
A Q1-et, Q2-t, és a Q6-ot rossz polaritással rajzoltad be, az R9 és az R10 pedig fölösleges (az R5 és R6 sorba van velük kötve). Az ellenállás értékeket egy szimulátorral végig kéne tesztelni, nekem "hasraütésszerűnek" tűnnek. A 100 ohm pl. szerintem elég vaskos egy ~1nF nagyságrendű kapacitással rendelkező FET "gyors" feltöltésére, bár 11kHz-en még nem lesz ebből baj.
Hello!
Csak kiegészítve a kollégák hozzászólását, mert a kapcsolóüzemű meghajtást "cseppet" jobban ismerik mint én.. - Nyilvánvalóan minél kisebb munkaellenállásra leggyorsabb az opto "válaszideje". De Te ha összeadod a Tr és Tf időt, akkor hol van maga a jel? Vagy is ha a kettő ideje 7us időt ad ki, és a PWM-et csak 10% "pontosan" szeretnéd átvinni, akkor is 77us periódus időre van szükség. Ez már is 13kHz. (Valamint nem nézted, a jel megszólalási idejét, ahol a TD idő, majdnem azonos a jel felfutási idejével.) - Nem vetted figyelembe a CTR paramétert. Ha 100ohm-ra dolgozik az opto, és 5V a motor tápfesz, akkor a 100ohm fel-lehúzásához, 50mA áram szükséges. A CTR paraméter minimumát 50%-ra adja az adatlap. Vagy is, hogy a tranyó biztonsággal le is húzza a 100ohm-ot, 100mA Led-áramra lenne szükség, miközben a abszolút maximális áram, 50mA. - A kontroller port kimenetei, Reset alatt, lebegnek. Ha a kapcsolás invertál, akkor a Reset alatt, (vagy amíg be nem állítod a porta kimeneteit) minden Fet nyitva lesz. Ezt nagyon megköszönik majd a tranyók. - Nem elég az opto sebességét nézni, a Gate kapacitást fel is kell tölteni és ki is kell sütni. Nem véletlen használnak gyors és nagyáramú Gate meghajtó áramköröket. 10kohm lehúzó Gate ellenállás, csak alkalmi ki-be kapcsolásra jó, PWM-re nem lesz megfelelő. Minimális megoldás, ha az opto tranyóbol és egy másik PNP tranyóból Totem-Pole végfokot készítesz. De mindenképpen méregetni kell, és vélhetően az optó típusnál mást alkalmazni. üdv! proli007
Sziasztok
Adott egy kismotor amit villanymotor hajt egy 12v os akkurol(gyerekmotor) Hogyan tudnám megoldani azt hogy ne egyböl adja le a teljes kraftot hanem folyamatossan nöljön? Mert most az van ha rálep a gázra akkor ugrik a motor.A töbszöri fejreállás miatt ezt meg akarom akadályozni. Egyszrü áramkör kellene potmeter nelkül. Tehat a cel az hogy a villanymotor ne kapja meg a teljes 12V ot ha rálep a gázra hanem mondjuk 2 másodperc után. A hozzászólás módosítva: Szept 3, 2012
|
Bejelentkezés
Hirdetés |





.
Csak ki fogja mindezt leprogramozni? 






