Fórum témák
» Több friss téma |
Fórum » Csöves erősítő készítése
Ne feledd betartani a fórum viselkedési szabályait, és a topik megmaradásának feltételeit. [link]
A téma átmenetileg fagyasztva lett, hozzászólni nem tudsz!
Sziasztok! Arra lennék kíváncsi hogy az Ágoston csodakönyvben publikált GU50 SE erősítőnek mekkora a bemeneti érzékenysége? 0 dB-hez szeretném illeszteni (1V csúcsban). Kell előerősítő a teljes kivezérléshez? Számítógép hangkártyáról hajtanám.
Számtógépről majdnem biztos, hogy nem kell előerősítő, nekem simán kiment torzításig - de ez függhet a megépített változattól. Én soha nem mértem meg egzakt módon az érzékenységét.
Szia,
mivel én is kezdő vagyok ,itt kapok segítséget én is . Azokba jó is, de a belinkelt rajzodon EL34-es végcsövet látok, ami a rádiókba épített végcsöveknek a többszörösét tudja. A kimenőtrafónak méretileg is illik illeszkedni a végerősítő csőhöz. Tehát, ha az nagyobb, akkor a trafót is nagyobbra kell választani. Ugyanez igaz a táptrafóra is. Ha nagyobb a cső, nagyobb fűtőteljesítményt, és nagyobb anódfeszültséget, áramot (teljesítményt) igényel. Legalább 40VA-rel számolhatsz, amit nem árt némiképp túlméretezni, én 63VA-esnél kisebb hálózatit nem építenék bele. A táblázatból az EI84b-t választanám. Ez a méret már - megkötésekkel - akár kimenőként is megállná a helyét.
Így már mindjárt más, értem a problémát. Köszi a táblázatot!
Találtam itthon az ajánlott mérethez hasonló két trafót, ezekkel vajon már meg tudnám valósítani a linkelt kapcsolást?
Az egyik legfontosabb adat csak lemaradt. A vas (és a cséve) mérete is fontos, de a lemezköteg vastagsága nélkül még mindig keveset tudunk (a táblázatból is láthatod, ugyanolyan méretű lemezekből nem mindegy, mennyit (milyen vastagot) tekintenek egységnek. Ettől minden paraméter függ (a méretén kívül).
Az első trafónál a lemezelés vastagsága 2,8-9 cm, a belső rész, ami körül a cséve van 2,7x4,2cm-es.
A másodiknál 2,8x5,7cm és a lemezelés kereken 3 centi. Ezekből a varázsadatokból valamit ki lehet hozni? Köszi a segítséget!
SZiasztok. Az lenne a kérdésem hogy Ágoston úr GU50-es erösítöjéhez valo kimenöt megtekerhetem csak 0,3-as huzalból? Ez okozna valamilyen problémát? Elöre is köszönöm.
Közelmúltban Bakos Gábor érdeklődött az erősítőmmel kapcsolatban, hogy miért ütnek át a py82-k, stb. Azóta lett bele téve új PY82(vagyis nem új, de olyan ami nincs átütve) és egy-egy védőellenállás be lett téve a PY-k anódkörébe. A végcsöveken jelenleg 300-302V körül van a fesz, annyi lesz még modifikálva, hogy a VR-ek ellenállása lesz kisebbre véve picit, mert kevés az átfolyó áram rajtuk, ezt leszámítva tökéletesen jó az erősítő!
Hálás köszönet érte Gubán Gábornak!
A szekunderre az túl vékony, igen nagy veszteségek lépnének fel.
Az egyszerűség kedvéért a mellékletben találttal összevetheted, mivel rendelkezel.
... és hálás köszönet Bakkernak is, aki folyamatosan azon volt, hogy segítsen és még csöveket is szerzett!
Van még 0,7-es huzalom, az jó secundernek? Vagy vegyek 05-öst?
Minél vastagabb, annál jobb. Csak egy bizonyos határ után már nem fér el. A kimenő az egyik legjobb példa, mit is jelent a kompromisszum.......
De a te 3 csövedből is átvolt kettő ütve, mindenesetre köszi!
Az EZ81-es cső 250V-hoz 150ohm-os védőellenállást kér. Kétutas egyenirányításhoz az én két szekunder tekercsem 125 és 135 ohmra adódott (ha jól emlékszem...), kb. ekkora nagyságrendű különbség a szekunder feszültségekben is mutatkozik. Érdemes a két szekunderhez különböző védőellenállásokat használni (25, ill. 15 ohm), hogy a szimmetriát növeljem? Vagy ez nem akkora különbség, hogy megérné vele vacakolni?
Persze, miután beraktátok és megküldtétek, nyilván átütött...
![]() Szóval a lényeg, hogy PY82 elé mindenképpen illik valami előtétellenállást rakni az erősítőben. Én gondoltam egy Si diódára is, de az ebben az esetben le lett szavazva.
Szia mindenki.
Szeretném a véleményeteket kikérni a kapcsolásról.
Nem gondolod, hogy a kedvedért visszarajzolom?
A mellékleted egy Nyák-tervet tartalmaz. Az nem kapcsolási rajz, meg más sem. A rajzhoz vissza kéne rajzolni (így "nyernéd ki" belőle), míg egyéb adatok sehol.
[OFF]Csak halkan jegyezném meg, hogy párunknak van csak ezzel némi tapasztalata. Én magam arra jutottam, hogy pentódában iszonyat rosszul szól (a mellékleted olyasminek tűnik), viszont triódába egész jó (én úgy nem próbáltam).
Sziasztok! Szeretném kérdezni, hogy a visszacsatolásnak mi a szerepe? Az én rajzomon is van, de ezzel az ellenállás értékkel gerjed az erősítő. Mennyit változtathatok az értéken? Nélküle is szól, bár a mélyem talán egy kicsit, sok aminek lehet nincs köze hozzá.
Nekem egy észrevételem volna, megpróbálnám a szekunder tekercs kivezetését megcserélni, hátha nem fázishelyes a visszacsatolás például.
Szia! Rendben meg fogom próbálni. Köszönöm!
Így néz ki a kapcsirajz. Bővebben: Pcl SE
Mondjuk az alkatrészértékek és a fűtőfesz is PCL86-hoz illeszkednek inkább (12 V-ból nem lesz 18 V, csak 14,5-15V). Hiba a kapcsirajzon, hogy a trióda gerjedésgátlója nem a rácslevezető után van, nem jó a fűtőfesz (15 V bemenővel lenne meg a 18 V fűtőfesz), eltekintve attól, hogy a PCL 85 biztosan nem fog jól szólni ebben a számára alkalmatlan beállításban. Nincsen betervezve visszacsatolás sem, ezeknek a csöveknek azért nem árt (ez persze trafó függő is, a képeken látható trafók jó minőségű gyáriaknak néznek ki, valószínű nem PCL 85-höz készültek). A nyákterv is gyenge lábakon áll kissé....nem erőltetném ennek az utánépítését, a 85-ös csak triódásan tud jól szólni (tapasztalatom szerint).
Szia.
Nagyon szépen köszönöm a választ. Azon felül olyan nyák rajzot keresek pcl86 pp re amin nincs berajzolva az alkatrészek.Kinél kellene kopogtatnom. Köszönöm a segítséget...
Sziasztok!
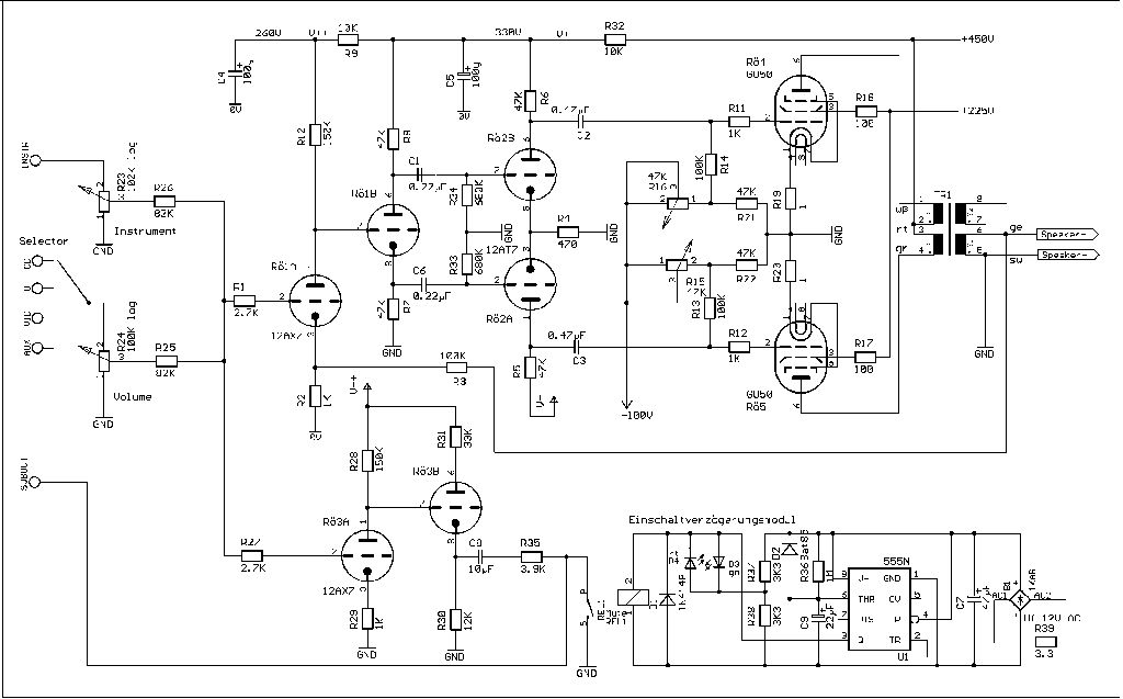
Most kezdem beleásni magam kicsit a csöves technológiába, szeretnék építeni egy GU50SE alapváltozatot, az ágoston könyv szerint. Van egy pár dolog amit nem értek. A kapcsoláson pirossal bejelöltem. Nem tudom mi az a -320V. Most az 0V vagy -320V? Sztereoban épülne meg az erősítő, egy közös tápegységről. A főtápnál meg van jelölve hogy hol kapja meg az anódfeszt a másik csatorna, de az előfeszültségnél nem. Mivel a két oldal nem lehet egyforma, gondolom az előfeszültséget kétszer kell előállítanom a két csatorna számára. Ez akkor egy 5 szekunderes táptrafót fog eredményezni?
Szia !
Az a pont a GND, és az anódtáp kondi negatív pontja is egyben, de ne tévesszen meg a -320v felirat, az igy hibás. ezt a doksit ajánlom: Bővebben: Link |
Bejelentkezés
Hirdetés |


Azokba jó is, de a belinkelt rajzodon EL34-es végcsövet látok, ami a rádiókba épített végcsöveknek a többszörösét tudja. A kimenőtrafónak méretileg is illik illeszkedni a végerősítő csőhöz. Tehát, ha az nagyobb, akkor a trafót is nagyobbra kell választani. 










