Fórum témák
» Több friss téma |
Szia. Ép most csinálom át 7,5mm távolságra. A trafók azok gyári AtX-ből vannak. Azokon nem tudok változtatni!
Üdv.: Zoli
A 7,5mm-es modosítás után!
Üdv.
Én a komplett kapcsolási rajzra lennék kíváncsi.
Apropo PC táp trafó: nagy részükben megvan a 6-8mm kúszóút, viszont láttam olyat, amelyikben max 1-2.
Szia. Hétvégén ha lesz időm akkor lerajzolom a komplett kapcsolást, de nem ígérem hogy elkészül hétfőre. Ha kész akkor scanelem és felrakom. Igyekszem vele!
Üdv.: Zoli
Hello! Kézzel hamar lerajzoltam az egészet! Sajna most nem igazán van időm gépen átrajzolni! Alkatrész adatok hiányosak de az a beültetési rajzon is látszik! Elnézést érte!
Üdv.: Zoli
Találtam egy alkatrészt a vakerán. Ez az IR53HD420
Nem egy nagy cucc, de nekem megtetszett. Bővebben: Link 180Ft-ért adják. Egy 2153, és 2db RDS=3 ohm-os fet van bele gyúrva. Mit szóltok hozzá? Ki lehet ebből hozni 80W-ot? Persze úgy gondolom, hogy egy kajakabb táppal pontosan belőném a rezonáns elemeket, hogy nehogy elszálljon.
Sziasztok!
Azzal fordulnék hozzátok, hogy van vagy 10 db bontásra ítélt Grundig str-7100 as beltérim és ezeknek a tápegységét szeretném felhasználni erre-arra. A kérdésem az lenne, hogy érdemes-e ezekkel foglalkozni egyáltalán? Mekkora teljesítményt tudnak ezek vajon leadni? Ha szekunder részt áttekerném akkor 15V-on letudna adni vagy 1.5A-t ? Csatolom a kapcsolási rajzát! A magra ez van írva: philips ce205c2
Szerintem a 80W terheléstől már nagyon melegedne, de amúgy ügyes dolog ez az IC.
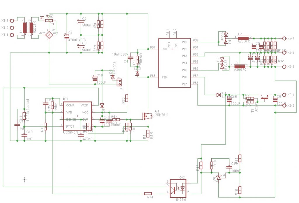
Működik a rezonáns táp, ugyhogy most egy új dolgot szeretnék kipróbálni, az 1T forward tápot! Meg is van hozzá minden, megterveztem a kapcsolást, de a trafó méretezésénél elakadtam. A szükséges teljesítmény kb 200W, az olcsó felépítés miatt választottam ezt a táptípust. Vezérlő ICnek az UC3844 v 45ös ICjére gondoltam, mert ezek nem mennek 50% kitöltés fölé és úgy láttam a forwardoknál ez alapfeltétel. A kapcsolóelem 2SK2611 lesz, mert ebből van sok és eredetileg is egy hasonló tápban volt. A kapcsolási rajzon a bemeneti szűrő szándékosan van rosszul bekötve, mert más a lábkiosztása mint amit én fogok használni.
A trafóval vannak gondjaim, frekvenciának 100kHz-re gondoltam, kimeneti feszültség 2x40V lesz , de 2x60Vra szeretném tekerni hogy maradjon tartalék. A primerbe kellene egy lemágnesező tekercset is rakni, erről és a tekercselés módjáról valamint a menetszámokról tudna valaki némi infót adni?
Találtam egy marha jó segédletet. Itt nincs lemágnesező tekercs hanem csak egy RCD kör, viszont a hatásfoka nem egy nagy szám 75%. Miért ilyen rossz? itt van amit az előbb lehagytam, amit én rajzoltam.
Nézd meg a hegesztős topikban lévő rajzot (maci), adhat némi segítséget.
Pl: azért, mert a trafóban tárolt mágneses energiát az RCD eszi meg. Ugye minnél nagyobb a frekvencia, ezt annál többször kell megtennie... Inkább maradj a lemágnesező tekercsnél... amit nem egyszerű megcsinálni...
De nem lehetetlen. A lényeg, hogy a lemágnesező tekercs diódája viszonylag gyors legyen, és kicsi legyen a szórás a lemágnesező tekercs és a primer között. Nekem eddig 6uH-re sikerült lemennem ezzel az értékkel. Amennyiben e két tekercs menetszáma egyforma, úgy a primer Drain-ra menő és a lemágnesező tekercs diódára menő lábát össze lehet kötni egy kb. 10-22nF kondival (a gyakorlatban a gyári 1T forwardokon is ilyen megoldást láttam). A leghatásosabb, ha a primer és a lemágnesező bifilárisan van tekerve, csak ebben az esetben nagyon jól szigetelő huzal kell, mivel egymással ellenirányban van a két tekercs bekötve, és a végeken 6-700V feszültségkülönbség is lehet a két, egymás mellett vezetett zománchuzal között. Lehet a lemágnesező menetszáma nagyobb is, mint a primer, ekkor viszont kisebb lehet a max kitöltés, mint 50%, arányosan a reset tekercs menetszámnövekedésével, cserébe kisebb záróirányú fesz veszi igénybe a FET-et. Ha kisebb a reset menetszáma, mint a primer, akkor 50% felé lehet menni a kitöltéssel. Ebben a két esetben azonban nem hidalható össze a két tekercs a kondival, a szórás hatását snubberrel kell kompenzálni. Én azonban egyforma menetszámokat használtam, meg a gyakorlatban is így láttam.
Egyébként a Fairchild AN-4134 application note elég részletesen leírja ezek működését, sőt, van hozzá egy méretezést segítő excell-tábla is. (Abban láttam egyébként, hogy a primer oldali segédtáp mintegy flyback-ként van bekötve.)
Az UC3845-ös IC-t abban az esetben lehet használni, ha van mellette standby tápod, vagy MOSFET-es áteresztős indítást alkalmazol, ahogy Cimopata is tette a rezonáns tápban. Az UC3845-nek elég kicsi a tápfesz hiszterézise. Az UC3844-nek már nagyobb, úgy emlékszem az 16,5V-nál indul, és 10V-ig működőképes. Ez egyszerűsíti az indítást: a segédtáp pufferét felhúzod a 300V-ra egy 2-300k-s ellenállással, az lassan elkezdi tölteni a kondit, és amint eléri a 16,5V-ot, beindul, és mielőtt 10V alá csökkenne a fesz, a segédtáp tekercs már elkezd rá dolgozni, és így fenntartja a saját működését (mivel az IC üzemi árama úgy 20mA körüli, a 2-300k-s ellenállat pedig 1-2mA-rel tölti max. a kondit). Tapasztalatom szerint egy 22u-s kondival és 300k felhúzással működőképes, én így használom. Az UC3845-össel is próbálkoztam az indítás ezen formájával, de az már 8V felett kicsivel beindul, és 7,5V-nál le is kapcsol. A nagyobb puffer sem jelentett megoldást, a kisebb ellenállás a 300V-ra meg üzem közben többet disszipál.
A segédtáp tekercset egyébként érdemes legkívülre tekerni. Én legelső ilyen tápomban a primer és a szekunder közé telertem, ráadásul az AN-9015 szerinti kapcsolásban, forward szekunderként használtam, 2 diódával, 5-10u-s tekerccsel, valamint a szekunder oldalon is csak egy egyszerű zeneres szabályzókör volt. CCM-ben szépen működött, azonban DCM üzemben (kis terhelésen) visított. Ki fogom még próbálni azt a megoldást, ami az AN-4134-ben van, hogy mint egy flyback szekunderét, úgy kötöm be a segédtápot. Valamint a zeneres vezérlés tapasztalata alapján ezentúl minimum egy TL431-gyel oldanám meg, ott van lehetőség a frekvenciakompenzálásra. Valamint a primer és a szekunder közé érdemes árnyékoló réz-szalagot tenni, legegyszerűbb esetben vékony huzalból tekerni egy réteget, és az egyik végét a primer GND-re kötni, a másikat meg szabadon, kivezetetlenül hagyni, természetesen ezt is elszigetelni mylar szalaggal. Én az egyik flyback tápomban így oldottam meg, és gyári megoldásokban is láttam már ilyet.
És ami fontos: a szekunder oldalon a diódákra egy-egy soros RC snubber dukál. Méretezésükre van egy jó kis doksim, 1-2 hónappal ezelőtt azt hiszem be is linkeltem ide, bár angol nyelvű. Egy szó mint száz.. akármennyire egyszerűnek tűnik az 1T forward vagy a flyback, jóval több komplikáció léphet fel vele, mint egy rezonáns táppal. Írásaim azért ne vegyék el a kedved.. sokkal inkább tekintsd a dolgot kihívásnak, mint ahogy én is tettem
" A leghatásosabb, ha a primer és a lemágnesező bifilárisan van tekerve "
Erre gondoltam. Jó lenne a háromszorosan zománcozott drót. De ez csak álom, sosem sikerült ilyenhez hozzájutnom. A két tekercs között az áttétel attól is függ, hogy mekkora a betáp. Ha kicsi ( nem 300 V, pl: csak 48 V ) akkor hagy menjen feljebb a FET feszültsége.
Megpróbálkozom a lemágnesező tekerccsel. 1:1 arányban jó lesz nekem úgy gondolom, megnézem azokat az AN-eket amiket említettél, mert ezzel a tekerccsel még nem minden világos teljesen. Úgyhogy lehet lesz még némi kérdésem róla.
A rezonánssal az az egyetlen bajom, hogy nem stabilizált a kimenete. Egy viszonylag alacsony 2x35V-ról hídban működő kis ClassD-t szeretnék táplálni róla, ahol jó lenne stabilnak maradni a feszültségnek, viszont a 200W teljesítmény elegendő és minél olcsóbb egyszerűbb táppal próbálom meg elérni. Van fent egy cikk stabilizált rezonáns tápról, IRS2795x IC-vel, az ott alkalmazott stabilizálási módot használhatnám az IR2153-nál is?
Az IR2153-nak fix a holtideje. Nagyon vékony lapokkal esetleg hozzá lehetne hangolni a mágnesező induktivitást a fix holtidőhöz és a FET-ek kapacitásaihoz, elérendő a ZVS üzem, és talán az oszcillátor elemekbe hasonlóan beavatkozva optóval talán lehet variálni a frekvenciát visszacsatolással, azonban ez az IC nem erre a célra készült. Lorylaci kollégának több ez ügyben a tapasztalata, ő meg tudja mondani, lehetséges-e. Szimmetrikus tápfeszültség-igény esetén életszerű lehet még egy félhidas elrendezés, egy TL494-IR2110 párossal, vagy gate-meghajtó trafóval.
Mindenképpen kipróbálom most már ezt a forwardot, mert nagyon kíváncsi vagyok rá. A trafós gate meghajtástól félek kicsit, próbáltad már? Ha igen mennyire működött jól? A TL494 gondolom azt már csak külső tranyókkal lenne képes rendesen meghajtani.
Nekem az a gyanúm, hogy végfokhoz más szempontból is előnyösebb lehet a félhidas megoldás, de ez csak egy sejtés (és egyben kérdés is a többiektől): lehetséges, hogy a félhidas/teljes hidas szimmetrikus ellenütemű topológiák kevesebb közös módusú zavart termelnek?
Nem lehetne valahogy diszkrét elemekkel kiváltani az IR2110et? vagy túl bonyolult lenne az egész? 130kHz-es kapcsolófrekvenciára lehetne még korrektül gate meghajtó trafót használni?
Idézet: „....valahogy diszkrét elemekkel kiváltani az IR2110et?” Pl egy mezei gate meghajtó trafóval... Még üzembiztosabb is (ill. nehezebben hibásodik meg mint egy IC) Használtam már 300kHz-re is gate meghajtó trafót. Csak méretezés kérdése...
Rossz PC táp meghajtótrafóját szétbontod, újratekered. Tökéletes. IR-t nem mernék tápba tenni, legalábbis olyanba nem aminek évekig üzembiztosan kellene működni.
PC táp tranyómeghajtó trafóját még nem tudtam törés nélkül szétszedni. Viszont FSP gyártmányú, kétFET-es forward-ban talált gate-meghajtó trafót már sikerült szétfőznöm, törés nélkül, bár az lényegesen apróbb volt. Abban 3 db, kb. 28 menetes, egyforma tekercs volt, faltól falig tekerve, köztük 1-2 réteg mylar szalag. Primer oldalon volt a vezérlés, szóval életvédelmi leválasztást nem kellett biztosítania. Ennyire megbízhatatlan lenne az IR2110? Pedig én gondoltam arra az IC-re, pl. egy félhidas PWM forward-hoz (TL494 vezérléssel, optós leválasztással, vezérlés a primer oldalon.. ha jól emlékszem, te is csináltál ilyet, csak ott gate trafó volt meg teljes híd).
Pedig már leírtam néhányszor, 2-3 nap áztatás nitrohigítóban, és mivel ez elég pici utána simán szét lehet húzni minden feszegetés nélkül. Ha mégsem, akkor a feloldott trutyi eltávolítása után még néhány nap. Régen én is eltörtem néhányat, most már 10-ből 10 ép marad. Nem mondom hogy az IR-el 100% hogy bajod lesz, de a trafóval 100% hogy nem.
Igen, csináltam olyat, most hétvégén is hajnalig kínozták egy buliban (2x400W-os végfokkal). Tervezem hogy ha megjön hozzá a kedvem akkor átalakítom, a 494 helyett UCC (árammódú) lesz benne. Ezzel most az a baj, hogy a zárlatot néha tolerálja néha meg nem. 10uH szórású trafóval megy rezonáns üzemben (azért hogy terhelhető is legyen és ne essen a csúcsokban), de ehhez az optós rövidzárvédelem lassú. Az árammódú vezérléssel majd talán abszolút tönkretehetetlen lesz, vagy ott meg majd az lesz a baj, hogy ugye a vezérlés tartani fogja az áramot, és nem csökkenti minimálisra mint most. A pwm lenne a legjobb, de az meg túl sok zavart termel, a D osztályhoz nem vált be. Megette a fene ezt a kapcsolóüzemet...
Akkor a Proksa terve sem tudom mennyire fog bevállni, hogy 1T forwardot a D osztálynak.. Egyébként milyen szinten használtál zavarszűrést? LCLC a kimeneten gondolom minimum. Én PWM táp + végfok kombinációban arra gondoltam, hogy másolnám a jobb PC tápok megoldását: LCLC a kimeneten, réz szalag a trafóba a primer és a szekunder közé, differenciál zavarszűrőtrafó X kondikkal a primerre, Y kondik, földelt szekunder GND, és emiatt (elkerülendő a földhurok) a VF2 bemenetéhez hasonlóan differenciális bemeneti fokozat a végfok elé. D osztálynál ez esetleg mennyire válna be?
Ennyire azért nem hinném, hogy kényes az erősítő. Gyáriakban is többnyire félhidas PWM tápot használnak LCLC szűrővel, sőt valahol csak LC.......ez a sok zavar hogyan nyilvánul meg konkrétan hallod a hangszóróból?
Ebbe annyira nem másztam bele, de nekem úgy tűnt hogy kapcsolás függő. Pl. a cikkemben lévő 600W-os hídnak akárhogy szűrtem a pwm-et nem lett tökéletes (vagy csak én voltam béna), rezonánssal már jobb lett. Mondjuk a hálózati zavarszűrést nem vittem túlzásba. Aztán vannak olyan gyári kis teljesítményű bóvlik, amik simán mennek pwm-ről egy sima LC szűréssel. Azok között is találkoztam olyannal amibe "behallatszott" a táp, de elenyészően, csak akkor hallottam ha közvetlenül a hangszóróra tettem a fülem. Annyi türelmem nekem már nincs hogy utánajárjak mi, mikor, mitől, és miért.
Én eddig végfokot kapcsolóüzemű tápról 3 esetben járattam:
- TDA1554 PC tápról: a táp nem hallatszott bele a végfokba, csak a tápra akasztott dolgok: venti, CD meghajtó (álá audio CD player régi 486-os házban volt kialakítva mint muzsik center ), mivel útólag rájöttem, hogy kreáltam egy földhurkot.- TDA7294 a Cimo féle ZCS rezonáns tápról: egyáltalán nem hallottam a tápot a végfokból, és szkóppal sem látszott semmiféle zavar (a primer oldalon PC táp zavarszűrő trafó + 2x100n X kondi) - TDA7294 12->2x24V konverter: csináltam kb egy éve egy egyszerű trafós push pull konvertert, utólag kiderült: flyback trafó vasából , tehát a nyugáram jó nagy volt a kis mágnesező induktivitás miatt, nameg a kapcsolási tüskék is a viszonylag nagy szórás miatt, a snubberek ellenére is. Ott a szkópon látszottak a kimeneten a táp által keltett tüskék, de a hangszóróból nem hallottam semmi furcsát. Oké, ez csak szemléltetés, az egy korai, jól elcseszett megoldásom volt.. viszont az alapkövetelményt kielégítette: működött.
Class d végfokok esetén van (több) gond a kapcsi táppal.
|
Bejelentkezés
Hirdetés |







régi 486-os házban volt kialakítva mint muzsik center 




