Fórum témák
» Több friss téma |
Fórum » Csöves erősítő készítése
Ne feledd betartani a fórum viselkedési szabályait, és a topik megmaradásának feltételeit. [link]
A téma átmenetileg fagyasztva lett, hozzászólni nem tudsz!
Üdv.Van két db. PL 36-os csövem.Látszólag nincs elrepedve az üveg.A tetejükön kb. egy centi szélességben tejfehér színű sáv látható ez azt jelenti,hogy kuka?
Az a gyártás során felhordott "légelnyelő(megköti a nem odavaló gázokat)" ha a "getter" kifehéredik , az sajnos azt jelenti, hogy oxigén jutott az üvegbe.
Szia!
Ez a CHZ féle, megtalálod CIROKL Picasa oldalán. Megépítettem én is és működött is.
Sza.
Bocska hüle vagyok bővebben és érthetőbben.Köszönöm.
Ezt a kapcsolást a CHZ / Zoli / tervezte anno már sokan megépítettük én special már 4-5 példányban , a web albumomban látható egy - kettő belőle.
Bővebben: Link Bővebben: Link
Sziasztok!
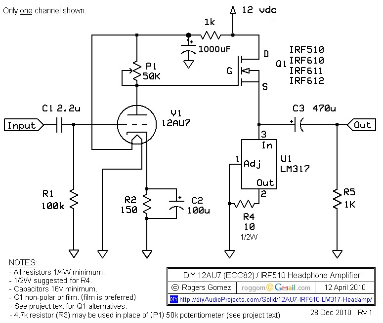
Építettem nemrég egy ECC82-es füles erősítőt-most jutottam oda ,hogy élesztem. Működik szépen szól csak az a gond ,hogy nagyon alapzajos. Háttér brumm hallható. Először kicseréltem árnyékoltra a bemenő jelkábelt jobb lett de még mindíg zajos és a FET-ek is melegednek. Mi lehet a baj?Kevés a táp szűrés? Sima trafó egyenirányítva 2*4700 uf-al szűrve. illetve miért melegedhetnek a FET-ek?(IRF610 NFET) Itt van a kapcs rajz:Bővebben: Link
Szia!
Szerintem a bemenetet tedd le testre. Ha akkor is brummos, akkor vagy a tápszűrésed nem kielégítő (ez ha van szkóp, akkor ellenőrizhető vele) vagy a hálózati transzformátorod megszórja a kapcsolást. Ezek jutottak hirtelen eszembe. Elsőre megoldás lehet egy stabilizálás, utóbbira meg a trafó burkolása vagy áthelyezése. Persze más miatt is előfordulhat a dolog.
Bemeneteknél elkó van és nem fólia kondi.
Nagy baj ez? Elég a kondis szűrés vagy ajánlott tenni 7812 ICt?
Szia!
A 2x4700 µF bőven elég kell hogy legyen egy 120mA áramfelvételű erősítőhöz. Inkább az a gond, hogy az előfok tápfeszültsége nincs külön megszűrve. Berajzoltam még egy R-C szűrő tagot, így már jó lesz.
Nem jó a bemenetre elkó. Az elkónak polarizációs egyen feszültségre van szüksége, ez pedig ebben az alkalmazásban nincs. A rajzon is (nem véletlenül) nem elkó rajzjele látszik.
Igen kívánatos lenne, ha meg tudnád különböztetni a zaj, zavar, búgás, brumm féle zavarokat, mert mindegyiknek más az eredete. Ezért mindegyiknek máshol kell keresni az elhárítás, csökkentés módját.
Bocsi Pucuka, Te mindenkit le tudsz gorombítani a "hiányos" tudása miatt (na ok, nem árt ha valaki meg tudja nevezni hogy valójában brummot, zajt, gerjedést tapasztal)... de most már sokadszorra olvasok olyan definiciókat tőled, ami igencsak érdekes elméleteket sejtet részedről.
A múltkor nem szóltam inkább , mikor azt az áramgenerátort kicsit túlmagyaráztad mint dinamikus és statikus eszközt, de ez a [quote]Az elkónak polarizációs egyen feszültségre van szüksége -ez most nálam lenyomta a Fi-relét. Elmagyaráznád mire gondolsz mikor ezt állítod? Tudod kezdőknek szájbarágósan kéne...
Nincs szándékomban legorombítani senkit, pláne nem a hiányos tudása miatt.
Azért írtam, mert pl. búgásból is többféle létezik, 50 Hz, 100 Hz egyenirányító szűretlenség, földhurok, kereszt moduláció. Ezeknek mind más, és más az oka a keletkezésének, másképp is kell elhárítani, és nagyon egyformán búgnak. Persze sok gyakorlattal, már különbséget lehet tenni közöttük, (más a búgás hangszíne) A zajon általában mást értünk, ezek többnyire véletlenszerű folyamatok eredményei, és ennek az eredetéről is lehet következtetéseket levonni a hangszínéből. Ezért jó megtanulni, megkülönböztetni tudni ezeket a zavaró (erről még nem is szóltam) részleteket. Nem tudom mi ebben a különös, az elektrolit kondenzátornak benne a nevében, hogy valamilyen eletrolitikus folyamat játszódik benne. Ehhez pedig feszültség kell, aminek a polaritását a házon jelölik is. Egy-két igen speciális esetet kivéve minden elektrolit kondenzátornak a működéséhez egyenfeszültséget kell kapcsolni. Ezért alkalmasak kiválóan tápszűrésre, mert viszonylag magas polarizációs feszültség mellett kis váltakozó áram folyik át rajtuk. Csatoló kondenzátor szerepkörben nagyon kell figyelni, hogy a két oldala között a megfelelő polaritású egyenfeszültség mindíg meglegyen, mégpedig nagyobb, mint a váltakozó (hangfrekvenciás) feszültség, mert akkor átpolarizálódik, és tönkremegy. Az ominózus kapcsolásban a bemeneti kondenzátor egyik vége a rácslevezető ellenálláson keresztül földön van, a jelforrás hideg oldala szintén. Ha a jelforrás nem ad megfelelő polaritású egyenfeszültséget, márpedig általános esetben nem ad, akkor az elkón nem lesz semmilyen előfeszítő, polarizációs feszültség, és előbb utóbb "kiszárad", elveszti a kapacitását. Az áramgenerátorokkal kapcsolatban, a világ már csak ilyen. Vannak statikus (egyenáramú) és dinamikus (váltó, váltakozó) jellemzők. A statikus munkapont az eszköznek azt az alapbeállítását biztosítja, hogy a dinamikus működés közbeni paraméterek a az eszközre megengedett, és a tervezett tartományon bellül maradjanak. A probléma ott van, hogy míg a statikus jellemzőket jól, és egyszerűen lehet ábrázolni, a dinamikusokat sokkal nehezebb, de tudni kell, hogy vannak. Pl. egy cső paraméterei anódfeszültség függők, de működés (kivezérlés) közben az anódfeszültség állandóan változik, közben a cső összes paramétere is, és sajnálatos módon, nem is lineáris összefüggés szerint. Egy olyan FET -es áramgenerátor, mint amilyen múltkoriban szó volt, annak (nem számoltam ki, és csak a péla kedvéért) az egyenáramú (statikus) ellenállása pár száz ohm, a (váltóáramú, hangfrekvenciás) dinamikus viszont Mohm nagyságrendű. Ehhez, csak meg kell nézned egy példának okáért jFET kimeneti Id/Uds (de hogy a csöveknél maradjunk, a pentóda Ia/Ua) karakterisztika seregét, ahol látható, hogy az Uds (Ua) feszültség változásának széles tartományában a drain árama alig változik. Ez pedig az ohm törvényének megfelelően igen nagy ellenállást jelent.
[quote]Nem tudom mi ebben a különös, az elektrolit kondenzátornak benne a nevében, hogy valamilyen eletrolitikus folyamat játszódik benne. Ehhez pedig feszültség kell, aminek a polaritását a házon jelölik is. Egy-két igen speciális esetet kivéve minden elektrolit kondenzátornak a működéséhez egyenfeszültséget kell kapcsolni. [OFF]
Hát ez benne a különös, ahogyan még mindig ragaszkodsz az állításodhoz. Ezek szerint azt állítod, hogy ekvipotenciális pontok közt nem működik az elkó megfelelően? Vagyis azonos egyenfeszültségű , "előfeszítés nélküli" környezetben nem ugyanazokat a váltakozó áramú paramétereket mutatja ? Hm.... Te tudod, nekem nincs diplomám... :nemtudom:
Én a 24 V-os változatát épiteném meg, az probléma mentes
Nem kell hozzá diploma, csak meg kellene tanulni, hogy működik az elektrolit kondenzátor, meg annyi más elektronikai alkatrész.
[OFF]Rendben.
Akkor tanuljunk együtt! Mutass csak egyetlen egy magyar angol vagy német nyelvű szakleírást arról, hogy az elektrolit kondenzátoroknak szükséges az előfeszültség!!! Köszönöm fáradozásodat.
Nézd. Úgy gondolom, nem nekem van szükségem tanulásra. Én ezen már majd 50 évvel ezelőtt túlestem.
De a tudás tárháza számodra is nyitva áll, csak olvasni kellene.Bővebben: Link De nem offolok tovább, további beszélgetésnek erről a témáról ebben a topikban van helye.
Módosítom a panelt és kerestem előre fólia kondit 2.2 µF helyett csak 2 uf van.
megépítem és szólok mi változott.
100 nF -tól felfelé bármilyen érték jó.
[OFF]Jaj, ezen annyit nevettem. Nagyon elmés... elmés a...válasz. Hogy bírnak ilyeneket kitalálni a népek, csudálkozom nagyon. Mit nem adnék, ha tudnék ilyeneket, de komolyan.
*
Na emberek, kibeszélve ,vegyük komolyra, vissza a topic témához, és jöjjenek a Csöves erősítő kérdések.
Fel is teszek egyet : Miért jó Triódát vagy Pentódát használni előfoknak, és ha a pentódát trióda "üzemmódban megy"?? (Nem kell válaszolni , tudom{Vicc })Jó éjszakát mindenkinek! :wave:
Szia.
Köszönöm szépen ,nekem kellet volna a nyák rajz is ha valaki tudja .Köszönöm előre is....
Sikeresen végre hajtottam a módosításokat.
Kicseréltem az elkót 2 db 1 µF-es kondira(párhuz.kötve) illetve az 1000 uf -1K ohm-os kondi párosítást.Bővebben: Link És nem jó ,mert az 1 KOhm akkora feszültséget ejt amitől a cső fűthetetlenné válik. Viszont még mindíg zajos és kiderítettem pontosan brumm.
Hello minden kedves fórumozónak! a segítségeteket szeretném kérni. a napokban hozzám került néhány vadi új cső: 2db el36 (tesla), 2db 6L50 (Tesla), 2db 6zs5p (orosz). Tudom, hogy nem szokványos végfokcsövek, de ha volna véleményetek róla, és ötlet is a felhasználására, nagyon megköszönném.
6l50 -re azthiszem volt az egyik könyvben kapcsolás, el36-ra is, ha lesz időm kikeresem neked. EL36 ból szerintem simán építhetsz egy PP, de nemtudom.
Kedves Havranarpi azért lett "fűthetetlen" a cső, mert rosszul rajzolták át a kapcsolást.
Nem tudom minek sorosan keresztülvezetni a csőfűtést az 1K előtét ellenálláson - azt hiszem csak figyelmetlen volt aki rajzolta. A csőfűtést tedd direkt a 12V-ra. A Fet-re menő 12V-ról pedig ahogyan rajzolták, egy 1K ellenálláson keresztül egy szűrő kondenzátorral simítva kínáld meg a cső anódját.
Ezt elnéztem. Talán még jobb lenne a cső fűtését közvetlenül a hálózati trafó 12V-os szekunderére kötni, még az egyenirányító elé.
|
Bejelentkezés
Hirdetés |



})




