Fórum témák
» Több friss téma |
Fórum » Csöves erősítő készítése
Ne feledd betartani a fórum viselkedési szabályait, és a topik megmaradásának feltételeit. [link]
A téma átmenetileg fagyasztva lett, hozzászólni nem tudsz!
Sziasztok. Eag AE 110-ben szeretném kicserélni a pufferkondikat, de csak 100µF-os van itthon. Kérdésem az lenne, hogy a tápban az ellenállások (R26, R27, R28) mi célt szolgálnak? Elhagyhatom őket és megoldhatom a pufferelést 2db 100µF-es elkóval?
A rajzot csatolom (jelszó: elektroncso.hu)
Ha megnézed a kapcsolást, a pufferkondi és az ellenállás egy RC -tagos szűrőt alkot. Ne vedd ki az ellenállásokat!
Értem. 4 kimenet van a tápról eredetileg. 2db 2x50µF kondival pufferelve. Hogyha 2-2 kimenetet közösítek és 100µF-al pufferelem, az jó megoldás? Vagy mindenképpen 50µF-dal kéne megoldanom?
Az erősítőd tápegységében csak a C6 egyik fele (50 uF) a puffer kondi, a többi már nem az, hanem az ellenállássokkal együtt egymás után kötött szűrőt alkot.
A puffer kondi nem lehet nagyobb, mint ami a rajzon jelölve van, mert ha nagyobb, akkor tönkreteszi az EZ81 egyenirányító csövet. Ti. bekapcsoláskor az indító áramlökés nagyobb lesz, mint a csőre megengedett max áram. Tehát a puffer elkót semmiképp, de még az utána következő szűrő elkót se cseréld nagyobbra, az azután következőket már lehet. A több egymásutáni szűrőtagról levett tápfeszültség az erősítő bemenete felé haladva egyre nagyobb tápfeszültség szűrést biztosít, persze a feszültség is csökken, de ez nem lényeges, mert az erősítendő jelek is kisebbek, valamint megfelelő elválasztást biztosítanak a fokozatok között. Ezért ezen szűrőtagok kiitatása sem ajánlatos.
Én a helyedben maradnék az eredeti verziónál. Így mindegyik fokozatnak meglesz a különálló szűrése.
De várj vele, vannak nálam tapasztaltabbak is.
Köszönöm a választ mindkettőtöknek! Akkor maradnak az eredetiek, mert 50µF kondit nem nagyon tudok beszerezni. Multiméterrel kimérve nem zárlatosak és fel is töltődnek. Talán egy darabig elmennek még.
Talán brummos? Ha nem, nincs szükség a cserére. Ha lenne váltóáramú mV mérőd, Vagy érzékeny oszcilloszkópod, megmérhetnéd a tápon (egyen szintet leválasztva) a brummot (zúgófeszültséget), és ha a pufferen 10 mV -nál kisebbet vagy akörül mérsz, nincs szükség a cserére.
Elég rossz hangja volt szegénynek, torzított meg brummos is volt. Összeraktam a régi pufferekkel (közben kiforrasztottam őket) és egy korábbi hozzászólás alapján kiiktattam az előerősítő részt. Egy elkót cseréltem még a végfok részen. Számítógépről meghajtva most mintha nem is azt az erősítőt hallanám, amit korábban. Nagyon szép hangja lett az eddigihez képest. Még az 1Mohm-os potit kell cserélnem, de már így is nagyon jó számomra.
![]() Egy kis brumm maradt benne, de ez már elfogadható.
A maradék brummot kiveheted, ha a pentódák segédrácsát külön megszűröd egy pár száz ohm (330-470 ohm)+47µF-val. 47 µF elkó úgyis felszabadult, ha az előerősítő/hangszín-t kidobtad. Érdemes csökkenteni a visszacsatoláson is (sorbakötni egy ellenállást (6,8-15 K) a meglévő 15K/220 pf-al), jobb lesz a négyszögátvitel, és a hang is.
Hát manapság az sem olcsó, ha eredetit keresel...
Viszont a 6E5P meg a 6S19P az, és abból is nagyon jó hang tud kijönni, tapasztalat (a kondikkal itt sem szabad spórolni, ahogy máshol sem)...
A szűréshez az ellenállást és a kondit sorosan vagy párhuzamosan kell kötnöm?
Elnézést, hogy beleszólok, de úgy tapasztaltam, hogy a 6E5P tetródába kötve koránt sem szól olyan jól, mint triódába kötve. Továbbá szemmel is jól látható jelalaktorzulást visz a rendszerbe (különösen háromszög vizsgálójelnél látható ez az erős törés).
Hasonló következtetésre jutott ezzel a csővel Joepapa is ...
Sziasztok!
Nem tudom ki mennyire mozog gitáros körökben, de ha valaki igen akkor annak nagyon örülök! van egy JCM 800 2203-erősítőm előfok végfok van egy olyan erősítő hogy marshall AFD 100 ebből egy feature kéne. van rajta egy olyan potméter, hogy power, és az azt tudja, hogya végfok teljesítményét 0,1W-től lehet állítani 100W-ig az túl új erősítő, nincsen még bekötés hozzá. tehát valaki tud segíteni, vagy ez kivitelezhetetlen? Köszi előre is!
najó még is találtam hozzá bekötést, csak az a baj, hogy én ehhez nem értek, ott van balra a végfokcsövektől, az a power poti
Bővebben: Link
sziasztok!
nem tudja valaki hogy pcl84-es csövet kehet-e járatni 100voltról, és ha lehet mit változtassak a kapcsoláson? és még azt szeretném kérdezni hogy egy 230/6 voltos 6VA-es trafó átlemezelve jó lenne kimenőtrafónak? vagy telljesen át kell alakítanom? (nem szeretnék tekercselni...) köszi!
Sziasztok!
Az lenne a kérdésem ,hogy szerintetek ez így működtethető lenne-e?
Igen, első erősítőnek készül, így a kapcsolással nem sokat válogattam, azt választottam, ami épp kéznél volt a rádiójavítás után (kettőből egy működő rádió lett, + a megmaradt dolgok). De most találtam ezen az oldalon egy másik kapcsolást, ez még egyszerűbb is.
Most kezdtem ilyenekkel foglalkozni, a működési elv már tiszta, de abban nem vagyok biztos, a szükséges kimenő a kapcsolástól is, vagy csak a csőtől függ? Azaz ehhez is használhatom a rádiótrafót eleinte? (A tápfeszültség megegyezik, azzal nincs gond.)
Elméletileg a kimenőt pont ehhez a csőhöz/munkaponthoz találták ki, de hozzáteszem, hogy a frekimenet más tészta, nyilván egy korabeli rádió esetében nem volt követelmény a 20-tól 20-ig átvitel :yes: Próbára mindenesetre kiváló
Többféleképpen is megoldható a dolog. Az erősítő paneljéről le kell kötni a kimenőtrafó közép kivezetését és rá kell kötni közvetlenül a pufferre (tápegység panel 1-es kivezetése). Ekkor az erősítő panel 8-as kivezetésén csak a pentódák segédrácsa marad. Kicseréled a tápegység panelen R28 (4,7K) ellenállást 330-470 ohm-ra és a tápegység 10-es kivezetését az erősítő 8-as kivezetéséhez kötöd (ezzel a segédrácsok külön szűrtek lesznek az anódoktól). A tápegység 9-es kivezetését az erősítő panel 4-es kivezetéséhez kötöd és kész. Lerajzoltam három változatot, a leírás a "C" rajzhoz tartozik, a legjobb megoldás az "A" változat (ez felhasznál minden kondit a táppanelen, és a legjobb szűrést adja).
Szia!
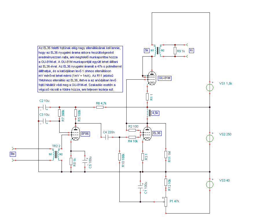
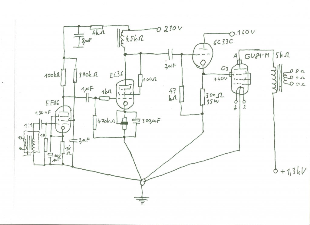
Elsősorban kicsinek találom a 6C33C 300 Ohmos katódellenállását... Amúgy jó eséllyel működhet az áramkör, de hogy milyen a hangja/kimenőteljesítménye, azt csak az tud(hat)ja, aki már megépítette ezt a csodakapcsolást... Ilyen összekötött G1-G2 megoldást az STC 807 csőhöz ajánlott B osztályú (PP) erősítőjében láttam...
Valószínűleg működne valahogy (lehet, hogy jól, nem ismerem a GU 81-et). Ha a bemeneten trafó van, akkor mi a célja a csatolókondinak és rácslevezető ellenállásnak ott? Ha a 6C33C-nek az illető beállításban csak -40 V lesz a rácselőfesze (mert csak 160 V a tápja, 120 V az anódfesze), akkor a PL36 230 V-ról nem tudná kivezérelni sima anódellenállással is (csak ki lehet venni belőle 28 Veff-et fojtó nélkül is)? Mindenesetre meg kellene próbálni, ha rendelkezésre áll minden...
Csodák azért nincsenek. Ilyenféle végcső elektródák összekötéseknél gond lehet, hogy az elektronok mást tekintenek rácsnak, anódnak.
Ki kell próbálni, de ekkora betáplált teljesítményt, hogy csak a csövek működjenek, még nem láttam. Ami nem jelenti azt, nem lenne jó. A piactérre sok út vezet.
Amúgy ezt megépítette valaki már, vagy csak ez is egy skicc/agyszülemény?! A megoldás: 42
Az 5 k-s kimenő nem kevés oda. Az 1,3 kV-os feszből ítélve oda inkább 10-12 k-s trafó kellene, nem ?
Az biztos, hogy nem lesz egyszerű jó freki átvitelű és megfelelő átütési szilárdságú trafót készíteni hozzá.
Nem tudom hogy megépítette-e valaki.
A neten keresgéltem Gu81M után de szinte mind amit találtam PP volt. És nekem csak 2 ilyen csövem van. És én stereoba szeretném megépíteni
Kell tervezni eggyet
Amúgy , ha PP van mindenhol, szerintem PP legyen belőle
Esélytelen , nézd csak:
Bővebben: Link Egyébként itt is 6C33C-t használnak Sokkal több feszültségre van szükség illetve fűtésre elmenne 12V 45A ha sztereóba építeném.
Szia! Lehet badarságnak veszitek, de én a G2-G3-at összekötném az anóddal, az első két fokozatot a mostani testhez képest negatív tápról hajtanám (aminek persze a negatívabb fele lenne GND, szóval inkább úgy mondom, hogy emeletes tápot készítenék, és a GU81M katódja lenne 250V-os potenciálon), és DC csatolás lehetne a GU81 vezérlőrácsa és az EL36 anódja közt.
Én biztosan ezzel kísérleteznék.
Tudnék még beszerezni több kartonnal is akár még az original lezárt karton matricával.
Viszont nem hajlandó a tulaj megbontani a kartont. Meg kellene venni az egészet. |
Bejelentkezés
Hirdetés |





Ki kell próbálni, de ekkora betáplált teljesítményt, hogy csak a csövek működjenek, még nem láttam. Ami nem jelenti azt, nem lenne jó. A piactérre sok út vezet.
Amúgy , ha PP van mindenhol, szerintem PP legyen belőle

