Fórum témák
» Több friss téma |
Fórum » Csöves erősítő készítése
Ne feledd betartani a fórum viselkedési szabályait, és a topik megmaradásának feltételeit. [link]
A téma átmenetileg fagyasztva lett, hozzászólni nem tudsz!
12V 45 A , már tudom, télen mivel fűtök
Amúgy jókat csevegünk, de van itt a fórumon valaki, aki már épített ilyen csővel.
. SE-t, ha jól emlékszem. Amúgy PP-t építeni GU-81-ből...
És akkor a hűtésről nem is beszéltünk mert valamilyen légátfúvós szekrénybe kell szerelni
A GU81M nem igényel aktív hűtést. Méretéből és hőtűréséből adódóan gond nélkl eldisszipálja a 600W-ot (fűtés+anóddisszipáció). Gondolj csak bele, általában az izzólámpákat sem hűtik. A trafókat pedig érdemes annyira túlméretezni hogy ne legyen számottevő a melegedésük.
Nem tudom, én semmi ilyesmit nem tapasztaltam. Torzítása kifejezetten kicsi, és nem csak szerintem. Hangra is jó, tetródában is (bár triódában is kellemes hallgatni, ez tény - végcső válogatja)...
Egy átlagos családi házat telepakolunk napelemmel, nyáron arról elmegy a 2000W
Köszönöm szépen a segítségedet!
Az "A" változatot csináltam meg (360ohm helyett 390ohm) és a brumm a múlté lett. Teljesen csendben van még nyitott bemenettel is. Megkockáztatom, hogy a hangja is javult a táp módosításával, bár ez lehet, hogy csak elfogultság nálam.
A Solti adóban használt cső, aminek csak az anódja 50kg körül van, édesapám amikor még ott dolgozott diákként , mesélte, létrával porolták a csöveket
Biztos jó sok össze is tört belőlük. Talán létráról porolták őket.
Hát azért biztos kibírta , ha nem vissza a gyárba újraüvegezni
Örülök, hogy jól sikerült. Ha korrekt a táp, mindig javul a hang is. A visszacsatoláson is érdemes módosítani, mert az eredetivel a 10 K-s négyszög nagyon "fűrészes". Annakidején én két ilyen erősítőt szereltem egy dobozba (a másik végfok az előerősítő panel helyére került), nagyobb trafóval (de 1db EZ81-el), tankönyvi négyszögátvitelt (besseles) állítottam be a meglévő visszacsatoló taggal sorbakötött 15 K-s ellenállással, hihetetlenül jó hangja lett (sztereóban), szívesen meg is tartottam volna.
6sz3P hasznosítása kapcsán készítettem egy roppant egyszerű, de jóhangú erősítőt 6p3sz-e véggel. Jelenleg ez 50%-os UL-ben működik fix rácselőfesszel, 6K-s kimenővel, teljesítménye 14-15 W. A 6sz3p-k egy klasszikus parafázisú fázisfordítóban működnek kb. 25-szörös erősítéssel. A kapcsolás nyilván még tovább egyszerűsíthető pl. pentódás vagy triódás kötéssel, illetve automatikus rácselőfesszel. Maga a fázisfordító 150-160 V-al már jól elmegy, kiválóan alkalmas más csövekhez is, 25 Veff körüli meghajtás igényig. Hurok visszacsatolás az első rácslevezető megosztására (alulra pl. 10 K ellenállásra) készíthető (csak keveset bír az erősítés, úgyhogy rendes kimenőt érdemes készíteni). Ime a kapcsolás, ha valaki kedvet kapna.
Minden OK, de én 4-4,5K-ra illeszteném. Pentódaként. Sajnos UL-hez csak 1 mérésem van, ott nem ismerem az optimális terhelést.
A visszacsatolást soros 7,5k-val módosítottam, de kipróbálom majd soros 15k-val is. Nagyon tetszik, a hangja, nem gondoltam volna, hogy valaha egész jó erősítő lesz még belőle.
A sikereken felbuzdulva átalakítottam a párját is, de annak a hálótrafója szét van szedve. Gondolom le volt égve... a szekundereket kell majd feltekernem/tekertetnem rá. Én is gondolkodtam rajta, hogy összeépítem a kettőt, de aztán úgy döntöttem, hogy maradjanak csak külön.
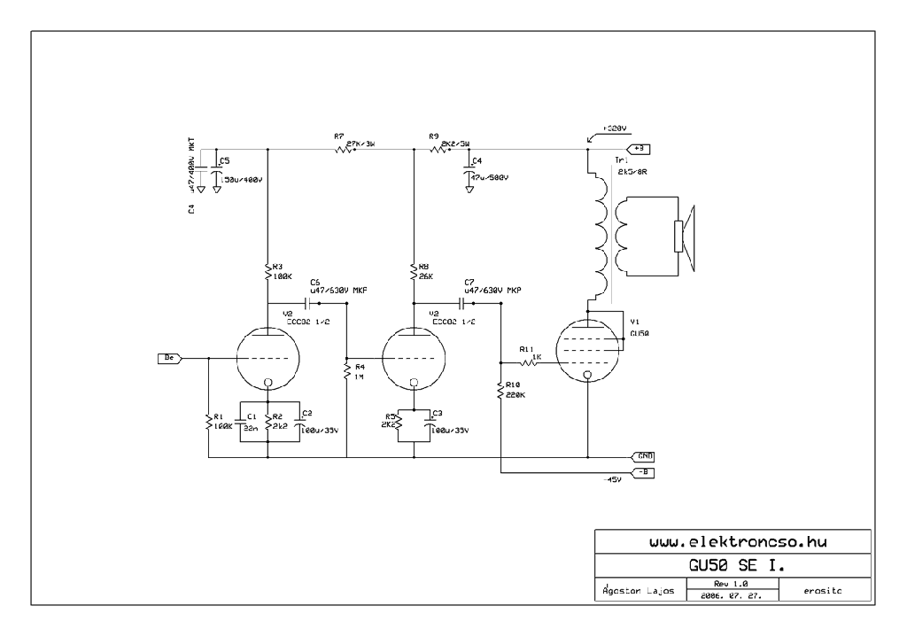
Sziasztok!
Összeraktam a dobozába végre az erősítőt. Hiába állítom -60 V-ra az előfeszt, 120 mA körül áll be, pedig a deszkamodellen működött -50 V-al 80 mA-en. Így most eléggé melegszik a kimenőtrafó. Nem kötöttem el semmit. Köszönöm.
A -60 V vezérlőrácson is megvan? A negatív előfesz állítása egyébként szabályozza a GU50 áramát? A csöfoglalat nem kontakthibás? A csőcsere se segít? Oszcilloszkóp van ? Lehet hogy valami füllel nem hallható nagyfrekis gerjedés.
Csőcsere nem segített, közvetlenül a rácson -30 V van, a feszállítás szabályozza az áramot.
a rajz szerint a 220K-n van a -45 V helyettb-60 V. Szkópom nincs sajnos.
Tehát a 220 k ellenállás egyik felén van - 60 V a másik felén meg csak -30 V ? Mert ha így van akkor valószínűleg átvezet a csatolókondi . Forraszd le a csatolókondit és úgy mérj. Bár még a gerjedés itt is benne lehet a pakliban.
Ja és mérj rá a csatolókondira ellenállásmérővel, szakadást kellene mutatnia némi töltődés után.
Az édeskevés, hogy multiméteres ellenállásméréssel jónak mutatkozik. Attól még ha feszültséget kapcsolsz rá, bőven átvezethet. Pláne ha a rajta levő feszültség a névleges közelében van.
Persze ez is benne van a pakliban, de egy mérést megér, lehet hogy mákja lesz és ki tud mutatni valami átvezetést. Legyenek meg ezek a mérések amiket mondtam utána tovább gondolkodunk.
Egyébként ténylegesen milyen csatólókondit használsz? Egy zsír 470 nF 630 V-ost ? Vagy valamiből ki lett termelve? Ha van belőle egy 100 %-os akkor a cserével is lehet próbálkozni, vagy akár más értékű pl 220 nF 630 V-os.
Hogy egy csatolókondi átvezet, azt magában az áramkörben kell kimérni, üzemi körülmények között. Ha a rácslevezető ellenálláson feszültséget mérsz, annak két oka lehet. Vagy a csatoló kondi vezet át, vagy rácsáram folyik. A rácsáram akkor folyik, ha a vezérlőrács pozitívabb a katódnál. Ezt a rács-katód közti feszültség méréssel tudod eldönteni. (és még ki sem kell forrasztani az áramkörből)
Sziasztok!
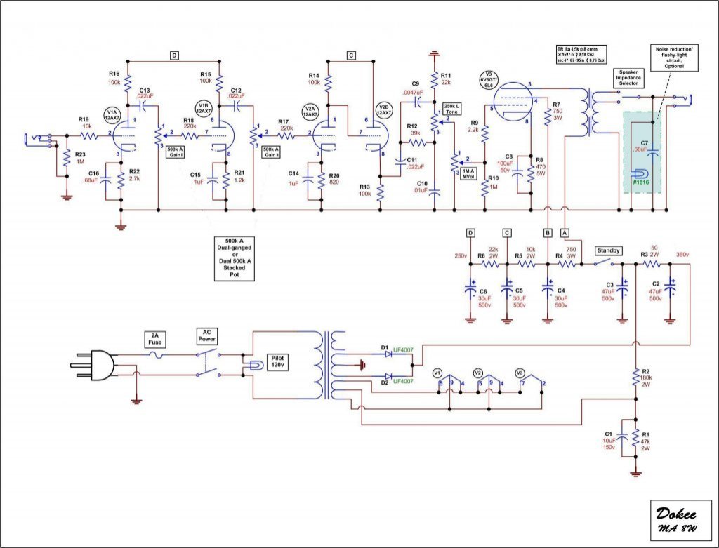
Láttam itt a fórumon régebbi képek között egy gitárerősítő kapcsolását. Egyszerű felépítése van, szeretném megépíteni. Kérdésem annyi lenne, hogy jó-e az elrendezés (csatolva a rajz) a kapcsoláshoz. Illetve még annyit, hogy használhatok-e hozzá EL34-et?
Én a gombokat előre raknám, de a trafók jók, ellentátesen kell, te meg így is tetted. Mi a baj a 6L6 -al?
|
Bejelentkezés
Hirdetés |


. SE-t, ha jól emlékszem. Amúgy PP-t építeni GU-81-ből...





