Fórum témák
» Több friss téma |
"Ez sosem fog tudni megtörténni. Hogy megnyugtassalak, a lítium tartalmú akksik spontán öngyulladni vagy felrobbanni szoktak"
Az jó, mert ha felrobban, vagy lángra kap valami a táskámban, akkor nem foglalkozok vele, csak akkor, ha megolvad.. Én itt az R8 értékét változtattam meg, most 51k ellenállás volt(3,3-3,2V kapcsolt be), de olyan 54-55k ohmmal bekapcsolt 2,8V-nál. A szabvány ellenállás érték pedig 56kohm, szóval nagyon legvégső esetben 2,6V-nál kapcsol be, ami aktiválja a shutdownt. Kiprobálhattam volna az általad közölt kapcsolást, de lusta vagyok össze-vissza forrasztgatni(majd veszek egy próbapanelt.. ), meghát bízok én benne, hogy működni fog.(mert megtervezem neki a nyákot, és ki is maratom)
Nem az egész kapcsolásra gondoltam, hanem a benne levő ellenállásosztókra.
Mondjuk a 73.2k meg a 49.9k helyett a 68k és a 47k egy "kicsit" könnyebben beszerezhető
Üdv.
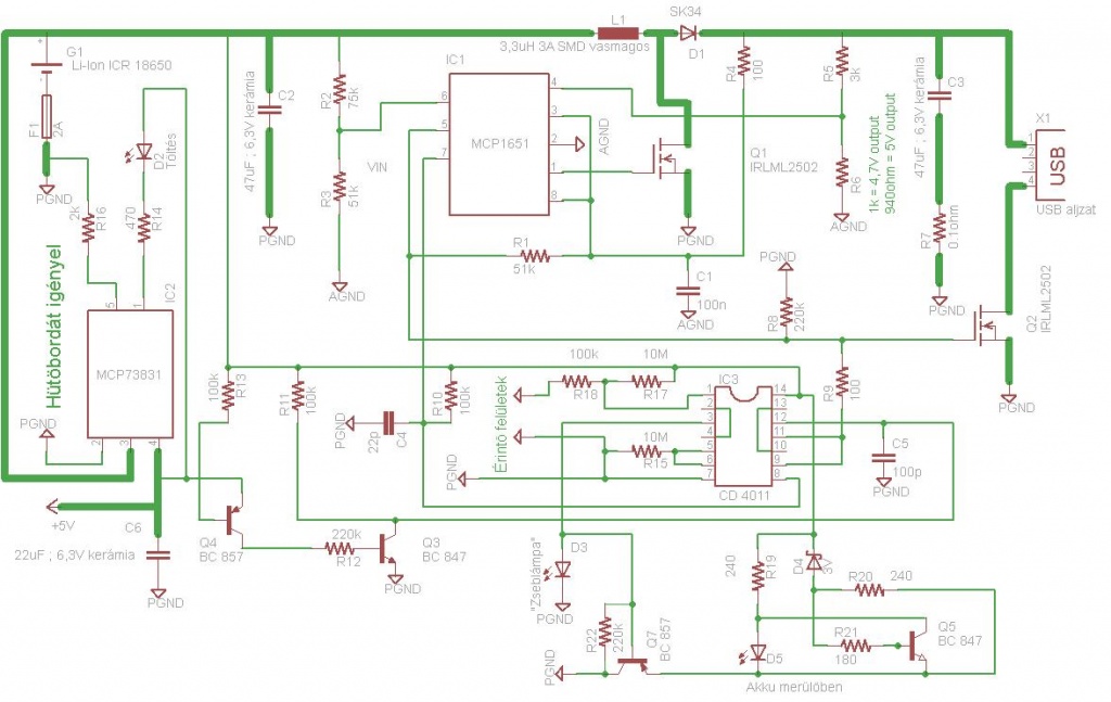
...szóval megépítettem ezt a kapcsolást, annyi változással, hogy az SN74HC helyett CD 4011-et használtam, mert ezzel már összebarátkoztam, és a furatszerelt tranyók helyett smd-ket használtam. Megnéztem egy tippelt smd tranyó pdf-jét, és összehasonlítottam a BC 557, ill 547-tel. (természetesen ugyanúgy PNP-s a PNP, továbbá beleépítettem a zéneres feszfigyelőt, és az "elemlámpám" érintéskapcsolóját is a maradék kettő nand kapuval a cd4011-es összesen négy darabjából. A sárga led akkor világít, amikor az akku feszültség eléri a 3,5V-ot, és ennek a tápját a kikapcsoló, T4-es fet után kötöttem, szóval ha bekapcsol a shutdown, és nyit a T4-es fet, akkor ez sem világít, mert szakad az áramkör, szóval már látni, hogy nincs output, mert lemerült az akku. és úgy, ahogy megjósoltuk, de legfőképpen megjósoltátok, resetelni lehet, ha ráadom a töltőfeszültséget. és újraindul. Ha picit feltölt az akku, akkor megint tölti a telefont, de mihelyt eléri az akku a 3,1V-ot, akkor kikapcsol megint.A piros led pedig a töltést jelzi, ha kialszik az azt jelenti, hogy az akku feltöltődött 4,2V-ra. Kissé megilyedtem, mert ugye én az LBO-t úgy állítottam be, hogy 2,6-2,7V akkufesznél kapcsoljon ki. lement egészen két voltig, szóval nem kapcsolt ki. Egy világ dőlt bennem össze.. :/ ..aztán rájöttem, hogy valószínűleg azért nem kapcsolhatott ki a kisütés, mert a CD4011 minimum feszültségigénye 3V, így három volt alatt nem tudta a dolgát tenni. Visszaállítottam az LBO kikapcsolási feszültségét 3,2V körülire, hogy akkor kapcsoljon ki, és lám működik. ![]() Megvan az új nyákterv, sikerült beszorítanom azt a két kerámiakondit, és a jobb fölső Li-Ion töltő IC-nek lesz hely egy pirinyó pántra, ami az ic tetejéről elvezeti a hőt, és átadja a nyáknak, így nagyobb árammal tud tölteni, a mostani 200-300 mA-ról, egészen maximum 500mA-ig. Nagyon nagy hálával és köszönettel tartozom _vl_-nek, és bundyland-nak, illetve Szervízmacskának is. Hetekkel ezelött 5db nimh akkuval, 7805-tel, és jó nagy dobozzal, kicsivel nagyobb költséggel, és jó nagy súllyal képzeltem el ezt a töltőt. ![]() UI: utolsó képeken az alsó panel maga a konverter, a fölső panel meg 4 az egyben panel: Li-ion töltő, "zseblámpa" érintéskapcsolós vezérlő,zéneres feszültségfigyelő(akku kapacitásának hollétéről figyelmeztet, avagy már merülőben van, nem sok van hátra a kikapcsolásig), és a mélykisülés elleni védelem.
Az energizer elem egy AA-s ceruzaelem, viszonyítási alapnak.
Na örülök hogy sikerült!!
(A mi nevünk nem fért már fel a nyákra ) ![]() Lehet, hogy még az én nevemet is leveszem, bár inkább a magasságban kellett volna a hely, nem hosszában. Még 2mm, és nem fér be a dobozba, mert állítva lesznek. Azon gondolkoztam, hogy benne hagyjam-e azt a nagy hőbiztit. Végülis csak a túltöltődés miatt lenne rá szükség, ha felforrósodna a cella, minden egyébre pedig ott a bizti.
Szerintem hagyd! Föleg ha már bele is tetted, sose tudni mikor jön jól, arról nem beszélve hogy a "nagy gyártók" is tesznek bele hővédelmet nem véletlenűl.
Sziasztok!
Adott a forrásom: ~24V 100A... Ebből szeretnék én 12-13V-ot előállítani a lehető legkisebb veszteséggel, legalább 30-40A terhelhetőséggel. Mi a legjobb megoldás ilyen esetben? PWM, vagy esetleg valami 7812 + tranzisztor kombó? Előre is köszönöm a segítségeket. üdv
Szia!
Mindenféleképpen pwm... Egyéb más esetben elfűtesz 4-500W-ot! Lomoljál 2db kiszuperált egyforma PC- tápegységet, és talán még át sem kell tekercselni. A benne lévő tl494 IC alkalmas a pwm előállítására persze a kapcsoló teljesítmény eszközök másak lesznek. Ha elakadsz segítek.
Hali!
először is köszönöm a gyors választ. Ha pwm-et csinálok (AVR-el, akár állítható kitöltéssel) akkor elég lenne 1-2 FET -et kapcsolgatni, utána pedig egy nagyobb kondival felpufferelni? terhelés esetén gondolom el-el mászna a feszültség, erre készüljek, mert akkor lehet befér egy "utánszabályzó" is. De akkor az erősáramú része csak ennyi lenne? És az nem gond, hogy az áramforrásom is már kapcsolóüzemű? üdv.
Szia!
Az említett IC teljesen erre lett gyártva. Alkalmas a teljes felügyeletre! ingyen van (bontott) figyel (heti) a felvett áramot áramkorlátot be lehet állítani, a kimenő feszültséget is figyeli ennek arányában változtatja a pwm kitöltési tényezőjét.Megfelelő holtidőt biztosít a fetek megfelelő lezárására, letiltható.... Nem értem miért kell ide avr. Jómagam is szeretek mikrokontrollerrel elvégeztetni amit lehet, de itt most tipikus verébre ágyúval eset lenne.Ráadásul még olcsó is. töltsd le az adatlapját, meglátod magad is. Az nemigen zavar be, hogy az előző áramforrás szintén pwm-es,csak, ha nincs megfelelően szűrve a kimenete.Ha esetleg kicsatolható annak a pwm alap frekvenciája akkor az vezérelhetné a 494 IC-t hogy szinkronban legyen a két tápegység. azonban akkor a transzformátort arra a frekvenciára kell elkészíteni. Az előző hsz. ból kimaradt hogy szerencsés esetben a TRAFÓT sem kell áttekercselni.
Gratulálok. Nagyon kakaf. Jó érzés amikor csinálsz valamit és működik. De ez nem lett volna olcsóbb?
Sziasztok!
Egy elemről működtetett berendezésben kellene 3.3V-ot előállítani a logikának. Utána olvasgattam és az kezd világossá válni, hogy az LDO-kkal az a helyzet, hogy szinte 0 az önfogyasztásuk, viszont áramfelvétel esetén a hatásfokuk a bemenő feszültség és a kimenő feszültség aránya (mivel Ibe=Iki), ami jelen esetben (9V-os input, 3.3Vos output) 36%os hatásfokot jelent, és hát az nem az igazi. De mi a helyzet a kapcs.üzemű tápokkal? Példál az LM2575-el... az adatlap szerint a fix 3.3V-os kivitel esetén ilyen 88-90% hatásfok is elérhető, de mi a helyzet akkor, amikor nincs áramfelvétel? Mert persze le is lehet ezeket kapcsolni, és standby üzemmódban alig esznek valamit, de akkor a PIC nem tudja feléleszteni. Van-e ötletetek, illetve tudjátok-e mennyi az önfogyasztása a LM2575nek? Köszönöm! adam
Sajnos rosszabb mint a sima 78Lxx stablerek. A nyugalmi aram 5 (max 10) mA, STDBY uzemmodban 200 uA. De az adatlapbol minden kiderul.
Biztos olcsóbb lett volna, de ez a project is kijönne másodszorra kb 4000Ft-ból mindennel együtt, mert már tudom, hogy mit hogy kell.
Azonkívül nem veszek ilyen kínai szutykokat, lássuk be, ez az. Dolgoztam is vele, és nagyon örülök, hogy ezt megalkottam, és tökéletesen működik. ![]() ...de amugy köszi.
Valószínűleg ceruzaelemről fog menni inkább a dolog, és step-up konverzió lesz, úgy néz ki, jobban járok. Azért kösz!
... még azt észrevettem, hogy kb egy nap állás után le is merült eléggé a li-ion cella,(úgy, hogy rajta volt a 4 elektronikai egység: töltő, mélykisülés elleni védelem, konverter, és a fesz figyelő, a telefon töltése nélkül) de kiderült, hogy a zéneres feszfigyelőm miatt, ami fixen rajta volt az akkun. Ezért azt a "zseblámpa"-val fogom vezérelni, amikor a lámpa be van kapcsolva, akkor működik a fesz figyelő, így ha a lámpa világít, de a feszültség figyelő ledje nem, akkor még van enerdzsi az akkuban.
![]() Hagytam egy napot állni a li-ion cellát, úgy, hogy rajta volt a konverter, a mélykisülés elleni védelem, és a töltő, a CD4011-el együtt, de a zéneres feszültség figyelő cucc nem. Így csak 3 tized voltot merült a cella egy nap alatt terhelés alatt. (Érsd:Tegnap megnéztem ugyanekkor a cella feszültségét terheléssel(a mérés idejéig volt terhelve), és ma is, és a különbség 0,3V lett. Bővebben tegnap 3,9V cellafesz, ma pedig 3,87V) Szóval ezen a "teszten" is túl vagyok, kész van a végleges verzió. Csak a nyákot fogom változtatni, összezsúfolni, hogy 2 nyák helyett 1 legyen, és így is elférjen minden. ![]() Üdv. A hozzászólás módosítva: Szept 7, 2012
Sziasztok
Úgy néz ki, hogy ezzel is kész vagyok. Megjegyzem, életem első kapcsolási rajza, amit programmal készítettem. ![]() Eddig mindig csak képszerkesztővel készítettem, vagy papíron vonalzóval stb. stb., de ezt szerettem volna elkészíteni, hogy a cikkhez valahogy kinézzen, mert szeretném viszonozni azt a segítséget, amit e projectnél kaptam, és bárkinek legyen ilyen kis szerkentyűje, aki elég bátor ahhoz, hogy elkészítse-e kapcsolást, és használja is a telefonjával. ![]() Egyedül még a Q7-es tranyót nem építettem be, aminek az lesz majd a feladata, hogy mikor a már most is működő "zseblámpa" világít, akkor kapcsolja az emitterén lévő zéneres feszültségfigyelőt. Amikor ezt fixen rajta hagytam az akkut, akkor nagyon leszívta, így a Q7-es tranyónak köszönhetően csak akkor fog működni a fesz.figyelő, ha összezártunk az ujjunkkal az "érintő felület"-eket, és világít a zseblámpa is. és nagyjából 4-5 napja, hogy az akku terhelés alatt még mindig leadja azt a 3,6V-ot(töltöttem is egy kis ideig a telefont) úgy, hogy a Q7-es tranyó most nincs bent, és az utána lévő részek nem kapnak negatívot, azon kívül minden rajta van most is az akkun, töltőfeszültség nélkül, azaz Top10 kényelmi fokozat, semmi kapcsoló, ha csatlakozik az USB, csak akkor merül a cella. ![]() UI: Azért még párszor alaposan átnézem. A board nem ehhez lesz, azt külön készítem el, és még áttervezem egy nyákra úgy ahogy van(mert most 2 nyákból áll össze ez a kapcsolás), az még eltart egy darabig majd. A hozzászólás módosítva: Szept 10, 2012
Máris észrevettem, hogy a "VIN" felírat ott maradt az R3-as ellenállásnál..
A "hűtőbordát igényel" szöveget is szerintem módosítom "hűtőbordát igényel nagyobb töltőáramhoz" szövegre. ééésss gondolkozgatok rajta, hogy összedobok egy egységcsomagot és kínálom majd eladásra, vagy már magát a kész készüléket, persze mindent publikálok emelett, a cikket is megírom, így mindenki jól jár. ![]() _vl_ kollégát azért erről majd megkérdezem, hiszen a mélykisülés elleni védelem kapcsolási rajzát ő biztosította. Üdv.Tomi A hozzászólás módosítva: Szept 10, 2012
Hát igen a zeneres megoldásnál azért van takarékosabb módja is az akku feszültség figyelésének.
..de ez a legegyszerűbb, amit én ismerek, és helytakarékos is.
Nemsokára elkészül az 1 nyákos elektronika is, ami két oldalas.
A kék sávokkal csak naggyából kötöttem össze a forpontokat, ha leveszem a piros(top) layert, akkor szépen megcsinálom, csak most mankó a piros layer, hogy mi hova megy majd a hátoldalon. A forrpontokon keresztül alkatrészlábakkal kötöm össze majd mind a két pontot, és a többinél is így. ![]() Vélemény? UI: Ez már talán a mobil külső tápos topicba mehetne, de ebben is van dc-dc konverter, meg aztán nem akarlak titeket sem ugráltatni.. A hozzászólás módosítva: Szept 10, 2012
Sziasztok!
Tl 494-el tervezek konvertert építeni. Próbapanelen már működik, de az induktivitás elkészítésével gondban vagyok. Segítséget szeretnék kérni : U be: 25-30 V, U ki :14 V, I ki max: 15 A, f :52kHz. (fazékmag, esetleg EE mag minimum keresztmetszete, induktivitás, légrés számítási módja érdekelne). Jelenleg felhasított, 1,5 mm-es légrésű, 0.7 cm2 keresztmetszetű gyűrűs magon 8-10uH körüli induktivitással próbálkozom, 2-3 A-ig működik, viszont szkópom nincs, hogy láthatnám, betelít-e. Kösz: hp A hozzászólás módosítva: Szept 11, 2012
Tiszteletem !
Azt szeretném kérdezni, hogy számít-e a menetszám számitásban, hogy mivel van tekercselve a trafó ? Konkrétan 0,3 -as vörösrézlemezzel szeretném a sodratot kiváltani, természetesen szigetelve . Azért mert a primer tekercseknek takarni kellene egymást, hogy ne legyenek nagy túllövések a fet-eken, valami hasonlót olvastam. autóba Hi-Fi-hez: Link Kicsit másképp mert nekem 24V-os a rendszerem és a kimenet egy 230V-os frekvenciaváltót táplálna.
Kész a board is. Még nincs kipróbálva(hogy nem-e néztem el valamit), ezért ha készítek még egy ilyen szerkentyűt, akkor már ezt csinálom.
Az USB nyákcsatit is majd valahogy rávarázsolom a panelra, mert ez még mindig vezetékezve van is, de nagyon sok(egy ilyen projekthez képest) vezetéktől szabadítottam meg a cuccost. Félek kiönteni a dobozt úgy ahogy van műgyantával(tudok venni helyben), de ha valami elromlik, akkor úgy dobhatom ki, ahogy van.. :/ de ez is újítás lesz majd. ![]() Következő variáció, javítás, ha lesz, az a cikkben lesz. Elnézést a csúnya össze kötésekért, amiket a forrszemeknél láthattok, de így tetszik, nem is probléma, hogy nem pont a közepénél, és a teli részek is ki vannak satírozva, de ami még nincs megcsinálva, az szerintem a rastnest-el fog elkészülni. Jah és ehhez hozzárendelt schematic sincs.. de így a 13-14. boardnál még nem is volt rá szükségem.USB tápBÓL lett USB falat a neve a töltőnek, de kissé idióta név.. ![]() Tomi A hozzászólás módosítva: Szept 17, 2012
Nem számít, a menet az menet teljesen mindegy hogy milyen fazonú a vezető. Olvasd el alaposabban amit a szoros csatolásról írtak abban a topikban (többször leírtam én is). Nem takarniuk kell egymást a két primernek, hanem a lehető legszorosabb csatolásban kell lenni. A lemezes megoldás amire készülsz nagyon rossz, a fetek is simán tönkremehetnek.
Sziasztok!
Szeretném kihozni az ígért 500mA körüli áramot egy MAX856-ból. ( adatlap ) Az adatlap szerint (ha jól értelmezem), nagyobb induktivitás értékkel nagyobb kimenő áram érhető el (ami logikus is egyébként), és azt írja az adatlap, hogy 10....100uH-ig lehet kb változtatni. Betettem egy 100uH-et, ami szerintem 0.6A-t tud... A 3.3V-os, kimeneti oldalon rátettem egy 10 Ohm-os terhelést (330mA), és leesik a tápfesz 3.3ról 1.2V-ra, tehát bőven nem tudja kiszolgálni még ezt se nemhogy az 500mA-t, amihez közelit szeretnék kiverni belőle. Van-e ötletetek? Köszönöm! ádám |
Bejelentkezés
Hirdetés |




), meghát bízok én benne, hogy működni fog.(mert megtervezem neki a nyákot, és ki is maratom)












