Fórum témák
» Több friss téma |
Fórum » Digitális forrasztóállomás
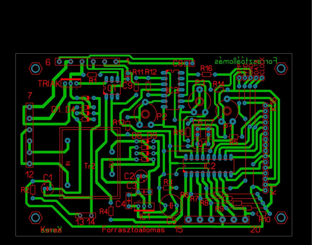
Hát kezdem feladni.Csináltam programozó kábelt,mert hol felismerte a pic-et, hol nem.Most sem lett jobb,de sikerült egy-egy jó pillanatában elkapni a PICkitet.Nos megpróbáltam AUX-re kötött 9-es lábbal és anélkül bekapcsolt LVP-vel és anélkül is a helyzet ugyan az verifikáció hiba van. Az érdekes,hogy ki is tudom olvasni a pic-et , de nem mutat semmit a kijelző.Gondolom az állomás panelja a szavbány szerinti láb kiosztású LCD-nek megfelelően van megtervezve? Ezt nem néztem át tüzetesen, de gondolom igen,mert a kontraszt állítás az megy meg a világítás is megy.Tehát ez nem lehet gond.Ugyan én módosítottam egy csekély mértékben a nyákterven,értem ezalatt kivettem pár lábak közötti sáv átvezetést és átkötéssel pótoltam.De ügyeltem, hogy nehogy elkössek bármit is.Már arra is gyanakszok,hogy a PICkit klónom nem működik jól,abból gondolom,hogy hol felismeri a rá dugott eszközt hol nem.Mikor felismeri akkor meg a hex importnál ezt írja ki "PICkit VDD voltage level error.Check & retry operation.".Pedig a kalibrációnál meg is néztem azóta multival és jó volt. Ezt a VDD bekapcsolásával meg tudom szüntetni de azt is csak úgy ha legalább 4.6V-ra leveszem a feszt, mert ha 5Von hagyom akkor ugyan ezt az üzenetet adja fel.
Programztál már más PIC-et vele? Ha még nem, akkor meg van még az a programozó, amivel a PICkit2-őt programoztad be? Próbáld meg azzal beprogramozni a 16f88-at. Ne add fel, menni fog ez.
Én mostanában három LCD-t vettem különböző helyen. Mindegyik bekötése más, az az más a kivezetések sorrendje! Mit értesz szabvány bekötésnek? Nem lehet ezzel probléma?
Nem adom fel.
A klónt Csapoteam fórumtársunktól vettem még tavaly tavasszal.Szóval ez lett volna az első próbálkozásom vele.Az lehet még a gond sejtésem szerint,hogy a VPP feszültség nem jó,mert a kalibráció 12V-ot mért,de mikor megmértem csak 5 volt volt ennek kell még utána járnom.Tanulmányozom már a pickit2 klónnal foglalkozó topicot, majd csak összejön.Ha más nincs beviszem a melóhelyre ott van univerzális programozó mindenféle fejjel.Van DIL tokos fej is támogat is egy rakat PIC-et.Csak egy baj van a dologgal, be lehet vinni amit akar az ember ,de ki már nem .
Sziasztok!
Végre ismét a kezembe került egy 16f88 as Pic, a digitális forrasztó állomást építettem meg, most elsőre sikerült a pic et felprogramozni,, write-> aztán verify kész van, ráillesztettem a kijelzőt, és semmi, csak világit de betű nincs rajta,(2x is felprogramoztam hibátlanul), átnéztem a lapot többször is, szakadás és hibás forrasztás, no és persze zárlat nincs benne. Majdnem elfelejtettem: A forrasztó pákát Solomon Iron-n tudtam megvásárolni, de szétszedés után döbbenet várt, 4 szál vezeték van benne,, lehet kezdő kérdés, de ki kell cserélnem egy 5 szálasra hogy a KTY81-220 as be tudjam szerelni? Valakinek valami ötlet? Köszönöm. üdv.
Elnézést kérek mindenkitől!!
Kissé hamarabb járt a kezem a kérdés írásával, mint hogy gondolkodtam volna, a pickit2 nem képes ennyi mindent meghajtani, vagyis nálam ![]() Úgy hogy ideiglenesen számítógép tápról tápláltam meg és megy a pic ben a program és a kijelző is szépen mutatja ![]() De a pákás kérdésem még fent áll.. nagyon szépen köszönöm a kapcsolást a készítőinek, és a segítségeteket!
Nálam is négy szálas a páka, ugyanezzel a forrasztóval, egyszerűen én a termisztort a panelra kötöttem, és kilóg hátul a dobozból a feje, így a levegő hőfokot méri. Szerintem elég ennyi pontosság, tudom a pákanyélben a hideg pont, de szerintem bőven jó ez így, és bármikor ráköthetek másik pákát nem kell átépíteni.
Egyébként mivel a legtöbb ember egy helyiségben használja az állomást, az is elég ha egy ellenállás van a termisztor helyén a táblázat szerinti értékkel, de persze olcsó a termisztor, így kár kihagyni.
Szia!
Nem ismerem testközelből ezt a pákát (nem volt még a kezemben), de sokat keresgéltem a neten, és én is meg akarom építeni a Digitális forrasztóállomás II-t. Feltűnt, hogy van jópár fajta páka, amik első ránézésre azonosak, és kicsit utánajártam a dolgoknak. Véleményem szerint neked arra van szükséged, amelyiknek a nevében benne van az E vagy ESD jelölés. http://www.hqelektronik.hu/info/hu/sold_iron.html Nem biztos, hogy egyedi ismertetőjele, de fekete a nyele. Kb egy ezressel drágább a simánál. Az ESD-ből azt feltételezem, ez jelenti azt, hogy a pákahegy le van testelve, ergo benne van az ötödik szál is. Volt munkahelyemen (IBM, Szfvár) egy technikus minden műszakban vagy 2x végigjárt minden pákát, és mérte az ellenállást az asztal fém szerkezete és a pákahegy között.
Sziasztok!
Köszönöm a segítséget mind a 2 ötöknek: -Johnny0004 (ez a megoldás marad mert másik pákát nem szeretnék venni) -Mengyán Az az igazság hogy a páka már megvan és a solomon vettem meg még régebben. ![]() A forrasztó állomás, szépen üzemel, a be ki kapcsolást is kis-seb türkökkel sikerült kipróbálnom, de a kalibrációval még nagyon szenvedek, a kiírt valós érték 400-680 c fok on megy.. sajnos nincs itthon labortápom, igy 10-20 mv ot nem tudok adni neki, még az 1-2 v ott elő állítom valahogyan. Az opto, szépen kapcsol 1-3 fok érzékelésénél, és a triak is kapcsolja a pákát. De a valós érték nem akar müködni. Esetleg valami gyorstalpalós beállítási ötlet valakinek lenne?(a programban is kell modosítanom? esetleg, mivel a p2 és p3 as potik a 400-680 fok közt tudom állitani). Köszönöm Üdv
Ezen én is gondolkoztam már, hogy fogom megcsinálni. Nem jutott jobb eszembe, mint hogy csinálok egy ellenállás osztót, pl egy poitival. Ha valakinek van jobb ötlete, kérem, ne tartsa magában. Egy digit multi mennyire megbízható (=pontos) ilyen tartományban? És egy DT-830B?
![]() Azért néztem így utána a pákának, mert nem szeretnék úgy járni, mint Te. Főleg, mert úgy gondolom, ha már csinálok egy ilyen állomást, akkor legyen ESD-s a páka.
A hőelemet és a termisztort( vagy 2k ohmos ellenállást) bekötötted? Ha igen, akkor már rendesen fogod tudni állítani a valós értékét. Először kapcsold ki a fűtést(FEL+LE egyszerre megnyomod). Ezután a termisztoros potméterrel állítsd be a szoba hőmérsékletet(a páka hideg legyen!). Ha nincs hőmérős multimétered, akkor a másik trimmerrel a kívánt értéknek állíts be 100 fokot, és a hegyét tedd bele egy pohár vízbe. És finoman addig állítsd, amíg a víz el nem kezd forrni. A multiméteres megoldás ennél jobb, de azért ez is irány adó lehet.
Üdv, mate_x
Nos leírom egyszerűen a beállítást.
Rövidre zárod a hőelem bemenetet, de páka nélkül, mert akkor szétfűti, és beállítasz a termisztor potin annyi fokot amennyi van a helyiségben. Utána páka bedug, és pl. 300 fokon (levonva a termisztor hőfokot, tehát ha pl. 25 fok a termisztor hőfok, akkor 275 foknak megfelelőt)beállítod a K elem táblázat szerinti feszt, úgy hogy méred a hőelem feszt. a panel bemenetén. Tehát beállítasz 300 fokot a kívántnak és addig állítod a potit, amíg a K táblázat szerinti 275 foknak megfelelő feszt kapsz.
Még egy észrevétel, a rajzon nincs elkó a hőelem bemenetén, viszont nekem csak azzal működik, anélkül a valós érték fel-le futkos. Nálatok megy anélkül is? (mate_x nálad van, vagy nincs?)
Sziasztok!
Nagyon köszönöm hogy ennyien segítetek nekem, de lassan kezdem beleörűlni.. ![]() A 100 K OHM os potival, (be van kötve a hőelem, és a termisztor is, vagy csak simán áthidal a hőelem, és 2 K ohm os, al helyettesítve a term.) csak 20 c fok ot tudok állítani,, multival megmérve 90 ohm ot tudok vele szabályozni .Ha nincs bekötve a hőelem csak a termisztor, akkor is max 70fokig tudom letekerni. ![]() köszönöm! UI: Rajz nem jelez elkót, nálam nincs, és ha nálad így működik, mekkora elkót raktál?
Ha nem fűtötted a pákát, akkor nincs is semmi gond, mert az a szoba hőmérséklet. Kezdd el fűteni, és mindent köss be, ahogy kell. Meg látod el kezd majd emelkedni a valós érték.
Szia!
Ha rákötöm a palkát, akkor a Valós hőmérséklet azonnal felugrik 530 fokra.. és így nem indul el a fűtés..a pákában.
Akkor a hőelem potméterét csavard vissza.
Mind a 2 ő potméter le van teljesen 0 ára csavarva és így is 392 fokon áll a valós.
Ha így felteszem, a fűtést 400 fokra vagy 450 re, akkor bekapcsolja a palkát, de a valós érték nem mozdul meg. Elnézést csak telefonnal tudtam fotózni.
Ha nem mozdul meg a valós érték az azt jelenti, hogy nincs bekötve a hőelem. A pic 18 és 17-es lábán mérj feszültséget, ez alapján számolja a pic a páka aktuális hőmérsékletét. A 17-es lábon, most elvileg állandóan 0 fokot érzékel, mivel te 2 kohmos ellenállást kötöttél be, és ez 0 foknak felel meg. A 18 as lábon pedig a hőelem erősített jelét kell mérned. Ha bekötötted és nem jó, akkor valami el van kötve, esetleg nyák szakadás stb.
Az a tutti ha a pákát kihúzod, a termisztor bekötve, és átkötöd a hőelem bemenetét rövidzárral, ekkor beállítod a szobahőt, de lassan tekerd, mert kétszer lesz a hőfok, legalábbis nálam így van, és akkor jó ha balra tekerve nő az érték, és nehéz belőni pl. 25-re, egy kis mozdulatra sokat ugrik.
Ha így se megy, akkor ahogy mate_x írta, lehet valami zárlat, vagy szakadás, nálam az első nyákon összeért a műv. erősítő lába közt elvezetett vékony fólia, vizsgáld át a panelt.
Sziasztok!
Hát most átcsipogtattam a lapot, szakadás nincs, (a lábak közti átvezetés nem érnek össze, elsőre én is arra gondoltam, de nem) . be van kötve az összes kábel, a hőelem, és a termisztor is, ha 2 poti balról jobbra csökken az ellenállás., és igy ha rá van dugva a páka, és nincs semmi sem rövidre zárva, akkor a leges legkisebb hőmérséklet 392 fok,, ha viszont a kábeleket a helyükön hagyom és a pákát a csatlakozójánál szét húzom akkor a 96 fokot leget beállítani neki legkisebb valós értéknek, a 100 K ohm os poti 20 fok z 5 k Ohm os poti val meg 250 fokot tudok álltiani,, lassan tekerve,, és nálam nem ugrál. 17- 2,77v 18-4,32v láb-gnd mérve összedugott normál állapotnál.
Sziasztok, most már értem, miről beszéltél ,, az érzékeny poti..
![]() Ha a pickit2 ről táplálom akkor 4.15V ot kap a pic, ha a másik tápról akkor meg 4,96v ot, a pickit 2 ről táplálva, be tudtam állítani a 22 fok szoba hőmérséklet ![]() akkor ezek után már csak a hőelemet kell beállítani.. Köszönöm mindenkinek a segítségét, ha van fejlemény írok.
Sziasztok, tudom nem illik ennyiszer írni.
Nagyon szépen köszönöm mindenkinek a segítségét! Sikerült beállítanom(a vizes módszerrel) a megközelítőleg 100 C fokot. A pákában található hőelem polaritása kissé megkuszált (30 percnyi, keresés után), de a kábelek felcserélésével működőkepéssé vált a szerkezet!Már csak a pontos 5V (vagyis 4,5V) előállításán kell gondolkodnom. Esetleg még, valami tanács arra hogy a valós értéknél a szám 10 C fokot ugrál, nagyábol fixálása? Köszönöm Sziasztok!
Örülünk, próbálj meg a műv. erősítő 3-mas lába és a gnd-re kötni egy 33 mikrós elkót.
Az 5V-nak meg 7805, bemenetén nekem 1000mikro elkó van, meg kell a 100nano is, kimenetére is 100nano, és 470mikro elkó. Jó szűrt legyen az egyenfesz.
Sziasztok!
Lenne egy olyan problémám, hogy felprogiztam egy pic-et a forrasztó állomás kettőbe, de bennt a panelban, párhuzamos portról, előtte sokszor átprogiztam foglalatban. Most a panelban progiztam ICSP-n, többször jó lett, majd egyszer csak nem ment. Azóta az a jelenség, hogy felprogizom a panelban, majd a 12 volt levétele után ugye újraindul és megy szépen, amég az 5 voltot le nem veszem, ezután többet nem megy, az lcd-n kockák vannak. A progi kiolvasható belőle, ha megint felprogizom ugyanígy megint megy, amíg le nem veszem az 5 voltot, utána vége. Valaki hallott már ilyenről???
Tovább kísérleteztem, tehát, hogy érthető legyen:
Ha a forrasztó paneljában felprogizom, majd ráadom a forrasztó tápját és utána leveszem a programozót, vagyis nem szakad meg az 5 volt, akkor rádugom a pákát és működik tökéletesen az állomás. Ahogy azonban egyszer kikapcsolom vége, nem megy. A PIC-et kiolvasva ugyanúgy benne van a progi.
Hello!
A kérdést a "PIC kezdőknek" topikban tedd fel, ott majd megmondják, mit kapcsoltál be programozáskor.. üdv! proli007
Úgy tűnik, az LT 1014 már nem beszerezhető. Mivel lehetne helyettesíteni? TLC 274-el lehetne?
Hello
Volna egy uj projectem csak meg nem tudom hogy ajak neki es ezer elob hozzatok fordulok. Szeretnek egy kompakt kiforraszto allomast epiteni legfuvoval smd-ek hez es egy vakumos pakat ( 1 kep ) na jo persze eszt megspekelnem ketto darab digitalis kijelzovel en erre a vezerlore gondoltam (2 kep ) a paka az meg a 3 kepen lathato. A problemam leginkab a vakum pompaval lenne mert en erre gondoltam csak nem tudom h ez paszolna hozza. Melesleg az elso kepen lathato alomas 60-80 ezer Ft kornyeken jar en egy 20 asbol meg ki birnam hozni. Es most jojenek a kepek. A kerdesem meg az volna hogy ez az egesz kivitelezheto-e ? Segitsegeteket eloreis koszonom.
Sziasztok!
Én is szeretnék egy JTL-02 állomást. Mit ajánlotok, melyiket építsem? Mindenféleképp digitális kell , hogy legyen. Az is érdekel, hogy simán 24V, 2,5A-s Weller kattogó trafóról is lehet üzemeltetni? Várom a válaszotokat! |
Bejelentkezés
Hirdetés |





. 













