Fórum témák

» Több friss téma
Fórum » Elektroncső
 
Témaindító: NBalage, idő: Aug 28, 2005
Lapozás: OK   40 / 140
(#) silent15 válasza kadarist hozzászólására (») Szept 4, 2012 /
 
Ez a 2x15pF -al mekkora tartomány fog le?
(#) kadarist válasza silent15 hozzászólására (») Szept 4, 2012 /
 
Rossz a link.
(#) silent15 válasza kadarist hozzászólására (») Szept 4, 2012 /
 
Ez jól néz ki, lehet megcsinálom, csak hozzádobok még egy teljes erősítő fokozatot, hogy magába is szólhasson.

Köszi!
A hozzászólás módosítva: Szept 4, 2012
(#) silent15 válasza kadarist hozzászólására (») Szept 4, 2012 /
 
Még annyi, hogy a C2a-b az mekkora ? azt látom, hogy légforgó, de menyi a 15uµF magyarul ??? ezt a fajta jelölést még nem láttam.
(#) kadarist válasza silent15 hozzászólására (») Szept 4, 2012 /
 
Régi amerikai jelzés és .15uuf ami 15 pF. Nézd meg a többi kapcsolást is.
A hozzászólás módosítva: Szept 4, 2012
(#) silent15 válasza kadarist hozzászólására (») Szept 4, 2012 /
 
Oké, majd börzén keresek ilyet, gondolom ha 20 pF nem dől össze a világ, csak nemfogok majd semmit egy pontól ugye?
(#) kadarist válasza silent15 hozzászólására (») Szept 4, 2012 /
 
Valami olyasmi fog történni, bár a szupreg vevők szelektivitása elég rossz. 4-15 pF-os kettősforgó jó lesz.
(#) silent15 válasza kadarist hozzászólására (») Szept 4, 2012 /
 
Oké ,köszi!
(#) pucuka válasza silent15 hozzászólására (») Szept 4, 2012 /
 
Biztos elkerülte a figyelmedet, hogy ez a topik az elektron csövekről szól, és nem a velük építhető áramkörökről. Találd meg a megfelelő topikját. http://www.hobbielektronika.hu/forum/topic_4321.html
Egyébként előveszel egy 60' években készült rádió kapcsolását, és utánépíted.
(#) silent15 hozzászólása Szept 8, 2012 /
 
Sziasztok, hogy hívják a GU50 nek a foglalatát?

Köszi!
(#) audiofeeel válasza silent15 hozzászólására (») Szept 8, 2012 /
 
GU15/GU50/LS50/5C9S foglalat
(#) CIROKL válasza silent15 hozzászólására (») Szept 8, 2012 /
 
Nincs mire mutatni a GU50 az csak a GU -hoz jó illetve az imént felsoroltakhoz!
(#) audiofeeel válasza silent15 hozzászólására (») Szept 8, 2012 /
 
Olyan helyen kell vásárolni, ahol van választék... Itt egy csomó csövet tudnék mondani, amihez nem látok (tudom, hogy 3 oldal van, de úgy néz ki, kevés).
(#) kadarist válasza silent15 hozzászólására (») Szept 8, 2012 /
 
Szia!
Úgy hívják, hogy GU50 foglalat http://www.google.com/search?ie=UTF-8&sa=Search&channel=fe&client=b...ih=890.
A hozzászólás módosítva: Szept 8, 2012
(#) audiofeeel válasza silent15 hozzászólására (») Szept 8, 2012 /
 
Ha nagyon kötözködni akarunk, akkor PLK50 a neve, de így szerintem nem sokan ismerik (az eredeti típusszámából maradt rá ez a név).
Amúgy az 5C8S is ilyen, úgy érzem,meg kimaradt a 6R3S az előző körből...
(Meg ha már itt tartunk, lehet, hogy a GU18 meg a GU19 is )
A hozzászólás módosítva: Szept 8, 2012
(#) havranarpi válasza audiofeeel hozzászólására (») Szept 8, 2012 /
 
Ha már itt tartunk akkor ezek a csövek a Spiáter házba is bele mennek vagy csak a csupasz foglalatba?
(#) audiofeeel válasza havranarpi hozzászólására (») Szept 8, 2012 /
 
Az 5C8S-t szerintem nem kéne erőltetni És annak más a neve, mivel másmilyen kialakítású. Nyilván a felső anódosakat se kell belerakni, legalábbis a fedelet rácsukni (6R3S, GU18, GU19)
A hozzászólás módosítva: Szept 8, 2012
(#) silent15 hozzászólása Szept 11, 2012 /
 
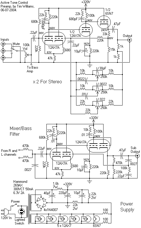
Sziasztok, a 6H8C -at teljesen tekinthetem a 6SN7= -nek? Értem ezalatt, hogy a áramköri alkatrészek értéke jó a 6H8C-nél is, ennél a kapcsolásnál lenne fontos, ezt szeretném 6H8V vel használni. kapcs

Köszi!
(#) mc-4 válasza silent15 hozzászólására (») Szept 18, 2012 /
 
Kondenzátorral vagy anélkül?
Én is kacérkodom egy előerősítővel, de a túloldalon majdnem lenyeltek... minek az gitározni akarsz stb.
Én ezzel kacérkodom, de van még pár rajzom amit érdemes lehet megcsinálni.
(#) silent15 válasza mc-4 hozzászólására (») Szept 18, 2012 /
 
Kondival lenne jó.
(#) silent15 hozzászólása Szept 18, 2012 /
 
Sziasztok, találtam interneten ezt a kis videót, aki csövezik, érdemes megnézni.
Kézzel készült KR 845 -ös cső.
videó
Üdv!
(#) kadarist válasza silent15 hozzászólására (») Szept 18, 2012 /
 
A mai adásból . A narrátorra ne figyeljetek.
(#) silent15 válasza kadarist hozzászólására (») Szept 18, 2012 /
 
Nos igen, mond néhány butaságot, de a képi anyag jó.
(#) mc-4 hozzászólása Szept 18, 2012 /
 
Sziasztok!
A 6BL7 csőnek mi a szovjet/orosz megfelelője, vagy mivel lehet helyettesíteni?

Köszi!
(#) Tomi94 hozzászólása Szept 24, 2012 /
 
Sziasztok!
Milyen hibára utalhat, ha egy ECL86-os végcső bemelegedés után (bekapcsolástól kb. 3-4 perc) elkezd recsegve torzítani, és eközben a hangerő is csökken? Nem az erősítő más részében van a hiba, mert az egyik cső más áramkörben is ezt csinálja, a másikkal pedig sehol nincs gond, megy órákon át. Külső sérülést, elszíneződést, vagy a belsejében rendellenesen izzó alkatrészt nem láttam rajta.
(#) kadarist válasza Tomi94 hozzászólására (») Szept 24, 2012 /
 
Szia!
Ez a hiba a cső elöregedésére utal. Cseréld ki és ellenőrizd a fűtőfeszültséget valamint az anódáramot.
(#) pucuka válasza Tomi94 hozzászólására (») Szept 24, 2012 /
 
Már gázos a cső, ezért rácsáram keletkezik, ami eltolja szép lassan a munkapontot. Ilyenkor kell a csövet piros nagy X el megjelölni, vagy összetörni.
(#) silent15 válasza pucuka hozzászólására (») Szept 24, 2012 /
 
Összetörni NEEEEEEEEEE inkább adja nekem, elrakom a "rossz csövek" polcomra
(#) Gafly válasza pucuka hozzászólására (») Szept 24, 2012 /
 
Vagy ideiglenes megoldásként rácslevezető ellenállást kisebbre cserélni...
Következő: »»   40 / 140
Bejelentkezés

Belépés

Hirdetés
XDT.hu
Az oldalon sütiket használunk a helyes működéshez. Bővebb információt az adatvédelmi szabályzatban olvashatsz. Megértettem