Fórum témák

» Több friss téma
Fórum » DC motor/lámpa PWM szabályzása
 
Témaindító: redcar, idő: Márc 3, 2006
Témakörök:
Lapozás: OK   57 / 155
(#) Kovabe válasza POWERIVÁN hozzászólására (») Szept 3, 2012 /
 
Szia nem tudom neked hogy müködik pontosan de nemkem is ilyen problémám volt de nekem volt rajta egy kapcsoló ami teknös fokozatba kapcsolt (nem párhuzamosan ment a két morot hanem sorba), és ugy kötöttem hogy ne tudja átkapcsolni, ennél egyszerübb nekem nem volt.
(#) tibi21 hozzászólása Szept 4, 2012 /
 
Sziasztok!
PC hűtőventillátort szeretnék üzemeltetni számítógépen kívül és nem a PC tápegységével. A ventillátorok adatai: DC 12V 0.13A és DC 12V 0.09A
A kérdésem az, hogy ráköthetem-e bármelyiket egy 12V DC 500mA kimenetű adapterre? Esetleg a kettőt egyszerre? Sebességszabályzás céljából potmétert köthetek közbe?
Előre is nagyon köszönöm a segítséget!
(#) zolika60 válasza tibi21 hozzászólására (») Szept 4, 2012 /
 
Rákötheted akár mindkettőt is. Potméterrel szabályozni nem tudod, mert BLDC motorok.
(#) tibi21 válasza zolika60 hozzászólására (») Szept 4, 2012 / 1
 
Akkor biztonságosan elviszi mindkettőt? Nem fog leégni vagy ilyesmi?
Sebességszabályzásra esetleg bármi megoldás van, ami nem szoftveres?
Köszönöm a gyors választ!
A hozzászólás módosítva: Szept 4, 2012
(#) zolika60 válasza tibi21 hozzászólására (») Szept 4, 2012 /
 
Elbírja vidáman. A fordulatszámát nem tudom hogyan szabályozhatnád, mert szerintem a ventilátorban van az elektronika.
(#) Ghoost válasza tibi21 hozzászólására (») Szept 4, 2012 /
 
Szia!

Nyugodtan rakotheted mind 2 motorodat az 500mA-s tapodra.

http://kapcsolasok.hu/kezdo/106-ventilator-fordulatszam-szabalyzo
Itt pedig egy szabalyzoaramkort lathatsz.
S igen potmeterrel szabalyozhato. -- Az LM317 altal adott feszultseg nagysaga.
A hozzászólás módosítva: Szept 4, 2012
(#) tibi21 válasza Ghoost hozzászólására (») Szept 4, 2012 /
 
Köszönöm szépen!
(#) Ghoost válasza tibi21 hozzászólására (») Szept 4, 2012 /
 
Nagyon szivesen.
Arra figyelj, hogy az IC megfelelo terhelhetosegu legyen /LM 317 T / ez 1.5A-t tud
A hozzászólás módosítva: Szept 4, 2012
(#) csibe111 hozzászólása Szept 4, 2012 /
 
Sziasztok,
teljesen új vagyok az oldalon, de a témákat olvasgatva gondoltam, hogy biztos kapok segítséget valakitől.
Korábban komolyan foglalkoztam mind analóg-mind digitális elektronikával, de a sorsom úgy alakult, hogy a technikai munka átalakult vezetőivé, így évek óta távol kerültem a megvalósítástól. Sajnos, most amikor felmerült egy probléma, rá kellett döbbennem, hogy kieset a gyakorlatból: láma lettem a témában.
A feladat, amit meg kellene oldanom (és amihez a Ti segítségeteket kérem):
Van egy DC motoros hajtóművem, ami egy potmétert is tartalmaz a pozíció meghatározásához. Van egy alapjelem, amire be kellene állítani a DC hajtóművet. Alapjel folyamatosan változik, amit le kellene a hajtóművel követni.
Gondolom, van olyan ember itt a fórumon, aki már hasonlót épített, legfőképpen az ő segítségét kérném. Arra gondoltam, egy PIC-el összehasonlítanám a két analóg jelet és az eredménytől függően egy H-hídon keresztül PWM jellel meghajtanám a motort.
Gondom az, hogy se PIC égetőm, se gyakorlatom PIC programozásban. Korábban Atmel 89S8252-t programoztam (még a főiskolán, úgy 10-15 éve ), de ahhoz sincs már fejlesztői környezetem.
A motor 12V DC és 1-2A-es. Az alapjel egy benzinmotor fordulatszámából képzett jel, így nem túl gyorsan változik.
Kérem, amennyiben tud valaki segíteni, jelezze vagy itt, vagy priviben!
Köszönettel:
Richter Zsolt
(#) xNorbi válasza proli007 hozzászólására (») Szept 5, 2012 /
 
Hát sajnos ezt a Totem-Pole végfokot nem tudom megcsinálni, sajnos most hallok róla először. Egyáltalán nem ragaszkodom ehhez az áramkörhöz, bármi megfelel ami tud 14A leadni és bírja a 11Khz PWMet és FETel legyen felépítve, nemtud valaki ilyet?, akár meghjató ICvel is lehet, csak lehessen külön vezérelni az összes FET-et hogy tudja fékezni a motort ha szükség van rá.

Próbáltam ezt az áramkört berkani a szimulátorba de sajnos nem úgy működik mint kéne és nem értek hozzá annyira, hogy tudjam mit kell változtatni.
(#) kadarist válasza xNorbi hozzászólására (») Szept 5, 2012 / 1
 
Szia!
A totem pole egy komplementer meghajtófokozat és egyszerű, mint a fagolyó: http://www.google.hu/search?q=totem+pole+gate+driver&hl=hu&prmd=imv...ih=862.
(#) _vl_ válasza xNorbi hozzászólására (») Szept 5, 2012 / 1
 
(#) pimi9 válasza xNorbi hozzászólására (») Szept 5, 2012 / 1
 
Sajnos nem lehet fájlmellékletet keresni, pedig valamelyik fórumban volt egy jó kis pdf a fet meghajtókról.
Rajzoltam neked egy jó totem pole meghajtót, kis gate töltésű fettel (=<50nC) 300-400kHz-ig használható, egyszerű, diszkrét, stb... A diszkrét UcD D osztályú végfokoknak a meghajtója ilyen (google-> UM10155, philips DFR9000, stb...)
A nyákra oda kell figyelned abból a szempontból, hogy azokat a hurkokat amikben gyorsan változó áram folyik a lehető legkisebb területűre tervezd, illetve jól hidegísd, mert különben meg tud szivatni.

ui: Egy két ellenállást a tápfesztől függően lehet módosítani kell, most 5V bemenő jelhez, és 12V motortáphoz igazítottam...

felhid.GIF
    
(#) pimi9 válasza kadarist hozzászólására (») Szept 5, 2012 /
 
Nekem a ttl kapuk kimenete ugrik be a totem-pole-ról, a komplementer csak sima emmiter követő nem?
(#) kadarist válasza pimi9 hozzászólására (») Szept 5, 2012 /
 
Azért komplementer, mert egy PNP és egy NPN tranzisztorból áll. Ezért egymás komplementerei vagy más néven kiegészítői.
(#) Massawa válasza csibe111 hozzászólására (») Szept 5, 2012 /
 
Ha megelégednél 5-8V-s táppal, akkor egy szervom meg egy szervoteszter teljes mértékben kielégitené a követelményeket.
Esteleg tanulmányozd át azok müködését és fejleszd át 12V-s környezetbe.
(#) pimi9 válasza xNorbi hozzászólására (») Szept 5, 2012 / 1
 
Találtam valamit, mpisti töltötte fel: http://www.hobbielektronika.hu/forum/?q=mosfet+*+topic%3A51&h=f&c=0
6.6 emmiter köv.
6.7 föld emitt.
6.8 totem pole
106. ábra!
(#) kadarist válasza pimi9 hozzászólására (») Szept 5, 2012 / 1
 
Mondd meg az angolszász mérnökgárdának, hogy a komplementerre ne mondják azt, hogy totem pole: http://www.diodes.com/_files/design_note_pdfs/zetex/dn80.pdf.
(#) kzolt hozzászólása Szept 5, 2012 /
 
Sziasztok!

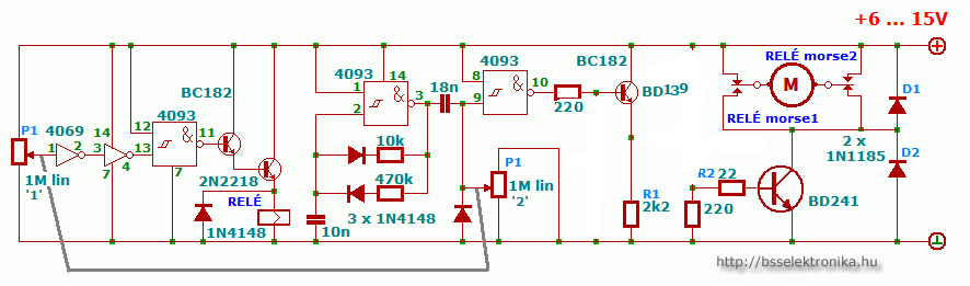
Megépítettem ezt a kapcsolást:http://www.bsselektronika.hu/index.php?w=bjHKzlaHy9 Az a baja, hogy a legmagasabb fordulatszám a potméter középállásában van, tehát pont ott váltja a forgásirányát. A poti két végállása felé csökken a fordulatszám. Mi lehet a baja? Köszönöm!
(#) kadarist válasza kzolt hozzászólására (») Szept 5, 2012 /
 
Szia!
Cseréld fel a sztereó potméter egyik potijának két szélső bekötését és próbáld úgy.
(#) kzolt válasza kadarist hozzászólására (») Szept 5, 2012 /
 
Szia!
Próbáltam, de így sem jó. Ugyanaz a helyzet. Mindkét potinál kipróbáltam külön-külön.
(#) kadarist válasza kzolt hozzászólására (») Szept 5, 2012 /
 
Valami pedig el van kötve. Nézd át a PWM-fokozatot.
(#) kzolt válasza kadarist hozzászólására (») Szept 5, 2012 /
 
Köszi, átnézem újra.
(#) pimi9 válasza kzolt hozzászólására (») Szept 5, 2012 /
 
Nincs vele semmi gond, így kell működnie. A leírást elolvastad?
(#) kadarist válasza pimi9 hozzászólására (») Szept 5, 2012 /
 
A leírás szerint középállásban kellene a legkisebb fordulatszámnak lennie, ahol a forgásirányváltás is történik.
(#) pimi9 válasza kadarist hozzászólására (») Szept 5, 2012 /
 
Tényleg, olvasni se tudok, akkor biztos összecserélte a két 4148-as irányát a schmidt triggeres oszcillátornál.

ui: Vagy nem, ezt le kell rajzolnom, hogy megértsem...
A hozzászólás módosítva: Szept 5, 2012
(#) pimi9 hozzászólása Szept 5, 2012 /
 
Na, az a konklúzió, hogy úgy működik, ahogy a kapcsolási rajz alapján kell neki.
Ki kell szedni a 1N4001-et, a 2N2905-t, az 1n-s kondit, a 10k-s lehúzót ki kell cserélni sacc/kb. 220ohm-ra és a BC182 helyére be kell pakolni egy bd139-et, ill. a bazisellenállását szintén érdemes 220ohm-ra csökkenteni.

ui: Feleslegesen fordít egyet a jelen, ezt egy invertáló fokozat kiszedésével meg lehet oldani.
A hozzászólás módosítva: Szept 5, 2012
(#) kzolt hozzászólása Szept 5, 2012 /
 
Átalakítottam a rajzot leírás alapján, tehát így?

pwmjav.gif
    
(#) pimi9 válasza kzolt hozzászólására (») Szept 5, 2012 /
 
Azért a jel útját nem kéne megszakítani, a BD139-nél a 2k2-t dobd ki, és kösd rá a 220-ra.
Amúgy kb 10 perc alatt rávariállható a jelenlegi nyákra.
A hozzászólás módosítva: Szept 5, 2012
(#) kzolt válasza pimi9 hozzászólására (») Szept 5, 2012 /
 
Így jó lesz? Köszönöm!

pwmjav.gif
    
Következő: »»   57 / 155
Bejelentkezés

Belépés

Hirdetés
XDT.hu
Az oldalon sütiket használunk a helyes működéshez. Bővebb információt az adatvédelmi szabályzatban olvashatsz. Megértettem