Fórum témák
» Több friss téma |
Dobhoz valaki tudna valaki egy torzítót?
A jack aljzat nagyon bevált, és rengeteg van sztereo kivitelben, ahol a - polust a sztereo also érintkezöjére kötik, s ha mono jack dugot dugsz be az összeköti a testtel.
Ettöl egyszerübb és beváltabb megoldást nem érdemes keresni.
Szia!
Igen lineáris poti van hangerőnek bekötve,cseréljem ki logaritmusosra?Mekkorára?Mert a rajz azt írja 100kOhmosat,az elég lesz?A jack aljzat meg olyan amit mondtok,leválasztós csak én naív azt hittem hogy a kapcsolóval megoldok mindent(pl.:a gubanc hosszát amit belekötöttem a gitárba)de akkor átkötöm .Meg ha már így összejöttünk megépítettem én a muffer nagytesóját az elektro harmonix big muff pi nevezetű torzítót,ennél ugyanaz a bajom mint a fentebb említett torzítónál,hogy a hangerő poti nagyon érzékeny,abba is lineáris potit raktam,ezek szerint ott is cseréljem ki logaritmusosra és minden faja lesz?felteszek két képet a művemről sztem ritkán látni ilyen dobozolást - ,csak az első egy-kettő a vicces.
Tisztelt hozzáértők!
Vermona Regent VM60 gitárkombónál a végfok működik, az előfok nem. Gitár effektet a bemenetre dugva rendesen szól. A hangerő potméterére reagál, a hangszínekére viszont nem. Van-e a típusnak valami jellegzetes hibája, ami a fenti jelenséget okozhatja?
Hellósztok, nekem egy olyan kérdésem lenne hogy valakinek nincsen feleslegbe http://www.google.hu/imgres?q=bass+pickup&hl=hu&biw=1241&bih=606&tb...&ty=30 ilyen külsejű basszus hangszedője?
A hozzászólás módosítva: Szept 4, 2012
Helló mindenkinek. Elakadtam egy tremoló építése közben. http://www.home-wrecker.com/eatremolo.html Ezt próbálom működésre bírni de sajnos nem akar beindulni az oszcillátor része. Ha bekapcsolom vagy rövidre zárom a 2M2Ohm-os ellenállást egy rövid időre beindul, de 1-2 másodperc után leáll. A tranzisztorok közül sajnos nem mindegyik az "eredeti": Q2: BF245 Q3: BC550. Esetleg ha valaki tudna segíteni azt megköszönném!
Az oszci tranyojának igen nagy betával kell rendelkezni, és a 3 drb 1µF nagyon jo minöségü kondi legyen (MKT stb).
Üdv!
Egy öreg elektromos gitár hangszedőben kettétört a mágnes. Szeretném a segítségeteket kérni, hogy hol találok lehetőleg Budapesten megfelelő méretű mágnest? Néztem már pár webshopot, de sajnos elég furcsa méretben kellene nekem (58x13x6), sajnos megfelelőt nem találtam. Vagy túl szélesek, vagy túl keskenyek voltak (10mm vagy 20mm). Esetleg tudtok olyan mágnes típusról, amely könnyen megmunkálható, és elég erős egy hangszedőhöz? A hozzászólás módosítva: Szept 4, 2012
Szia
Egy időben én is kísérleteztem az ilyen oszcillátoros tremolóval, de nem jött be. Gyári rajzokat építettem meg és kb. a 4-5-ik alkatrész kombináció működött az is úgy, hogy a freki állító poti állítására kb. 3-4 másodperc után reagált. Így nem lett tremolóm.
Szia
Itt http://muziker.hu/gitar-hangszedok/single-hangszedok/ vannak olcsó hangszedők. Csak le kell tekerni a vezetéket és ott a mágnes.
Azt nem közöltem, hogy egy humbucker az áldozat, azok pedig 2500-3000 környékén mozognak. A mágnesre a költséghatékonyabb megoldás miatt gondoltam.
Több lesz az 3000-nél
Tekertem humbira 8000-ret, túl lehet élni.A mágnest meg ragaszd meg pillanatragasztóval, jó lesz.
Szerintem a ragasztással nem sokat érek el, mert ha egy mágnes egyszer eltörik, akkor mindkét fele dipólussá válik, szóval lesz két külön mágnesem, és hiába ragasztom össze egy mágnes északi pólusát egy másik mágnes déli pólusával a kialakuló mágneses tér nem lesz olyan, mint egy darab mágnessel. Szóval a hangszedő körül másmilyen lesz a mágneses tér, és ez szerintem nem jó. Bár lehet, hogy a különbség nehezen észrevehető, mégsem akarok kókányolni, azt már a gitár előző tulajdonosa megtette. Ezért gondoltam új mágnest beszerezni és érdeklődni itt, hogy volt-e már valakinek tapasztalata ezzel kapcsolatban.
Lehet, hogy befektetek egy kicsit nagyobb Si-Ferrit mágnesbe, és finom csiszolópapírral méretre igazítom. Nem kis munka lesz, de talán ez megoldás. Mellesleg egy kb. ekkora mágnes 500 HUF, ami nem nagy befektetés egy hangszedőhöz képest.
Hááát, te tudod. " kb. ekkora mágnes 500 HUF" Erről az jut eszembe, amikor érdeklődnek nálunk az árakról és el van képedve az ügyfél, hogy "ilyen drága? A másik boltban olcsóbb." Akkor vedd meg ott! Erre ő: de ott nincs. Jaa, a semmit mi is olcsón adjuk...
A hozzászólás módosítva: Szept 6, 2012
http://euromagnet.hu/100-x-20-x-10-stroncium-ferrit-hasab-magnes
Természetesen tisztában vagyok azzal, hogy olcsó húsnak híg a leve, de a ferrit mágnesek nagyjából ilyen árban mozognak ahol nézelődtem, és egyes esetekben a javítás olcsóbb, mint az egész eszköz megvásárlása.
Egy próbát azért megér.
Nem tudom, csiszoltál-e már ferrit mágnest... Nekem kellett már köszörülnöm. Finom szürke koronggal, amivel az esztergályosok a vídiát fenik. Fel kell szabályozni, ne üssön, mert a ferrot rideg és fröcsög szilánkokra. Azonkívül igen kemény, a csücsökből 1 mm eltűntetése vagy fél óra, és hát szikrázik. Közben folyton hűteni kell, mert nem szereti a meleget - esetleg lemágneseződik. Finom csiszolópapírral sosem lesz kész, előbb kopik le könyékig a kezed.
Igen, tegnap próbáltam, azt hittem könnyebb lesz, de hinni a templomban kell... Szóval igazad van, a megmunkálása megfelelő felszereltség nélkül gyakorlatilag lehetetlen.
Megpróbálom a mágnest nem a törésnél, hanem a nem tört végüknél összeragasztani, remélhetőleg nem lesz vele gond. Köszönöm a segítséget!
Az a ragasztás úgy nem hiszem, hogy jó ötlet, csodálnám, ha a méret kijönne fordítva összeragasztva.
A te mágnesed, de én a törésnél tagasztanám. A mágneses tér struktúrája ettől nem változna semmit, ember nem mondja meg, hogy ragasztva van.
Sziasztok!
Épp egy overdrive pedálba fogtam bele. A kapcsolási rajz tanulmányozása közben az alábbi részleten akadt meg a szemem: http://prntscr.com/f75l3 . Ha jól sejtem és az emlékeztem se csal ez egy vágókapcsolás. A kérdésem egyelőre annyi lenne, hogy milyen célt szolgál a dupla dióda?
Sziasztok!
Egy JCM 800-as előfokot építek, aminek APX 100 lesz a vége külön dobozban. A neten találtam egy kapcsolást. Ez mit csinál? Érdemes kipróbálni?
Szia!
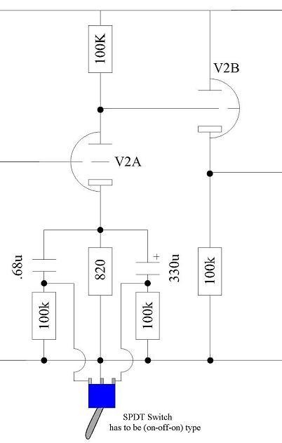
Az erősítés frekvencia függőségét kapcsolja. A 680nanóval kapsz egy közép-magas "kiemelést", a nagy µF pedig a mélyekben is nagyot erősít. Tulajdonképpen a katód ellenállás egy negatív visszacsatolást hoz létre. Ha ezt váltó áramúlag rövidre zárod, akkor megszűnik a visszacsatolás. Ebben az esetben a 820Ohmos ellenállás 100k anód ellenállással olyan 35-40x -es erősítést hoz létre, persze a csőtől is függ. Ha ezt rövidre zárod egy kondenzátorral ,akkor az erősítésed megugrik 50-60x-osra. A kondenzátor frekvencia függő alkatrész, az ellenállása is így változik. Ha belegondolsz, egy 680nF-os kondenzátor egy pár tíz Hz-es hangnak elég nagy ellenállást képvisel, így a 820Ohmot kevésbé söntöli, azonban egy párszáz Hz-es hangnak már elég kis ellenállást mutat, így rövidre zárja a 820Ohmot, megnövelve az erősítést. A nagy µF viszont pár Hz-nek, párszáz Hz-nek is kis ellenállást jelent, így az mindenhol söntöl...Kb ennyi a lényeg. Ilyen kis katód ellenállás esetében olyan nagyon jelentős változást persze nem kell várni, de érdemes kipróbálni. Az ellenállás meg azért van ott, hogy ne csattanjon a kapcsoláskor, tehát a kodnenzátor töltődjön fel a katód potenciáljára a 100k-n keresztül és a kapcsoló ezt zárja rövidre. Így tudnám summázni az egész történetet. Zs.
Köszönöm válaszod, ki fogom próbálni.
Próbálkozott már valaki olyan torzító áramkör építésével, ami kis teljesítményű, és több kimenetes TDA IC-ből van? A minimális alkatrészek apropóján jutott eszembe.
Nem egészen effekt téma, de szeretnék egy olyat, hogy kocsiban ha szól a zene, akkor teljesen mindegy milyen hangerőn van, mint a compressornál úgy itt is ugrálna egy mutató. Gondolom nem egy nagy kunszt, de érdekelnek megoldások.
Kivezérlésmérő-szerűségre gondolsz? Érzékenységét mindig az aktuális hangerőhöz kellene állítani... De inkább pattanj át az Erősítős topikba, mert különben... Jön köbzoli
![]()
Közzéteszem mindenem, ami a JCM 800-ról van. 6n2p-vel csináltam, a fűtést sorba kötöttem. Másik megoldás a 7812 cseréje 7806-re.
Közzéteszem mindenem, ami a JCM 800-ról van. 6n2p-vel csináltam, a fűtést sorba kötöttem. Másik megoldás a 7812 cseréje 7806-re. Lenne egy kérdésem a hozzáértőkhöz. Miért kell a 220v-ból 12-őt csinálni, majd vissza?
Így oldja meg két kis nyáktrafóval az anódtápot és legalább van fűtés is. Borzasztó megoldás...Amúgy nagyon nem akarok belekotyogni, de az a 12V-os stab ebben a helyzetben szerintem nem sok mindent csinál. A fűtés ellenállása masszívan összemérhető a trafó rézellenállásával, meg a nagyobb áram miatt a diódákon eső feszültség sem nagyon hanyagolható el, szóval itt a mágikus gyök2 es képlet semmit nem ér, a 12V os stabnak meg legalább kel 14-15V hogy egyáltalán ne egy darab drótként viselkedjen. A pufferelt feszültség alig lesz több a szekunder AC-nál szerintem. Persze ez a trafó méretétől is függ. Normális esetben AC fűtéssel sem lehet semmi gond, kár erőlködni a DC-vel szerintem, legalábbis nekem csendes szokott lenni ennél nagyobb gain esetén is... Zs.
A trafóm még hiányzik. akkor veszek 15 voltosat. Ez már így lett összerakva. Kipróbáljuk. A következőt megcsinálom AC-vel. De azt nem kell stabilizálni, hogy ne menjen 12,6v(6,3) fölé? Vagy nem gond? Esetleg RC tag? Nem értek hozzá, kezdő vagyok.
|
Bejelentkezés
Hirdetés |




.Meg ha már így összejöttünk megépítettem én a muffer nagytesóját az elektro harmonix big muff pi nevezetű torzítót,ennél ugyanaz a bajom mint a fentebb említett torzítónál,hogy a hangerő poti nagyon érzékeny,abba is lineáris potit raktam,ezek szerint ott is cseréljem ki logaritmusosra és minden faja lesz?felteszek két képet a művemről sztem ritkán látni ilyen dobozolást -

















